搜索
    上传资料 赚现金
    英语朗读宝

    新高中政治高考2023年高考政治一轮复习(部编版) 第30课 第2课时 中国与国际组织 试卷

    新高中政治高考2023年高考政治一轮复习(部编版) 第30课 第2课时 中国与国际组织第1页
    新高中政治高考2023年高考政治一轮复习(部编版) 第30课 第2课时 中国与国际组织第2页
    新高中政治高考2023年高考政治一轮复习(部编版) 第30课 第2课时 中国与国际组织第3页
    还剩10页未读, 继续阅读
    下载需要10学贝 1学贝=0.1元
    使用下载券免费下载
    加入资料篮
    立即下载

    新高中政治高考2023年高考政治一轮复习(部编版) 第30课 第2课时 中国与国际组织

    展开

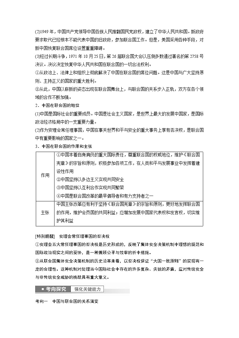
    这是一份新高中政治高考2023年高考政治一轮复习(部编版) 第30课 第2课时 中国与国际组织,共13页。试卷主要包含了中国与联合国关系的历史演变,中国在联合国的地位,中国在联合国的作用和主张,亚洲基础设施投资银行,阅读材料,回答问题等内容,欢迎下载使用。

    相关试卷

    新高中政治高考2023年高考政治一轮复习(部编版) 第30课 第1课时 主要的国际组织:

    这是一份新高中政治高考2023年高考政治一轮复习(部编版) 第30课 第1课时 主要的国际组织,共15页。试卷主要包含了国际组织的分类,国际组织的机构,联合国的作用,联合国改革,阅读材料,回答问题等内容,欢迎下载使用。

    新高中政治高考2023年高考政治一轮复习(部编版) 第28课 第2课时 中国的外交:

    这是一份新高中政治高考2023年高考政治一轮复习(部编版) 第28课 第2课时 中国的外交,共16页。试卷主要包含了独立自主的和平外交政策,中国在国际社会中的地位和作用,中国智慧的生动实践,阅读材料,回答问题等内容,欢迎下载使用。

    新高中政治高考2023年高考政治一轮复习(部编版) 第27课 第2课时 国家的结构形式:

    这是一份新高中政治高考2023年高考政治一轮复习(部编版) 第27课 第2课时 国家的结构形式,共12页。试卷主要包含了捍卫国家主权的意义,非选择题等内容,欢迎下载使用。

    欢迎来到教习网
    • 900万优选资源,让备课更轻松
    • 600万优选试题,支持自由组卷
    • 高质量可编辑,日均更新2000+
    • 百万教师选择,专业更值得信赖
    微信扫码注册
    qrcode
    二维码已过期
    刷新

    微信扫码,快速注册

    手机号注册
    手机号码

    手机号格式错误

    手机验证码 获取验证码

    手机验证码已经成功发送,5分钟内有效

    设置密码

    6-20个字符,数字、字母或符号

    注册即视为同意教习网「注册协议」「隐私条款」
    QQ注册
    手机号注册
    微信注册

    注册成功

    返回
    顶部
    Baidu
    map