还剩8页未读,
继续阅读
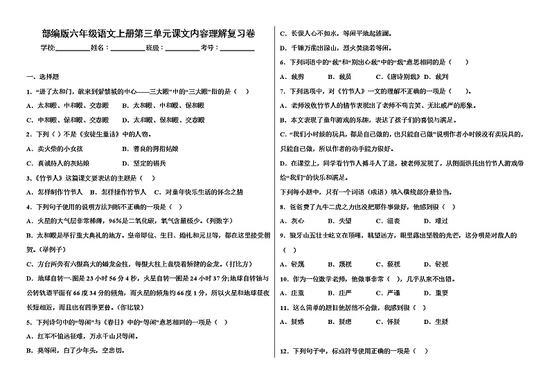
部编版六年级语文上册第三单元课文内容理解复习卷
展开
这是一份部编版六年级语文上册第三单元课文内容理解复习卷,共11页。试卷主要包含了选择题,填空题等内容,欢迎下载使用。
相关试卷
部编版语文三年级上册期末专项复习-课文内容理解试题:
这是一份部编版语文三年级上册期末专项复习-课文内容理解试题,共5页。
部编版六年级语文上册第四单元课文内容理解复习卷:
这是一份部编版六年级语文上册第四单元课文内容理解复习卷,共14页。试卷主要包含了选择题,填空题,信息匹配等内容,欢迎下载使用。
部编版六年级上册语文第二单元课文内容理解复习卷:
这是一份部编版六年级上册语文第二单元课文内容理解复习卷,共10页。试卷主要包含了选择题,填空题等内容,欢迎下载使用。

