所属成套资源:(新高考)高考化学一轮复习讲测练(2份打包,解析版+原卷版,可预览)
(新高考)高考化学一轮复习讲测练专题四能力提升检测卷(2份打包,解析版+原卷版,可预览)
展开
这是一份(新高考)高考化学一轮复习讲测练专题四能力提升检测卷(2份打包,解析版+原卷版,可预览),文件包含新高考高考化学一轮复习讲测练专题四能力提升检测卷解析版doc、新高考高考化学一轮复习讲测练专题四能力提升检测卷原卷版doc等2份试卷配套教学资源,其中试卷共24页, 欢迎下载使用。
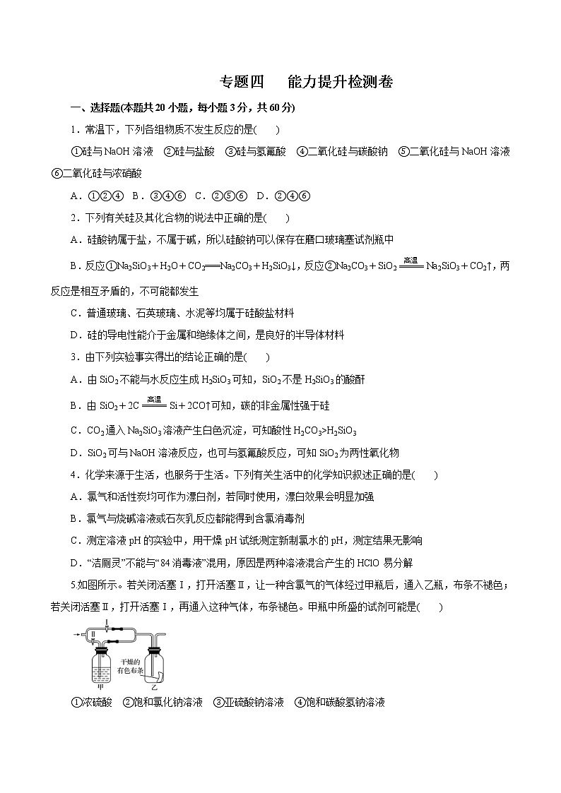
专题四 能力提升检测卷
一、选择题(本题共20小题,每小题3分,共60分)
1.常温下,下列各组物质不发生反应的是( )
①硅与NaOH溶液 ②硅与盐酸 ③硅与氢氟酸 ④二氧化硅与碳酸钠 ⑤二氧化硅与NaOH溶液 ⑥二氧化硅与浓硝酸
A.①②④ B.③④⑥ C.②⑤⑥ D.②④⑥
【答案】D
【解析】常温下,能发生反应①Si+2NaOH+H2O===Na2SiO3+2H2↑,③Si+4HF===SiF4↑+2H2↑,⑤SiO2+2NaOH===Na2SiO3+H2O。
2.下列有关硅及其化合物的说法中正确的是( )
A.硅酸钠属于盐,不属于碱,所以硅酸钠可以保存在磨口玻璃塞试剂瓶中
B.反应①Na2SiO3+H2O+CO2===Na2CO3+H2SiO3↓,反应②Na2CO3+SiO2Na2SiO3+CO2↑,两反应是相互矛盾的,不可能都发生
C.普通玻璃、石英玻璃、水泥等均属于硅酸盐材料
D.硅的导电性能介于金属和绝缘体之间,是良好的半导体材料
【答案】D
【解析】反应②是在高温下进行的,CO2为气体,逸出可使平衡正向移动,促使反应继续进行,B项错误;石英玻璃不属于硅酸盐材料,C项错误。
3.由下列实验事实得出的结论正确的是( )
A.由SiO2不能与水反应生成H2SiO3可知,SiO2不是H2SiO3的酸酐
B.由SiO2+2CSi+2CO↑可知,碳的非金属性强于硅
C.CO2通入Na2SiO3溶液产生白色沉淀,可知酸性H2CO3>H2SiO3
D.SiO2可与NaOH溶液反应,也可与氢氟酸反应,可知SiO2为两性氧化物
【答案】C
【解析】SiO2是H2SiO3的酸酐,A错误;SiO2+2CSi+2CO↑,说明还原性C>Si,但不能比较非金属性,B错误;CO2+Na2SiO3+H2O===H2SiO3↓+Na2CO3,说明酸性H2CO3> H2SiO3,C正确;两性氧化物是指和酸、碱反应生成盐和水的氧化物,二氧化硅和氢氟酸反应是其特殊性质,不能和其他酸发生反应,二氧化硅和碱溶液反应生成盐和水,是酸性氧化物,D项错误。
4.化学来源于生活,也服务于生活。下列有关生活中的化学知识叙述正确的是( )
A.氯气和活性炭均可作为漂白剂,若同时使用,漂白效果会明显加强
B.氯气与烧碱溶液或石灰乳反应都能得到含氯消毒剂
C.测定溶液pH的实验中,用干燥pH试纸测定新制氯水的pH,测定结果无影响
D.“洁厕灵”不能与“84消毒液”混用,原因是两种溶液混合产生的HClO易分解
【答案】B
【解析】A项,活性炭具有吸附性,可以吸附氯气,错误;B项,氯气与烧碱溶液或石灰乳反应均可生成次氯酸盐,正确;C项,氯水中的次氯酸具有漂白性,错误;D项,不能混用的原因是消毒液中的NaClO与“洁厕灵”中的HCl反应生成Cl2,错误。
5.如图所示。若关闭活塞Ⅰ,打开活塞Ⅱ,让一种含氯气的气体经过甲瓶后,通入乙瓶,布条不褪色;若关闭活塞Ⅱ,打开活塞Ⅰ,再通入这种气体,布条褪色。甲瓶中所盛的试剂可能是( )
①浓硫酸 ②饱和氯化钠溶液 ③亚硫酸钠溶液 ④饱和碳酸氢钠溶液
A.①②③ B.②③④
C.①②④ D.①③④
【答案】D
【解析】Cl2与H2O反应生成的HClO具有漂白作用。气体通过甲瓶后不能使有色布条褪色,可能有两个原因:一是甲瓶中溶液将Cl2干燥,二是甲瓶中溶液能吸收Cl2。浓H2SO4具有吸水性,Na2SO3溶液、饱和NaHCO3溶液都能与Cl2发生反应。
6.硫在空气中燃烧生成气体A,把A溶于水得溶液B,向B中滴加溴水,溴水褪色,B变成C,在C里加Na2S产生气体D,把D通入B溶液得浅黄色沉淀E。A、B、C、D、E都含同一种元素。则A、B、C、D、E分别为( )
A.SO2、H2SO4、H2SO3、H2S、S
B.SO2、H2SO3、H2SO4、H2S、S
C.SO2、H2SO3、H2SO4、SO3、Na2S2O3
D.SO3、H2SO4、H2SO3、SO2、Na2S2O3
【答案】B
【解析】硫在空气中燃烧生成SO2,SO2溶于水得H2SO3,向H2SO3中滴加溴水生成H2SO4和HBr,在H2SO4溶液中加Na2S产生气体H2S,H2S与H2SO3反应产生浅黄色沉淀S,故B项正确。
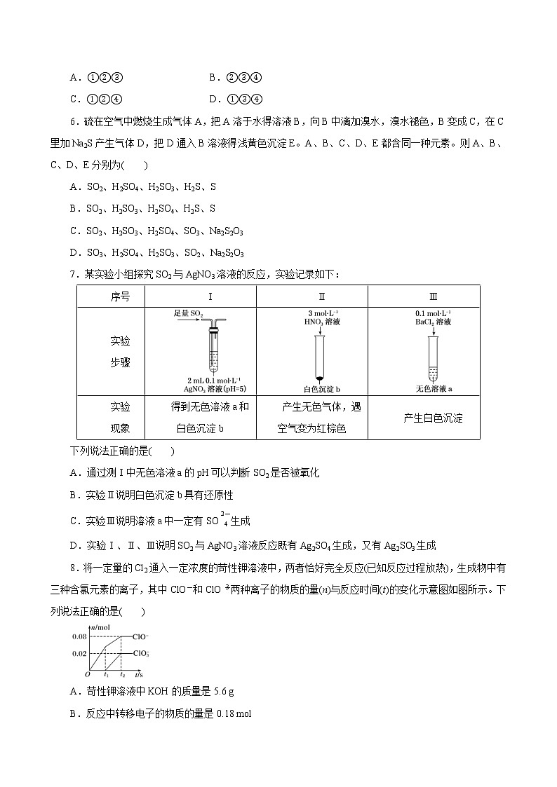
7.某实验小组探究SO2与AgNO3溶液的反应,实验记录如下:
序号
Ⅰ
Ⅱ
Ⅲ
实验
步骤
实验
现象
得到无色溶液a和白色沉淀b
产生无色气体,遇空气变为红棕色
产生白色沉淀
下列说法正确的是( )
A.通过测Ⅰ中无色溶液a的pH可以判断SO2是否被氧化
B.实验Ⅱ说明白色沉淀b具有还原性
C.实验Ⅲ说明溶液a中一定有SO生成
D.实验Ⅰ、Ⅱ、Ⅲ说明SO2与AgNO3溶液反应既有Ag2SO4生成,又有Ag2SO3生成
【答案】B
【解析】实验Ⅰ中,将SO2通入AgNO3溶液(pH=5)中得到无色溶液a,该溶液中可能含有亚硫酸,亚硫酸为中强酸,所以测定无色溶液a的pH无法判断二氧化硫是否被氧化,故A错误;实验Ⅱ中,取白色沉淀b,加入3 mol·L-1HNO3,产生的无色气体遇空气变成红棕色,说明硝酸被还原为NO,证明该沉淀b中含有还原性的物质存在,故B正确;实验Ⅲ中,检验硫酸根离子应先加入盐酸酸化,目的是排除Ag+等,以免干扰硫酸根的检验,直接向溶液a中加入BaCl2,产生的沉淀可能为氯化银,溶液a中不一定有硫酸根离子,故C错误;由于实验Ⅰ、Ⅱ、Ⅲ不能证明产物中有硫酸根,因此不能确定产物中含有Ag2SO4生成,故D错误。
8.将一定量的Cl2通入一定浓度的苛性钾溶液中,两者恰好完全反应(已知反应过程放热),生成物中有三种含氯元素的离子,其中ClO-和ClO两种离子的物质的量(n)与反应时间(t)的变化示意图如图所示。下列说法正确的是( )
A.苛性钾溶液中KOH的质量是5.6 g
B.反应中转移电子的物质的量是0.18 mol
C.在酸性条件下ClO-和ClO反应可生成Cl2
D.一定有3.136 L氯气参与反应
【答案】B
【解析】氯气和氢氧化钾溶液反应生成次氯酸钾、氯化钾和氯酸钾,根据图像知n(ClO-)=0.08 mol,n(ClO)=0.02 mol,根据得失电子守恒可知生成的氯离子n(Cl-)=0.08 mol×(1-0)+0.02 mol×(5-0)=0.18 mol,转移电子物质的量为0.18 mol,根据物料守恒可知n(K+)=n(Cl-)+n(ClO-)+n(ClO)=0.18 mol+0.08 mol+0.02 mol=0.28 mol。通过以上分析可知,氢氧化钾的物质的量是0.28 mol,质量是0.28 mol×56 g·mol-1=15.68 g,故A错误;根据上述分析可知,反应中转移电子的物质的量是0.18 mol,故B正确;因ClO-中Cl元素的化合价是+1,ClO中Cl元素的化合价是+5,而Cl2中Cl元素的化合价是0,ClO-和ClO中Cl元素的化合价都比Cl2中Cl元素的化合价高,故ClO- 和ClO不可能生成Cl2,C错误;因n(Cl-)+n(ClO-)+n(ClO)=0.18 mol+0.08 mol+0.02 mol=0.28 mol,则根据原子守恒可知Cl2的物质的量是0.14 mol,但题目未说明是标准状况,无法计算Cl2的体积,故D错误。
9.SO2气体与足量Fe2(SO4)3溶液完全反应后,再加入K2Cr2O7溶液,发生如下化学反应:①SO2+2Fe3++2H2O===SO+2Fe2++4H+;②Cr2O+6Fe2++14H+===2Cr3++6Fe3++7H2O。则下列有关说法不正确的是( )
A.氧化性:Cr2O>Fe3+>SO2
B.标准状况下,若有6.72 L SO2参加反应,则最终消耗0.2 mol K2Cr2O7
C.反应②中,每有1 mol K2Cr2O7参加反应,转移电子的数目为6NA
D.由上述反应原理推断:K2Cr2O7能将Na2SO3氧化成Na2SO4
【答案】B
【解析】由①可知,Fe元素的化合价降低,则氧化性为Fe3+>SO2,由②可知,Cr元素的化合价降低,则氧化性为Cr2O>Fe3+,则氧化性:Cr2O>Fe3+>SO2,故A正确;6.72 L SO2(标准状况)参加反应,n(SO2)=6.72 L÷22.4 L·mol-1=0.3 mol,由上述两个反应可知,存在3SO2~Cr2O,则最终消耗0.1 mol K2Cr2O7,故B错误;每有1 mol K2Cr2O7参加反应,转移电子为1 mol×2×(6-3)=6 mol,即转移电子的数目为6NA,故C正确;因氧化性:Cr2O>SO2,则K2Cr2O7能将Na2SO3氧化成Na2SO4,故D正确。
10.某同学通过以下流程制取 NaClO2晶体:
已知:ClO2浓度过高时易发生分解,NaClO2在温度高于60 ℃时易分解, NaClO2 饱和溶液在低于38 ℃时析出NaClO2·3H2O,高于38 ℃时析出 NaClO2。
下列说法不正确的是( )
A.步骤①中工业上常用H2C2O4代替Na2SO3
B.步骤②发生反应的离子方程式为2ClO2+2OH-+H2O2===2ClO+O2+2H2O
C.步骤③的结晶方法为蒸发浓缩,冷却结晶
D.步骤④中制得的NaClO2晶体可用略高于38 ℃的热水洗涤2~3遍
【答案】C
【解析】步骤①中Na2SO3作为还原剂,H2C2O4也是常见的还原剂,工业上常用H2C2O4代替Na2SO3,故A正确;步骤②发生的反应为碱性条件下ClO2与双氧水发生氧化还原反应生成ClO、O2和H2O,反应的离子方程式为 2ClO2+2OH-+H2O2===2ClO+O2+2H2O,故B正确;由于NaClO2在温度高于60 ℃时易分解,因此结晶方法不可以用蒸发浓缩和冷却结晶的方法,应该用减压蒸发的办法,故C错误;由于NaClO2饱和溶液在低于38 ℃时析出NaClO2·3H2O,高于38 ℃时析出 NaClO2,步骤④中制得的NaClO2晶体中可用略高于38 ℃的热水洗涤2~3遍,故D正确。
11.硫是生物必需的营养元素之一,下列关于自然界中硫循环(如图所示)说法正确的是( )
A.含硫杆菌及好氧/厌氧菌促进了硫的循环
B.硫循环中硫的化合物均为无机物
C.上述硫循环中硫元素均被氧化
D.烧煤时加石灰石,可减少酸雨及温室气体的排放
【答案】A
【解析】硫酸盐和亚硫酸盐等在含硫杆菌及好氧/厌氧菌作用下缓慢转化成植物R1—S—R2,含硫杆菌及好氧/厌氧菌促进了硫的循环,故A正确;硫循环中硫的化合物有含硫的有机物,不全是无机物,故B错误;含硫杆菌及好氧/厌氧菌将硫酸盐、亚硫酸盐中硫还原成R1—S—R2,硫循环中硫元素有时被氧化,有时被还原,故C错误;烧煤时加石灰石,可减少酸雨,但生成二氧化碳,会增加温室气体的排放,故D错误。
12.下列有关氮元素的单质及其化合物的说法错误的是( )
①氮气与氧气在放电条件下可直接生成NO2
②铵盐都不稳定,受热分解都生成氨气
③向Fe(NO3)2溶液中滴加稀盐酸,无明显变化
④实验室采用加热氯化铵固体,用碱石灰除去氯化氢的方法制备氨气
A.①③④ B.①③
C.①④ D.①②③④
【答案】D
【解析】在放电条件下,氮气与氧气反应生成的是一氧化氮而不是二氧化氮,一氧化氮不稳定,易被氧气氧化生成二氧化氮,①错误;硝酸铵加强热时剧烈分解发生爆炸生成氮气、二氧化氮和水,②错误;向硝酸亚铁溶液中加入稀盐酸,酸性条件下,硝酸根离子具有强氧化性,能把亚铁离子氧化成铁离子,同时自身被还原成一氧化氮,③错误;氯化铵受热易分解,冷却时又生成氯化铵,所以得不到氨气,④错误。
13.某兴趣小组设计用铁粉将NO还原为N2(同时生成FeO)。下列说法不正确的是( )
已知:①浓硝酸可氧化NO;②NaOH溶液能吸收NO2,不吸收NO。
A.装置的连接顺序为a→f→e→j→i→h→g(或g→h)→b→c→d
B.装置E中发生反应的化学方程式为2NO+2Fe2FeO+N2
C.装置D的作用是吸收挥发出来的硝酸和产生的NO2
D.装置B的作用是干燥,防止水蒸气进入E中干扰反应
【答案】D
【解析】根据实验原理“NO被灼热的铁粉还原为N2,同时生成FeO”,所以首先应制备纯净干燥的NO。利用铜与稀硝酸反应生成NO,由于硝酸具有挥发性,所以制得的NO中会混有硝酸蒸气和产生的NO2,故先通过装置D除去挥发出的HNO3和产生的NO2,再通过F干燥,得到纯净干燥的NO,然后进入E中与铁粉反应,最后处理多余的NO,由于NaOH溶液不与NO反应,而浓硝酸可氧化NO生成NO2,所以先通过B氧化NO,再通过C吸收,故上述装置的连接顺序为a→f→e→j→i→h→g(或g→h)→b→c→d,A项正确;装置E中NO被灼热的铁粉还原为N2,同时生成FeO,反应的化学方程式为2NO+2Fe2FeO+N2,B项正确;装置D盛放的是水,其作用是除去挥发出的HNO3和产生的NO2,C项正确;装置B盛放的是浓硝酸,可以将NO氧化为NO2,便于氢氧化钠溶液充分吸收,D项错误。
14.某学习小组为研究铜与浓、稀HNO3反应的差异,设计了如图所示的实验装置。
下列说法不正确的是( )
A.反应开始前通入过量的CO2气体,目的是排除装置内的空气
B.A中的离子方程式为Cu+2NO+4H+===Cu2++2NO2↑+2H2O
C.当B中0.03 mol铜粉被氧化时,B中产生的NO气体大于0.02 mol
D.C装置中装入一定量的水进行尾气处理
【答案】D
【解析】为便于观察B中生成无色气体,防止NO被氧化,则开始前通入过量的CO2气体,目的是排除装置内的空气,故A正确;A中Cu与浓硝酸反应生成硝酸铜、二氧化氮和水,则离子反应为Cu+2NO+4H+===Cu2++2H2O+2NO2↑,故B正确;B中0.03 mol Cu被氧化时,由电子守恒可知生成NO为=0.02 mol,且二氧化氮与水反应生成NO,即B中产生的NO气体大于0.02 mol,故C正确;NO与水不反应,不能用水进行尾气处理,C中应装入NaOH溶液,故D错误。
15.关于氮的变化关系图如图:
则下列说法不正确的是( )
A.路线①②③是工业生产硝酸的主要途径
B.路线Ⅰ、Ⅱ、Ⅲ是雷电固氮生成硝酸的主要途径
C.上述所有反应都是氧化还原反应
D.上述反应中只有③属于氮的固定
【答案】D
【解析】工业上生产硝酸的流程:氮气和氢气生成氨气,氨气与氧气反应:4NH3+5O24NO+6H2O(路线①),一氧化氮与氧气反应:2NO+O2===2NO2(路线②),二氧化氮被水吸收:3NO2+H2O===2HNO3+NO(路线③),路线①②③是工业生产硝酸的主要途径,故A正确;在放电条件下,氮气和氧气发生化合反应:N2+O22NO(路线Ⅰ);NO不稳定,易被氧气氧化为二氧化氮:2NO+O2===2NO2(路线Ⅱ),二氧化氮溶于水生成硝酸:3NO2+H2O===2HNO3+NO(路线Ⅲ),故B正确;从氮的变化关系图可知:N从N2(0价)→NO(+2价)→NO2(+4价)→HNO3(+5价),都是氧化还原反应,故C正确;上述反应中路线Ⅰ是空气中的氮气转变为含氮化合物,符合氮的固定的定义,属于氮的固定,路线②、③是含氮化合物转变为其他物质,是氮的化合物之间的转化,不是氮的固定,故D错误。
16.下图是课外活动小组的同学设计的4个喷泉实验方案,下列有关操作不可能引发喷泉的是( )
A.挤压装置①的胶头滴管使CCl4全部进入烧瓶,片刻后打开止水夹
B.挤压装置②的胶头滴管使NaOH溶液全部进入烧瓶,片刻后打开止水夹
C.用鼓气装置从装置③的a处不断鼓入空气并打开止水夹
D.在装置④的水槽中慢慢加入足量浓硫酸并打开止水夹
【答案】B
【解析】H2难溶于NaOH溶液,不能使烧瓶内外形成较大压强差,故不能引发喷泉。
17.某无色透明的混合气体中可能含有Cl2、O2、SO2、NO、NO2中的两种或多种气体。现将此混合气体通过品红溶液后,品红溶液褪色,向剩余气体中通入空气,很快变为红棕色。下列对于原混合气体成分的判断中正确的是( )
A.肯定有SO2、O2和NO
B.肯定没有Cl2、O2和NO2
C.可能有Cl2和O2
D.肯定只有NO
【答案】B
【解析】无色气体,说明无Cl2、NO2;使品红褪色,说明有SO2;通入空气变红棕色,说明有NO,无O2。
18.下图是某元素的价类二维图,其中X是一种强碱,A为正盐,通常条件下Z是无色液体,D的相对分子质量比E小16,各物质转化关系如图所示。下列说法正确的是( )
A.A是可与草木灰混合使用的肥料
B.C可用排空气法收集
C.F和B能发生复分解反应生成盐
D.B在一定条件下可直接与Y反应生成D
【答案】D
【解析】A为正盐,X是一种强碱,二者反应生成氢化物B,则A为铵盐、B为NH3,B连续与Y反应得到氧化物D与氧化物E,且E的相对分子质量比D大16,则Y为O2、C为N2、D为NO、E为NO2,通常条件下Z是无色液体,E与Z反应得到含氧酸F,则Z为H2O、F为HNO3,F与强碱X发生酸碱中和反应得到G为硝酸盐。物质A为铵盐,草木灰的主要成分是K2CO3,水溶液呈碱性,二者混合会发生反应放出氨气,使肥效降低,A错误;C是N2,氮气的密度与空气接近,不宜采取排空气法收集,B错误;B是NH3,F是HNO3,二者发生化合反应生成NH4NO3,C错误;B是NH3,Y为O2,NH3在催化剂存在并加热的条件下,与O2反应生成NO和H2O,D正确。
19.如图表示铁与不同浓度硝酸反应时,各种还原产物的相对含量与硝酸溶液浓度的关系,则下列说法不正确的是( )
A.一般来说,硝酸与铁反应的还原产物不是单一的
B.用一定量的铁粉与大量的9.75 mol·L-1 HNO3溶液反应得到标准状况下气体2.24 L,则参加反应的硝酸的物质的量为0.1 mol
C.硝酸的浓度越大,其还原产物中价态越高的成分越多
D.当硝酸浓度为9.75 mol·L-1时还原产物是NO、NO2、N2O,且其物质的量之比为5∶3∶1
【答案】B
【解析】根据图像可知硝酸的还原产物有多种,因此一般来说,硝酸与铁反应的还原产物不是单一的,A正确;参加反应的硝酸包括被还原的,以及没有被还原的(转化为硝酸铁),因此参加反应的硝酸的物质的量大于0.1 mol,B错误;根据图像可知随着硝酸浓度的升高,NO2的含量增大,这说明硝酸的浓度越大,其还原产物中价态越高的成分越多,C正确;根据图像可知当硝酸浓度为9.75 mol·L-1时还原产物是NO、NO2、N2O,且其物质的量之比为10∶6∶2=5∶3∶1,D正确。
20.从淡化海水中提取溴的流程如下:
下列有关说法不正确的是( )
A.X试剂可用Na2SO3饱和溶液
B.步骤Ⅲ的离子反应:2Br-+Cl2===2Cl-+Br2
C.工业上每获得1 mol Br2,需要消耗Cl2 44.8 L
D.步骤Ⅳ包含萃取、分液和蒸馏
【答案】C
【解析】Na2SO3+Br2+H2O===Na2SO4+2HBr,A正确;步骤Ⅲ根据氯的非金属性比溴的强,利用置换反应制取Br2,B正确;反应Ⅰ和反应Ⅲ均使用到Cl2,故制取1 mol Br2消耗2 mol氯气,但未标明氯气所处的温度和压强,C错误;从浓溴水中提取溴,可利用有机溶剂(如苯)萃取溴,然后分液得到溴的有机溶液,再经蒸馏可得纯净的溴,D正确。
二、非选择题(本题共4小题,每小题10分,共40分)
21.(10分)水泥是重要的建筑材料。水泥熟料的主要成分为CaO、SiO2,并含有一定量的铁、铝和镁等金属的氧化物。实验室测定水泥样品中钙含量的过程如图所示:
回答下列问题:
(1)在分解水泥样品过程中,以盐酸为溶剂,氯化铵为助溶剂,还需加入几滴硝酸。加入硝酸的目的是__________________,还可以使用____________代替硝酸。
(2)沉淀A的主要成分是__________,其不溶于强酸但可与一种弱酸反应,该反应的化学方程式为___________________________________________________________________________
______________________________________________________________________________。
(3)加氨水过程中加热的目的是_____________________________ ______________________。
沉淀B的主要成分为____________、____________(填化学式)。
(4)草酸钙沉淀经稀H2SO4处理后,用KMnO4标准溶液滴定,通过测定草酸的量可间接获知钙的含量,滴定反应为:MnO+H++H2C2O4―→Mn2++CO2+H2O。实验中称取0.400 g水泥样品,滴定时消耗了0.050 0 mol·L-1的KMnO4溶液36.00 mL,则该水泥样品中钙元素的质量分数为________。
【答案】(1)将样品中可能存在的Fe2+氧化为Fe3+ H2O2
(2)SiO2 SiO2+4HF===SiF4↑+2H2O (3)防止胶体生成,易于沉淀分离 Al(OH)3 Fe(OH)3 (4)45.0%
【解析】(1)水泥样品中含有铁的氧化物。加入盐酸后的溶液中可能含有Fe3+、Fe2+,Fe2+在pH为4~5时不能形成沉淀除去,所以需要先加入氧化剂将Fe2+氧化为Fe3+,故加入硝酸的目的是将样品中可能存在的Fe2+氧化为Fe3+;双氧水是一种强氧化剂,可将Fe2+氧化为Fe3+,本身被还原为水,不会引入新的杂质离子,故可用双氧水代替硝酸。
(2)钙、铁、铝和镁等金属的氧化物都能溶于盐酸和硝酸的混合液,而二氧化硅不与盐酸、硝酸反应,故沉淀A的主要成分为SiO2;二氧化硅可与氢氟酸反应,生成四氟化硅和水,该反应的化学方程式为SiO2+4HF===SiF4↑+2H2O。
(3)Fe3+和Al3+在pH为4~5时可水解生成氢氧化铁、氢氧化铝,水解过程中会生成氢氧化铁胶体和氢氧化铝胶体,不利于分离出沉淀,加热可使胶体聚沉,有利于分离出沉淀,所以加热可防止胶体的生成,易于沉淀分离,故沉淀B的主要成分为Al(OH)3、Fe(OH)3。
(4)根据化合价升降法、电荷守恒和质量守恒配平可得:2MnO+6H++5H2C2O4===2Mn2++10CO2↑+8H2O,设含钙的物质的量为x mol,由反应方程式和钙元素守恒可得关系式:
5Ca2+ ~ 5H2C2O4 ~ 2MnO
5 mol 2 mol
x mol 0.050 0 mol·L-1×36.00×10-3 L
解得x=4.5×10-3,则0.400 g水泥样品中钙元素的质量为4.5×10-3 mol×40 g·mol-1=0.180 g,故该水泥样品中钙元素的质量分数为×100%=45.0%。
22.(10分)二氧化硫和亚硫酸在工农业生产中具有重要的用途。某化学兴趣小组对SO2和H2SO3的一些性质进行了探究。
Ⅰ.探究SO2的性质
(1)关闭旋塞2,打开旋塞1,注入硫酸至浸没三颈烧瓶中的固体。检验SO2与Na2O2反应是否有氧气生成的方法是__________________________________________________________。
(2)装置B中试剂X是________,装置D中NaOH溶液的作用是_________________________。
(3)写出装置C中发生反应的化学方程式:__________________________________________。
(4)关闭旋塞1后,打开旋塞2,装置E中的Na2S溶液用于验证SO2的________性,装置F中的现象是____________________________________________________________________。
Ⅱ.探究H2SO3的酸性强于HClO(可能需要的装置和试剂如图所示)
(5)所需装置的连接顺序:纯净的SO2―→________(填字母),装置K中反应的离子方程式为______________________________________________________________________________。
(6)能证明H2SO3的酸性强于HClO的实验现象是_____________________________________
_______________________________________________________________________________。
【答案】(1)将带火星的木条放在装置D的试管口,观察木条是否复燃
(2)浓硫酸 吸收未反应的SO2气体,防止污染空气
(3)SO2+Na2O2===Na2SO4
(4)氧化 溶液红色变浅
(5)HJIK Ca2++2ClO-+CO2+H2O===CaCO3↓+2HClO
(6)装置I中的品红溶液不褪色,装置K中溶液中出现白色沉淀
【解析】Ⅰ.A中制备二氧化硫:Na2SO3+H2SO4(浓)===Na2SO4+H2O+SO2↑,二氧化硫为酸性气体,X干燥二氧化硫,选用浓硫酸,C中SO2与Na2O2反应,D中氢氧化钠溶液吸收剩余的二氧化硫,防止污染空气,E装置验证二氧化硫的氧化性,F装置验证二氧化硫为酸性气体,并吸收二氧化硫,防止污染空气。(1)检验SO2与Na2O2反应是否有氧气生成的方法是将带火星的木条放在装置D的试管口,观察木条是否复燃。
(2)装置B干燥二氧化硫,盛放的试剂X是浓硫酸,D中盛放的NaOH溶液吸收未反应的SO2,防止污染空气。(3)C中SO2与Na2O2反应生成Na2SO4,反应的化学方程式为SO2+Na2O2===Na2SO4。(4)E中为硫化钠与二氧化硫发生价态归中反应生成硫单质,二氧化硫表现氧化性;F装置吸收二氧化硫,二氧化硫为酸性气体,F中碱性减弱,红色变浅。
Ⅱ.(5)要证明H2SO3的酸性强于HClO,因为二氧化硫与次氯酸根离子发生氧化还原反应,不能直接将二氧化硫通入漂白粉溶液中,应先用二氧化硫制备二氧化碳,通过证明酸性:H2SO3>H2CO3>HClO,从而得出结论。将纯净的二氧化硫通过H使二氧化硫和水反应生成亚硫酸,亚硫酸和碳酸氢钠反应制取二氧化碳,制备的二氧化碳中有二氧化硫,故通入漂白粉溶液之前用酸性高锰酸钾除去二氧化硫气体,再用品红溶液检验二氧化硫是否除净,再通入漂白粉溶液中,K中反应的离子方程式为Ca2++2ClO-+CO2+H2O===CaCO3↓+2HClO。(6)I中品红溶液不褪色,K中产生白色沉淀能证明H2SO3的酸性强于HClO。
23.(10分)某化学研究性学习小组的同学根据理论分析推测出NO具有氧化性,他们设想利用如图所示装置验证NO的氧化性(已知NO2+OH-―→NO+NO+H2O,夹持装置已省略)。
(1)判断NO有氧化性的理论依据是________________,本套装置气密性检查较简便的操作是_______________________________________________________________________________,
装置A中反应的离子方程式为_______________________________________________________。
(2)装置C中试剂X是________,装置B的作用是______________________________________。
(3)本套装置有一个明显的错误,下列分析中正确的是________(填字母)。
A.装置B中导管不应插入液面以下
B.装置E无法吸收NO
C.实验开始后,应不断地向装置E中通入空气
(4)本实验结束时装置D中试管内得到黑色粉末,对黑色粉末的成分,小组的同学提出了不同的看法:
a.是FeO b.是Fe3O4 c.是FeO与Fe3O4
①甲同学认为仅用磁铁就可以确定黑色粉末的成分到底是哪种情况,他判断的依据与结论是______________________________________________________________________________。
②若用化学方法分析a组和c组中的黑色粉末,则需要使用三种试剂,这三种试剂是____________________________________________________________________________。
【答案】(1)NO中氮为+2价,不是氮元素的最低价 关闭分液漏斗活塞,在E中加水没过导管微热烧瓶,如果E中出现气泡且停止加热后导管中形成一段液柱,则说明气密性良好 3Cu+8H++2NO===3Cu2++2NO↑+4H2O
(2)无水CaCl2(或其他合理试剂) 吸收装置A中挥发出的HNO3(或其他合理答案)
(3)BC
(4)①若粉末能全部被磁铁吸引,则b对;若完全不能被吸引,则a对;若部分能被吸引,则c对 ②HCl、KSCN、K3[Fe(CN)6](或稀硫酸、酸性KMnO4溶液、KSCN)
【解析】(2)装置C是干燥装置,可用无水CaCl2、P2O5等试剂干燥NO。硝酸是挥发性酸,对后续反应会产生干扰,故装置B的作用是用于吸收装置A中挥发出的HNO3。(3)因要吸收HNO3(g),故装置B中导管应插入液面下,A项错误;NO是不成盐氧化物,不能与碱反应,B项正确;通入空气后NO被O2氧化为NO2,NO2可被NaOH溶液吸收(或者在O2存在的条件下,NO、O2、OH-反应生成盐),C项正确。(4)①可根据Fe3O4能被磁铁吸引,FeO不能被磁铁吸引的性质判断。②用化学方法分析时,先用非氧化性酸将固体溶解,然后用KSCN检验有无Fe3+,用K3[Fe(CN)6](或酸性KMnO4溶液)检验有无Fe2+,但由于酸性KMnO4溶液能氧化Cl-,故当用盐酸溶解固体时,不能使用KMnO4溶液。
24.(10分)三氯化碘(ICl3)在药物合成中用途非常广泛。已知ICl3的熔点为33 ℃,沸点为73 ℃,有吸湿性,遇水易水解。某小组同学用下列装置制取ICl3(部分夹持和加热装置省略)。
(1)按照气流方向连接接口顺序为a→______________。
装置A中导管m的作用是_____________________________________________________。
(2)装置C用于除杂,同时作为安全瓶,能监测实验进行时后续装置是否发生堵塞,若发生堵塞,C中的现象为_____________________________________________________。
(3)氯气与单质碘需在温度稍低于70 ℃下反应,则装置E适宜的加热方式为______________。
装置E中发生反应的化学方程式:________________________________________________。
(4)该装置存在的明显缺陷是______________________________________________________。
【答案】(1)d→e→b→c→g→h→f(接口b与c、g与h可互换) 使浓盐酸顺利滴下 (2)锥形瓶中液面下降,长颈漏斗中液面上升 (3)水浴加热 3Cl2+I22ICl3 (4)缺少尾气处理装置
【解析】(1)在装置A中用浓盐酸与MnO2混合加热制取Cl2,浓盐酸易挥发,制取的氯气中会含有氯化氢、水蒸气等杂质,通过装置C除去HCl杂质,再通过装置B干燥,得到干燥、纯净的氯气,然后在装置E中氯气与碘单质反应制得ICl3;为防止ICl3水解,在E后面连接盛有干燥剂的装置D,防止空气中的水蒸气进入E装置。故按照气流方向连接装置接口顺序为:a→d→e→b→c→g→h→f,(接口b与c、g与h可互换);在装置A中导管m使分液漏斗中的液体上下压强一致,这样分液漏斗中的浓盐酸可以顺利滴下。
(2)装置C也是安全瓶,监测实验E中是否发生堵塞,若装置E发生堵塞,则C中气体压强增大,液体会进入长颈漏斗中,使锥形瓶中液面下降,长颈漏斗中液面上升。
(3)因水浴加热能简便控制加热的温度,且能使反应装置受热均匀,又因为氯气与单质碘需在温度稍低于70 ℃下反应,故应采取水浴加热的方式;在装置E中Cl2与I2在低于70 ℃下发生反应:3Cl2+I22ICl3。
(4)Cl2是有毒气体,通过盛有无水氯化钙的干燥管只能吸收水分,不能吸收氯气,这样就会造成大气污染,故该装置的缺陷是缺少尾气处理装置。
相关试卷
这是一份(通用版)高考化学一轮复习讲练测第五章能力提升检测卷(精练)(2份打包,解析版+原卷版,可预览),文件包含通用版高考化学一轮复习讲练测第五章能力提升检测卷精练解析版doc、通用版高考化学一轮复习讲练测第五章能力提升检测卷精练原卷版doc等2份试卷配套教学资源,其中试卷共25页, 欢迎下载使用。
这是一份(新高考)高考化学一轮复习讲测练专题一能力提升检测卷(2份打包,解析版+原卷版,可预览),文件包含新高考高考化学一轮复习讲测练专题一能力提升检测卷解析版doc、新高考高考化学一轮复习讲测练专题一能力提升检测卷原卷版doc等2份试卷配套教学资源,其中试卷共14页, 欢迎下载使用。
这是一份(新高考)高考化学一轮复习讲测练专题五能力提升检测卷(2份打包,解析版+原卷版,可预览),文件包含新高考高考化学一轮复习讲测练专题五能力提升检测卷解析版doc、新高考高考化学一轮复习讲测练专题五能力提升检测卷原卷版doc等2份试卷配套教学资源,其中试卷共17页, 欢迎下载使用。

