





所属成套资源:2022泸州高二上学期期末统一考试考试及答案(九科)
2022泸州高二上学期期末统一考试化学试题含解析
展开
这是一份2022泸州高二上学期期末统一考试化学试题含解析,文件包含四川省泸州市2021-2022学年高二上学期期末统一考试化学试题含解析docx、四川省泸州市2021-2022学年高二上学期期末统一考试化学试题无答案docx等2份试卷配套教学资源,其中试卷共23页, 欢迎下载使用。
四川省泸州市高2020级高二上学期末统一考试
化学试题
本试卷分为第一部分 (选择题)和第二部分(非选择题)两部分。 。满分100分。理化生三科同堂分卷合卡,考试时间150分钟。答卷前,考生务必将自己的姓名、准考证号填写在答题卡上,并在规定位置粘贴考试用条形码。答卷时,考试务必将答案涂写在答题卡上,答在试卷上无效。考试结束后,将答题卡交回,试题卷自留。
可能用到的相对原子质量: H1 C12 N14 O16 Na23 S32 C135.5 Cu64 Fe 56
第一部分选择题(共42分 )
注意事项:
每小题选出答案后,用2B铅笔把答题卡上对应题目的答案标号涂黑。如需改动,用橡皮擦干净后,再选涂其它答案标号。
一、选择题(每小题只有一个选项符合题意,多选错选为0分,每小题6分,共42分)
1. 化学与社会、生产、生活密切相关, 下列说法错误的是
A. 食品加工时可合理添加防腐剂
B. 用热的纯碱溶液可以去除厨房油污
C. 用明矾和Cl2处理自来水的原理相同
D. 燃料充分燃烧是节约能源的重要措施
【答案】C
【解析】
【详解】A.食品加工时可合理添加防腐剂,这样可以防止食品腐坏,保存食品的营养及味道,A正确;
B.纯碱是强碱弱酸盐,水解使溶液显碱性,盐的水解反应是吸热反应,升高温度,盐水解程度增大,溶液碱性增强,而油污能够与碱反应产生可溶性物质,故可以用热的纯碱溶液去除厨房油污,B正确;
C.明矾常用作净水剂是由于明矾电离产生的Al3+发生水解反应形成了Al(OH)3胶体,Al(OH)3胶体表面积大,吸附力强,可以吸附水中悬浮的固体小颗粒,使之形成沉淀而从水中析出,从而具有净水作用;而Cl2处理自来水是由于Cl2与水反应产生的HClO具有强氧化性,能够使细菌、病毒的蛋白质氧化变性而失去生理活性,因此具有杀菌消毒作用,故二者处理自来水的原理不相同,C错误;
D.燃料若充分燃烧,就可以减少能源的使用量,同时减少有害气体的产生与排放,是节约能源、保护环境的重要措施,D正确;
故合理选项是C。
2. 下列过程中的化学反应,相应的离子方程式正确的是
A. NH4HCO3溶液与足量KOH溶液混合: HCO+OH-=+H2O
B. 用Cu作电极,电解NaOH溶液的阳极反应: 4OH--4e-=2H2O+O2↑
C. 向Na2S2O3溶液中滴加稀硫酸:+2H+=S↓+ SO2↑+H2O
D. 用碳酸钠溶液处理锅炉水垢中的CaSO4:Ca2++=CaCO3
【答案】C
【解析】
【详解】A.盐NH4HCO3电离产生的、都与KOH反应,KOH足量时离子方程式应该为:++2OH-=NH3·H2O++H2O,A错误;
B.Cu是活性电极,用Cu作阳极,Cu失去电子变为Cu2+,与溶液中的OH-结合形成Cu(OH)2,则电解NaOH溶液的阳极的电极反应式:Cu-2e-+2OH-=Cu(OH)2,B错误;
C.向Na2S2O3溶液中滴加稀硫酸,反应产生NaCl、S、SO2、H2O,反应的离子方程式为:+2H+=S↓+ SO2↑+H2O,C正确;
D.CaSO4微溶于水,主要以固体存在,其与Na2CO3发生沉淀的转化,反应的离子方程式为:CaSO4+=CaCO3+,D错误;
故合理选项是C。
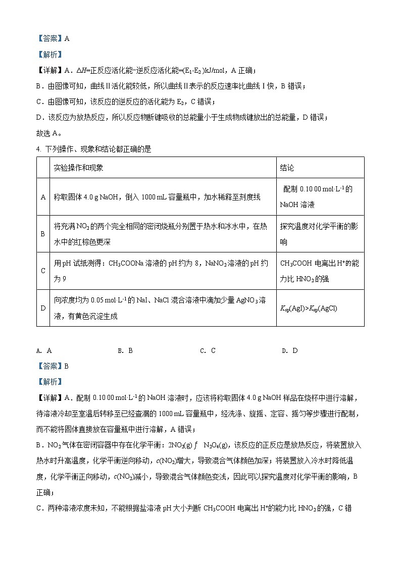
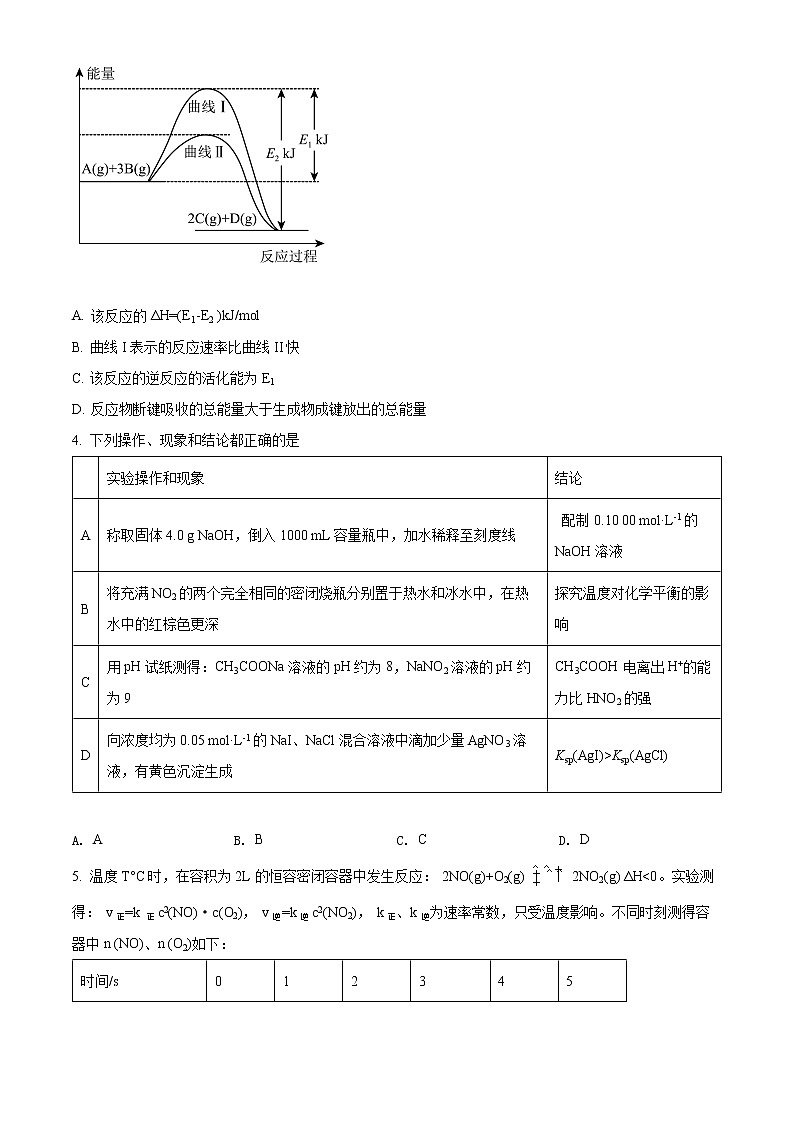
3. 化学反应 A(g)+3B(g) 2C(g)+D(g), 其反应过程和能量能量变化如图所示,下列说法正确的是
A. 该反应的ΔH=(E1-E2 )kJ/mol
B. 曲线I表示的反应速率比曲线II快
C. 该反应的逆反应的活化能为E1
D. 反应物断键吸收的总能量大于生成物成键放出的总能量
【答案】A
【解析】
【详解】A.ΔH=正反应活化能-逆反应活化能=(E1-E2 )kJ/mol,A正确;
B.由图像可知,曲线Ⅱ活化能较低,所以曲线Ⅱ表示的反应速率比曲线Ⅰ快,B错误;
C.由图像可知,该反应的逆反应的活化能为E2,C错误;
D.该反应为放热反应,所以反应物断键吸收的总能量小于生成物成键放出的总能量,D错误;
故选A。
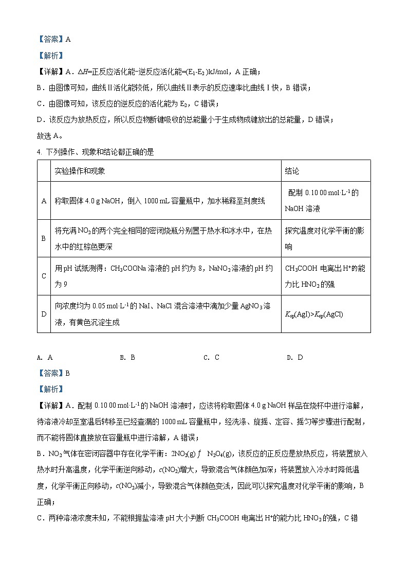
4. 下列操作、现象和结论都正确的是
实验操作和现象
结论
A
称取固体4.0 g NaOH,倒入1000 mL容量瓶中,加水稀释至刻度线
配制0.10 00 mol·L-1的NaOH溶液
B
将充满NO2的两个完全相同的密闭烧瓶分别置于热水和冰水中,在热水中的红棕色更深
探究温度对化学平衡的影响
C
用pH试纸测得:CH3COONa溶液的pH约为8,NaNO2溶液的pH约为9
CH3COOH电离出H+能力比HNO2的强
D
向浓度均为0.05 mol·L-1的NaI、NaCl混合溶液中滴加少量AgNO3溶液,有黄色沉淀生成
Ksp(AgI)>Ksp(AgCl)
A. A B. B C. C D. D
【答案】B
【解析】
【详解】A.配制0.10 00 mol·L-1的NaOH溶液时,应该将称取固体4.0 g NaOH样品在烧杯中进行溶解,待溶液冷却至室温后转移至已经查漏的1000 mL容量瓶中,经洗涤、旋摇、定容、摇匀等步骤进行配制,而不能将固体直接放在容量瓶中进行溶解,A错误;
B.NO2气体在密闭容器中存在化学平衡:2NO2(g)N2O4(g),该反应的正反应是放热反应,将装置放入热水时升高温度,化学平衡逆向移动,c(NO2)增大,导致混合气体颜色加深;将装置放入冷水时降低温度,化学平衡正向移动,c(NO2)减小,导致混合气体颜色变浅,因此可以探究温度对化学平衡的影响,B正确;
C.两种溶液浓度未知,不能根据盐溶液pH大小判断CH3COOH电离出H+的能力比HNO2的强,C错误;
D.向浓度均为0.05 mol·L-1的NaI、NaCl混合溶液中滴加少量AgNO3溶液,有黄色沉淀生成,说明形成AgI沉淀需要的离子浓度比形成AgCl沉淀的小,故溶度积常数:Ksp(AgI)N>C;同一周期从左到右,核电荷数增大,原子半径减小,原子核对核外电子的吸引从左到右增大,所以基态C原子比基态N原子的第一电离能低;
【小问3详解】
E是S元素,S原子核外有16个电子,有16种不同运动状态的电子。D是Al元素,基态Al原子的最高能级符号为3p;
【小问4详解】
B是N元素,NH3能形成分子间氢键,所以NH3的沸点比同主族相邻元素氢化物的高。
【小问5详解】
①电子层数相同,质子数越多半径越小,简单离子半径:O2->Al3+,故①正确;
②同主族元素从上到下,简单氢化物的稳定性依次减弱,稳定性H2O>H2S,故②错误;
③N的氧化物对应的水化物中,HNO2是弱酸,故③错误;
④Al3+和S2-在水溶液中发生双水解反应,不能大量共存,故④正确;
正确的是①④。
9. 在工业生产中,硫酸亚铁铵晶体[NH4)2Fe(SO4)2·6H2O]具有十分广泛的用途。实验室拟用FeSO4溶液与(NH4)2SO4溶液反应制备硫酸亚铁铵晶体,并测定其纯度。
已知:①铁粉中含有少量FeS杂质;②FeSO4 溶液易被氧化;③硫酸亚铁铵晶体易溶于水,不溶于乙醇,在空气中不易被氧化。
实验一:制备硫酸亚铁铵晶体,其装置如下(夹持仪器已略去)。
(1)先关闭旋塞K2,打开旋塞K1,再打开分液漏斗活塞使H2SO4与铁屑反应,此时产生氢气的作用是___________;装置C中反应的离子方程式是___________。
(2)反应一段时间后,关闭旋塞K1,打开旋塞K2,持续产生氢气的作用是___________。
(3)将装置B中制得的溶液蒸发浓缩、___________、过滤、 用乙醇洗涤,即可得到硫酸亚铁铵晶体。
实验二:产品纯度的测定
称取实验一中制取的产品a g溶于稀硫酸中配制成100 mL溶液。每次量取20.00 mL溶液注入锥形瓶,用0.1000 mol·L-1的KMnO4标准溶液滴定,三次消耗KMnO4溶液的读数如下表。
滴定次数
待测溶液的体积
KMnO4溶液读数记录(mL)
滴定前读数
滴定后读数
第一次
20.00mL
0.20
20.20
第二次
20.00mL
2.20
22.20
第三次
20.00mL
2.00
25.00
(4)盛装KMnO4标准溶液的仪器选择如图中的___________ (选填m 或n) ,其名称为___________。
(5)滴定终点时的现象是 ___________。
(6)滴定过程中,可能导致产品纯度测定结果偏高的操作是 ___________ (填标号) 。
A. 锥形瓶用蒸馏水洗后,再用产品溶液润洗
B. 滴定过程中,振荡锥形瓶时部分液体溅出
C. 用滴定管量取产品溶液时,开始读数正确,最后俯视读数
D. 装KMnO4溶液的滴定管滴定前无气泡,滴定后有气泡
(7)假设(NH4)2Fe(SO4)2·6H2O相对分子质量为M,则产品中(NH4)2Fe(SO4)2·6H2O的质量分数为___________(用含a、M的代数式表示)。
【答案】(1) ①. 排除内部残留空气,防止亚铁离子氧化 ②. OH-+2H++S2-=HS-+ H2O、OH-+H+=H2O
(2)将硫酸亚铁不被氧化的前提下压入B中
(3)冷却结晶 (4) ① m ②. 酸式滴定管
(5)溶液由黄色变为浅紫色且半分钟内不复色 (6)AD
(7)100%
【解析】
【小问1详解】
先关闭旋塞K2,打开旋塞K1,再打开分液漏斗活塞使H2SO4与铁屑反应,根据信息可知亚铁离子易被氧化,此时产生氢气的作用是:排除内部残留空气,防止亚铁离子氧化;铁中含有少量FeS,FeS+H₂SO₄=H₂S↑+FeSO₄,装置C中1.氢氧化钠少量:NaOH+H2S=NaHS+H2O、2.氢氧化钠过量:2NaOH+H2S=Na2S+2H2O,离子方程式是:OH-+2H++S2-=HS-+ H2O、OH-+H+=H2O;
【小问2详解】
反应一段时间后,关闭旋塞K1,打开旋塞K2,持续产生氢气的作用是将硫酸亚铁不被氧化的前提下压入B中;
【小问3详解】
将装置B中制得的溶液蒸发浓缩、冷却结晶、过滤、 用乙醇洗涤,即可得到硫酸亚铁铵晶体;
【小问4详解】
KMnO4标准溶液具有强氧化性,则选择酸式滴定管,故选m;
【小问5详解】
滴定终点时的现象是:溶液由黄色变为浅紫色且半分钟内不复色;
【小问6详解】
A.装待测液的锥形瓶用蒸馏水洗净后,用待测液润洗,则滴定中消耗的标准液偏多,结果偏高,A正确;
B.滴定过程中,振荡锥形瓶时部分液体溅出结果偏低,B错误;
C.用滴定管量取产品溶液时,开始读数正确,最后俯视读数,体积偏小,结果偏小,C错误;
D.装KMnO4溶液的滴定管滴定前无气泡,滴定后有气泡,致使体积变大,结果偏高,D正确;
答案选AD。
【小问7详解】
MnO,三次滴定最后一次偏差较大舍去,故滴定消耗体积为20.00mL,n(MnO )=0.1000 mol·L-1210-2L=210-3mol,n()=5n(MnO ),n()=110-2mol,n([NH4)2Fe(SO4)2·6H2O])= 5110-2mol,n([NH4)2Fe(SO4)2·6H2O])=,m=510-2molM,w==100%。
10. 甲烷、甲醇(CH3OH)、甲醛(HCHO)等含有一个碳原子的物质称为“一碳”化合物, 广泛应用于化工、医药、能源等方面,研究“一碳”化合物的化学称为“一碳”化学。
(1)已知: HCHO(g )+H2(g)=CH3OH(g) △H1= - 84kJ/mol
CO2(g)+ 3H2(g)=CH3OH(g)+H2O(g) △H2= - 49.5 kJ/mol
则反应CO2(g)+ 2H2(g)=HCHO(g)+H2O(g) △H3=___________kJ/mol
(2)工业上合成甲醇的反应: CO(g)+ 2H2(g) CH3OH(g) △H4, 在一个密闭容器中,充入lmolCO和2molH2发生反应,测得平衡时H2的体积分数与温度、压强的关系如下图所示。
①压强P1___________ P2(填“大于”或“小于”), 该反应达到平衡的标志是___________(填标号)。
A.反应速率v正(H2) =2v逆(CH3OH )
B.容器内CO和H2物质的量之比为1:2.
C.混合气体的质量不再变化
D.混合气体的平均摩尔质量不再变化
②a点条件下,H2的平衡转化率为___________ , 该温度下达到平衡后,在容积不变的条件下再充入mol CO和mol CH3OH,平衡___________(填“ 正向” “逆向”或“不”)移动,新平衡时的逆反应速率___________ (填“大于” “等于”或“小于”)原平衡。
(3)工业上用甲醇可以制备甲胺(CH3NH2),甲胺与氨在水中的电离方式相似。则甲胺在水中的电离方程式为___________,常温下,反应CH3NH2·H2O(aq)+H+(aq) CH3NH(aq)+ H2O(1)的平衡常数K=2.5×104,该温度下,甲胺的电离常数Kb=___________(填数值)。
【答案】(1)+34.5
(2) ①. 小于 ②. AD ③. 66.7% ④. 正向 ⑤. 大于
(3) ①. ②.
【解析】
【小问1详解】
①HCHO(g )+H2(g)=CH3OH(g) △H1= - 84kJ/mol
②CO2(g)+ 3H2(g)=CH3OH(g)+H2O(g) △H2= - 49.5 kJ/mol
根据盖斯定律②-①得CO2(g)+ 2H2(g)=HCHO(g)+H2O(g) △H3=-49.5 kJ/mol+84kJ/mol=+34.5 kJ/mol;
【小问2详解】
①CO(g)+ 2H2(g) CH3OH(g)正反应气体物质的量减小,增大压强平衡正向移动,氢气的体积分数减小,所以压强P1小于P2;
A.达到平衡时,正逆反应速率的比等于系数比,反应速率v正(H2) =2v逆(CH3OH ) ,一定达到平衡状态,故选A;
B.CO和H2的投料比等于系数比,所以容器内CO和H2物质的量之比任意时刻都是1:2,所以容器内CO和H2物质的量之比为1:2时,反应不一定平衡,故不选B;
C.根据质量守恒,混合气体的质量是恒量,混合气体的质量不再变化,反应不一定达到平衡状态,故不选C;
D.正反应气体物质的量减小,气体总质量不变,所以平均摩尔质量是变量,混合气体的平均摩尔质量不再变化,反应一定达到平衡状态,故选D;
选AD;
②a点条件下,
平衡时氢气的体积分数是40%,则,, H2的平衡转化率为;K=,该温度下达到平衡后,在容积不变的条件下再充入mol CO和mol CH3OH,Q=
相关试卷
这是一份2021-2022学年四川省泸州市高二上学期期末统一考试化学试题 解析版,共15页。试卷主要包含了5 Cu64 Fe 56等内容,欢迎下载使用。
这是一份2023泸州泸县四中高一上学期期末考试化学试题含解析,文件包含四川省泸州市泸县第四中学2022-2023学年高一上学期期末考试化学试题含解析docx、四川省泸州市泸县第四中学2022-2023学年高一上学期期末考试化学试题无答案docx等2份试卷配套教学资源,其中试卷共23页, 欢迎下载使用。
这是一份2022湘潭县高二上学期期末考试化学试题含解析