- 2022濮阳高二上学期期末政治试题含解析 试卷 0 次下载
- 2022濮阳高二上学期期末地理试题含解析 试卷 0 次下载
- 2022濮阳高二上学期期末历史试题含解析 试卷 0 次下载
- 2022濮阳高二上学期期末生物试题含解析 试卷 0 次下载
- 2022濮阳高二上学期期末物理试题含解析 试卷 0 次下载
2022濮阳高二上学期期末化学试题含解析
展开高中二年级学业质量监测
化学试题
可能用到的相对原子质量: H- 1 C-12 N-14 O0-16 Na-23 Mg-24 Cu-64
第I卷(共48分)
一、选择题(本题包括16小题。每小题3分,共48分。每小题只有一个正确选项。)
1. 已知反应:I2(g)+H2(g)2HI(g)ΔH=-9.48kJ·mol-1。下列说法正确的是
A. 1molI2(g)和1molH2(g)的总能量低于2molHI(g)的能量
B. 反应Cl2(g)+H2(g)=2HCl(g)ΔH=-QkJ·mol-1,Q>9.48
C. 向一密闭容器中充入1molI2(g)和1molH2(g),充分反应后,放出9.48kJ的能量
D. 断裂1molI2(g)和1molH2(g)的化学键需要的能量大于断裂2molHI(g)的化学键需要的能量
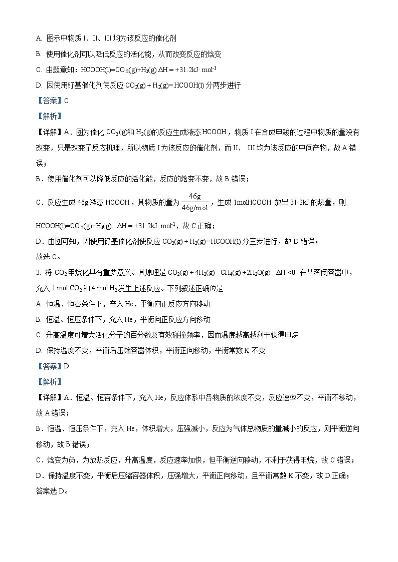
2. 下图是用钌 (Ru )基催化剂催化CO2(g)和H2(g)的反应的示意图,当反应生成46g液态HCOOH时放出31.2 kJ的热量。下列说法正确的是
A. 图示中物质I、II、III均为该反应的催化剂
B. 使用催化剂可以降低反应的活化能,从而改变反应的焓变
C. 由题意知:HCOOH(l)=CO2(g)+H2(g) ΔH = +31.2kJ· mol-1
D. 因使用钌基催化剂使反应CO2(g) + H2(g)= HCOOH(l)分两步进行
3. 将 CO2甲烷化具有重要意义。其原理是CO2(g) + 4H2(g)= CH4(g) +2H2O(g) ΔH <0. 在某密闭容器中,充入1 mol CO2和4 mol H2发生上述反应。下列叙述正确的是
A. 恒温、恒容条件下,充入He,平衡向正反应方向移动
B 恒温、恒压条件下,充入He,平衡向正反应方向移动
C. 升高温度可增大活化分子的百分数及有效碰撞频率,因而温度越高越利于获得甲烷
D. 保持温度不变,平衡后压缩容器体积,平衡正向移动,平衡常数K不变
4. 已知:N2(g)+ 3H2(g) 2NH3(g) ΔH <0.向恒温恒容的密闭容器中充入1 mol N2(g)和3mol H2(g)发生反应,t1时达到平衡状态I,在t2时改变某一条件,t3时重新达到平衡状态II,正反应速率随时间的变化如图所示。下列说法正确的是
A. t2时改变的条件为升高体系温度
B. t2时改变的条件为向容器中充入NH3(g)
C. 平衡时N2(g)的物质的量浓度:c(I)> c(II)
D. 平衡常数K:K(I)> K(II)
5. 设NA为阿伏加德罗常数的值,下列说法正确的是
A. 常温下,1 L pH= 10的Na2CO3溶液中,由水电离产生的OH-数目为1 ×10-4NA
B. 常温下,pH= 13的Ba(OH)2溶液中含有OH-的数目为0.1 NA
C. 铅蓄电池放电过程中,当消耗0.1 mol H2SO4时,电路中转移的电子数为0.2 NA
D. 用情性电极电解食盐水,当阴极产生2.24L气体时,电路中转移的电子数为0.2 NA
6. 有I、II、III3个体积均为0.5L的恒容密闭容器,在I、II、III中按不同投料比(Z)充入HCl和O2(见下表),加入催化剂发生反应:4HCl(g)+O2(g)2Cl2(g)+2H2O(g)ΔH。HCl的平衡转化率与Z和T的关系如图所示。下列说法错误的是
容器
| 起始时 | |
n(HCl)/mol | Z | |
I | 4.0 | a |
II | 4.0 | b |
III | 4.0 | 4 |
A. ΔH<0
B. a<4<b
C. 300°C时,该反应平衡常数的值为80
D. 若容器III反应某时刻处于R点,则R点的反应速率v(正)>v(逆)
7. 下列有关说法错误的是
A. 配制FeCl3溶液时,要先把FeCl3固体溶于稀硫酸,再加水溶解到需要的浓度
B. 实验室用石墨电极电解食盐水,边电解边搅拌,可生成含有NaClO的漂白液
C. 大桥钢架结构表面喷涂油漆,是为了让钢铁隔绝空气、水等,防止形成原电池
D. 铵态氮肥与草木灰(含有K2CO3)不能混合施用,原因是易造成氮肥损失
8. 下列实验装 置正确且能达到实验目的的是
A. 用图I装置探究反应物浓度对化学反应速率的影响
B. 用图II所示装置探究温度对化学反应速率的影响
C. 用图III测定NaOH溶液的浓度,滴定过程中眼睛要注视滴定管
D. 用图IV装置比较Mg(OH)2与Fe(OH)3溶解度的相对大小
9. 常温下,下列各组离子在指定溶液中能大量共存的是
A. c(H+)/c(OH-)= 1012水溶液中:、Al3+、、Cl-
B. 0.1 mol·L-1的NaHCO3溶液中:Al3+、K+、Cl-、
C. 0.1 mol·L-1的硫酸溶液中:Fe2+、、、Na+
D. c(Fe3+)=0.1 mol·L-1的溶液中:K+、ClO-、、 SCN-
10. 下列事实对应的离子方程式错误的是
A. 用石墨作电极电解CuSO4溶液:2Cu2++2H2O2Cu+O2↑+4H+
B. 碳酸钠溶液显碱性:+ 2H2OH2CO3+ 2OH-
C. 用Na2CO3溶液处理含CaSO4的水垢:CaSO4(s)+CaCO3(s) +
D. 用铁氰化钾溶液检验Fe2+:3Fe2++ 2[FeCN)6] 3-= Fe3[Fe(CN)6]2↓
11. 室温下,在1 mol·L-1的某二元酸H2A溶液中,存在HA-、A2-的物质的量分数随pH变化的关系如图所示,下列说法错误的是
A. 0.1 mol·L-1 NaHA溶液中:c(OH- )>c(H+)
B. 室温下,HA-A2-+ H+的电离平衡常数Ka= 10-3
C. 在Na2A溶液中存在c(Na+)=2c(A2-)+2c(HA- )
D. H2A的电离方程式为H2A=H+ +HA-,HA-A2-+H+
12. K、Ka、Kw分别表示化学平衡常数、电离常数和水的离子积常数,下列判断正确的是
A. 25°C时,pH均为4的盐酸和NH4Cl溶液中Kw不相等
B. 在500°C时, 在5 L密闭容器中进行合成氨的反应,使用催化剂后K增大
C. 2SO2+O22SO3达平衡后,改变某一条件时 K不变,SO2的转化率可能增大
D. 相同温度下Ka(HCN)< Ka(CH3COOH),说明CH3COOH的电离程度一定比HCN的大
13. 常温下,pH均为2、体积均为V0的HA、 HB、HC三种酸溶液,分别加水稀释至体积为V,溶液pH随的变化关系如图所示,下列叙述错误的是
A. 常温下:Ka(HB)> Ka(HA)
B. 水的电离程度:b点<c点
C. 酸物质的量浓度:b点<a点
D. 当=4时,三种溶液同时升高温度,减小
14. 电化学反应原理的实验装置如图所示。下列叙述错误的是
A. 若X为碳棒,开关K置于M处可减缓铁的腐蚀
B. 若X为锌棒,开关K置于M或N处都可减缓铁的腐蚀
C. 若X为锌棒,开关K置于N处时,为牺牲阳极的阴极保护法
D. 若X为碳棒,开关K置于N处时,X电极上发生的反应为2H+ +2e-=H2↑
15. 中科院科学家设计出利用SO2和太阳能综合制氢方案,其基本工作原理如图所示。下列说法错误的是
A. 该电化学装置中,Pt电极作正极
B. 该装置将太阳能转化为了电能和化学能
C. BiVO4电极上的反应式为-2e- +2OH- =+ H2O
D. 电子流向:Pt电极→导线BiVO4电极→电解质溶液→ Pt 电极
16. 电渗析法是海水淡化的方法之一,具有选择性离子交换膜交错排列构成的多层式电渗析槽的工作原理如图所示(a、b为不同离子交换膜)。下列有关说法错误的是
A. X为淡盐水,Y为浓盐水
B. 该方法可得到副产品NaOH
C. a为阴离子交换膜,b为阳离子交换膜
D. 阴极区电极反应式为2H2O+2e-=H2↑+2OH-
第II卷(共52分)
二、非选择题(本题包括4小题,共52分。)
17. 研究含碳、氮的物质间转化的热效应,在日常生活与工业生产中均有很重要的意义。
(1)已知:H2O(l)= H2O(g) △H= +44.0kJ·mol-1,甲烷完全燃烧与不完全燃烧的热效应如下图所示。
①写出表示甲烷燃烧热的热化学方程式:_______。
②CO的燃烧热△H=_______kJ·mol-1。
(2)已知拆开1 molH-H、1 molN-H、1 mol N ≡N化学键需要的能量分别是436 kJ、391kJ、946kJ, 则N2与H2反应生成NH3的热化学方程式为_______。
(3)以NH3、CO2为原料生产尿素[CONH2)2]的反应历程与能量变化示意图如下。
①第一步反应的热化学方程式为_______。
②第二步反应的△H_______0(填“>”、“<”或“=”)。
③从图像分析决定生产尿素的总反应的反应速率的步骤是第_______步反应。
18. NOX随意排放会造成雾霾、光化学烟雾等二次污染。汽车尾气处理系统的催化转化器中发生的主要反应为:2NO(g)+ 2CO(g)2CO2(g)+N2(g) △H。 回答下列与该反应有关的问题。
(1)在恒温恒容密闭容器内充入一定量的 NO和CO,发生上述反应。下列能说明反应达到平衡状态的是_______(填字母序号)。
A. 容器内气体的密度不再改变
B. 容器内气体的平均摩尔质量不再改变
C. 容器内气体的压强不再改变
D. v(NO):v(CO):v(CO2)=1:1:1
(2)T°C时,在密闭容器内充入一定量的NO和CO,发生上述反应,测得v(正)=k1·c2(NO)·c2(CO)、v(逆)=k2·c(N2)·c2(CO2)(k1、k2为速率常数)。
①达到平衡后,压缩容器体积,在达到新的平衡之前,v(正)_______ v(逆) (填“>”、“<”或“=”)。
②该反应的平衡常数K=_______(用k1、k2表示)。
(3)向甲、乙两个恒温、恒容(体积均为2L)的密闭容器内分别加入相同物质的量的NO和CO,在不同时刻测得两容器内NO的物质的量随时间的变化情况如下表:
时间/min | 0 | 40 | 80 | 120 | 160 | |
甲容器恒温为T1°C | n(NO)/ mol | 4.00 | 3.00 | 2.20 | 1.60 | 1.60 |
乙容器恒温为T2°C | n(NO)/ mol | 4.00 | 2.90 | 2.00 | 2.00 | 2.00 |
①甲容器中0~ 120min内,用N2表示的平均反应速率v(N2)= _______mol·L-1· min -1。
②T1_______T2,该反应的△H_______0.(填“>”、“<”或“=” )
③T2°C时,该反应的平衡常数K=_______L·mol-1。
(4)某化学兴趣小组检测汽车尾气中的NOx含量的方法为:将一定量的尾气通入酸化的H2O2溶液中,使NOx完全被氧化为,加热,使过量的H2O2完全分解;取一定体积的溶液,与过量的FeSO4标准溶液充分混合,发生的反应为3Fe2+ ++4H+=NO↑ + 3Fe3++ 2H2O;用KMnO4标准溶液滴定剩余的Fe2+,发生的反应为+5Fe2+ +8H+= Mn2+ +5Fe3++4H2O。
①KMnO4标准溶液应装入_______(填“酸式”或“碱式”)滴定管中。
②判断下列情况对NOx含量测定结果的影响(填“偏高”、“偏低” 或“无影响”)。
若FeSO4标准溶液部分变质,会使测定结果_______ 。若滴定结束时俯视读取KMnO4标准溶液体积(起始时读数正确),会使测定结果_______。
19. 工业上以菱锰矿(主要成分为MnCO3,还含少量的FeCO3、MgCO3、CaCO3、Fe2O3、Al2O3、SiO2等杂质)为原料制备高纯度碳酸锰的工艺流程如下。
已知:①常温下,相关金属离子Mn+形成M(OH)n沉淀的pH范围如下表:
金属离子Mn+ | Al3+ | Fe3+ | Fe2+ | Mn2+ | Mg2+ |
开始沉淀的pH[c(Mn+)=0.1mol·L-1] | 3.4 | 1.9 | 7.0 | 8.1 | 9.1 |
沉淀完全的pH[c(Mn+)≤1.0×10-5mol·L-1] | 4.7 | 3.2 | 9.0 | 10.1 | 11.1 |
②常温下,Ksp(CaF2)=1.60×10-10,Ksp(MgF2)=6.40×10-11;Ka(HF)=3.60×10-4,Kb(NH3·H2O)=4.00×10-5。
回答下列问题:
(1)在“浸出液”中加入“MnO2”的作用是_______。
(2)“滤渣2”的主要成分是_______(填化学式)。
(3)常温下,0.1mol·L-1的氨水的pH约为_______(lg2=0.3)。
(4)常温下,NH4F的水溶液的pH_______7(填“>”、“<”或“=”)。
(5)加入NH4F的目的是将Ca2+、Mg2+沉淀除去,常温下,当溶液中Ca2+、Mg2+完全除去时[c(Mn+)≤1.0×10-5mol·L-1,则c(F-)≥_______mol·L-1。
(6)碳酸铵溶液中存在的粒子浓度关系正确的是_______(填字母序号)。
A.c()+c(H+)=c()+c()+c(OH-)
B.c()+c(NH3·H2O)=c()+c()+c(H2CO3)
C.c(NH3·H2O)+c(OH-)=c(H+)+c()+2c(H2CO3)
20. 电化学在现代生活、生产和科学技术的发展中发挥着越来越重要的作用。
(1)图1是利用燃料电池工作原理处理某酸性废水的示意图。该电池的正极为_______ (填“a”或“b”),b电极的电极反应式为_______。
(2)SO2和NOx是主要大气污染物,图2是同时吸收SO2和NOx的示意图。
①a是直流电源的_______极(填“正”或“负”)。
②阳极电极反应式为_______。
③当NOx均为NO时,吸收池中发生反应的氧化剂与还原剂的物质的量之比为_______。
(3)图3是甲醇(CH3OH )燃料电池的工作原理示意图。
①该电池工作时,燃料电极的电极反应式为_______。
②若用该电池电解精炼铜,氧电极应接_______(填“纯铜”或“粗铜”)。
(4)图4是高铁酸钾电池的模拟实验装置(已知:放电时,石墨电极附近有红褐色浑浊)。
①该电池放电时,正极的电极反应式为_______。
②盐桥中盛有饱和KNO3溶液,此盐桥中向_______(填“左”或“右”)移动。
2022郴州高二上学期期末化学试题含解析: 这是一份2022郴州高二上学期期末化学试题含解析
2022白银会宁县高二上学期期末化学试题含解析: 这是一份2022白银会宁县高二上学期期末化学试题含解析
2022岳阳临湘高二上学期期末化学试题含解析: 这是一份2022岳阳临湘高二上学期期末化学试题含解析,文件包含湖南省岳阳市临湘市2021-2022学年高二上学期期末教学质量检测化学试题含解析docx、湖南省岳阳市临湘市2021-2022学年高二上学期期末教学质量检测化学试题无答案docx等2份试卷配套教学资源,其中试卷共23页, 欢迎下载使用。

