所属成套资源:2021——2022学年高中生物高一上学期期末测试卷(含答案解析)
2021-2022学年辽宁省朝阳市建平县高一(上)期末生物试卷(含答案解析)
展开
这是一份2021-2022学年辽宁省朝阳市建平县高一(上)期末生物试卷(含答案解析),共22页。试卷主要包含了【答案】D,【答案】B等内容,欢迎下载使用。
2021-2022学年辽宁省朝阳市建平县高一(上)期末生物试卷
1. 钟南山院士提醒大家继续保持佩戴口罩、勤洗手的良好卫生习惯。新冠肺炎的元凶是新型冠状病毒,下列相关叙述正确的是( )
A. 新型冠状病毒可在空气中大量增殖 B. 该病毒的遗传物质组成元素是6种
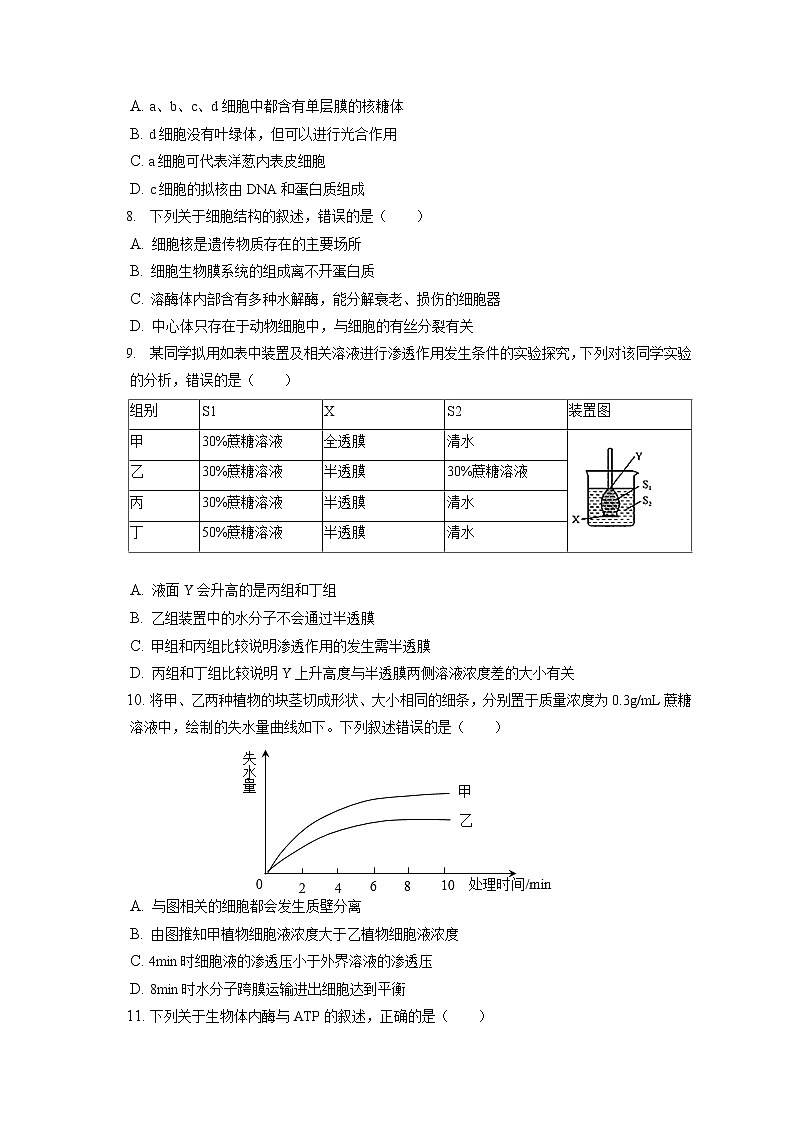
C. 新型冠状病毒不会侵染其他动物 D. 可利用酒精消毒使该病毒的蛋白质变性
2. 物质的鉴定实验可以了解物质组分中的重要成分。下列关于物质鉴定实验的叙述,正确的是( )
A. 检测还原糖的试剂可直接用来检测蛋白质
B. 梨汁含有丰富的葡萄糖,是鉴定还原糖的理想材料
C. 用斐林试剂可以鉴定植物果实中还原糖的种类
D. 显微镜下用苏丹Ⅲ染液鉴定杏仁时,细胞被染成红色
3. 下列关于糖类和脂质的叙述,错误的是( )
A. 糖类和脂质的组成元素不完全相同 B. 动植物细胞中均含核糖、乳糖和葡萄糖
C. 人体血液中的脂质需胆固醇参与运输 D. 脂肪能减少体内热量散失,维持体温恒定
4. 下列关于细胞中的化合物的叙述,正确的是( )
A. 蔗糖水解的产物是CO2和H2O B. 细胞中的无机盐都以离子的形式存在
C. 细胞失水时,水分子只能向细胞外运输 D. 某些脂质可属于细胞膜的组成成分
5. 离子通道是由蛋白质复合物构成的,一种离子通道只允许一种离子顺浓度梯度通过。下列关于离子通道的叙述,错误的是( )
A. 组成离子通道的化学元素至少有C、H、O、N
B. 加入蛋白质变性剂能提高离子跨膜运输的速率
C. 离子通道可提高离子跨膜运输的速率
D. 离子通道结构异常可能会使人体罹患疾病
6. 下列关于核酸的叙述,正确的是( )
A. 所有核酸都具有遗传特性 B. 真核生物的RNA只分布在细胞质中
C. 蓝藻细胞中含有核酸的结构只有拟核 D. 人体中控制生物性状的只能是DNA
7. a、b、c、d四图分别是四种生物的细胞结构图。下列叙述正确的是( )
A. a、b、c、d细胞中都含有单层膜的核糖体
B. d细胞没有叶绿体,但可以进行光合作用
C. a细胞可代表洋葱内表皮细胞
D. c细胞的拟核由DNA和蛋白质组成
8. 下列关于细胞结构的叙述,错误的是( )
A. 细胞核是遗传物质存在的主要场所
B. 细胞生物膜系统的组成离不开蛋白质
C. 溶酶体内部含有多种水解酶,能分解衰老、损伤的细胞器
D. 中心体只存在于动物细胞中,与细胞的有丝分裂有关
9. 某同学拟用如表中装置及相关溶液进行渗透作用发生条件的实验探究,下列对该同学实验的分析,错误的是( )
组别
S1
X
S2
装置图
甲
30%蔗糖溶液
全透膜
清水
乙
30%蔗糖溶液
半透膜
30%蔗糖溶液
丙
30%蔗糖溶液
半透膜
清水
丁
50%蔗糖溶液
半透膜
清水
A. 液面Y会升高的是丙组和丁组
B. 乙组装置中的水分子不会通过半透膜
C. 甲组和丙组比较说明渗透作用的发生需半透膜
D. 丙组和丁组比较说明Y上升高度与半透膜两侧溶液浓度差的大小有关
10. 将甲、乙两种植物的块茎切成形状、大小相同的细条,分别置于质量浓度为0.3g/mL蔗糖溶液中,绘制的失水量曲线如下。下列叙述错误的是( )
A. 与图相关的细胞都会发生质壁分离
B. 由图推知甲植物细胞液浓度大于乙植物细胞液浓度
C. 4min时细胞液的渗透压小于外界溶液的渗透压
D. 8min时水分子跨膜运输进出细胞达到平衡
11. 下列关于生物体内酶与ATP的叙述,正确的是( )
A. 一般活细胞都能产生酶和ATP
B. 绝大多数酶是蛋白质,能提高化学反应的活化能
C. 在线粒体内膜、外膜中都含有ATP合成酶
D. ATP与ADP相互转化过程中酶的种类相同
12. 提取鼠肝细胞的线粒体为实验材料,向盛有线粒体的试管中注入丙酮酸时,测得氧的消耗量较大;当注入葡萄糖时,测得氧的消耗量较小,同时注入细胞质基质和葡萄糖时,氧消耗量又较大。下列叙述与实验结果符合的是( )
A. 二氧化碳是在有氧呼吸第三阶段产生的
B. 线粒体内能分解丙酮酸,不能分解葡萄糖
C. 为保持活性应将提取出的线粒体置于清水中保存
D. 水是在细胞质基质中生成的
13. 若用含14C的葡萄糖追踪酵母菌细胞内有氧呼吸过程中的碳原子,C转移的途径是( )
A. 葡萄糖→丙酮酸→酒精 B. 葡萄糖→丙酮酸→CO2
C. 葡萄糖→丙酮酸→乳酸 D. 葡萄糖→丙酮酸→CO2和酒精
14. 下列有关人体细胞呼吸作用的叙述,正确的是( )
A. CO2与H2O的生成发生在不同阶段 B. 无氧呼吸产生的能量大部分用于合成ATP
C. 细胞进行无氧呼吸产生CO2和酒精 D. 细胞生成的CO2可通过主动运输运出细胞
15. 下列有关细胞呼吸原理在生产生活中应用的叙述,正确的是( )
A. 有氧运动过程中丙酮酸在线粒体内膜氧化分解释放能量
B. 酵母菌的酒精发酵过程中酒精的多少不影响酵母菌繁殖速率
C. 粮食和水果应在低温、低氧及干燥环境中保存以延长贮存时间
D. 松土能促进作物根细胞有氧呼吸来促进离子吸收,有利于作物生长
16. 人体中P53蛋白具有抗肿瘤的作用。它是一条由393个氨基酸组成的肽链经过加工而成的。下列相关叙述错误的是( )
A. 组成P53蛋白的393个氨基酸的R基一定不同
B. 脱水缩合形成P53蛋白过程中相对分子质量减少了7056
C. 氨基酸在核糖体上脱水缩合成肽链后进入内质网加工
D. P53蛋白至少含有一个游离的氨基和一个游离的羧基
17. 在动物和人体内,Na+主要分布于细胞外液,K+主要分布于细胞内液。如图是人体细胞膜的结构示意图,据图有关分析错误的是( )
A. ①是糖蛋白,Ⅱ为细胞膜外侧
B. ②是通道蛋白,物质经②运输需要消耗能量
C. ③是磷脂分子,由甘油、脂肪酸和磷酸等物质组成
D. 物质a可以是K+或Na+,物质b不可能是O2
18. 某同学用如图生物模型归纳生物学的相关知识,下列选项的描述与模型相符的是( )
A. H2O2分解产氧量与加入H2O2酶的时间关系
B. H2O2保持等质量分数,H2O2分解速率与加入H2O2酶的浓度关系
C. 细胞主动运输钾离子速率与能量供应量的关系
D. 种子中自由水与结合水比值与萌发后时间的关系
19. 某同学用如图两套装置进行相关实验的探究,向锥形瓶A加入活酵母菌与葡萄糖的混合液;锥形瓶C加入乳酸菌与葡萄糖的混合液;B、D 管加入等量的小球藻悬液,小球藻呈绿色,已知适宜条件下小球藻能在20h内数量增加4倍。下列叙述正确的是( )
A. 黑暗中,两套装置不可用于探究呼吸作用的类型
B. 光照一定时间,装置一小球藻悬液的颜色更绿
C. 黑暗条件下,A、C装置中细胞代谢所需ATP均主要来自线粒体
D. 若装置二玻璃管中央滴加红色液滴,可观察乳酸菌的呼吸作用强度
20. 如图表示草莓果实细胞中CO2释放量和O2吸收量的变化。下列相关叙述正确的是(以葡萄糖为反应底物)( )
A. 图中O2浓度为a时,细胞不能合成ATP
B. 图中O2浓度为b时,无氧呼吸消耗的葡萄糖更多
C. 图中的四个O2浓度中,c最适合草莓的储藏
D. 图中O2浓度为d时,细胞中有酒精产生
21. 如图为高等动植物细胞亚显微结构模式图。回答下列问题;
(1)用离心技术提取图中A细胞的细胞器,经检测发现细胞器X与Y不含磷脂分子,且细胞器X含有核酸,则X与Y分别是 ______和 ______。
(2)若图中A细胞表示人体胃黏膜上皮细胞,则酒精由胃液进入胃黏膜上皮细胞的运输方式是 ______;若图中A细胞表示吞细胞,则缺少的细胞器是 ______。若A细胞为胃黏膜细胞,将3H标记的甲硫氨酸注入该细胞,在该细胞合成消化酶过程中的结构中3H出现的先后顺序依次是 ______(用箭头和编号表示)。
(3)若图中B细胞表示洋葱根尖分生区细胞,则图中B不该有的结构是[______]______和[______]______。
(4)图中B细胞的6是 ______,该结构与 ______有关。
22. 细胞膜是细胞与外界环境的屏障,对保证细胞内部环境的相对稳定,使细胞内的生命活动有序进行有重要作用。回答下列问题:
(1)细胞膜具有一定的流动性,下列实例能说明这一特点的是 ______(填序号)。
a.人体细胞与小鼠细胞融合实验
b.动物细胞吸水膨胀
c.细胞主动吸收Na+
d.白细胞吞噬入侵细胞的细菌
(2)图①、②、③表示的是物质运输的三种方式。其中,图②中M点之后运输速率的限制因素最可能是 ______,图③中限制N点运输速率的因素主要是 ______。
(3)研究发现,人体血液中的K+进入红细胞的方式是主动运输,葡萄糖进入红细胞的过程为 ______。当人体血糖浓度偏高时,肝细胞膜上的葡萄糖载体可将葡萄糖转运至细胞内,血糖浓度偏低时则转运方向相反,葡萄糖进出肝细胞的方向是由 ______决定的。主动运输的主要特点是 ______。
(4)盐碱地因土壤盐分过多,溶液浓度大,普通水稻及其他很多植物很难生长,但是我国培育的海水稻能在盐碱地良好生长,其可能原因是海水稻根部细胞的细胞液浓度比普通水稻品种的 ______(填“高”或“低”),为了验证该结论,若现有配制好的一定浓度的蔗糖溶液,可设计如下实验进行验证:______。
23. 淀粉酶广泛分布于自然界,几乎所有植物、动物和微生物都含有淀粉酶,也是生产和生活应用最广泛的一种酶。回答下列问题:
(1)口腔中的唾液淀粉酶与牙膏中酶X催化作用机理是 ______ ,但是唾液淀粉酶能水解淀粉不能水解口腔中的瘦肉残渣,这说明酶具有 ______ 。
(2)如图是小麦细胞内的淀粉酶催化淀粉的反应速率与温度的关系。图中b、c两点中通过改变温度条件可明显提高反应速率的是 ______ ,原因是 ______ 。
(3)为了研究酶之间的相互影响,某同学设计如下实验(实验中所涉及酶的化学本质都是蛋白质)。
加入的物质
试管号
1
2
3
4
质量分数为1%的淀粉溶液
2mL
2mL
2mL
2mL
淀粉酶溶液
2mL
2mL
淀粉酶+蛋白质(等量混合)
4mL
4mL
蒸馏水
2mL
2mL
碘液
2滴
2滴
双缩脲试剂
A液+B液
A液+B液
预期颜色变化
不变蓝
紫色
Ⅰ
Ⅱ
①该实验所依据的两个颜色变化原理是:a ______ ;b ______ 。
②实验过程中,试管1、2分别加入2mL蒸馏水的目的是 ______ 。
③Ⅰ处预期的颜色变化为 ______ ,理由是 ______ 。
24. 如图是探究酵母菌细胞呼吸方式的实验装置。回答下列问题:
(1)装置甲中质量分数为10%的NaOH溶液的作用是 ______ 。装置乙中的Ⅱ应先封口放置一段时间,再与Ⅲ连接的目的是 ______ 。
(2)将装置甲和乙中澄清石灰水换成溴麝香草酚蓝水溶液后,实验过程中发生的颜色变化是 ______ 。能检测到有酒精生成的是 ______ (填“Ⅰ”“Ⅱ”或“Ⅲ”)。
(3)某生物兴趣小组为探究酵母菌细胞进行细胞呼吸的类型及场所,将酵母菌破碎并进行差速离心处理,得到细胞质基质和线粒体,再与酵母菌分别装入a~f号试管中,并向试管中加入不同的物质,进行如表所示的实验:
试管编号
加入的物质
细胞质基质
线粒体
酵母菌
a
b
c
d
e
f
葡萄糖
-
+
-
+
+
+
丙酮酸
+
-
+
-
-
-
氧气
+
-
+
-
+
-
注:“+”表示加入了适量的相关物质,“-”表示未加入相关物质。
①酵母菌在该实验中的作用是 ______ ;会产生CO2和H2O的试管有 ______ 。
②根据试管 ______ 的实验结果,可以判断出酵母菌进行无氧呼吸的场所。
25. 如图1表示人体细胞呼吸过程示意图,图中X为某种物质,①②③表示相关过程。图2为人体不同运动强度与血液中乳酸含量、氧气消耗速率的关系。回答下列问题:
(1)图1中物质X为 ______,其产生的场所是 ______。图2中b运动强度下人体细胞中能进行图1中的 ______过程;c运动强度下,人体细胞既进行有氧呼吸又进行无氧呼吸,若以葡萄糖为底物,则c运动强度下无氧呼吸消耗的葡萄糖是有氧呼吸消耗的 ______倍。
(2)图1中必需氧气参与才可形成的物质是 ______,该过程发生的场所是 ______。人体内组织细胞外的O2被利用至少需通过 ______层磷脂分子。在图2中a运动强度下,图1过程①中葡萄糖的能量去向为 ______。
答案和解析
1.【答案】D
【解析】解:A、病毒是非细胞生物,只能寄生在活细胞中进行生命活动,A错误;
B、新冠病毒是RNA病毒,其遗传物质是RNA,RNA的组成元素为C、H、O、N、P,B错误;
C、新型冠状病毒会侵染其他动物,C错误;
D、病毒由核酸和蛋白质组成,可利用酒精消毒使该病毒的蛋白质变性,失去病毒活性,D正确。
故选:D。
病毒是非细胞生物,只能寄生在活细胞中进行生命活动。病毒依据宿主细胞的种类可分为植物病毒、动物病毒和噬菌体;根据遗传物质来分,分为DNA病毒和RNA病毒;病毒由核酸和蛋白质组成。
本题考查病毒的相关知识,要求考生识记病毒的结构组成和繁殖特点,意在考查考生的识记能力和分析能力。
2.【答案】B
【解析】解:A、检测还原糖的试剂为斐林试剂,检测蛋白质的试剂为双缩脲试,斐林试剂的甲液与双缩脲试剂A液浓度相同,但斐林试剂乙液与双缩脲试剂B液浓度不同,因此检测还原糖的试剂即斐林试剂不可以直接用来检测蛋白质,A错误;
B、梨汁含有丰富的葡萄糖且无色,是鉴定还原糖的理想材料,B正确;
C、用斐林试剂在水浴加热的情况下可以鉴定植物果实中是否存在还原糖,C错误;
D、显微镜下用苏丹Ⅲ染液鉴定杏仁时,苏丹Ⅲ染液与细胞内脂肪反应生成橘黄色,即细胞被染成橘黄色,D错误。
故选:B。
生物组织中化合物的鉴定:
(1)斐林试剂可用于鉴定还原糖,在水浴加热的条件下,溶液的颜色变化为砖红色(沉淀);斐林试剂只能检验生物组织中还原糖(如葡萄糖、麦芽糖、果糖)存在与否,而不能鉴定非还原性糖(如淀粉);
(2)蛋白质可与双缩脲试剂产生紫色反应;
(3)脂肪可用苏丹Ⅲ染液(或苏丹Ⅳ染液)鉴定,呈橘黄色(或红色);
(4)碘液可以将淀粉染成蓝色。
本题考查生物组织中化合物的鉴定,对于此类试题,需要考生注意的细节较多,如实验的原理、实验采用的试剂及试剂的作用、实验现象等,需要考生在平时的学习过程中注意积累。
3.【答案】B
【解析】解:A、糖类和脂质中脂肪、固醇的组成元素都是C、H、O,而磷脂的元素组成是C、H、O、N、P,A正确;
B、动植物细胞中均含核糖、脱氧核糖和葡萄糖,B错误;
C、胆固醇是细胞膜的重要成份,与细胞膜的流动性有关,故可参与人体血液中脂质的运输,C正确;
D、脂肪能减少体内热量散失,维持体温恒定,D正确。
故选:B。
脂质的种类及其功能:
功能分类
化学本质分类
功 能
储藏脂类
脂 肪
储藏能量,缓冲压力,减少摩擦,保温作用
结构脂类
磷 脂
是细胞膜、细胞器膜和细胞核膜的重要成份
调节脂类
固醇
胆固醇
细胞膜的重要成份,与细胞膜的流动性有关
性激素
促进生殖器官的生长发育,激发和维持第二性征及雌性动物的性周期
维生素D
促进动物肠道对钙磷的吸收,调节钙磷的平衡
本题考查细胞中化合物的存在形式和作用,要求考生识记相关知识点,属于基础题,难度不大。
4.【答案】D
【解析】解:A、蔗糖水解的产物是葡萄糖和果糖,A错误;
B、细胞中的无机盐大多数以离子的形式存在,少数以化合物的形式存在,B错误;
C、细胞失水时,在单位时间内向细胞外运输的水分子多于向细胞内运输的水分子,而不是水分子只能向细胞外运输,C错误;
D、某些脂质如磷脂和胆固醇可属于细胞膜的组成成分,D正确。
故选:D。
无机盐在细胞中大多数无机盐以离子的形式存在,叶绿素中的Mg、血红蛋白中的Fe等以化合态存在;脂质包括:磷脂、脂肪、固醇。固醇类包括:胆固醇、性激素和维生素D,其中性激素为调节类激素。
本题主要考查细胞中的糖类综合、无机盐的存在形式及功能、细胞的吸水和失水和脂质的种类及功能的内容,要求考生识记相关知识,并结合所学知识准确答题。
5.【答案】B
【解析】解:A、离子通道是由蛋白质复合物构成的,所以组成离子通道的化学元素至少有C、H、O、N,A正确;
B、离子通道是由蛋白质复合物构成的,所以加入蛋白质变性剂会降低离子跨膜运输的速率,B错误;
C、离子通道属于载体蛋白的一种,能协助物质跨膜运输,可提高离子跨膜运输的速率,C正确;
D、离子通道结构异常,可能会引起离子进出细胞异常,进而使人体罹患疾病,D正确。
故选:B。
根据题干分析,“离子通道是由蛋白质复合物构成的,一种离子通道只允许一种离子通过,且该过程并不消耗能量”,说明离子通道运输离子的方式属于协助扩散。
本题考查物质跨膜运输的方式,意在考查学生提取题干信息的能力,难度不大。
6.【答案】D
【解析】解:A、有些核酸如tRNA和rRNA就不能携带控制生物性状的遗传信息,A错误;
B、真核生物的RNA主要分布在细胞质中,B错误;
C、蓝藻细胞属于原核细胞,其含有核酸的结构除了拟核外还有核糖体,C错误;
D、DNA可携带遗传信息,是一切细胞生物和DNA病毒的遗传物质,人体的遗传物质是DNA,D正确。
故选:D。
1、细胞中的核酸根据所含五碳糖的不同分为DNA(脱氧核糖核酸)和RNA(核糖核酸)两种,构成DNA与RNA的基本单位分别是脱氧核苷酸和核糖核苷酸,每个脱氧核苷酸分子是由一分子磷酸、一分子五碳糖和一分子含氮碱基形成,每个核糖核苷酸分子是由一分子磷酸、一分子核糖和一分子含氮碱基形成。
2、细胞生物(包括原核生物和真核生物)的细胞中含有DNA和RNA两种核酸、其中DNA是遗传物质,非细胞生物(病毒)中含有DNA或RNA一种核酸、其遗传物质是DNA或RNA。
3、真核细胞的DNA主要分布在细胞核,在线粒体和叶绿体中也有少量分布,RNA主要分布在细胞质。
本题考查细胞中的元素和化合物的知识,考生识记细胞中核酸的种类、组成和分布是解题的关键。
7.【答案】B
【解析】解:A、核糖体是无膜结构的细胞器,A错误;
B、d细胞为蓝藻细胞,其中不含叶绿体,但含叶绿素和藻蓝素,能进行光合作用,B正确;
C、a细胞中含有叶绿体,不能代表洋葱内表皮细胞,C错误;
D、c是原核细胞,拟核是原核细胞中裸露DNA分子存在的区域,不与蛋白质结合,D错误。
故选:B。
分析题图:图中甲细胞中含有细胞壁和叶绿体、液泡等结构,属于植物细胞;乙细胞没有细胞壁,但有中心体等细胞器,属于动物细胞;丙细胞没有核膜包被的典型的细胞核,并且具有鞭毛,为原核生物中的细菌;丁细胞中没有细胞核,属于原核生物中的蓝藻。
本题结合模式图,考查原核细胞和真核细胞的异同,首先要求考生明确图中各细胞的类别,掌握原核细胞和真核细胞的异同,能结合所学的知识准确答题。
8.【答案】D
【解析】解:A、真核细胞中,遗传物质DNA主要分布在细胞核中,即细胞核是遗传物质存在的主要场所,细胞核是遗传物质贮存和复制的场所,A正确;
B、细胞生物膜系统主要由细胞膜、核膜与各种具膜细胞器组成,生物膜的主要成分是脂质和蛋白质,因此细胞生物膜系统的组成离不开蛋白质,B正确;
C、溶酶体含有多种水解酶,是细胞内的“酶仓库”是细胞内的“消化车间”能分解衰老和损伤的细胞器,吞噬并杀死侵入细胞的病毒或病菌,C正确;
D、中心体存在于动物细胞和低等植物细胞中,D错误。
故选:D。
1、中心体:在细胞的有丝分裂前期,发出星射线构成纺锤体;
2、溶酶体中含有多种水解酶(水解酶的化学本质是蛋白质),能够分解很多种物质以及衰老,损伤的细胞器,清除侵入细胞的病毒或病菌。
3、细胞核是遗传信息库,是细胞代谢和遗传的控制中心。
4、细胞生物膜系统主要由细胞膜、核膜与各种具膜细胞器组成。
本题考查细胞器、细胞核、细胞的生物膜系统等相关知识,意在考查考生理解所学知识的要点,把握知识间的内在联系、分析题意以及解决问题的能力。
9.【答案】B
【解析】解:A、丙组和丁组漏斗内溶液都是蔗糖溶液,烧杯都是清水,因此水分子通过半透膜进入漏斗的数量多于漏斗内水分子进入烧杯数量,故液面Y会升高,A正确;
B、乙组装置中半透膜两侧蔗糖溶液浓度相同,水分子通过半透膜进出漏斗达到动态平衡,B错误;
C、甲组是全透膜,丙组是半透膜,二者的Y值不同,说明渗透作用的发生需半透膜,C正确;
D、丙组和丁组比较说明Y上升高度与半透膜两侧溶液浓度差的大小有关,D正确。
故选:B。
分析表格可知,本实验的自变量为蔗糖溶液浓度、膜的透性及漏斗内溶液的种类,因变量是Y值的大小。
本题综合考查物质跨膜运输和探究膜的透性的相关知识,意在考查学生分析渗透作用的条件,掌握水分运输方向,难度不大。
10.【答案】B
【解析】解:A、据图分析可知,随着时间的延长,甲、乙的失水量逐渐增加最后趋于稳定,两种细胞都发生了质壁分离,相关细胞的原生质层都会有一定程度的收缩,A正确;
B、根据以上分析已知,甲植物细胞液浓度小于乙植物细胞液浓度,B错误;
C、4min时,甲、乙植物细胞仍然在失水,说明细胞液的渗透压小于外界溶液的渗透压,C正确;
D、8min时细胞不再发生变化,说明此时水分子跨膜运输进出细胞达到平衡,D正确。
故选:B。
据图分析:甲、乙在质量浓度为0.3g/mL蔗糖溶液中都失水了,说明甲、乙细胞液浓度都低于0.3g/mL的蔗糖溶液;且甲失水的速率更快,说明甲的细胞液浓度低于乙。
本题考查植物细胞的质壁分离和复原实验,意在考查学生的识图能力和判断能力,运用所学知识综合分析问题的能力。
11.【答案】A
【解析】解:A、新陈代谢是活细胞的基本特征,而在新陈代谢的过程中一般都需要酶的催化,并且会有ATP的生成或消耗,A正确;
B、绝大多数酶是蛋白质,酶能降低化学反应的活化能,B错误;
C、在线粒体内膜能进行有氧呼吸的第三阶段,并且该阶段有大量的ATP生成,据此可推测线粒体内膜上含有ATP合成酶,而线粒体外膜上没有ATP的生成,因此应该不含ATP合成酶,C错误;
D、ATP与ADP相互转化过程中酶的种类不相同,ATP水解需要水解酶,而ATP的合成需要合成酶,D错误。
故选:A。
1、活细胞都要进行新陈代谢,需要酶的催化作用及ATP水解提供能量,因此都能合成酶和ATP,但是酶既可以在细胞内发挥作用,也可以在细胞外发挥作用。
2、细胞代谢是细胞内各种化学反应的总称,细胞内的化学反应大多数是酶促反应,酶的高效性和专一性保证了酶促反应高效、有序地进行,ATP与ADP的相互转化,保证了细胞代谢对能量的需求。
本题考查生物体内酶与ATP的相关知识,意在考查学生的识记能力和判断能力,难度不大。
12.【答案】B
【解析】解:A、二氧化碳是在有氧呼吸第二阶段产生的,A错误;
B、根据题意可知,线粒体内能分解丙酮酸,不能分解葡萄糖,B正确;
C、为保持活性应将提取出的线粒体置于一定浓度的溶液中保存,C错误;
D、水是在线粒体内膜上生成的,D错误。
故选:B。
有氧呼吸全过程:
第一阶段:在细胞质基质中,一分子葡萄糖形成两分子丙酮酸、少量的[H]和少量能量,这一阶段不需要氧的参与。
第二阶段:丙酮酸进入线粒体的基质中,分解为二氧化碳、大量的[H]和少量能量。
第三阶段:在线粒体的内膜上,[H]和氧气结合,形成水和大量能量,这一阶段需要氧的参与。
本题考查了有氧呼吸的过程,考查考生的识记能力,理解能力,审题能力,难度适中。
13.【答案】B
【解析】解:由有氧呼吸过程中的物质变化可知,葡萄糖中的碳原子通过有氧呼吸的第一阶段进入丙酮酸,然后通过有氧呼吸的第二阶段进入二氧化碳。
故选:B。
1、有氧呼吸第一阶段是葡萄糖分解成丙酮酸和[H],释放少量能量;第二阶段是丙酮酸和水反应生成二氧化碳和[H],释放少量能量;第三阶段是氧气和[H]反应生成水,释放大量能量。
2、同位素用于追踪物质运行和变化过程时,叫做示踪元素。用示踪元素标记的化合物,化学性质不变。人们可以根据这种化合物的性质,对有关的一系列化学反应进行追踪。这种科学研究方法叫做同位素标记法。
本题主要考查的是有氧呼吸的过程和相关物质的转化,意在考查学生对有氧呼吸过程的理解掌握,难度适中。
14.【答案】A
【解析】解:A、该细胞在有氧呼吸的第二阶段通过丙酮酸和水反应,生成CO2和[H],第三阶段产生水,A正确;
C、该细胞无氧呼吸释放的能量大部分以热能散发,小部分用于合成ATP,B错误;
C、动物细胞进行无氧呼吸产生乳酸,C错误;
D、细胞生成的CO2通过自由扩散方式运出细胞,D错误。
故选:A。
1、呼吸作用是指生物体内的有机物在细胞内经过一系列的氧化分解,最终生成二氧化碳或其他产物,并且释放出能量的总过程。
2、有氧呼吸的第一、二、三阶段的场所依次是细胞质基质、线粒体基质和线粒体内膜。有氧呼吸第一阶段是葡萄糖分解成丙酮酸和[H],合成少量ATP;第二阶段是丙酮酸和水反应生成二氧化碳和[H],合成少量ATP;第三阶段是氧气和[H]反应生成水,合成大量ATP。
3、无氧呼吸的第一、二阶段的场所都是细胞质基质。第一阶段是葡萄糖分解成丙酮酸和[H],合成少量ATP;第二阶段是丙酮酸在不同酶作用下转化成酒精和二氧化碳或乳酸。
本题的知识点是有氧呼吸无氧呼吸的具体过程和场所,两种无氧呼吸方式的产物不同,主要考查学生学生对有氧呼吸与无氧呼吸过程的比较与运用能力。
15.【答案】D
【解析】解:A、在有氧呼吸过程中,丙酮酸是在线粒体基质中被分解的,A错误;
B、酵母菌的酒精发酵过程中,酒精积累会导致酵母菌繁殖速率下降,B错误;
C、在储藏粮食、水果时,应降低环境温度和氧气浓度,但储藏水果要保持一定的湿度,C错误;
D、松土能提高土壤中的含氧量,促进作物根细胞的呼吸,从而促进根细胞对矿质离子的吸收,这有利于作物生长,D正确。
故选:D。
细胞呼吸原理的应用:
1、种植农作物时,疏松土壤能促进根细胞有氧呼吸,有利于根细胞对矿质离子的主动吸收。
2、利用酵母菌发酵产生酒精的原理酿酒,利用其发酵产生二氧化碳的原理制作面包、馒头。
3、提倡慢跑等有氧运动,是不致因剧烈运动导致氧的不足,使肌细胞因无氧呼吸产生乳酸,引起肌肉酸胀乏力。
4、粮食要在低温、低氧、干燥的环境中保存。
5、果蔬、鲜花的保鲜要在低温、低氧、适宜湿度的条件下保存。
本题考查细胞呼吸原理的应用,要求考生识记细胞呼吸的类型、过程及产物,掌握影响细胞呼吸的环境因素,能理论联系实际,运用所学的知识合理解释生活中的生物学问题。
16.【答案】A
【解析】解:A、组成P53蛋白的393个氨基酸的R基最多有21种,A错误;
B、P53是一条由393个氨基酸组成的肽链经过加工而成的,其脱水缩合形成P53蛋白过程中的脱水数=肽键数=氨基酸数-肽链数=393-1=392个,其相对分子质量减少392×18=7056,B正确;
C、P53蛋白具有抗肿瘤的作用,属于一种分泌蛋白,分泌蛋白在核糖体上经脱水缩合形成肽链后需进入内质网进行初加工,C正确;
D、P53是一条由393个氨基酸组成的肽链经过加工而成的,其分子中至少含有的游离的氨基或羧基数=肽链数=1个,D正确。
故选:A。
1、构成蛋白质的基本单位是氨基酸,其结构通式是,即每种氨基酸分子至少都含有一个氨基和一个羧基,且都有一个氨基和一个羧基连接在同一个碳原子上,这个碳原子还连接一个氢和一个R基,氨基酸的不同在于R基的不同,构成蛋白质的氨基酸有21种。
2、氨基酸通过脱水缩合形成多肽链,而脱水缩合是指一个氨基酸分子的羧基(-COOH)和另一个氨基酸分子的氨基(-NH2)相连接,同时脱出一分子水的过程;连接两个氨基酸的化学键是肽键,其结构式是-CO-NH-;氨基酸形成多肽过程中的相关计算:肽键数=脱去水分子数=氨基酸数一肽链数,游离氨基或羧基数=肽链数+R基中含有的氨基或羧基数,至少含有的游离氨基或羧基数=肽链数,氮原子数=肽键数+肽链数+R基上的氮原子数=各氨基酸中氮原子总数,氧原子数=肽键数+2×肽链数+R基上的氧原子数=各氨基酸中氧原子总数-脱去水分子数,蛋白质的相对分子质量=氨基酸数目×氨基酸平均相对分子质量-脱去水分子数×18。
3、分泌蛋白是在细胞内合成后,分泌到细胞外起作用的蛋白质,分泌蛋白的合成、加工和运输过程:最初是在内质网上的核糖体中由氨基酸形成肽链,肽链进入内质网进行加工,形成有一定空间结构的蛋白质由囊泡包裹着到达高尔基体,高尔基体对其进行进一步加工,然后形成囊泡经细胞膜分泌到细胞外,该过程消耗的能量由线粒体提供。
本题考查蛋白质的合成--氨基酸脱水缩合的知识,考生识记氨基酸的结构通式,明确氨基酸脱水缩合的过程和实质,掌握氨基酸脱水缩合过程中的相关计算是解题的关键。
17.【答案】ABD
【解析】解:A、①是糖蛋白,Ⅰ为细胞膜外侧,A错误:
B、②是通道蛋白,物质经②运输的方式为协助扩散,不需要消耗能量,B错误;
C、③是磷脂分子,由甘油、脂肪酸和磷酸等物质组成,C正确;
D、K+膜外浓度低于膜内,故K+进入细胞的方式为主动运输,Na+膜外浓度高于膜内,故Na+进入细胞的方式为协助扩散则物质a为K+,O2通过自由扩散进入细胞,故物质b不可能是O2,D错误。
故选:ABD。
①是糖蛋白,糖蛋白位于细胞膜外侧,Ⅰ为细胞膜外侧,Ⅱ为细胞膜内侧;②是通道蛋白,③是磷脂分子,a物质进入细胞从低浓度到高浓度且要借助载体,即a物质进入细胞通过主动运输方式,b物质从高浓度到低浓度排出细胞,即b物质通过自由扩散排出细胞。
本题考查物质跨膜运输方式的相关知识,意在考查考生理解所学知识的要点,把握知识间的内在联系、分析题意以及解决问题的能力。
18.【答案】ABD
【解析】解:A、若底物为H2O2,其产物为O2和H2O,加入H2O2酶后能加快反应速率,但因底物数量有限,产氧量不能一直增加,产氧量最后保持不变,则曲线可表示为产氧量与加入H2O2酶的时间关系,A正确;
B、若H2O2保持等量,则其分解速率在一定范围内H2O2酶浓度的增加而增加,超过一定范围后,不再变化,故曲线可表示H2O2分解速率与加入H2O2酶的浓度关系,B正确;
C、细胞通过主动运输吸收钾离子,需要载体和能量,若能量为0,则不能运输,故不能用图示表示,C错误;
D、自由水含量高,则代谢旺盛,但最终会与结合水的比值达到相对平衡状态,故图示可表示种子中自由水与结合水比值与萌发后时间的关系,D正确。
故选:ABD。
题图表示在一定范围内,随着横坐标所示因素的增加,纵坐标的值随之增加,但超过一定范围后,纵坐标所示数值不再随横坐标增大而增大。
本题结合曲线图综合考查酶的作用、物质跨膜运输、种子萌发等问题,要求查学生理解所学知识的要点,把握知识的内在联系,并应用相关知识综合解决问题。
19.【答案】AB
【解析】
【分析】
本题考查探究酵母菌细胞呼吸方式的实验,意在考查考生的识记能力和理解所学知识要点的能力;能独立完成“生物知识内容表”所列的生物实验,包括理解实验目的、原理、方法和操作步骤。
【解答】
题图分析:由题意可知B、D两试管中加入小球藻的量相同,B试管连接含活酵母菌与葡萄糖的混合液的锥形瓶A,酵母菌可利用糖类进行细胞呼吸,产生二氧化碳通过导管运送给B试管的小球藻,为小球藻的光合作用提供原料,D试管连接含乳酸菌与葡萄糖的混合液的锥形瓶C,乳酸菌只能进行无氧呼吸,不能产生二氧化碳,D试管中的小球藻缺少光合作用的原料(二氧化碳),因此在一段时间内,B试管的小球藻光合作用速率要比C试管内的小球藻光合速率要快。
A、黑暗中,两套装置都只进行呼吸作用,但都是无氧条件,只能探究无氧呼吸,不能用于探究呼吸作用的类型,A正确;
B、由于B试管连接含活酵母菌与葡萄糖的混合液的锥形瓶A,酵母菌可利用糖类进行细胞呼吸,产生酒精和二氧化碳,二氧化碳通过导管运送给B试管的小球藻,为小球藻的光合作用提供原料,而D试管连接含乳酸菌与葡萄糖的混合液的锥形瓶C,乳酸菌只能进行无氧呼吸,产生乳酸,不能产生二氧化碳,D试管中的小球藻缺少二氧化碳,因此光照一定时间,B试管的小球藻光合作用速率要比D试管内的小球藻光合速率要快,小球藻数量增加的多,悬液的颜色更绿,B正确;
C、乳酸菌是原核生物,细胞中没有线粒体,细胞代谢所需ATP只来自细胞质基质,C错误;
D、由于乳酸菌只能进行无氧呼吸,不消耗氧气,产物只有乳酸,没有气体变化。若装置二玻璃管中央滴加红色液滴,液滴不会移动,不可观察乳酸菌的呼吸作用强度,D错误。
故选:AB。
20.【答案】BC
【解析】解:A、氧浓度为a时,O2吸收量为0,说明此时植物只进行无氧呼吸,会合成少量的ATP,A错误;
B、氧浓度为b时,无氧呼吸消耗葡萄糖的量为(8-3)÷2=2.5,而有氧呼吸消耗葡萄糖的量为3÷6=0.5,可见该浓度下,无氧呼吸消耗葡萄糖的量是有氧呼吸的5倍,B正确;
C、图中的四个O2浓度中,氧气浓度为c时,二氧化碳释放最少,此时细胞总呼吸最低,最适于草莓的储藏,C正确;
D、氧浓度为d时,二氧化碳的释放量等于氧气的吸收量,此时植物只进行有氧呼吸,细胞中没有酒精产生,D错误。
故选:BC。
根据题意和柱形图分析可知:以葡萄糖为反应底物,氧浓度为a时,只有二氧化碳的释放,没有氧气的吸收,此时植物只进行无氧呼吸;氧浓度为b、c时,二氧化碳的释放量大于氧气的吸收量,此时植物同时进行有氧呼吸和无氧呼吸;氧浓度为d时,二氧化碳的释放量等于氧气的吸收量,此时植物只进行有氧呼吸。
本题难度适中,属于考纲中理解、应用层次的要求,着重考查了植物细胞的有氧呼吸和无氧呼吸,解题关键能够根据柱形图判断呼吸作用方式以及根据二氧化碳和氧气的比值判断两种呼吸作用强度。
21.【答案】核糖体 中心体 自由扩散 溶酶体 11→8→5→1 [4] 叶绿体 [2] 液泡 核仁 某种RNA合成和核糖体的形成
【解析】解:(1)提取图中A细胞的细胞器,由于核糖体和中心体无膜,因此其不含磷脂分子,核糖体含有RNA,因此X为核糖体,Y为中心体。
(2)酒精进入胃黏膜细胞,动力是浓度差,不需要载体协助,也不消耗能量,其方式属于自由扩散。吞噬细胞发挥功能往往需要溶酶体的参与。若A细胞为胃黏膜细胞,则合成消化酶的顺序依次是11核糖体→8内质网→5高尔基体→1细胞膜。
(3)洋葱根尖分生区细胞无4叶绿体和2液泡。
(4)图中B细胞的6是核仁,核仁与某种RNA合成和核糖体的形成有关。
故答案为:
(1)核糖体 中心体
(2)自由扩散 溶酶体 11→8→5→1
(3)[4]叶绿体[2]液泡
(4)核仁 某种RNA合成和核糖体的形成
1、如图为高等动植物细胞亚显微结构模式图,据图分析,A细胞为高等动物细胞,B细胞为高等植物细胞。
2、分泌蛋白的合成与分泌过程:核糖体合成蛋白质→内质网进行粗加工→内质网“出芽”形成囊泡→高尔基体进行再加工形成成熟的蛋白质→高尔基体“出芽”形成囊泡→细胞膜,整个过程还需要线粒体提供能量。
本题主要考查细胞的基本结构,解题的关键是熟知动植物细胞的基本结构以及各细胞器的功能。
22.【答案】abd 载体蛋白的数量 氧气浓度 协助扩散 肝细胞内外的葡萄糖浓度 逆浓度梯度运输物质,需要载体蛋白协助,需消耗细胞代谢产生的能量 高 可将海水稻根的成熟区细胞和普通水稻根的成熟区细胞置于该浓度的蔗糖溶液,进行质壁分离实验,观察对比两种细胞发生质壁分离的时间及程度
【解析】解:(1)细胞膜具有一定的流动性,下列实例能说明这一特点的是abd,c细胞主动吸收Na+体现的是细胞膜的选择透过性。
(2)①是自由扩散、②是协助扩散、③是主动运输,其中,图②中M点之后运输速率的限制因素最可能是载体蛋白的数量。图中限制N点运输速率的因素主要是氧气浓度。
(3)葡萄糖进入红细胞的过程为协助扩散,当人体血糖浓度偏高时,肝细胞膜上的葡萄糖载体可将葡萄糖转运至细胞内,血糖浓度偏低时则转运方向相反,可见葡萄糖进出肝细胞的方向是由肝细胞内外的葡萄糖浓度决定的。主动运输的主要特点是逆浓度梯度运输物质,需要载体蛋白协助,需消耗细胞代谢产生的能量。
(4)我国培育的海水稻能在盐碱地良好生长,说明不会失水,其可能原因是海水稻根部细胞的细胞液浓度比普通水稻品种的高。根据实验目的,可知变量为水稻品种(海水稻、普通水稻),故可将海水稻根的成熟区细胞和普通水稻根的成熟区细胞置于该浓度的蔗糖溶液,进行质壁分离实验,观察对比两种细胞发生质壁分离的时间及程度。
故答案为:
(1)abd
(2)载体蛋白的数量 氧气浓度
(3)协助扩散 肝细胞内外的葡萄糖浓度 逆浓度梯度运输物质,需要载体蛋白协助,需消耗细胞代谢产生的能量
(4)高 可将海水稻根的成熟区细胞和普通水稻根的成熟区细胞置于该浓度的蔗糖溶液,进行质壁分离实验,观察对比两种细胞发生质壁分离的时间及程度
物质跨膜运输的方式有被动运输和主动运输,被动运输包括自由扩散和协助扩散,自由扩散的特点是顺浓度梯度运输,不需要载体蛋白和能量;协助扩散的特点是顺浓度梯度,需要载体蛋白的协助,不需要消耗能量;主动运输的特点是逆浓度梯度,需要载体蛋白的协助,也需要消耗能量。
本题考查物质的跨膜运输等相关知识,意在考查考生能运用所学知识与观点,通过比较分析与综合等方法对其些生物学问题进行解释,推理,做出合理的判断或得出正确的结论。
23.【答案】降低化学反应的活化能 专一性 c c点是低温条件,b点是高温条件下,低温抑制酶的活性,而高温使酶发生空间结构的改变并导致酶变性失活 淀粉遇碘液变蓝色 蛋白质与双缩脲试剂发生作用产生紫色反应 为了保证各试管中液体的体积相同,防止液体体积的差异影响对颜色的观察 蓝色 淀粉酶被蛋白酶分解,淀粉没有被水解
【解析】解:(1)酶催化的机理是降低化学反应的活化能,唾液淀粉酶能水解淀粉不能水解口腔中的瘦肉残渣,瘦肉残渣的本质是蛋白质,说明唾液淀粉酶只能水解淀粉而不能水解蛋白质,说明酶具有专一性。
(2)c点是低温条件,b点是高温条件下,低温抑制酶的活性,而高温使酶发生空间结构的改变并导致酶变性失活,所以改变温度条件可明显提高反应速率的是c。
(3)根据图表分析:
①该实验运用了碘液和双缩脲试剂,淀粉遇碘液变蓝色,蛋白质与双缩脲试剂发生作用产生紫色反应。
②在对照实验中,要遵循单一变量和对照性原则,即无关变量要保持相同且适宜,因此为了保证各试管中液体的体积相同,防止液体体积的差异影响对颜色的观察,在实验过程中,试管1、2还要分别加入2mL的蒸馏水。
③试管3中同时加入了淀粉酶和蛋白酶,由于淀粉酶的化学本质就是蛋白质,因此淀粉酶被蛋白酶分解,淀粉没有被水解,因此淀粉遇碘变蓝,即I处预期的颜色变化为蓝色。
故答案为:
(1)降低化学反应的活化能专一性
(2)c c点是低温条件,b点是高温条件下,低温抑制酶的活性,而高温使酶发生空间结构的改变并导致酶变性失活
(3)①淀粉遇碘液变蓝色蛋白质与双缩脲试剂发生作用产生紫色反应
②为了保证各试管中液体的体积相同,防止液体体积的差异影响对颜色的观察
③蓝色淀粉酶被蛋白酶分解,淀粉没有被水解
1、酶是由活细胞产生的具有催化作用的有机物,大多数酶是蛋白质,少数酶是RNA;酶的特性:专一性、高效性、作用条件温和;酶促反应的原理:酶能降低化学所需的活化能。温度对酶活性的影响:低温抑制酶的活性,高温使酶失活。
2、分析实验是运用单一变量和对照性原则进行分析,因此可以将试管1和3归为一组对照实验,实验自变量为是否加蛋白酶;试管2和4可归为一组对照实验,实验自变量亦为是否加蛋白酶。
3、实验中用了两种试剂:碘液遇淀粉变蓝,可以检测淀粉是否被淀粉酶水解;双缩脲试剂遇蛋白质产生紫色反应,检测蛋白质是否被水解。
本题考查了有关酶的性质及专一性的相关探究实验,识记酶的特性,区分高温和低温对酶活性的影响,注意运用单一变量和对照性原则进行分析,并能够识记实验的原理。
24.【答案】排除空气中的CO2对实验结果的干扰 让酵母菌将Ⅱ中的O2耗尽,确保其在实验过程中只进行无氧呼吸 由蓝变绿再变黄 Ⅱ 作为对照 c、e b、d、f
【解析】解:(1)甲装置中质量分数为10%的NaOH溶液的作用是吸收空气中的CO2,排除空气中的CO2对实验结果的干扰。乙中装置Ⅱ先封口放置一段时间后再与澄清的石灰水相连接的原因是:为了让酵母菌消耗尽装置Ⅱ中混有的少量氧气,确保实验过程中酵母菌只进行无氧呼吸,释放的二氧化碳使澄清的石灰水变浑浊。
(2)若用溴麝香草酚蓝水溶液检测有CO2产生时,溴麝香草酚蓝水溶液的颜色变化是由蓝变绿再变黄。装置乙中酵母菌进行的是无氧呼吸,所以在Ⅱ处可检测到有酒精生成。
(3)①e试管中能进行有氧呼吸,f试管中能进行无氧呼吸,自变量为有无氧气,试管e、f中完整的酵母菌起对照作用。由以上分析可知,a试管中不能进行呼吸作用;b试管中进行了无氧呼吸,能够产生酒精和CO2;c试管中能够进行有氧呼吸的第二、三阶段,能产生水和CO2;d试管中不能进行呼吸作用;e试管中能进行有氧呼吸,能产生二氧化碳和水;f试管中能进行无氧呼吸,能产生酒精和二氧化碳。因此,会产生CO2和H2O的试管有c、e;会产生酒精的试管有b、f。
②研究酵母菌无氧呼吸的场所,需要在无氧条件下进行对照实验,故根据b、d、f试管的实验结果可判断酵母菌无氧呼吸的场所为细胞质基质。
故答案为:
(1)排除空气中的CO2对实验结果的干扰让酵母菌将Ⅱ中的O2耗尽,确保其在实验过程中只进行无氧呼吸
(2)由蓝变绿再变黄Ⅱ
(3)①作为对照 c、e
②b、d、f
根据题意和图示分析可知:甲装置中接气泵,酵母菌进行的是有氧呼吸;乙装置中酵母菌进行的无氧呼吸。两个装置中的澄清石灰水的作用都是检测二氧化碳。
由表格可知,a试管中没有葡萄糖不能进行呼吸作用,b试管中进行了无氧呼吸,能够产生酒精和CO2,c试管中能够进行呼吸作用的第二、三阶段,能产生水和CO2,d试管中葡萄糖不能进入线粒体不能进行呼吸作用,e试管中能进行有氧呼吸,f试管中能进行无氧呼吸。
本题以探究实验为载体,考查学生对细胞呼吸过程的掌握情况及其分析问题的能力。熟记并理解有氧呼吸的过程及发生场所,无氧呼吸的全过程及发生场所,结合表中信息作出准确的判断。
25.【答案】丙酮酸和[H] 细胞质基质 ①③和①② 3 水和二氧化碳 线粒体基质和内膜 6 一部分进入丙酮酸中,一部分储存在ATP中,一部分以热能的形式散失
【解析】解:(1)图1中物质X是细胞呼吸第一阶段的产物,为丙酮酸和[H],其产生的场所是细胞质基质。图2中b运动强度下人体细胞既进行有氧呼吸又进行无氧呼吸,对应图1中的①③和①②过程。c运动强度下,人体细胞既进行有氧呼吸又进行无氧呼吸,有氧呼吸1分子葡萄糖需要6分子O2,无氧呼吸1分子葡萄糖生成2分子乳酸,反应式分别为:C6H12O6+6H2O+6O26CO2+12H2O+能量和C6H12O62C3H6O3+能量。由于O2的消耗量=乳酸生成量,若以葡萄糖为底物,则c运动强度下无氧呼吸消耗的葡萄糖是有氧呼吸消耗的3倍,即3:1。
(2)由于人体细胞无氧呼吸只产生乳酸,所以图1中必需氧气参与才可形成的物质是二氧化碳和水,该过程为有氧呼吸的第二、三阶段,发生的场所是线粒体基质和内膜。人体内组织细胞外的O2被利用至少需通过3层生物膜结构(细胞膜1层+线粒体膜2层)共6层磷脂分子。在图2中a运动强度下,人体细胞进行有氧呼吸,图1过程①为有氧呼吸第一阶段,只释放少量能量,所以葡萄糖的能量去向为一部分进入丙酮酸中,一部分储存在ATP中,一部分以热能的形式散失。
故答案为:
(1)[H]和丙酮酸 细胞质基质 ①③和①②;3
(2)水和二氧化碳 线粒体基质和内膜 6 一部分进入丙酮酸中,一部分储存在ATP中,一部分以热能的形式散失
分析图1:①为细胞呼吸第一阶段;②为有氧呼吸第二、三阶段;③为乳酸式无氧呼吸第二阶段,X是丙酮酸和[H]。
分析图2:a运动强度中乳酸含量是血液中乳酸正常值,而b运动强度和c运动强度中乳酸含量都高于血液中乳酸正常值。
本题考查细胞呼吸的相关知识,要求考生识记细胞呼吸的类型,掌握细胞有氧呼吸和无氧呼吸的过程。分析题图获取信息是解题的突破口,对于细胞呼吸过程的理解和掌握是本题考查的重点。
相关试卷
这是一份2023-2024学年辽宁省朝阳市重点高中高一(上)期末生物试卷(含解析),共20页。试卷主要包含了蓝藻等内容,欢迎下载使用。
这是一份2022-2023学年辽宁省朝阳市建平县高二(下)期末生物试卷(含解析),共26页。试卷主要包含了单选题,多选题,探究题等内容,欢迎下载使用。
这是一份2021-2022学年辽宁省朝阳市凌源市高一(下)开学生物试卷(含答案解析),共19页。试卷主要包含了 观察在0等内容,欢迎下载使用。

