所属成套资源:2021——2022学年高中生物高一上学期期末测试卷(含答案解析)
2021-2022学年安徽省亳州市涡阳九中高一(上)期末生物试卷(含答案解析)
展开
这是一份2021-2022学年安徽省亳州市涡阳九中高一(上)期末生物试卷(含答案解析),共19页。试卷主要包含了细胞间信息交流方式一般分为三种等内容,欢迎下载使用。
2021-2022学年安徽省亳州市涡阳九中高一(上)期末生物试卷
1. 蔗糖、麦芽糖、乳糖的水解产物都有( )
A. 葡萄糖 B. 果糖 C. 半乳糖 D. 核糖
2. 下列与生物体内核酸分子功能多样性无关的是( )
A. 核苷酸的组成种类 B. 核苷酸的连接方式 C. 核苷酸的排列顺序 D. 核苷酸的数量多少
3. 下列属于主动运输的是( )
A. 动物肺泡细胞释放CO2 B. 蔗糖通过植物细胞的细胞壁
C. 甘油进入人的皮肤细胞 D. 丽藻细胞吸收K+的过程
4. 蝴蝶将一株油菜的花粉带到另一株油菜花的柱头上后,即可发生花粉萌发、花粉管伸长、释放精子、精卵融合等一系列生理反应;若将一株油菜的花粉带到一朵桃花的柱头上则不会发生这一系列反应。该现象能很好地说明细胞膜( )
A. 主要由脂质和蛋白质组成 B. 可将细胞与外界环境分隔开
C. 控制物质出入细胞的作用是相对的 D. 进行细胞间的信息交流
5. 下列关于细胞结构和功能的叙述,正确的是( )
A. 溶酶体合成多种水解酶参与细胞的自噬过程
B. 叶绿体中产生的ATP可用于其吸收Mg2+的过程中
C. 成人腹肌细胞中线粒体数量比心肌细胞中的多
D. 植物细胞的有丝分裂过程与细胞骨架有密切关系
6. 研究发现,癌细胞和正常细胞都必须依靠细胞膜上的葡萄糖载体(GLUT)转运葡萄糖。葡萄糖进入正常细胞后,可通过有氧呼吸分解,而葡萄糖进入癌细胞后,主要通过无氧呼吸分解。利用GLUT抑制剂可阻断葡萄糖转运,使癌细胞因缺乏葡萄糖而死亡。据上述材料不能得到的结论是( )
A. 葡萄糖进入细胞的方式不是自由扩散
B. GLUT抑制剂对正常细胞没有杀伤作用
C. 癌细胞膜上的葡萄糖载体比正常细胞多
D. 与正常细胞相比,癌细胞消耗的葡萄糖更多
7. 在植物的无土栽培过程中,植物幼苗需要通过根细胞从完全营养液中吸收所需的各种无机盐离子。下列叙述错误的是( )
A. 温度能通过影响根细胞内相关酶的活性来影响离子吸收的速率
B. 直接决定根细胞吸收无机盐离子种类的是细胞膜上的载体种类
C. 根细胞吸收无机盐离子与吸收水是两个相对独立的过程
D. 随着完全营养液中O2浓度升高离子被吸收的速率持续加快
8. 下列关于生物实验的叙述,错误的是( )
A. 可用适宜浓度的HCl和NaOH调节pH,探究pH对酶活性的影响
B. 斐林试剂中的NaOH为还原糖与CuSO4的反应提供了碱性环境
C. 脂肪的鉴定实验中,可用体积分数为50%的酒精洗去浮色
D. 观察根尖细胞有丝分裂用适宜浓度的盐酸和酒精混合液使细胞相互分离
9. 将若干生理状况基本相同的鲜萝卜条均分为四组,分别置于清水(对照组)和三种相同浓度的溶液中,每组萝卜条的平均长度变化如图所示。据图分析正确的是( )
A. 对照组中萝卜条长度增加较少的原因是细胞壁的伸缩性较小
B. A.B组对照说明细胞膜上运载甘油的载体比葡萄糖载体多
C. B组细胞在35min时开始发生质壁分离复原
D. C组萝卜条不能恢复长度是因为细胞已死亡
10. 以下关于酶和ATP的叙述错误的是( )
A. ATP的合成与分解都需要酶的催化 B. ATP和有些酶的化学元素组成相同
C. 酶和ATP都是重要的细胞代谢产物 D. 酶的催化作用都需要ATP提供能量
11. 下列是几种同位素标记实验,有关叙述错误的是( )
A. 用32P标记亮氨酸,探究分泌蛋白在细胞中的合成、运输和分泌途径
B. 给水稻提供14CO2,则14C的转移途径大致是:14CO2→14C3→(14CH2O)
C. 给水稻提供14CO2,则一段时间后其根细胞在缺氧状态有可能出现14C2H5OH
D. 给水稻提供H218O,则可在叶肉细胞中发现18O2和C18O2
12. 大棚栽培的植物在环境因素发生改变时,会使叶绿体内C3化合物含量上升和C5化合物下降。导致这种变
化的环境变化因素最可能是( )
A. 给植物增施氮肥和镁肥 B. 增施农家肥料补充CO2
C. 给植物补充适宜强度的人工光照 D. 夜间适当降低大棚的环境温度
13. 下列关于细胞呼吸原理及其应用的叙述,正确的是( )
A. 乳酸菌在有氧和无氧条件下都能存在,但呼吸作用的产物不同
B. 蔬菜瓜果类的保鲜环境,温度和氧气含量越低越好
C. 皮肤破损较深的患者,应及时到医院注射破伤风抗毒血清
D. 为保证人体细胞的有氧呼吸,伤口宜选用透气性好的“创可贴”
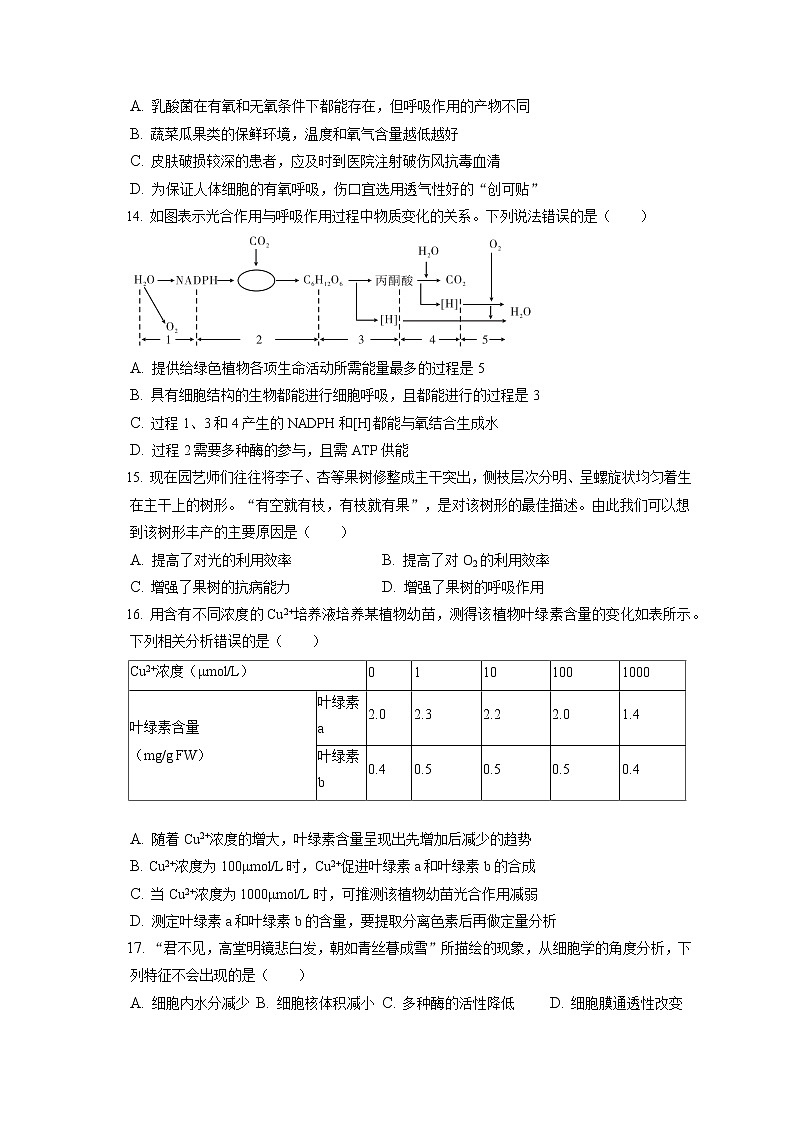
14. 如图表示光合作用与呼吸作用过程中物质变化的关系。下列说法错误的是( )
A. 提供给绿色植物各项生命活动所需能量最多的过程是5
B. 具有细胞结构的生物都能进行细胞呼吸,且都能进行的过程是3
C. 过程1、3和4产生的NADPH和[H]都能与氧结合生成水
D. 过程2需要多种酶的参与,且需ATP供能
15. 现在园艺师们往往将李子、杏等果树修整成主干突出,侧枝层次分明、呈螺旋状均匀着生在主干上的树形。“有空就有枝,有枝就有果”,是对该树形的最佳描述。由此我们可以想到该树形丰产的主要原因是( )
A. 提高了对光的利用效率 B. 提高了对O2的利用效率
C. 增强了果树的抗病能力 D. 增强了果树的呼吸作用
16. 用含有不同浓度的Cu2+培养液培养某植物幼苗,测得该植物叶绿素含量的变化如表所示。下列相关分析错误的是( )
Cu2+浓度(μmol/L)
0
1
10
100
1000
叶绿素含量
(mg/g FW)
叶绿素a
2.0
2.3
2.2
2.0
1.4
叶绿素b
0.4
0.5
0.5
0.5
0.4
A. 随着Cu2+浓度的增大,叶绿素含量呈现出先增加后减少的趋势
B. Cu2+浓度为100μmol/L时,Cu2+促进叶绿素a和叶绿素b的合成
C. 当Cu2+浓度为1000μmol/L时,可推测该植物幼苗光合作用减弱
D. 测定叶绿素a和叶绿素b的含量,要提取分离色素后再做定量分析
17. “君不见,高堂明镜悲白发,朝如青丝暮成雪”所描绘的现象,从细胞学的角度分析,下列特征不会出现的是( )
A. 细胞内水分减少 B. 细胞核体积减小 C. 多种酶的活性降低 D. 细胞膜通透性改变
18. 下列生命现象中能体现细胞全能性的是( )
A. 精子和卵细胞结合形成受精卵 B. 用马铃薯块茎繁殖出新的植株
C. 体外培养皮肤细胞得到皮肤组织 D. 用植物的花粉组培得到完整植株
19. 下列关于动物细胞有丝分裂的叙述,错误的是( )
A. 核膜、核仁周期性的消失和重建 B. 中期是观察染色体的最佳时期
C. 后期染色体数加倍、核DNA分子数不变 D. 末期染色单体数等于核DNA分子数
20. 细胞凋亡是细胞死亡的一种类型。下列不属于细胞凋亡生物学意义的是.( )
A. 清除胚胎发育过程中产生的多余细胞,保证机体的正常发育
B. 清除成年个体中衰老的细胞,维持正常组织中细胞的数量
C. 清除被病原体感染和癌变的细胞,维持内部环境的相对稳定
D. 清除因寒冷冻伤的细胞,有利于机体对外界刺激作出应激反应
21. 液泡参与了植物细胞的自噬作用,作用途径为:内质网衍生的吞噬泡包裹自身损伤的蛋白质或细胞器,并将其运送到液泡降解。研究发现拟南芥中ATG1/ATG13蛋白激酶复合体为自噬作用的核心组分,在吞噬泡转运到液泡的过程中发挥重要的作用。
(1)植物细胞中液泡的主要作用是______。
(2)内质网形成的吞噬泡能与液泡融合,从膜的结构角度分析,原因是______(答出两点)。
(3)与液泡中水解酶合成有关的细胞器有______(答出两个)。
(4)拟南芥ATG1缺失突变体出现了叶片衰老加速等生长发育缺陷性状,原因是:______,营养物质缺乏条件下,拟南芥细胞自噬作用增强,其生物学意义是:______。
22. 如图表示细胞膜的亚显微结构示意图,其中①、②、③表示膜成分,a、b、c、d表示跨膜运输的方式。回答下列问题:
(1)1959年,罗伯特森提出了蛋白质—脂质一蛋白质的生物膜模型,他将生物膜描述为静态的统一结构。但这一观点无法解释 ______(答出2点即可)等现象,因此遭到了质疑。
(2)1972年,辛格和尼克尔森提出了生物膜的 ______模型被大多数人所接受。细胞表面的识别与图中的 ______(填数字序号)有密切的关系。
(3)图中b表示的跨膜运输方式是 ______。从细胞膜组成和结构的角度来推测,水分可经过细胞膜中的 ______从细胞外进入细胞内。
23. 如表是有关探索酶催化作用的实验,请根据表格内容回答:
操作步骤
操作方法
试管A
试管B
试管C
1
加淀粉溶液
2mL
1mL
2mL
2
温度处理
40℃
100℃
0℃
3
加淀粉酶溶液
1mL
1mL
1mL
4
加碘液
2滴
2滴
2滴
(1)上表所示为探究______的实验。
(2)按上述1〜4的实验操作步骤,所观察到的实验现象是______试管变蓝,______试管不变蓝。
(3)在上述实验的基础上,若继续对试管C处理,使其温度逐渐上升至40℃,则试管C内出现的现象是______;若继续对试管B处理,使其温度逐渐下降至40℃,发现试管内没有什么变化,原因是______。
(4)为使实验结论更具说服力,实验设计往往采用______原则,依据这一原则,指出上述表格内的一处错误 并加以改正,______。
24. 光补偿点与光饱和点是研究光照强度对植物光合作用影响的两个重要指标。光补偿点是指植物光合速率与呼吸速率相等时环境中的光照强度。光饱和点是指植物光合速率达到最大值时环境中的最低光照强度。回答下列问题:
(1)光反应阶段发生的能量转化过程是 ______,在适宜温度下,大田中光照强度处于光补偿点与光饱和点之间时,______是限制光合作用的主要因素;光照强度大于光饱和点后农作物的光合作用不再增强的原因主要是环境中 ______。
(2)早春采用密闭玻璃温室育苗时,一段时间后植物光饱和点对应的光合速率往往,______(填“降低”或“升高”),植物的光补偿点会 ______(填“降低”或“升高”)。
(3)如果两种农作物的光补偿点相同,但它们在光补偿点时的实际光合作用速率不一定相同,原因是 ______。
25. 图A为某生物体细胞有丝分裂示意图。图B表示在一个细胞周期(G1、S、G2组成分裂间期,M为分裂期)中的细胞核内DNA含量的变化曲线。回答下列问题:
(1)图A所示细胞中含 ______条姐妹染色单体,含 ______个核DNA分子,其所处时期的特点是 ______。
(2)在光学显微镜下观察处于分裂末期的此细胞与洋葱根尖分生区细胞,形态上最主要的区别是 ______。
(3)经有丝分裂产生的子细胞具有与亲代细胞相同数目、相同形态的染色体,其原因是 ______。
(4)图B中,若用含放射性同位素的胸苷(DNA复制消耗的原料之一)短期培养此细胞后,处于S期的细胞都会被标记。洗脱含放射性同位素的胸苷,换用无放射性的新鲜培养液培养,定期检测。预计最快约 ______h后会检测到被标记的M期细胞。
答案和解析
1.【答案】A
【解析】解:蔗糖的水解产物是葡萄糖和果糖,麦芽糖的水解产物是葡萄糖,乳糖的水解产物是葡萄糖和半乳糖。因此,它们的水解产物都有葡萄糖。
故选:A。
糖类物质的分类列表如下:
种类
动物特有
植物特有
单糖
六碳糖--半乳糖
六碳糖--果糖
动植物共有:六碳糖--葡萄糖;五碳糖--核糖、脱氧核糖
二糖
乳糖(每分子乳糖由1分子葡萄糖和1分子半乳糖脱水缩合而成)
麦芽糖(每分子麦芽糖由2分子葡萄糖脱水缩合而成);蔗糖(每分子蔗糖由1分子葡萄糖和1分子果糖脱水缩合而成)
多糖
糖原(肝糖原、肌糖原)
淀粉、纤维素等
本题考查糖类的相关知识,要求考生识记糖类的种类、分布和功能,能结合所学的知识准确判断各选项。
2.【答案】B
【解析】解:A、核苷酸的组成种类不同,核酸分子结构不同,其功能也不同,核苷酸组成种类与功能多样性有关,A错误;
B、核苷酸与核苷酸之间通过磷酸二酯键连接,DNA的碱基对之间通过氢键连接,不同分子的核酸,核苷酸的连接方式相同,与核酸分子结构多样性无关,与功能多样性也无关,B正确;
C、核苷酸的排列顺序不同核酸分子的结构不同,功能也不相同,因此核苷酸的排列顺序与功能多样性有关,C错误;
D、核苷酸数目多少不同,核酸分子的结构不同,其功能不同,因此核苷酸的数目与核酸功能多样性有关,D错误。
故选:B。
本题是对核酸分子多样性的原因的考查。核酸分子结构的多样性是由核苷酸的种类、数目和排列顺序决定的,核苷酸的排列顺序蕴含着遗传信息,核酸分子结构的多样性决定功能的多样性。
本题的知识点是核酸分子结构多样性的原因,核酸分子结构多样性与功能多样性的关系,对于核酸结构与功能多样性的理解是解题的关键,解析时要形成结构与功能相适应的生物学观点。
3.【答案】D
【解析】解:A、动物肺泡细胞释放O2的方式是自由扩散,动力是浓度差,A错误;
B、“蔗糖通过植物细胞的细胞壁”不需要进行跨膜运输,通过扩散就能完成,B错误;
C、甘油分子进入人的皮肤细胞的运输方式是自由扩散,C错误;
D、丽藻细胞吸收K+是主动运输,需要载体协助并消耗能量,D正确。
故选:D。
小分子物质跨膜运输的方式和特点。
名 称
运输方向
载体
能量
实 例
自由扩散
高浓度→低浓度
不需
不需
水、CO2、O2、甘油、苯、酒精等
协助扩散
高浓度→低浓度
需要
不需
红细胞吸收葡萄糖
主动运输
低浓度→高浓度
需要
需要
小肠绒毛上皮细胞吸收氨基酸、葡萄糖、K+、Na+等
此外,大分子物质运输的方式是胞吞或胞吐。
本题考查物质运输的方式,主要考查不同物质的运输方式,在记忆不同物质的运输方式时也有一些技巧,例如一般无机盐离子的运输方式是主动运输,而一些脂溶性的物质的运输方式是自由扩散。
4.【答案】D
【解析】解:根据题意中“蝴蝶将一株油菜的花粉带到另一株油菜花的柱头上后,既可发生花粉萌发、花粉管伸长、释放精子、精卵融合等一系列生理反应;若将一株油菜的花粉带到一朵桃花的柱头上则不会发生这一系列反应”说明细胞膜能进行细胞间的信息传递,即细胞直接接触传递信息。
故选:D。
1、细胞膜的功能:将细胞与外界环境分开;控制物质进出细胞;进行细胞间的信息交流。
2、细胞间信息交流方式一般分为三种:细胞间直接接触(如精卵结合)、化学物质的传递(如激素的调节)和高等植物细胞的胞间连丝。
试题比较巧妙,以信息的方式呈现考生陌生的问题背景,考查细胞膜的功能,意在考查考生的识记能力和理解所学知识要点,把握知识间内在联系,形成知识网络结构的能力;能运用所学知识,准确判断问题的能力,属于考纲识记和理解层次的考查。
5.【答案】D
【解析】解:A、溶酶体含有多种水解酶,但这些水解酶的合成场所是核糖体,A错误;
B、叶绿体中产生的ATP只能用于暗反应,不能用于其他生命活动,B错误;
C、心肌细胞的新陈代谢比腹肌细胞旺盛,需要消耗更多的能量,因此心肌细胞中线粒体数量与腹肌细胞中的多,C错误;
D、植物细胞的有丝分裂过程与细胞骨架有密切关系,D正确。
故选:D。
各种细胞器的结构、功能
细胞器
分布
形态结构
功 能
线粒体
动植物细胞
双层膜结构
有氧呼吸的主要场所
细胞的“动力车间”
叶绿体
植物叶肉细胞
双层膜结构
植物细胞进行光合作用的场所;植物细胞的“养料制造车间”和“能量转换站”。
内质网
动植物细胞
单层膜形成的网状结构
细胞内蛋白质的合成和加工,以及脂质合成的“车间”
高尔
基体
动植物细胞
单层膜构成的囊状结构
对来自内质网的蛋白质进行加工、分类和包装的“车间”及“发送站”(动物细胞高尔基体与分泌有关;植物则参与细胞壁形成)
核糖体
动植物细胞
无膜结构,有的附着在内质网上,有的游离在细胞质中
合成蛋白质的场所
“生产蛋白质的机器”
溶酶体
动植物细胞
单层膜形成的泡状结构
“消化车间”,内含多种水解酶,能分解衰老、损伤的细胞器,吞噬并且杀死侵入细胞的病毒和细菌。
液泡
成熟植物细胞
单层膜形成的泡状结构;内含细胞液(有机酸、糖类、无机盐、色素和蛋白质等)
调节植物细胞内的环境,充盈的液泡使植物细胞保持坚挺
中心体
动物或某些低等植物细胞
无膜结构;由两个互相垂直的中心粒及其周围物质组成
与细胞的有丝分裂有关
本题考查细胞结构和功能,重点考查细胞器的相关知识,要求考生识记细胞中各种细胞器的结构、分布和功能,能结合所学的知识准确答题。
6.【答案】B
【解析】解:A、葡萄糖进入细胞需要载体的协助,说明葡萄糖进入细胞的方式不是自由扩散,A正确;
B、葡萄糖进入癌细胞和正常细胞都需要GLUT的协助,所以GLUT抑制剂对正常细胞的影响也很大,B错误;
C、癌细胞需要的葡萄糖多,所以其膜上的葡萄糖载体比正常细胞多,C正确;
D、癌细胞分裂旺盛,需要大量的能量,而癌细胞主要是通过无氧呼吸供能的,所以与正常细胞相比,癌细胞消耗的葡萄糖更多,D正确。
故选:B。
根据题意分析可知,葡萄糖进入不同的细胞都需要载体的协助,可能为主动运输或协助扩散;葡萄糖进入正常细胞一般进行有氧呼吸,而进入癌细胞主要进行无氧呼吸。
本题考查癌细胞和细胞代谢和物质跨膜运输的方式等相关知识,要求考生识记细胞癌变的原因等知识。本题重点考查了学生从题文和题图中获取有效信息的能力,要求学生能理论联系实际,结合题图和所学细胞代谢的知识,解决问题。
7.【答案】D
【解析】解:A、温度能通过影响根细胞内相关酶的活性,进而影响细胞呼吸的速率来影响离子吸收的速率,A正确;
B、直接决定根细胞吸收无机盐离子种类的是细胞膜上的载体蛋白种类,B正确;
C、根细胞吸收无机盐离子与吸收水是两个相对独立的过程,C正确;
D、随着完全营养液中O2浓度升高离子被吸收的速率在一定范围内加快,D错误。
故选:D。
1、细胞在有氧和无氧状态下都能进行呼吸释放能量,但有氧状态下释放的能量要较多。
2、根细胞对各种离子的吸收是主动运输的过程,需要载体蛋白的协助和消耗能量。
本题考查细胞呼吸和主动运输的特点,意在考查考生的识记能力和理解所学知识要点,把握知识间内在联系,形成知识网络结构的能力;运用所学知识,准确判断问题的能力。
8.【答案】B
【解析】解:A、探究pH对酶活性的影响实验,自变量是pH值,可用NaOH和HCl(改变pH值)来改变反应条件,A正确;
B、双缩脲试剂中的NaOH为肽键与CuSO4的反应提供了碱性环境,斐林试剂中NaOH与CuSO4反应生成Cu(OH)2,Cu(OH)2与还原糖反应生成砖红色沉淀,B错误;
C、脂肪的鉴定实验中,苏丹Ⅲ染液和苏丹Ⅳ染液都能溶于酒精,因此可用体积分数为50%的酒精洗去浮色,C正确;
D、观察根尖细胞有丝分裂用适宜浓度的盐酸和酒精混合液(解离液)进行解离,目的是使细胞相互分离,D正确。
故选:B。
1、斐林试剂是由甲液(质量浓度为0.1g/mL氢氧化钠溶液)和乙液(质量浓度为0.05g/mL硫酸铜溶液)组成,用于鉴定还原糖,使用时要将甲液和乙液混合均匀后再加入含样品的试管中,且需水浴加热;双缩脲试剂由A液(质量浓度为0.1g/mL氢氧化钠溶液)和B液(质量浓度为0.01g/mL硫酸铜溶液)组成,用于鉴定蛋白质,使用时要先加A液后再加入B液。
2、观察细胞有丝分裂实验的步骤:解离(解离液由盐酸和酒精组成,目的是使细胞分散开来)、漂洗(洗去解离液,防止解离过度,便于染色)、染色(用龙胆紫、醋酸洋红等碱性染料)、制片(该过程中压片是为了将根尖细胞压成薄层,使之不相互重叠影响观察)和观察(先低倍镜观察,后高倍镜观察)。
本题考查探究影响酶活性的因素、检测还原糖实验、检测蛋白质实验、观察细胞有丝分裂实验等,对于此类试题,需要考生注意的细节较多,如实验的原理、实验采用的方法、实验现象等,需要考生在平时的学习过程中注意积累。
9.【答案】A
【解析】解:A、对照组中细胞吸水,但由于细胞壁的伸缩性相对较小,所以细胞体积增大较少,A正确;
B、甘油为脂溶性小分子,进入细胞为自由扩散,所以细胞膜上没有运输甘油的载体蛋白,B错误;
C、B组细胞在15min时长度开始恢复,即开始发生质壁分离复原,C错误;
D、C组萝卜条不能恢复长度可能是不能吸收蔗糖,不能自动复原,D错误。
故选:A。
分析图示,在清水中,萝卜条长度先稍微变长一点,然后保持不变,说明细胞吸收了少量的水;在甘油溶液、葡萄糖溶液中,萝卜条长度先变短,再变长,最后保持原来的长度不变,说明细胞先失水,后来由于甘油(葡萄糖)进入细胞内,细胞吸水复原;在蔗糖溶液中,萝卜条长度先变短,再然后保持不变,说明细胞先失水,后来由于蔗糖不能进入细胞内,细胞大小保持不变。
解题关键根据物质跨膜运输的特点,结合质壁分离现象的原理,分析图中曲线变化的规律及原因。
10.【答案】D
【解析】解:A、ATP的合成与分解都需要酶的催化,A正确;
B、ATP元素组成是CHONP,有些酶是RNA,元素组成和ATP一样,B正确;
C、酶和ATP都是细胞通过相关反应合成的,C正确;
D、酶参加的吸能反应需要ATP水解供能,而酶参加的放能反应是合成ATP,D错误.
故选:D
酶是活细胞产生的一类具有催化能力的有机物,大多数是蛋白质,少数是RNA,生物体内的化学反应都需要酶的催化,酶促反应的原理是降低化学反应的活化能,加速反应的进行.据此分析解答.
本题考查酶和ATP相关知识,意在考查考生能理解所学知识的要点,把握知识间的内在联系能力.
11.【答案】A
【解析】解:A、亮氨酸的组成元素是C、H、O、N,所以32P无法标记亮氨酸,A错误;
B、根据光合作用暗反应过程可知,给水稻提供14CO2,则14C的转移途径大致是:14CO2→14C3→(14CH2O),B正确;
C、水稻可以利用二氧化碳通过光合作用合成糖类有机物,水稻根细胞在缺氧状态下,可以无氧呼吸分解糖类有机物产生酒精,由此给水稻提供14CO2,则一段时间后其根细胞在缺氧状态下有可能出现14C2H5OH,C正确;
D、给水稻提供H218O,则可在叶肉细胞中通过水的光解产生18O2,通过有氧呼吸第二阶段的过程产生C18O2,D正确。
故选:A。
依题文可知,亮氨酸的组成元素中没有P,光合作用中暗反应包括二氧化碳的固定和三碳化合物的还原,以此结合同位素标记相关知识做出判断。
本题文需要重点掌握光合作用和呼吸作用反应式中各个元素的来源和去路,难度中等。
12.【答案】B
【解析】解:A、给植物增施氮肥和镁肥可以促进叶绿素的合成,提高色素含量,短时间内光反应阶段产生的还原氢和ATP增多,暗反应中C3的还原增强,此时C3含量降低而C5含量升高,A错误;
B、大棚栽培的植物通过增施农家肥料补充CO2,短时间内CO2和C5结合形成C3(二氧化碳的固定)增强,此时C3含量升高而C5含量降低,B正确;
C、给植物补充适宜强度的人工光照,短时间内光反应阶段产生的还原氢和ATP增多,暗反应中C3的还原增强,此时C3含量降低而C5含量升高,C错误;
D、夜间适当降低植物的环境温度可降低呼吸作用强度,不会影响暗反应中C3和C5含量的变化,D错误。
故选:B。
1、光合作用的过程可以分为光反应和暗反应两个阶段,光反应的产物为氧气、还原氢和ATP,还原氢和ATP可以参与暗反应的三碳化合物的还原;暗反应可以分为二氧化碳的固定和三碳化合物的还原两个过程。
2、影响光合作用的主要环境因素是光照强度、温度和二氧化碳浓度。
本题考查光合作用的过程及其影响因素,意在考查学生的识记能力和判断能力,运用所学知识综合分析问题的能力。
13.【答案】C
【解析】解:A、乳酸菌属于厌氧型生物,只能进行无氧呼吸,产生乳酸,A错误;
B、蔬菜瓜果类的保鲜环境为零上低温、低氧和适宜湿度,不是温度和氧气含量越低越好,B错误;
C、较深的伤口里缺少氧气,破伤风芽孢杆菌适合在这种环境中生存并大量繁殖。因此,皮肤伤口较深时,患者应及时到医院注射破伤风抗毒血清,C正确;
D、选用透气性好的“创可贴”,是为了防止伤口处厌氧菌生存和繁殖,D错误。
故选:C。
细胞呼吸原理的应用:
1)种植农作物时,疏松土壤能促进根细胞有氧呼吸,有利于根细胞对矿质离子的主动吸收。
2)利用酵母菌发酵产生酒精的原理酿酒,利用其发酵产生二氧化碳的原理制作面包、馒头。
3)利用乳酸菌发酵产生乳酸的原理制作酸奶、泡菜。
4)稻田中定期排水可防止水稻因缺氧而变黑、腐烂。
5)皮肤破损较深或被锈钉扎伤后,破伤风芽孢杆菌容易大量繁殖,引起破伤风。
6)提倡慢跑等有氧运动,避免因剧烈运动导致氧的不足,肌细胞无氧呼吸产生乳酸,引起肌肉酸胀乏力。
7)粮食要在低温、低氧、干燥的环境中保存。
8)果蔬、鲜花的保鲜要在低温、低氧、适宜湿度的条件下保存。
本题考查细胞呼吸的原理及其应用,意在考查考生理解所学知识要点,把握知识间内在联系的能力;能运用所学知识和观点,理解联系实际,对社会生活中的生物学问题作出准确的判断和得出正确结论的能力。
14.【答案】C
【解析】解:A、过程1产生的ATP只能用于暗反应阶段,3、4、5中5过程产生的ATP最多,因此为各项生命活动提供能量最多的是过程5,A正确;
B、细胞类生物都能进行呼吸作用,而有氧呼吸和无氧呼吸的第一阶段完全相同,所以具有细胞结构的生物都能进行的过程是3,B正确;
C、1、3和4过程都能产生[H],其中过程1产生的[H]用于暗反应,不能与氧气结合产生水,C错误;
D、过程2是暗反应需要多种酶的催化,同时需要光反应提供[H]和ATP,D正确。
故选:C。
根据题意和图示分析可知:1是光反应阶段,在叶绿体类囊体膜上;2是暗反应阶段,在叶绿体基质中,需要光反应产生的[H]和ATP,同时需要多种酶;3是有氧呼吸第一阶段,在细胞质基质中;4是有氧呼吸第二阶段,在线粒体基质;5是有氧呼吸第三阶段,在线粒体内膜。
本题主要考查光合作用与呼吸作用过程中物质变化的内容,要求考生识记相关知识,并结合所学知识准确答题。
15.【答案】A
【解析】解:若将果树修整成主干突出,侧枝层次分明、呈螺旋状均匀着生在主干上的树形时,可以提高光合作用面积,进而提高果树对光的利用效率,从而达到丰产效果。
故选:A。
影响光合作用速率的环境因素有:光照强度、二氧化碳浓度、温度、土壤含水量、土壤中矿质元素含量等等。在光合作用影响因素的应用中,可以利用延长光合作用时间、增大光合作用面积等措施来提高对光能的利用率。
本题考查影响光合作用的环境因素,意在考查学生的识记能力和判断能力,运用所学知识综合分析问题的能力。
16.【答案】B
【解析】A、由表格数据可知:随着Cu2+浓度的增大,叶片中的叶绿素含量先稍增加,然后逐渐减少,A正确;
B、当浓度为100mol/L时叶绿素a的含量与空白对照组相同,都是2.0,说明此浓度Cu2+没有促进叶绿素a的合成,B错误;
C、当Cu2+浓度为1000μmol/L时,叶绿素含量下降,可推测该植物幼苗光合作用减弱,C正确;
D、测定叶绿素a和叶绿素b含量时,需要提取、分离色素后再做定量分析,D正确。
故选:B。
该实验中,自变量是不同浓度的Cu2+培养液,因变量是植物叶绿素含量的变化,其他属于无关变量。结合表格数据进行分析作答。
本题以实验为背景主要考查影响光合作用的环境因素,意在强化学生对影响光合作用的环境因素的相关知识的理解与应用。
17.【答案】B
【解析】解:A、细胞衰老后,细胞内的色素逐渐积累,从而妨碍物质交流和信息传递,A正确;
B、细胞衰老后,细胞内水分减少,细胞核体积增大,B错误;
C、细胞衰老后,细胞内某些酶的活性降低,细胞内呼吸速率减慢,C正确;
D、细胞衰老后,细胞膜的通透性改变,其物质运输能力降低,D正确。
故选:B。
衰老细胞的特征:(1)细胞内水分减少,细胞萎缩,体积变小,但细胞核体积增大,染色质固缩,染色加深;(2)细胞膜通透性功能改变,物质运输功能降低;(3)细胞色素随着细胞衰老逐渐累积;(4)有些酶的活性降低;(5)呼吸速度减慢,新陈代谢减慢。据此答题。
本题知识点简单,以李白的诗句为背景,考查衰老细胞的主要特征,要求考生识记衰老细胞的主要特征,能准确判断各选项,属于考纲识记层次的考查。
18.【答案】D
【解析】解:A、精子和卵细胞结合形成受精卵表示受精作用,未体现细胞的全能性,A错误;
B、用马铃薯块茎繁殖出新的植株,块茎不是一个细胞,不能体现细胞的全能性,B错误;
C、体外培养皮肤细胞得到皮肤组织,体现细胞的增殖和分化,未形成完整个体,不能体现细胞的全能性,C错误;
D、用植物的花粉组培得到完整植,体现了植物体细胞具有全能性,D正确。
故选:D。
细胞的全能性是指已经分化的细胞仍然具有发育成完整个体的潜能。细胞具有全能性的原因是细胞含有该生物全部的遗传物质。细胞的全能性以产生个体为标志,若无个体产生,则不能体现细胞的全能性。据此答题。
本题考查细胞全能性的概念及实例,要求考生识记全能性的概念,掌握细胞具有全能性的原因,能运用所学的知识对具体实例进行判断。细胞的全能性以产生个体为标志,若无个体产生,则不能体现细胞的全能性。
19.【答案】D
【解析】解:A、核膜、核仁周期性的消失和重建是分裂期的重要特征,A正确;
B、中期染色体形态稳定,数目清晰,是观察染色体的最佳时期,B正确;
C、后期着丝粒分离,染色体数加倍、核DNA分子数不变,C正确;
D、末期不含有染色单体数,D错误。
故选:D。
植物细胞进行有丝分裂的时候通常具有细胞周期,可以大致分为两个部分:分裂间期和分裂期,间期主要进行物质准备工作,完成DNA的复制和有关蛋白质的合成,分裂期又可以分为前期、中期、后期和末期。
本题考查有丝分裂,要求学生有一定的理解分析能力,能够结合染色体行为特征进行分析应用。
20.【答案】D
【解析】解:A、被病原体感染的细胞属于靶细胞,机体通过细胞免疫将靶细胞裂解死亡,释放抗原,属于细胞凋亡,清除被病原体感染和癌变的细胞有利于维持内部环境的相对稳定,A正确;
B、细胞凋亡为基因程序性死亡,清除胚胎发育过程中产生的多余细胞保证了机体的正常发育,B正确;
C、清除成年个体中衰老的细胞维持正常组织中细胞的数量,对于多细胞生物体维持内部环境的稳定起着非常关键的作用,C正确;
D、寒冷冻伤的细胞是在不利因素的影响下导致的细胞非正常死亡,属于细胞坏死,D错误。
故选:D。
细胞凋亡是由基因所决定的细胞自动结束生命的过程,细胞凋亡是由基因所决定的细胞自动结束生命的过程,属于正常的生命现象;而细胞坏死是由外界环境因素引起的,属于不正常的细胞死亡。
本题考查细胞的生命历程中凋亡的特征、机制和意义,需要充分理解细胞形态、结构和功能发生变化机制、不同特征之间的联系,可借助概念图、表格等学习工具进行总结归纳。
21.【答案】调节植物细胞内的环境,充盈的液泡还可以使植物细胞保持坚挺 内质网膜与液泡膜的结构相似,基本支架都是磷脂双分子层,都具有一定的流动性 核糖体、线粒体 拟南芥ATG1缺失突变体中缺乏ATG1蛋白激酶,吞噬泡无法转运到液泡 营养物质缺乏时,细胞可通过自噬作用降解非必需物质以维持基本生存
【解析】解:(1)植物液泡具有调节植物细胞内的环境,充盈的液泡还可以使植物细胞保持坚挺的作用。
(2)内质网形成的吞噬泡能与液泡融合,其原因是内质网膜与液泡膜的结构相似,基本支架都是磷脂双分子层,都具有一定的流动性。
(3)核糖体、线粒体、高尔基体等是液泡中水解酶合成有关。
(4)由于拟南芥ATG1缺失突变体中缺乏ATG1蛋白激酶,吞噬泡无法转运到液泡,因此拟南芥ATG1缺失突变体容易出现叶片衰老加速等生长发育缺陷性状;营养物质缺乏条件下,拟南芥细胞自噬作用增强,其生物学意义是:营养物质缺乏时,细胞可通过自噬作用降解非必需物质以维持基本生存。
故答案为:
(1)调节植物细胞内的环境,充盈的液泡还可以使植物细胞保持坚挺
(2)内质网膜与液泡膜的结构相似,基本支架都是磷脂双分子层,都具有一定的流动性
(3)核糖体、线粒体
(4)拟南芥ATG1缺失突变体中缺乏ATG1蛋白激酶,吞噬泡无法转运到液泡 营养物质缺乏时,细胞可通过自噬作用降解非必需物质以维持基本生存
1、细胞自噬是真核生物细胞内普遍存在的一种自稳机制,它通过溶酶体途径对细胞内受损的蛋白质、细胞器或入侵的病原体等进行降解并回收利用。
2、液泡参与了植物细胞的自噬作用,内质网衍生的吞噬泡包裹自身损伤的蛋白质或细胞器,并将其运送到液泡降解。
本题结合细胞自噬相关内容,考查细胞结构和功能,重点考查细胞器的相关知识,要求考生识记细胞中各种细胞器的结构、分布和功能,能结合题中信息准确答题。
22.【答案】白细胞吞噬病菌、变形虫运动 流动镶嵌 ③ 协助扩散 a
【解析】解:(1)生物膜的静态模型无法解释白细胞吞噬病菌、变形虫运动等生命现象。
(2)辛格和尼克尔森提出的细胞膜的流动镶嵌模型是现在大多数人接受的观点。细胞识别与图中的③糖蛋白有密切关系。
(3)图中b过程为顺浓度运输,且需要载体蛋白协助,表示协助扩散,水通过自由扩散顺浓度进入细胞且不需要载体蛋白协助,对应于图中的a过程。
故答案为:
(1)白细胞吞噬病菌、变形虫运动
(2)流动镶嵌;③
(3)协助扩散;a
分析题图可知,①是磷脂双分子层,②是蛋白质分子,蛋白质是生命活动的主要承担者,细胞膜的功能复杂程度与细胞膜上蛋白质的种类和数量有关;③是糖蛋白。a是细胞通过自由扩散的方式运入某物质,b是细胞通过协助扩散的方式排出某物质,c是细胞通过主动运输的方式吸收某物质,需要载体协助并消耗能量,d是细胞通过自由扩散的方式排除某物质。
本题主要考查生物膜的流动镶嵌模型、物质出入细胞的方式的内容,要求考生识记相关知识,并结合所学知识准确答题。
23.【答案】温度对酶活性的影响 B、C A 蓝色逐渐褪去 淀粉酶变性失活 单一变量 步骤1试管B中应加2mL淀粉溶液而不是1mL
【解析】解:(1)由表可知,该实验的自变量是温度,因此该实验的目的是探究温度对酶活性的影响。
(2)由以上分析可知,实验现象是:B、C管变蓝,A管不变蓝。
(3)C试管的温度升高后,其活性上升,能催化淀粉水解,因此试管中的蓝色逐渐褪去。在100℃温度下,淀粉酶会变性失活,不能催化淀粉水解,因此加入碘液变蓝。
(4)探究实验应遵循单一变量原则,因此各组实验所加试剂的量应该相等,所以步骤1试管B中应加2mL淀粉溶液而不是1mL。
故答案为:
(1)温度对酶活性的影响
(2)B、C A
(3)蓝色逐渐褪去 淀粉酶变性失活
(4)单一变量 步骤1试管B中应加2mL淀粉溶液而不是1mL
该实验的自变量是温度,40℃是淀粉酶的适宜温度,在该温度下淀粉酶会催化淀粉水解,因此加入碘液不变蓝;在100℃温度下,淀粉酶会变性失活,不能催化淀粉水解,因此加入碘液变蓝;在0℃温度下,淀粉酶的活性非常低,试管中大多数淀粉未被水解,因此加入碘液变蓝。
本题结合图表,考查探究影响酶活性的因素实验,要求考生掌握影响酶活性的因素,掌握探究实验的原则,能根据表中信息正确判断实验的自变量和因变量,能预测实验现象并得出实验结论。
24.【答案】光能转化为ATP和NADPH中活跃的化学能 光照强度 环境中的CO2浓度较低,导致暗反应限制了光反应 降低 升高 它们的呼吸速率不一定相同
【解析】解:(1)光反应阶段发生的能量转化过程是光能转化为ATP和NADPH中活跃的化学能。在适宜温度下,大田中光照强度处于光补偿点与光饱和点之间时,光合作用速率随着光照强度的增加而增加,因此光照强度是限制光合作用的主要因素;光照强度大于光饱和点,影响因素不再是自变量光照强度,而是二氧化碳浓度、温度等,因为题干中温度适宜,所以光照强度高于光饱和点后农作物的光合作用不再增强的原因主要是环境中的CO2浓度较低,导致暗反应减弱进而限制了光反应。
(2)早春采用密闭玻璃温室育苗时,一段时间后植物在光下光合作用吸收CO2的量大于呼吸作用释放CO2的量,使密闭小室中CO2浓度降低,植物光饱和点对应的光合速率往往降低,植物的光补偿点会升高。
(3)虽然两种农作物的光补偿点相同,但它们的呼吸速率不一定相同,则它们在光补偿点时实际光合作用速率不一定相同。
故答案为:
(1)光能转化为ATP和NADPH中活跃的化学能 光照强度 环境中的CO2浓度较低,导致暗反应限制了光反应
(2)降低 升高
(3)它们的呼吸速率不一定相同
1、光补偿点是指植物在一定光照强度范围内,光合速率与呼吸速率相等时的光照强度。光饱和点是指植物在一定光照强度范围内,光合速率达到最大时所需要的最小光照强度。
2、限制光合作用的外界因素主要有三个,即二氧化碳浓度、温度、光照强度。
本题考查光合作用原理的应用和环境因素对光合作用强度的影响,意在考查学生的识记能力和分析问题问题解决问题的能力。
25.【答案】8 8 染色体的着丝点排列在赤道板上,染色体的形态和数目稳定清晰 动物细胞细胞膜中央凹陷缢裂,洋葱根尖分生区细胞在中央形成细胞板 染色体完成复制后平均分配到两个子细胞中 1
【解析】解:(1)图A细胞处于有丝分裂中期,相当于图B的M期,此期细胞中有4条染色体,8条染色单体,8个DNA分子,有丝分裂中期细胞的特点是染色体的着丝点排列在赤道板上,染色体的形态和数目稳定清晰。
(2)在动物肠上皮细胞与洋葱根尖细胞分裂末期,形态上最主要的区别是植物细胞和动物细胞有丝分裂末期细胞质的分裂方式不同,植物细胞形成细胞板,并向四周延伸形成细胞壁,将细胞一分为二;而动物细胞膜向内凹陷,最终缢裂成2个子细胞。制作有丝分裂的临时装片中,在其分生区中看到细胞重叠,无法分辨,可能在操作过程中出现问题的步骤是解离(或制片)。
(3)经有丝分裂产生的子细胞具有与亲代细胞相同数目、相同形态的染色体,其原因是染色体完成复制后平均分配到两个子细胞中。
(4)题目中所求为:“最快”,则被标记的DNA分子只有到达S期的最后并即将进入G2期,所以要经过1小时就可以在M期观测到被标记的M期细胞。
故答案为:
(1)8 8 染色体的着丝点排列在赤道板上,染色体的形态和数目稳定清晰
(2)动物细胞细胞膜中央凹陷缢裂,洋葱根尖分生区细胞在中央形成细胞板
(3)染色体完成复制后平均分配到两个子细胞中
(4)1
1、分析A图:图A细胞含有同源染色体,且染色体的着丝点都排列在赤道板上,处于有丝分裂中期。
2、分析B图:图B表示在一个细胞周期(G1、S、G2组成分裂间期,M为分裂期)中的细胞核内DNA含量的变化曲线。
本题结合细胞图像和核DNA数目变化有关曲线考查有丝分裂,要求学生有一定的理解分析能力,能够结合染色体行为特征及数目变化判断细胞所处时期,并进行分析应用。
相关试卷
这是一份2021-2022学年安徽省滁州市定远县民族中学高一(上)期末生物试卷(含答案解析),共23页。
这是一份2021-2022学年安徽省亳州市黉学高级中学高一(上)期末生物试卷(含答案解析),共31页。试卷主要包含了3h,66、0,【答案】A,【答案】C,【答案】B,【答案】D等内容,欢迎下载使用。
这是一份2021-2022学年安徽省六安中学高一(上)期末生物试卷(含答案解析),共24页。试卷主要包含了5%,【答案】B,【答案】C,【答案】D等内容,欢迎下载使用。

