所属成套资源:小升初语文知识点复习专题精炼
小升初语文知识点复习 专题九 句段赏析之内容篇(原卷+解析卷)
展开
这是一份小升初语文知识点复习 专题九 句段赏析之内容篇(原卷+解析卷)
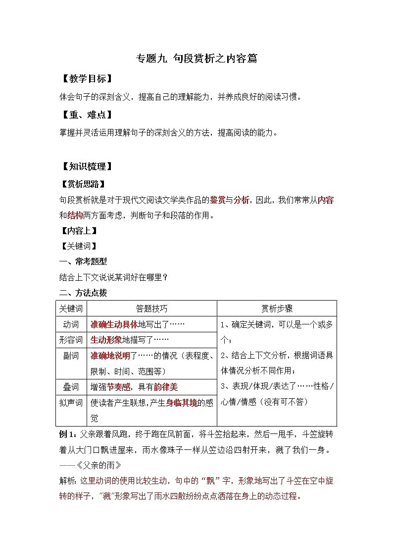
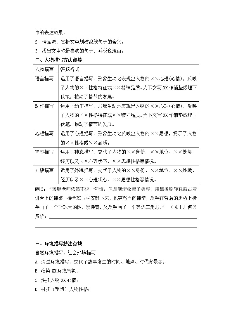
专题九 句段赏析之内容篇【知识梳理】 【赏析思路】句段赏析就是对于现代文阅读文学类作品的 与 ,因此,我们常常从 和 两方面考虑,判断句子和段落的作用。 【内容上】【关键词】常考题型结合上下文说说某词好在哪里? 二、方法点拨例1:父亲跟着风跑,终于跑在风前面,将斗笠拾起来,然后一甩手,斗笠旋转着从大门口飘进屋来,雨水像珠子一样从笠边沿四射开来,溅了我们一身。——《父亲的雨》解析: 【修辞手法】常考题型1、选文中划线的句子运用了什么修辞手法,请结合全文简略说说这个句子在文中的表达效果。2、请品味、赏析文中划波浪线句子的含义。3、找出文中你最喜欢的句子,并说说理由。二、小学常考修辞手法比喻 拟人 排比 夸张 设问 反问 反复 引用二、方法点拨例2:森林是雄伟壮丽的,遮天蔽日,浩瀚无垠。风来似一片绿色的海,夜静如一堵坚固的墙。赏析: 【描写方法】常考题型1、选文中划线的句子运用了什么描写方法,请结合全文简略说说这个句子在文中的表达效果。2、请品味、赏析文中划波浪线句子的含义。3、找出文中你最喜欢的句子,并说说理由。二、人物描写方法点拨例3:“矮胖老师依然不说一句话,但却渐渐收起了笑容,用黑板刷轻轻敲击着讲台上的课桌,待全班同学安静下来,他突然面向课堂,反手在背后的黑板上徒手画了一个篮球大的圆,紧接着,又反手画了一个等边三角形。” (《王几何》)赏析: 三、环境描写技法点拨自然环境描写、社会环境描写通过环境描写,交代了故事发生的时间、地点、时代背景等;渲染XX环境气氛;烘托人物XX心情;衬托(塑造)人物性格;暗示人物……命运;推动故事情节的发展。注意:一段具体的环境描写,它的作用往往是多方面的,这需要根据具体的语言环境去综合分析,不能生搬硬套。例4:天下了一夜大雪,积雪足有一尺厚,早晨门都很难推开雪还在下。——《芦花鞋》赏析: 【表现手法】常见表现手法:联想想象、铺垫、象征、对比、衬托、前后呼应、正侧面描写、虚实结合、托物言志、直抒胸臆、融情于景、渲染、动静结合、以动衬静、以静衬动、用典、白描、开门见山、点面结合、以小见大、悬念、伏笔、欲扬先抑等【思想感情】如果句子中没有以上四种情况可以分析,可以结合文章内容,分析文章的主旨和作者的情感。答题格式:表层含义+深层含义万能答题格式:句段赏析=确定角度+内容分析+效果(状态、形象、精神、情感)【例文详解】天外财富雨,从天外飘来。我打着一把伞,走在一条寂静的小街上,走着走着,忽然发现路边树下站着个十一二岁的小姑娘,正淋着雨水。“快进来!”我扬了一下伞,向她喊道。女孩飞快地跑到我的伞下,用小手拉着我的胳膊,缓缓地与我同行。“你是往前走吗”我问她。“嗯,哪儿都行”她随口而答。“去做什么”“找一个人,不,不找了,已经找到了。”女孩声音满含欣慰。“他在哪儿”“就是你。”她扬头告诉我。“找我吗”我笑笑,觉得小姑娘很有意思。“我得了一笔财富,”她说,“可我不想要,我要把它送给雨天给我打伞的人。”“看来,这个人就是我喽”我试探着问。“是的,所以我要把这笔财富给你。”她把手伸进了口袋。我不觉得欣喜,只觉得有意思,于是便信口问:“真是天外飞来的财富!你要给我多少一块钱还是两块钱”“不,是十万!”“十万你带在身上”“对,带在身上。”女孩不慌不忙,从口袋里摸出一张花花绿绿的大钱。递到我手里。这是一张画满谁猜得硬纸片,上面写着十万元。这是小姑娘自己做的“钞票”。我大笑起来:“哈哈,这是天外财富!谢谢你,我收下了。”我把“大钱”装进了口袋。“你失望了吧——可你没让我失望。”女孩的声音很清晰,也很兴奋。“我读到一篇小说——一个女孩得到一笔财富,她要找一个在雨天让她共伞的人,把钱给他。第二天,她就去了。”“找到了吗”“第二天没下雨。”“后来呢”“后来下雨了,但没人理她。她在树下站了一天,只有那棵树为她遮雨,后来她哭着把钱塞进树洞里。”“这真悲惨。”“可我不信。我觉得不会这么坏,我非要自己试一试。”“所以,你就试了”我问。“对,而且我没失望!”我看了她一眼,那是一双渴求而感动的眼睛。雨还在下着,从雨丝里透过清香的空气。“你没想过会失望”我问。“想过,可我还是没失望。”她的手更紧地挽住我的胳膊, 。“只是我没有财富。”女孩歉意地说。“不,我们都得到了财富。”来到一个车站,我把女孩送上了车。她透过缓缓移动的车窗,大声说道:“我懂,不是钱,是财富,对吗”从她的语气中,我真切地感受到她内心的感动。我整整雨伞,继续向前。细雨从天外飘落至我的伞顶,如同一阵悄无声息的暖流浸润着我的心;丝丝细雨用无限的温柔抚摸着我,让我觉得一切都是那么珍贵……我真希望,在这日益被柴米油盐所羁绊的日子里,在这日趋被钢筋水泥所包裹的城市中,能有更多这样的“财富”!1、请从小女孩的角度梳理文章内容,填写下表。2、下列句子运用了什么修辞手法?请简要分析其表达效果。细雨从天外飘落至我的伞顶,如同一阵悄无声息的暖流浸润着我的心;丝丝细雨用无限的温柔抚摸着我,让我觉得一切都是那么珍贵…… 3、文章第(28)自然段中的“财富”比喻什么请结合全文,联系社会实际,谈谈你对文章最后一段的理解和感悟。 【小试牛刀】【练习一】访 兰父亲喜欢兰草,过些日子就要到深山中去一趟,带回些野兰来栽培。几年之间,家里庭院就有了百十个品种,像要做一个兰草园圃似的。方圆十几里的人都跑来玩赏。父亲不但不以此得意,反而倒有了几分愠怒。此后进山去,便不再带回那些野生野长的兰草了。这事很使我奇怪,问他,又不肯说:只是又一次进山的时候,特意招呼我说:“访兰去吧!” 我们走了半天,到了山的深处。那里有道瀑布,十几丈高地直直垂下,老远就听到了轰轰隆隆地响,水沫扬起来,弥漫到半空,日光在上面浮着,晕出七彩迷离的虚幻。我们沿谷底走,便看见有很多野兰草,盈尺高的,都开了淡淡的兰花,像就地铺了一层寒烟。香气浓极了,气浪一冲,站在峡谷的任何地方都闯到了。 我从未见过这么清妙的兰草,连声叫好,便动手要挖起一株来。我想,父亲会培育这仙品的——以前就这么挖回去,经过一番栽培,就养出了各种各样的品种、形状的呢。 父亲却把我制止了,问道:“你觉得这里的兰草好呢,还是家里的那些好?” 我说:“这里的好。” “怎么个好呢?” 我却说不出来。家里的的确比这里的好看,这里的却远比家里的清爽。 “是味儿好像不同吗?” “是的。” “这是为什么?一样的兰草,长在两个地方就有两个味?” 父亲说:“兰草是空谷的幽物,得的是天地自然的灵气,长的是野山水畔的趣姿:一栽培了,便成了玩赏的盆景。” “但它确实叶更嫩,花是繁大了呀。” “样子似乎是,但美得太甜、太媚,格调也就俗了。” 父亲的话是对的,但我却不禁惋惜了:这么精神的野兰,在这么个空谷僻野,叶是为谁长的,花是为谁开的, 会有几个人知道而欣赏呢? “这正是它的不俗处。它不为被欣赏而生长,却为着自己的特色而存在着。所以它才长得叶纯,开得花纯,楚楚的有着它的性灵。” 我再也不敢去挖野兰了。高兴着它的这种纯朴,悲叹以前喜爱着它却无形中毁了它。 父亲拉着我坐在潭边,我们的身影就静静地沉在水里。他看兰,也在看我,说:“做人也是这样啊,孩子,人活在世上,不能失了自己的真性,献媚处事,就像盆景中的兰草一样,降低了品格。低俗的人是不会对社会有贡献的。” 我深深地记着父亲的话。从那以后,已经是十五年过去了,我一直未敢忘。1、文章中最能体现野兰特色的一个词是:__________。2、对文章中“一样的兰草,长在两个地方就有两个味?”中的“味”,你是如何理解的? 3、简要分析第一段中画线句子所包含的意思。 第二段的景物描写在文中起什么作用? 简要分析作者借“兰草”这一事物,揭示了怎样的人生哲理。 【练习二】雪中小卓玛——李春雷①玉树大地震之后的第七个早晨,我从震中的结古镇,驱车赶往西宁。忽然发现前面路边悄然站立着一个藏族小姑娘,双手捧着一个奖状大小的纸板,上面歪歪扭扭却又清清楚楚地写着两个殷红似火的大字:“谢谢!”②四周是茫茫的雪山,根本看不到村庄的影子,她是从哪里来的呢?③停下车,我走过去,拉住她的手,轻轻掸去她头上的一层雪花。这个在风雪中瑟瑟发抖的小姑娘,约有五六岁的样子,蓬乱的头发,瘦瘦的小脸上是典型的高原红,额头上还凸起一道长长的已经结痂的伤痕。“你是哪个村庄的?”“谢谢!”“上学了没有?”“谢谢!”“你叫什么名字?”“谢谢!”④我有些纳闷了,又问她这次地震中家里的情况。她似乎没有听懂,圆睁着大大的眼睛,迷惑地看着我,嘴里仍只是在重复着那两个字。我猛然明白,这里是纯粹的藏族牧区,她还没有上学,自然听不懂汉语。⑤这么冷的天,是谁让她来的呢?震中心周围的房屋几乎全部倒塌了,伤亡惨重。她的家中,她的小村灾情如何呢。这个小姑娘,是不是想通过这种方式,希求援助呢?⑥但我马上否定了自己。地震之后,难民们在最短的时间内都得到了政府救济,逝者安葬,伤者就医,失居者也都有了帐篷,有了粮食,有了饮水。正是因为这些,灾区才安定下来。⑦况且她额头上的伤口,早已经过医生处理,且已经结痂了。身上的衣服虽然破旧,却也算干净整齐。再看她的神情,更像是一个懂事的孩子。⑧我决定把车上的食品,送给她一些,还有她的家人。那是从城市里买来的一些奶制品和肉制品,花花绿绿,包装精致。她的眼光一亮,旋即又摇了摇头。不仅摇头,红红的小手也在摇动着,像风中的枫叶。⑨我坚持着,有些强行地塞给她。她迟疑了一下,只得从其中拿了一块造型别致的巧克力,揣在怀里。接着,恭恭敬敬地冲着我,鞠了一个躬,再次清晰地说出了那两个字:“谢谢!”之后,她细心地把巧克力塞进贴身的兜兜里。⑩做完这一切,她又用双手托起了那个宝贝纸板,高高地抱在胸前,遮住了自己的半张脸,只露出两只大大的眼睛,像青海湖一般澄澈和镇静。虽然我不知道在这个孩子身上发生了什么故事,灾难已经过去,作为一个小小的亲历者,她只是要用自己的方式,表达一种心底里难以言说的感激。⑪从她的脸上,我看到了一种与年龄并不相符的镇静和成熟!我们城市里的五六岁的孩子,在这样的冰雪天气里,会干什么呢?或许正依偎在妈妈怀里睡觉呢?或许正在暖意盈盈地房间里玩游戏吧?哦,亲爱的孩子们,你们理解人生的艰难吗?你们品尝过感恩的味道吗?你们明白国家和民族的概念吗?⑫这个青藏高原上的楚楚可怜的藏族小姑娘,她才五六岁,通过这一场灾难,却已经开始真切地感觉到了这一切。⑬孩子,我不知道你的名字,权且按藏族人通常的习俗,称呼你小卓玛吧。我也不了解发生在你身上的故事,但我理解和明白你的心事。不过,今天太冷了,雪太大了,你还是回家去吧,哪怕只是一顶简陋的帐篷。⑭我再三地劝她。这个小姑娘,这个小卓玛,却像巴颜喀拉山一样坚定和倔犟,她虽然明白了我的好意,但再一次摇了摇头,用手指了指纸板上的那两个字,指了指远方,又指了指自己的心窝。⑮哦,可爱的孩子,可爱的小卓玛,我的眼中酸热热的,情不自禁地双手抱拳,面对她的痴情,面对她的坚定,深鞠一躬,并模仿着她的语气,说了一声:“谢谢!”⑯车走远了,雪中小卓玛的身影,像一簇猩红的篝火,在我的心底燃烧着。1、阅读全文后,你觉得藏族小姑娘具有哪些可贵的品质? 2、文中⑿段画横线的句子“这个青藏高原上的楚楚可怜的藏族小姑娘,她才五六岁,通过这一场灾难,却已经开始真切的感觉到了这一切”中的“这一切”指什么? 3. 下面是文中⑻段画横线的句子,请根据这句话的具体语境,说说你的理解。她的眼光一亮,旋即又摇了摇头。 4.理解文章⒃段“车走远了,雪中小卓玛的身影,像一簇猩红的篝火,在我的心底燃烧着”的含义。从结构和内容上的分析其作用。 关键词答题技巧赏析步骤动词准确生动具体地写出了……确定关键词,可以是一个或多个;结合上下文分析,根据词语具体情况分析不同作用;表现/体现/表达了……性格/心情/情感(没有可不答)形容词生动形象地描写了……副词准确地说明了……的情况(表程度、限制、时间、范围等)叠词增强节奏感,具有韵律美拟声词使读者产生联想,产生身临其境的感觉修辞手法答题技巧比喻运用了比喻的修辞手法,将……比作……,生动形象地写出了……,表达了……的……感情。拟人运用了拟人的修辞手法,将……拟人化,赋予了人的(动作、语言、心理、神态、情感等),生动形象地写出了……,表达了……的……感情。夸张运用了夸张的修辞手法,突出了……的……特征,加强了……的感情。排比运用了排比的修辞手法,强调了……的……特点,句式整齐一气呵成,节奏感强,增强语言气势,加强表达效果,表现作者对……强烈的……感情。设问运用了设问的修辞手法,设置悬念,引发读者对……的思考,给人以启迪,突出了文章的主旨。反问运用了反问的修辞手法,更加突出了……的……特点,加强语气,增强文章的表达效果,表达了作者对……的……感情。反复运用了反复的修辞手法,强调了……加强语气/强调……强烈抒情,富有感染力。引用运用了引用的修辞手法,论据充分增强说服力,语言优美,增强文章的诗情画意之感。人物描写答题格式语言描写运用了语言描写,形象生动地表现出人物的××心理(心情),反映了人物的××性格特征或××精神品质。为下文写XX作铺垫或埋下伏笔,推动了情节的发展。动作描写运用了动作描写,形象生动地表现出人物的××心理(心情),反映了人物的××性格特征或××精神品质。为下文写XX作铺垫或埋下伏笔,推动了情节的发展。心理描写运用了心理描写,形象生动地反映出人物的××思想,揭示了人物的××性格或××品质。神态描写运用了神态描写,交代了人物的××身份、××地位、××处境、经历以及××心理状态、××思想性格等情况。外貌描写运用了外貌描写,交代了人物的××身份、××地位、××处境、经历以及××心理状态、××思想性格等情况。地点情节心情路边树下找到共伞的人①小街路上②兴奋③与“我”告别④
相关试卷
这是一份统编版语文小升初暑期提升讲练 专题17 拓展讲义:诗词鉴赏之字词句的赏析(原卷版+解析版),文件包含统编版语文小升初暑期提升讲练专题17拓展讲义诗词鉴赏之字词句的赏析解析版docx、统编版语文小升初暑期提升讲练专题17拓展讲义诗词鉴赏之字词句的赏析原卷版docx等2份试卷配套教学资源,其中试卷共32页, 欢迎下载使用。
这是一份2023年小升初知识点复习 专题10 句段赏析之结构篇(学生篇+解析篇),文件包含2023年小升初知识点复习专题10句段赏析之结构篇解析版docx、2023年小升初知识点复习专题10句段赏析之结构篇学生版docx等2份试卷配套教学资源,其中试卷共24页, 欢迎下载使用。
这是一份2023年小升初知识点复习 专题9 句段赏析之内容篇(学生篇+解析篇),文件包含2023年小升初知识点复习专题9句段赏析之内容篇解析版docx、2023年小升初知识点复习专题9句段赏析之内容篇学生版docx等2份试卷配套教学资源,其中试卷共25页, 欢迎下载使用。

