


重庆市七校2021-2022学年高二生物上学期期末试题(Word版附答案)
展开2021-2022学年度第一学期期末七校联考
高二生物试题
命题学校:重庆市綦江中学
本试卷分为选择题和非选择题两部分,满分100分,考试时间为75分钟。
注意事项:
1.答题前,务必将自己的姓名、准考证号等填写在答题卷规定的位置上。
2.答选择题时,必须使用2B铅笔将答题卷上对应题目的答案标号涂黑。
3.答非选择题时,必须使用0.5毫米黑色签字笔,将答案书写在答题卷规定的位置上。
4.考试结束后,将答题卷交回。
一、选择题(本题共20小题,每小题2分,共40分。每小题只有一个正确选项)
1.(改编)内环境稳态是机体进行正常生命活动的必要条件,下列关于内环境和稳态的相关叙述,正确的是( )
A.人体的内环境即指体液,内环境稳态的实质是内环境的渗透压、温度和pH等长期保持相对稳定
B.坎农提出内环境稳态是在神经调节与体液调节的共同作用下实现的
C.CO2 是人体细胞产生的代谢废物,不参与维持内环境的稳态
D.人体通过神经—体液—免疫调节网络的调节可适应任何环境
2.(改编)下列关于动物稳态及生命活动调节的叙述,正确的是( )
①手和脚有时会磨出“水泡”,水泡中的液体主要是组织液
②人们发现的第一种激素是胰腺分泌的促胰液素
③参与维持血浆pH的缓冲对有H2CO3和NaHCO3等
④内环境成分有激素、抗体、血红蛋白、呼吸酶、氨基酸等
A.①④ B.①③ C.②④ D.②③
3.(改编)神经调节和体液调节都是调节机体生命活动的重要方式,下列有关神经调节与体液调节的叙述,正确的是( )
A.自主神经系统由交感神经和副交感神经组成,它们既有传入神经,也有传出神经
B.动物体中都存在神经调节和体液调节
C.激素和神经递质都可以进入体液
D.神经调节和体液调节互不干扰,独立运作
4.(改编)电影《长津湖》讲述了革命先辈舍身保家卫国的真实历史事件,电影中的画面和声音信息会使人们心跳加速且久久不能平静,其原因一方面是兴奋通过神经传导作用于肾上腺髓质,使其分泌肾上腺素。另一方面是兴奋通过传出神经直接作用于心脏。下列有关叙述错误的是( )
A.电影中的惊险画面可作用于视觉感受器使之产生兴奋
B.肾上腺素分泌后进入内环境,经过体液运输与靶器官的受体特异性结合发挥调节作用
C.心跳加速是神经调节和体液调节共同作用的结果
D.神经纤维上形成动作电位产生兴奋的过程,需要钾离子通道的开放,需要消耗ATP
5.(改编)许多年轻人喜欢熬夜,长此以往,有的人出现失眠的症状。为了加速睡眠,开始口服含有褪黑素的保健品。已知褪黑素是由哺乳动物松果体产生的一种激素,具有缩短入睡时间、延长睡眠时间,进而调整睡眠的作用。褪黑素的分泌调节过程如下图所示,下列不正确的是( )
A.该过程体现了激素的分级调节 B.长时间光照会使褪黑素的分泌减少
C.该过程褪黑素的分泌存在反馈调节 D.褪黑素可能是一类不被消化酶水解的小分子物质
6.(改编)如图所示为人体的生命活动调节示意图。下列说法错误的是( )
A.水盐平衡调节的过程可以通过A→B→C→D→E来实现,E为肾小管和集合管
B.当受到寒冷刺激时,其调节过程可以通过A→B→C→D→E来实现,属于神经—体液调节
C.当受到寒冷刺激时,其调节过程也可以通过A→C→D→E来实现,属于体液调节
D.当人的手被针扎时,其调节过程可通过A→B→E来实现,属于神经调节
7.(改编)作为中学生,面对高强度的学习,应适当加强锻炼,以增强身体素质,更有助于学习。如图表示某健康人在进行排球运动前后血糖浓度的变化,下列叙述错误的是( )
A.bc段血糖浓度降低,与胰岛素分泌增多、胰高血糖素分泌减少有关
B.cd段变化与肝糖原分解有关
C.胰岛B细胞接受的信息有高血糖浓度和神经递质等
D.be段机体散热量较平时增多,人体通过神经—体液调节维持体温
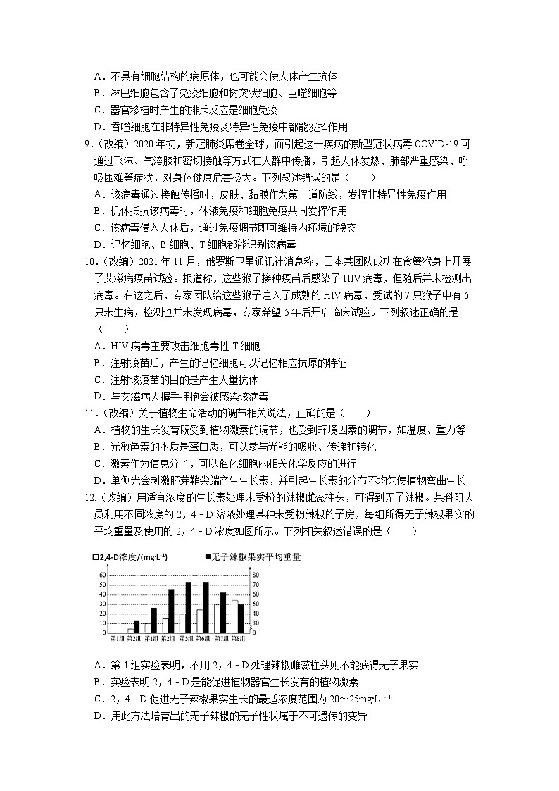
8.(改编)免疫调节是维持内环境稳态的调节机制之一,下列有关叙述错误的是( )
A.不具有细胞结构的病原体,也可能会使人体产生抗体
B.淋巴细胞包含了免疫细胞和树突状细胞、巨噬细胞等
C.器官移植时产生的排斥反应是细胞免疫
D.吞噬细胞在非特异性免疫及特异性免疫中都能发挥作用
9.(改编)2020年初,新冠肺炎席卷全球,而引起这一疾病的新型冠状病毒COVID-19可通过飞沫、气溶胶和密切接触等方式在人群中传播,引起人体发热、肺部严重感染、呼吸困难等症状,对身体健康危害极大。下列叙述错误的是( )
A.该病毒通过接触传播时,皮肤、黏膜作为第一道防线,发挥非特异性免疫作用
B.机体抵抗该病毒时,体液免疫和细胞免疫共同发挥作用
C.该病毒侵入人体后,通过免疫调节即可维持内环境的稳态
D.记忆细胞、B细胞、T细胞都能识别该病毒
10.(改编)2021年11月,俄罗斯卫星通讯社消息称,日本某团队成功在食蟹猴身上开展了艾滋病疫苗试验。报道称,这些猴子接种疫苗后感染了HIV病毒,但随后并未检测出病毒。在这之后,专家团队给这些猴子注入了成熟的HIV病毒,受试的7只猴子中有6只未生病,检测也并未发现病毒,专家希望5年后开启临床试验。下列叙述正确的是( )
A.HIV病毒主要攻击细胞毒性T细胞
B.注射疫苗后,产生的记忆细胞可以记忆相应抗原的特征
C.注射该疫苗的目的是产生大量抗体
D.与艾滋病人握手拥抱会被感染该病毒
11.(改编)关于植物生命活动的调节相关说法,正确的是( )
A.植物的生长发育既受到植物激素的调节,也受到环境因素的调节,如温度、重力等
B.光敏色素的本质是蛋白质,可以参与光能的吸收、传递和转化
C.激素作为信息分子,可以催化细胞内相关化学反应的进行
D.单侧光会刺激胚芽鞘尖端产生生长素,并引起生长素的分布不均匀使植物弯曲生长
12.(改编)用适宜浓度的生长素处理未受粉的辣椒雌蕊柱头,可得到无子辣椒。某科研人员利用不同浓度的2,4﹣D溶液处理某种未受粉辣椒的子房,每组所得无子辣椒果实的平均重量及使用的2,4﹣D浓度如图所示。下列相关叙述错误的是( )
A.第1组实验表明,不用2,4﹣D处理辣椒雌蕊柱头则不能获得无子果实
B.实验表明2,4﹣D是能促进植物器官生长发育的植物激素
C.2,4﹣D促进无子辣椒果实生长的最适浓度范围为20~25mg•L﹣1
D.用此方法培育出的无子辣椒的无子性状属于不可遗传的变异
13.(改编)设置对照是生物实验中常用的方法,下列有关对照实验设置错误的是( )
A.验证金丝雀虉草胚芽鞘的感光部位在尖端时,设置保留尖端和去除尖端的两组
B.探索扦插枝条生根的2,4﹣D最适浓度的预实验中,需要用蒸馏水处理作对照组
C.验证甲状腺激素具有促进新陈代谢的作用,对照组注射等量不含甲状腺激素的生理盐水溶液
D.公鸡睾丸分泌雄激素的研究中,睾丸摘除后与重新移植的处理体现自身前后对照
14.(改编)如图为某同学构建的种群各数量特征之间关系的模型,其中“+”表示促进或增加,“-”表示抑制或减少。下列有关叙述正确的是( )
A.甲为迁入率、乙为迁出率,戊为出生率、己为死亡率
B.季节的更替可能会影响种群的戊和己
C.丁为年龄结构,增长型种群中老年个体数目一定会比衰退型种群中的老年个体数目少
D.种群密度是种群最基本的数量特征,种群密度总是随着出生率的增大而增大
15.(改编)种群在理想环境中呈“J”形增长(如图1曲线甲),在有环境阻力条件下,呈“S”形增长(如图1曲线乙),图2为“S”形增长曲线的增长速率。下列有关种群增长曲线的叙述,正确的是( )
A.若图1中曲线乙表示某野兔种群增长曲线,E点后种群中出生率小于死亡率
B.图1中阴影部分表示克服环境阻力生存下来的个体数量
C.若图1中曲线乙表示酵母菌种群增长曲线,通过镜检统计的结果比实际值低,因为其中可能有死亡的酵母菌个体
D.图1中AC段对应图2的t0-t1,渔业捕捞可在P点,捕捞后维持在t1所对应的种群数量
16.下列关于四幅图的表述,正确的是( )
A.图乙种群数量呈“S”形增长,密度对其增长的制约逐渐减弱
B.若种群的年龄结构如图甲所示,则该种群出生率可能大于死亡率
C.图丙中两种草履虫的数量此消彼长,他们之间为捕食关系
D.图丁中植物群落结构的分层现象是由于动物的分层导致的
17.(原创)近期,重庆新闻报道称在重庆某公园内出现大量入侵物种“加拿大一枝黄花”,它的植株高大,有的能长到2米多,根系非常发达,繁殖能力强,逐渐占据了其他花卉的生态位。该生物不仅危害农业生产,而且严重危害当地生态环境。目前,对付加拿大一枝黄花的主要方式,仍旧是人工铲除。下列有关说法正确的是( )
A.在“加拿大一枝黄花”相对集中的区域选取样方以估算其在入侵地的种群密度
B.由本地植物占优势转变为“加拿大一枝黄花”占优势的过程不属于群落演替
C.随着季节的更替,该公园的物种组成和空间结构会发生改变
D. “加拿大一枝黄花”的生态位即它所生存的空间
18.(改编)如图为两个植物群落A、B的物种组成示意图,下列叙述错误的是( )
A.群落A可能会演替为群落B
B.区分群落的类型首先要了解和分析群落的物种组成
C.调查这两个群落的植物的物种丰富度可以用样方法
D.群落中某种植物有高有矮,这体现了群落的垂直结构
19.(改编)下图表示两个生物种群随时间推移而发生的数量变化曲线,相关表述错误的是( )
A.图①、②、③依次代表捕食、竞争、互利共生
B. “螟蛉有子,蜾蠃负之” 体现生物之间的关系可以用图①表示
C.图中表示的关系中,一方死亡,对另一方有益的是②
D.同一区域的两种动物之间没有共同的食物,则二者不存在种间竞争关系
20. (改编)如图为某同学构建的生命活动调节的概念模型,下列有关叙述错误的是( )
A.若M表示神经递质,①代表神经元兴奋,则②③可分别代表下一个神经元的兴奋或抑制
B.若M表示下丘脑,①代表血糖过低,则②③可分别代表肾上腺素增多和胰高血糖素增多
C.若M表示植物激素,①代表基因表达调控,则②③可分别代表激素的产生和分布
D.若M表示浆细胞,①代表抗原,则②③可分别代表浆细胞和记忆B细胞
二、非选择题(本题共5小题,共60分)
21.(除标注外,每空1分,共11分)人体内环境稳态的维持,依赖于神经—体液—免疫调节网络机制。下图表示人体内某些信息传递机制的模式图,字母a~e表示信息分子,数字表示相关生理过程或细胞。
(1)图中的信息分子d为__________________,e为_______________。例举一类主要的e_________________________(任填一个即得分)。
(2)人体内信息分子a的分泌受到________________和__________两种信息分子的调节。
(3)在寒冷刺激下,下丘脑的______________中枢兴奋,引起骨骼肌战栗。同时还可促进______________________的分泌,并通过加速物质氧化分解来增加产热量。当流感病毒侵入人体后,患者体温持续维持38 ℃,此时机体产热量________(填“小于”“等于”或“大于”)散热量。退烧时体温下降,机体增加散热的途径有________________________________________ ______________________________________________________________(至少填2点,2分)。
(4)如果图中d作用的组织细胞是肝细胞,该细胞中发生的物质变化有:____________________(填字母,多选)。
A.促进葡萄糖的氧化分解
B.促进葡萄糖合成肝糖原
C.转化成脂肪或某些氨基酸
22.(除标注外,每空2分,共13分)瘦素是一种由脂肪细胞分泌的与人体肥胖有关的蛋白质类激素。图1表示瘦素通过下丘脑发挥作用的过程,已知瘦素可分别引起神经元A兴奋、神经元B抑制;图2为图1中某局部模式图,据图回答下列问题。
(1)瘦素合成后,以__________的方式分泌出细胞(1分),可通过体液运输作用于下丘脑。
(2)当图2中神经元B释放物质甲,并引起③的抑制时,此时③处的膜电位为_____________,甲与瘦素相比,其参与的调节特点是:___________________________________________________________________(至少填2点)。甲________(填“能”或“不能”)从③到①,原因是:_______________________________________________________________________________。
(3)人体内脂肪含量偏高时,神经元A表现为兴奋,而神经元B表现为抑制,可能的原因是_____________________________________________________________________________。
(4)若人体血液中瘦素水平没有降低,但神经元B上缺少相应受体,仍_______(填“可能”或“不可能”)导致肥胖。
23.(改编,除标注外,每空2分,共12分)綦江北渡鱼美名远扬,其中的番茄鱼更是让人垂涎欲滴,番茄鱼中的配料番茄的生长发育受多种因素调控。
(1)种植番茄时,常需摘心打顶以解除顶端优势,顶端优势现象充分体现了生长素作用的特点为:___________________________________________________________(1分)。
(2)如果用细胞分裂素处理番茄幼苗的侧芽后,再用生长素处理去除顶芽的幼苗的顶端,则生长素不能起抑制侧芽生长的作用。这个实验证明细胞分裂素可______________________。两种激素协调作用,维持着番茄植株正常的生长和分枝,据此可推测,番茄植株体内存在着自下而上的细胞分裂素浓度梯度:植株上部的细胞分裂素浓度比下部的________(填“高”或“低”),综上也可说明,在番茄植株的生长发育和适应环境变化的过程中,各种植物激素_______________________________________________________________________。
(3)番茄中的种子会影响番茄北渡鱼的口感,为了得到无子番茄可在番茄授粉前在子房处人工涂抹生长素类似物。其残留部分一般不会造成青少年发育过快,原因是:_______________________________________________________________________________。
(4)为了让番茄的产出不受季节限制,常需用大棚种植,由于大棚通风较差,昆虫少,不利于番茄授粉,因此可在开花初期使用__________________(填两种激素)促进果实发育。
(5)在现代化番茄种植中,科学的光照、温度等调控对番茄的产量、品质、口感等有深刻影响,研究发现,番茄之所以能对光做出反应,是因为在番茄植株中具有能接受________(1分)的分子,光敏色素是其中的一种。
24.(改编,除标注外,每空1分,共12分)綦江古剑山,俗称“鸡公嘴”,拥有“川东小峨眉”的美称,是人们休闲打卡的好去处,某小组为了研究綦江古剑山的群落结构,选择了若干样地进行调查。其中A、B、C三种乔木的调查结果如表。
乔木树种 | 老年树 | 成年树 | 幼年树 | |||
密度/株hm-2 | % | 密度/株hm-2 | % | 密度/株hm-2 | % | |
A | 1166 | 100.00 | 0 | 0 | 0 | 0 |
B | 56 | 34.78 | 55 | 34.16 | 50 | 31.06 |
C | 50 | 4. 95 | 80 | 7. 92 | 880 | 87.13 |
回答下列问题:
(1)从种群的年龄结构分析,据表可知:C种群属于__________种群。种群的年龄结构是指_____________________________________________________________________________。
(2)从种群特征的角度分析,某种地鼠迁徙到古剑山后种群密度短期内迅速增加的直接原因是_________________________________________________(2分),为了控制鼠灾,可以创造不利于地鼠生活的生态条件,这是从根本上降低其种群的__________。还可以采用生物防治方法,其具体方法有 (至少填2点,2分)。
(3)2020年初多国爆发了沙漠蝗虫灾害,蝗虫有发达的跳跃足和翅,严重威胁了当地人民的生计,鉴于此,小组成员也调查了古剑山树林中蝗虫幼体跳蝻的密度,常用的方法是____________。
(4)为了让“三养”綦江名不虚传,近年来,政府在古剑山等地大力运用生态护坡技术,运用此技术后,林木郁闭度变高,吸引了很多鸟类来筑巢,小组成员发现有4种鹭在乔木层筑巢高度不同,这种分布特点体现了鸟类对群落__________资源的合理利用。同时,该群落的演替与自然条件下群落演替相比,该群落的建立改变了演替的__________________。
(5)为了保护古剑山中的树木资源,维护自然景观,山内维护工常常施用人工合成的性引诱剂来降低害虫的发生率,其原理是 _________________________________________________________________________(2分)。
25.(每空2分,共12分)2021年5月22日,是举国同悲的一天,“共和国勋章”获得者,“杂交水稻之父”袁隆平永远地离开了我们,袁隆平的一生都奉献在了水稻研究中,直到2021年初都还在田间实验,请回答水稻的相关实验问题:
Ⅰ在探索生长素类调节剂NAA促进水稻某器官生长的最适浓度时,发现某未知浓度的NAA溶液与0.1(mg·L-1)及10(mg·L-1)的NAA溶液浓度对该器官的促进效果一致,为确定未知NAA溶液的浓度具体为0.1(mg·L-1)还是10(mg·L-1),请写出实验思路,并预测实验结果及结论。
①实验思路:___________________________________________________________________。
②预测结果及结论:____________________________________________________________
____________________________________________________________。
Ⅱ水稻属于短日照植物,为了证明光周期诱导水稻产生开花激素,引起了水稻开花,某同学借鉴“生长素的发现过程”设计了一个实验,实验步骤如下:
第一步:将水稻经短日照处理后,切取一小段带叶枝条放置在琼脂块上一段时间。
第二步:取长日照处理的水稻植株若干,在顶端下方切一小口,随机分成A、B两组。
第三步:将经第一步处理过的琼脂块放在A组切口上,将没经过处理的琼脂块放在B组植株切口上。
第四步:在一定条件下培养,观察水稻是否开花。
①第一步的目的是___________________________________________________。
②处理过的A、B两组水稻均应置于__________日照条件下培养,温度、水分等条件均应保持一致。
③B组实验是_________实验,其作用是_____________________________________________。
④预期实验结果是:A组水稻开花,B组水稻不开花。
2021-2022学年度第一学期期末七校联考
高二生物答案
一、选择题(本题共20小题,每小题2分,共40分。每小题只有一个正确选项)
1~5 BBCDA 6~10 CABCB 11~15 ABABD 16~20 BCDDD
二、非选择题(本题共5小题,共60分)
- (除标注外,每空1分,共11分)
(1)胰岛素 细胞因子 白细胞介素、干扰素、肿瘤坏死因子(任填一个即得分)
(2)促甲状腺激素释放激素 甲状腺激素(答案可交换顺序)
(3)体温调节 甲状腺激素和肾上腺素(填全得分) 等于 汗腺分泌增加 、皮肤血管舒张、排尿、排便(至少填2点,2分)
(4)ABC(填全得分)
- (除标注外,每空2分,共13分)
(1)胞吐(1分)
(2)外正内负 反应速度迅速,作用范围准确,比较局限,作用时间短暂(至少填2点)
不能 神经递质只能由突触前膜释放,然后作用于突触后膜。
(3)与其膜上瘦素的受体不同有关
(4)可能
23.(除标注外,每空2分,共12分)
(1)生长素在浓度较低时促进生长,在浓度过高时则会抑制生长(或两重性)(1分)
(2)解除顶端优势,促进侧芽生长 低
并不是孤立地起作用,而是多种激素相互作用共同调节
(3)人体没有识别生长素类似物的受体,生长素类似物不会对人体的生长发育起调节作用(4)生长素 赤霉素
(5)光信号(1分)
24.(除标注外,每空1分,共12分)
(1)增长型 一个种群中各年龄期的个体数目的比例
(2)出生率大于死亡率、迁入率大于迁出率(2分) 环境容纳量 (或K值)
引入该生物的捕食者、寄生者、引入有利于人们的该生物的竞争者(2分)(答到任意2点即可,其他合理答案也给分)
(3)样方法
(4)空间 速度和方向
(5)破坏害虫正常的性别比例,降低种群的出生率,从而降低害虫的种群密度(2分)
25.(每空2分,共12分)
Ⅰ.①将未知浓度的NAA溶液适当稀释(1分),重复原来的实验,观察对该器官生长的促进效果变化情况(1分)(其他合理答案也给分)
②若促进效果减弱,则未知浓度的NAA溶液的浓度为0.1(mg·L-1)(1分);若促进效果增强,则未知浓度的NAA溶液的浓度为10(mg·L-1)(1分)(其他合理答案也给分)
Ⅱ.①得到含有短日照植株产生的开花激素的琼脂块 ②长 ③空白对照 排除琼脂块本身对植物产生的影响
重庆市七校2023-2024学年高二上学期期末联考生物试题(Word版附解析): 这是一份重庆市七校2023-2024学年高二上学期期末联考生物试题(Word版附解析),共20页。试卷主要包含了考试结束后,将答题卷交回等内容,欢迎下载使用。
重庆市长寿区八校2023-2024学年高二1月期末生物试题(Word版附解析): 这是一份重庆市长寿区八校2023-2024学年高二1月期末生物试题(Word版附解析),共21页。试卷主要包含了单选题,非选择题等内容,欢迎下载使用。
重庆市长寿区八校2023-2024学年高二上学期1月期末联考生物试题(Word版附答案): 这是一份重庆市长寿区八校2023-2024学年高二上学期1月期末联考生物试题(Word版附答案),共10页。试卷主要包含了单选题,非选择题等内容,欢迎下载使用。