所属成套资源:2021-2022学年江苏省13市九年级上学期期末化学真题卷(含答案解析)
常州市教育学会2021-2022学年第一学期九年级化学期末试题(含解析)
展开
这是一份常州市教育学会2021-2022学年第一学期九年级化学期末试题(含解析),共27页。试卷主要包含了 臭氧, 下列物质由离子构成的是, 下列物质中属于纯净物的是, 人体缺钙易导致, 下列图标与燃烧和爆炸无关的是, 下列说法正确的是等内容,欢迎下载使用。
常州市教育学会2021-2022学年九年级上学期期末化学试题
可能用到的相对原子质量:Ar(H)=1 Ar(C)=12 Ar(N)=14 Ar(O)=16 Ar(S)=32 Ar(CI)=35.5 Ar(Ca)=40 Ar(Fe)=56 Ar(Zn)=65
一、选择题(本题包括20小题,每小题2分,共40分。每小题只有一个选项符合题意。)
1. 2020年12月17日,“嫦娥五号”探测器完成任务,安全返航。下列环节中主要涉及化学变化的是
A. 点火升空 B. 钻土采样 C. 展开国旗 D. 密封样品
2. 臭氧(O3)能吸收大部分紫外线,保护地球生物,它属于( )
A. 非金属单质 B. 金属单质 C. 氧化物 D. 混合物
3. 下列物质由离子构成的是
A. 水 B. 铁 C. 氧气 D. 氯化钠
4. 下列物质中属于纯净物的是
A. 液氧 B. 空气 C. 生铁 D. 矿泉水
5. 下列物质分散在水中,能形成溶液的是
A. 面粉 B. 酒精 C. 食用油 D. 冰块
6. 食品包装中经常用到铝箔,铝能制成铝箔是因为铝具有( )
A. 金属光泽 B. 抗腐蚀性 C. 导热性 D. 延展性
7. 人体缺钙易导致
A. 佝偻病 B. 侏儒症 C. 贫血病 D. 坏血病
8. 下列图标与燃烧和爆炸无关的是
A. B. C. D.
9. 下列说法正确的是
A. 在量筒中配置氯化钠溶液 B. 托盘天平称量时游码先归零
C. 给燃着的酒精灯添加酒精 D. 加液时胶头滴管需伸入容器
10. 实验室用高锰酸钾制取氧气的实验操作中正确的是
A.取药品 B.加药品 C.加热药品 D.氧气验满
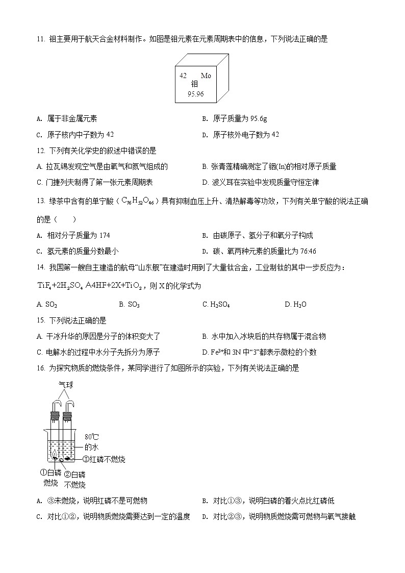
11. 钼主要用于航天合金材料制作。如图是钼元素在元素周期表中的信息,下列说法正确的是
A. 属于非金属元素 B. 原子质量为95.6g
C. 原子核内中子数为42 D. 原子核外电子数为42
12. 下列有关化学史的叙述中错误的是
A. 拉瓦锡发现空气是由氧气和氮气组成的 B. 张青莲精确测定了铟(In)的相对原子质量
C. 门捷列夫制得了第一张元素周期表 D. 波义耳在实验中发现质量守恒定律
13. 绿茶中含有的单宁酸()具有抑制血压上升、清热解毒等功效,下列有关单宁酸的说法正确的是( )
A. 相对分子质量为174 B. 由碳原子、氢分子和氧分子构成
C. 氢元素的质量分数最小 D. 碳、氧两种元素的质量比为76:46
14. 我国第一艘自主建造的航母“山东舰”在建造时用到了大量钛合金,工业制钛的其中一步反应为:,则X的化学式为
A. SO2 B. SO3 C. H2SO4 D. H2O
15. 下列说法正确的是
A. 干冰升华的原因是分子的体积变大了 B. 水中加入冰块后的共存物属于混合物
C. 电解水的过程中水分子先拆分为原子 D. Fe3+和3N中“3”都表示微粒的个数
16. 为探究物质的燃烧条件,某同学进行了如图所示的实验,下列有关说法正确的是
A. ③未燃烧,说明红磷不是可燃物 B. 对比①③,说明白磷的着火点比红磷低
C. 对比①②,说明物质燃烧需要达到一定的温度 D. 对比②③,说明物质燃烧需可燃物与氧气接触
17. 下列实验操作能达到实验目的的是
选项
实验目的
实验操作
A
鉴定混合气体中含有氢气
点燃并在火焰上方罩干冷烧杯
B
除去CO2中少量CO杂质
将混合气体在空气中点燃除去
C
鉴别空气和O2两种气体
将带火星的木条分别伸入集气瓶
D
防止铁质菜刀表面生锈
将菜刀表面洗净后涂上食盐水
A. A B. B C. C D. D
18. 实验室提纯含少量泥沙的粗盐,一般操作流程如下。下列说法正确的是
A. 操作①的作用是增大食盐的溶解度 B. 操作②中可通过升高温度加速溶解
C. 操作③中可用玻璃棒搅拌加速过滤 D. 操作④中要将液体蒸干后停止加热
19. “碳达峰”的关键是减少CO2的排放,“碳中和”的重要手段是合理利用CO2。如图是科学家制取炭黑的某工艺流程示意图。下列说法中正确
A. 过程1中碳元素化合价升高 B. 过程2的变化中释放太阳能
C. 流程最终产物为C和Fe3O4 D. 此工艺有利于实现“碳中和”
20. FeCO3在空气中煅烧生成铁的氧化物和CO2,现煅烧23.2g的FeCO3,得到15.84gFe2O3和FeO的固体混合物,下列说法错误的是
A. 该反应有氧气参与且质量为1.6g B. 反应前后固体中的氧元素质量减少
C. 生成的混合物中含有氧化铁14.4g D. 该过程释放出CO2气体质量为8.8g
二、填空题(本题包括4小题,共20分)
21. 用符合要求的物质的序号填空
①氧气②氮气③氢气④硝酸铵
(1)可用作清洁能源的是_________________。
(2)常用于抢救病人的是_________________。
(3)可作食品保护气的是_________________。
(4)溶于水明显降温的是_________________。
22. “海绵城市”是指城市在适应环境变化和应对雨水带来的自然灾害等方面具有良好的“弹性”,下雨时吸水、蓄水、渗水、净水,需要时将蓄存的水“释放”并加以利用,从而实现“自然积存、自然渗透、自然净化”三大功能。
(1)“海绵城市”的地面材料要具有________结构(选填“坚硬致密”或“疏松多孔”),起到吸水、蓄水等作用。
(2)雨水一般需要经过过滤、吸附、_____________、煮沸处理方能饮用。
(3)生活中可以用_______________来鉴别收集的雨水是硬水还是软水。
(4)雨水进入自来水厂后常利用_______________的吸附性除去水中异味和色素。
23. 走进化学变化的微观世界,在“宏观一微观一符号”之间建立联系,有利于我们进一步认识化学变化,图是某化学变化的微观示意图,请根据图示回答下列问题:
(1)甲、乙、丙、丁四种物质中属于氧化物的有_________________种。
(2)甲物质中碳、氢元素的质量比为_________________。
(3)参加反应的甲物质与反应生成的丙物质中碳元素质量________(选填“相等”或“不相等”)。
(4)该反应前后分子的数目________________(选填“有”或“没有”)发生变化。
(5)写出该反应的化学方程式_________________。
24. 硝酸钾的溶解度曲线如图所示。向100g水中加入硝酸钾固体或改变温度,得到相应如图所示的混合物体系①~⑤。
(1)①中溶液________________(选填“是”或“不是”)饱和溶液。
(2)②中溶液的质量为_________________克。
(3)②~③变化过程中,溶剂的质量________,溶质的质量_______。
A.不变 B.变大 C.变小
(4)④中溶液的溶质质量分数为___________,⑤中析出晶体的质量为__________克。
三、探究题(本题包括5小题共40分)
25. 如图装置可用于实验室制取气体。
(1)仪器A的名称为_________。
(2)该装置用于制氧气时:
①液体Y的名称是_________,固体X的作用是_________。
②反应的化学方程式为_______。
③实验时,关闭活塞,气球先变大后变小。变大的原因:a。反应生成的气体进入气球;b。____。
(3)该装置用于制氢气时:现制备0.3g氢气,至少需要纯度为97.5%的锌粒____克?(请写出计算过程)
26. 1783年,拉瓦锡利用如图装置探究水的组成:往A杯中加入水,水通过小孔进入灼热的铁制枪管时发生汽化,水蒸气与灼热的铁反应,生成了一种黑色固体(Fe3O4)和“可燃空气”,将气体通过放在冷水中的铜管,在B装置中收集到纯净的“可燃空气”。最终,拉瓦锡证明了水是由两种元素组成的。
(1)将B装置收集到的气体在空气中点燃,能观察到淡蓝色火焰,该“可燃空气”为______(填化学式),实验室一般用________(填集气方法)收集该气体。
(2)将气体通过放在冷水中的铜管,目的是除去__________。
(3)铁制枪管中发生的化学方程式为________。
(4)若该实验中生成的“可燃空气”完全燃烧时生成水的质量为0.72克,则铁制枪管的质量理论上增加_____克,实验发现铁制枪管实际增重比理论数值大,其可能原因是______。
27. 化学兴趣小组探究二氧化碳能否用排水法进行收集,设计以下实验。
【实验用品】同批次的块状石灰石、颗粒状石灰石、10%HCl、7.5%HCl、5%HCl、145mL的集气瓶,165mL的锥形瓶
【实验原理】制取CO2的反应方程式为_________________。
【实验1】
利用图装置来连续收集几瓶145mL的CO2气体,并记录每组实验中连续收集各瓶气体所需的时间如表1,实验①、③、④收集的气体实际体积如表2。
表1
实验序号
盐酸浓度/%
盐酸体积
石灰石
收集每瓶所需的时间/s
第1
第2
第3
第4
第5
第6
①
10
70mL
颗粒
9
8
9
12
14
20
②
10
70mL
块状
12
12
16
19
22
24
③
7.5
70mL
颗粒
13
11
12
15
17
26
④
5
70mL
颗粒
14
18
18
32
63
-
表2
盐酸浓度/%
10
7.5
5
理论V/mL
2241
1649
1099
实际V/mL
1450
1305
725
【数据分析】
(1)由上表1可知,收集一瓶CO2,当盐酸的浓度一定时,选取___________的石灰石速率快。
(2)综合表1、表2,同学们选取了浓度为7.5%的盐酸用于实验室制取CO2,原因是:_______。
【实验2】
为进一步验证排水实验的可行性,利用如图装置,选择合适的盐酸与块状石灰石反应,利用CO2浓度传感器,测得不同时间排出的CO2浓度如图所示。
(3)图中水槽内倒置漏斗的作用是_________________。
(4)图中CO2浓度先逐渐增加后稳定不变的可能原因是_________________。
【实验结论】由上述实验可知,选用适当浓度的稀盐酸在适当时机用排水法收集CO2是可行的。
28. 化学兴趣小组利用稀硫酸和铁粉从生产电缆的含铜废料中分离回收铜,并获得硫酸亚铁晶体。其主要实验流程如下:
【资料卡】
①在通入空气并加热的条件下,铜可与稀硫酸反应转化为硫酸铜。反应的化学方程式:。
②在一定温度范围内,硫酸亚铁晶体的溶解度随着温度升高而增大。
(1)操作M名称是_________________。
(2)溶液A中溶质的成分是_________________(填化学式)。
(3)写出此过程中从A到C的化学反应方程式:_________________。
(4)操作②的具体处理方法是向固体中加入足量的_________________,过滤、洗涤、干燥。
(5)浅绿色溶液B经操作①可得硫酸亚铁晶体(FeSO4﹒7H2O),该系列操作为________(填写合理顺序的序号)、洗涤、干燥。
A. 冷却结晶 B. 过滤 C. 加热浓缩
29. 化学兴趣小组利用如图装置(部分固定装置已略去)制备氮化钙。
【查阅资料】金属钙化学性质活泼,常温下易与氧气、水等发生反应,加热条件下与氧气化合生成过氧化钙(CaO2),与氮气化合生成氮化钙(CaxN2)。
氮化钙易与水反应。
【实验探究】
①检查装置装置气密性,方法是:将活塞k关闭,将末端导管插入试管A的水中,用酒精灯微热硬质玻璃管,导管末端观察到_________,撒去酒精灯冷却后,_______,可判断装置气密性良好。
②称量空硬质玻璃管质量m1为50.8g。装药品,称量硬质玻璃管与钙的质量m2为56.8g。
③组装好整套装置,实验开始,________(填字母编号)进行反应;
A.先打开活塞k并通入N2一段时间,后点燃酒精灯加热
B.先点燃酒精灯加热一段时间,后打开活塞k并通入N2
④反应结束后,先熄灭酒精灯,继续通氮气至冷却。
⑤称量硬质玻璃管与管中固体的总质量为m3为58.2g,拆除装置,取出产物。
【实验分析】
(1)反应过程中末端导管必须插入试管A水中的目的是________。
(2)干燥剂的作用是_______。
(3)若第④步操作停止加热后不继续通气至室温,可能的后果是___________。
(4)计算得到化学式CaxN2,其中x=______。
(5)若通入的N2中混有O2,则⑤中测得数据m3的取值范围是__________。
答案与解析
一、选择题(本题包括20小题,每小题2分,共40分。每小题只有一个选项符合题意。)
1. 2020年12月17日,“嫦娥五号”探测器完成任务,安全返航。下列环节中主要涉及化学变化的是
A. 点火升空 B. 钻土采样 C. 展开国旗 D. 密封样品
【答案】A
【解析】
【详解】A、点火涉及到燃烧,生成了新物质,属于化学变化,A正确。
B、钻土取样,没有生成新物质,属于物理变化,B错误。
C、展开国旗,没有生成新物质,属于物理变化,C错误。
D、密封样品,没有生成新物质,属于物理变化,D错误。
故选:A。
2. 臭氧(O3)能吸收大部分紫外线,保护地球生物,它属于( )
A. 非金属单质 B. 金属单质 C. 氧化物 D. 混合物
【答案】A
【解析】
【详解】A、由同种元素组成的纯净物叫单质,臭氧属于非金属单质,故选项正确;
B、臭氧属于非金属单质,不是金属单质,故选项错误;
C、氧化物是指由两种元素组成的化合物中,其中一种元素是氧元素,故选项错误;
D、混合物是由两种或两种以上的物质组成,故选项错误。
故选A。
3. 下列物质由离子构成的是
A. 水 B. 铁 C. 氧气 D. 氯化钠
【答案】D
【解析】
【详解】A、水是由水分子构成的,故选项错误。
B、铁属于金属单质,是由铁原子直接构成的,故选项错误。
C、氧气是由氧分子构成的,故选项错误。
D、氯化钠是由钠离子和氯离子构成的,故选项正确。
故选:D。
4. 下列物质中属于纯净物的是
A. 液氧 B. 空气 C. 生铁 D. 矿泉水
【答案】A
【解析】
【详解】A、液氧即液态的氧气,只含有一种物质,是纯净物;
B、空气中含有氮气、氧气等不同种物质,属于混合物;
C、生铁为铁合金,主要成分为铁,还含有碳、硫等物质,所以生铁是混合物;
D、矿泉水中含有水、矿物质等不同种物质,属于混合物;
故选A。
5. 下列物质分散在水中,能形成溶液的是
A. 面粉 B. 酒精 C. 食用油 D. 冰块
【答案】B
【解析】
【分析】溶液是一种或几种物质分散到另一种物质里,形成均一的、稳定的混合物。
【详解】面粉、食用油都难溶于水,不能和水形成均一、稳定的混合物,即不能形成溶液,酒精易溶于水,形成均一、稳定的混合物,属于溶液,冰块溶于水是纯净物,不属于溶液,故选:B。
6. 食品包装中经常用到铝箔,铝能制成铝箔是因为铝具有( )
A. 金属光泽 B. 抗腐蚀性 C. 导热性 D. 延展性
【答案】D
【解析】
【详解】铝能制成铝箔是因为铝具有良好的延展性,与导电性、抗腐蚀性、导热性无关。
故选D。
7. 人体缺钙易导致
A. 佝偻病 B. 侏儒症 C. 贫血病 D. 坏血病
【答案】A
【解析】
【详解】A:幼儿及青少年缺钙会患佝偻病和发育不良,老年人缺钙会发生骨质疏松,容易骨折。A正确。
B:侏儒症不是缺乏什么元素,或者缺乏维生素等等之类,而是缺乏生长激素。B错。
C:缺铁会引起贫血。 C 错。
D:缺乏维生素C会引起坏血病。D错。
综上所述:选择A。
8. 下列图标与燃烧和爆炸无关的是
A. B. C. D.
【答案】C
【解析】
【详解】A为危险爆炸物标志,B为禁止燃放鞭炮标志,C为节水标志,D为禁止吸烟标志,所以与燃烧和爆炸无关的是C,故选C。
9. 下列说法正确的是
A. 在量筒中配置氯化钠溶液 B. 托盘天平称量时游码先归零
C. 给燃着的酒精灯添加酒精 D. 加液时胶头滴管需伸入容器
【答案】B
【解析】
【分析】
【详解】A、量筒只能量取液体体积,不能在量筒中配置氯化钠溶液,错误。
B、托盘天平称量时游码先归零,正确。
C、给燃着的酒精灯添加酒精容易引发火灾,错误。
D、加液时胶头滴管需垂直悬空滴加,错误。
故选:B。
10. 实验室用高锰酸钾制取氧气的实验操作中正确的是
A. 取药品 B. 加药品
C. 加热药品 D. 氧气验满
【答案】C
【解析】
【详解】A:取用药品时,试剂瓶瓶塞应倒放在桌面上。A错。
B:向试管中加粉末状固体药品时,试管应横放,盛装药品的药匙或纸槽送到试管底部。B错。
C:加热高锰酸钾制取氧气,试管口略向下倾斜,试管口放一团棉花。C正确。
D:氧气验满应把带火星木条放在集气瓶瓶口。D错。
综上所述:选择C。
11. 钼主要用于航天合金材料制作。如图是钼元素在元素周期表中的信息,下列说法正确的是
A. 属于非金属元素 B. 原子质量为95.6g
C. 原子核内中子数为42 D. 原子核外电子数为42
【答案】D
【解析】
【详解】A、根据元素中文名称的偏旁能判断元素的种类,钼元素为“钅”字旁,所以钼属于金属元素,故A选项错误;
B、相对原子质量的单位是1,不是克,故B选项错误;
C、元素周期表中左上角的数字为原子序数,在原子中,原子序数=质子数=核电荷数=核外电子数;相对原子质量近似等于质子数与中子数之和,所以钼原子的中子数为:96-42=54,故C选项错误;
D、由C选项分析可知,钼原子核外电子数为42,故D选项正确;
故选D。
12. 下列有关化学史的叙述中错误的是
A. 拉瓦锡发现空气是由氧气和氮气组成的 B. 张青莲精确测定了铟(In)的相对原子质量
C. 门捷列夫制得了第一张元素周期表 D. 波义耳在实验中发现质量守恒定律
【答案】D
【解析】
【详解】A:拉瓦锡把少量的汞(水银)放在密闭的容器里,连续加热达十二天之久,结果发现有一部分银白色的液态汞变成了红色的粉末,同时容器里的空气的体积差不多减少了五分之一。通过这些实验拉瓦锡得出了空气是由氧气和氮气所组成的这一结论。A正确。
B:张青莲于1983年当选为国际原子量委员会委员。主持测定了铟、铱、锑、铕、铈、锗、锌、镝几种元素的相对原子质量新值,被国际原子量委员会采用为国际新标准。B正确。
C:门捷列夫俄罗斯科学家,发现化学元素的周期性,依照原子量,制作出世界上第一张元素周期表,并据以预见了一些尚未发现的元素。C正确。
D:早在17世纪,质量守恒定律被发现之前,英国化学家波义耳曾做过一个实验:在密闭的玻璃容器中燃烧金属时,得到了金属灰,然后称量金属灰的质量,发现比原金属的质量增加了,由于波义耳称量方法上的原因,他错过了发现质量守恒定律的机会。D错。
综上所述:选择D。
13. 绿茶中含有的单宁酸()具有抑制血压上升、清热解毒等功效,下列有关单宁酸的说法正确的是( )
A. 相对分子质量为174 B. 由碳原子、氢分子和氧分子构成
C. 氢元素的质量分数最小 D. 碳、氧两种元素的质量比为76:46
【答案】C
【解析】
【详解】A、单宁酸相对原子质量为12×76+1×52+16×46=1700,说法不正确;
B、单宁酸由单宁酸分子构成,不含氢分子、氧分子,说法不正确;
C、单宁酸中碳、氢、氧元素质量比为(12×76):(1×52):(16×46)=912:52:736,氢元素的质量分数最小,说法正确;
D、单宁酸中碳、氧元素的质量比为(12×76):(16×46)≠76:46,说法不正确。
故选:C。
14. 我国第一艘自主建造的航母“山东舰”在建造时用到了大量钛合金,工业制钛的其中一步反应为:,则X的化学式为
A. SO2 B. SO3 C. H2SO4 D. H2O
【答案】B
【解析】
【详解】在化学反应中原子的种类和数目不变,观察反应可知, Ti、F、H三种原子反应前后个数相等,则X只含S、O二种原子,反应前S和O原子个数分别为2和8,反应后HF和TiO2中不含S原子,含O原子为2,则2X中含有S、O二种原子的个数为2和6,所以X的化学式为SO3,故选:B。
15. 下列说法正确的是
A. 干冰升华的原因是分子的体积变大了 B. 水中加入冰块后的共存物属于混合物
C. 电解水的过程中水分子先拆分为原子 D. Fe3+和3N中“3”都表示微粒的个数
【答案】C
【解析】
【详解】A、干冰升华是干冰由固态直接变为气态,分子间距离变大了,分子体积没有变,故A选项错误;
B、冰和水是同一种物质的不同状态,所以冰水共存物只含一种物质,是纯净物,故B选项错误;
C、电解水时发生了化学变化,从微观方面看是水分子分裂为氢原子和氧原子,氢原子和氧原子又分别重新组合成氢分子和氧分子的过程,故C选项正确;
D、Fe3+表示每个铁离子带3个单位的正电荷,3表示电荷数,不是微粒数;3N表示3个氮原子,表示的是原子个数,表示的是微粒数,故D选项错误;
故选C。
16. 为探究物质的燃烧条件,某同学进行了如图所示的实验,下列有关说法正确的是
A. ③未燃烧,说明红磷不是可燃物 B. 对比①③,说明白磷的着火点比红磷低
C. 对比①②,说明物质燃烧需要达到一定的温度 D. 对比②③,说明物质燃烧需可燃物与氧气接触
【答案】B
【解析】
【详解】A:③未燃烧,说明红磷温度没有达到着火点。A错。
B:对比①③,白磷燃烧红磷不燃烧,说明白磷的着火点比红磷低。白磷着火点40℃,红磷着火点240℃。B正确。
C:对比①②,说明物质燃烧需要与氧气接触。C错。
D:对比②③,都没有燃烧,不能对照。D错。
综上所述:选择B。
17. 下列实验操作能达到实验目的的是
选项
实验目的
实验操作
A
鉴定混合气体中含有氢气
点燃并在火焰上方罩干冷烧杯
B
除去CO2中少量CO杂质
将混合气体在空气中点燃除去
C
鉴别空气和O2两种气体
将带火星的木条分别伸入集气瓶
D
防止铁质菜刀表面生锈
将菜刀表面洗净后涂上食盐水
A. A B. B C. C D. D
【答案】C
【解析】
【详解】A、根据质量守恒定律,化学反应前后元素种类不变,点燃气体,在火焰上方罩一冷而干燥的烧杯,烧杯内壁有水雾出现,说明该气体中含有氢元素,不能说明该气体中一定含有氢气,如甲烷燃烧也有水生成,甲烷中含有氢元素,但甲烷中不含氢气,故A选项错误;
B、一氧化碳具有可燃性,但二氧化碳既不燃烧也不支持燃烧,除去CO2中混有的少量CO不能用点燃的方法除去,应将混合气体通过灼热的氧化铜,利用一氧化碳的还原性将一氧化碳转化为二氧化碳,故B选项错误;
C、将带火星的木条分别伸入集气瓶中,能使带火星木条复燃的是氧气,不能的是空气,故C选项正确;
D、金属经过酸、碱、盐溶液浸泡后,更容易锈蚀,防止铁质菜刀表面生锈应将使用后的菜刀洗净擦干,放在干燥处,故D选项错误;
故选C。
18. 实验室提纯含少量泥沙的粗盐,一般操作流程如下。下列说法正确的是
A. 操作①的作用是增大食盐的溶解度 B. 操作②中可通过升高温度加速溶解
C. 操作③中可用玻璃棒搅拌加速过滤 D. 操作④中要将液体蒸干后停止加热
【答案】B
【解析】
【分析】
【详解】A、操作①的作用是增大食盐的溶解速度,错误。
B、温度越高,离子运动速度越快,操作②中可通过升高温度加速溶解,正确。
C、操作③为过滤,玻璃棒作用是引流,不可用玻璃棒搅拌加速过滤,错误。
D、操作④当有较多固体析出,停止加热,用余热蒸干,错误。
故选:B。
19. “碳达峰”的关键是减少CO2的排放,“碳中和”的重要手段是合理利用CO2。如图是科学家制取炭黑的某工艺流程示意图。下列说法中正确
A. 过程1中碳元素化合价升高 B. 过程2的变化中释放太阳能
C. 流程最终产物为C和Fe3O4 D. 此工艺有利于实现“碳中和”
【答案】D
【解析】
【详解】A、过程1中二氧化碳失氧后,转化为炭黑,二氧化碳中碳元素为+4价,炭黑中碳元素为0价,碳元素的化合价降低了,故A选项错误;
B、过程2中是利用了太阳能,不是释放了太阳能,故B选项错误;
C、该过程中是利用氧化亚铁与二氧化碳反应,将二氧化碳转化为炭黑,在该工艺流程中,四氧化三铁是可循环利用物质,不是最终产物,故C选项错误;
D、“碳中和”的重要手段是合理利用CO2,该流程是利用二氧化碳制取炭黑,属于二氧化碳的合理利用,所以此工艺实现的碳中和,故D选项正确;
故选D。
20. FeCO3在空气中煅烧生成铁的氧化物和CO2,现煅烧23.2g的FeCO3,得到15.84gFe2O3和FeO的固体混合物,下列说法错误的是
A. 该反应有氧气参与且质量为1.6g B. 反应前后固体中的氧元素质量减少
C. 生成的混合物中含有氧化铁14.4g D. 该过程释放出CO2气体质量为8.8g
【答案】A
【解析】
【详解】A、设生成二氧化碳质量为y,根据质量守恒反应前后碳元素质量不变,23.2g×=y×,y=8.8g,故参加反应氧气质量15.84g+8.8g-23.2g=1.44g,A错误。
B、根据质量守恒,反应前后氧元素质量不变,1.44g+反应前固体中氧元素质量 =8.8g×+反应后固体中氧元素质量,反应前固体中氧元素质量-反应后固体中氧元素质量=4.96g,B正确。
C、设生成氧化铁质量为x,根据反应前后铁元素质量不变,23.2g×=x×+(15.84g-x)×,x=14.4g,正确。
D、设生成二氧化碳质量为y,根据质量守恒反应前后碳元素质量不变,23.2g×=y×,y=8.8g,正确。
故选:A。
二、填空题(本题包括4小题,共20分)
21. 用符合要求的物质的序号填空
①氧气②氮气③氢气④硝酸铵
(1)可用作清洁能源的是_________________。
(2)常用于抢救病人的是_________________。
(3)可作食品保护气的是_________________。
(4)溶于水明显降温的是_________________。
【答案】(1)③(2)①(3)②(4)④
【解析】
【小问1详解】
氢气燃烧生成水,没有污染,被称为清洁能源,故选③。
【小问2详解】
氧气能供给呼吸,常用于抢救病人,故选①。
【小问3详解】
氮气在低常温下化学性质稳定,可用作食品保护气,故选②。
【小问4详解】
溶于水明显降温的是硝酸铵,故选④。
22. “海绵城市”是指城市在适应环境变化和应对雨水带来的自然灾害等方面具有良好的“弹性”,下雨时吸水、蓄水、渗水、净水,需要时将蓄存的水“释放”并加以利用,从而实现“自然积存、自然渗透、自然净化”三大功能。
(1)“海绵城市”的地面材料要具有________结构(选填“坚硬致密”或“疏松多孔”),起到吸水、蓄水等作用。
(2)雨水一般需要经过过滤、吸附、_____________、煮沸处理方能饮用。
(3)生活中可以用_______________来鉴别收集的雨水是硬水还是软水。
(4)雨水进入自来水厂后常利用_______________的吸附性除去水中异味和色素。
【答案】(1)疏松多孔(2)消毒杀菌
(3)肥皂水(4)活性炭
【解析】
【小问1详解】
物质的结构决定物质的性质,物质的性质决定物质的用途,起到吸水、蓄水等作用的材料应该具有疏松多孔的结构;
【小问2详解】
雨水一般需要经过过滤、吸附、消毒杀菌、煮沸处理方能饮用。
【小问3详解】
硬水能降低肥皂的起泡能力,取水样加入肥皂水,振荡,泡沫丰富的为软水,泡沫稀少且有较多浮渣的为硬水,故生活中常用肥皂水区别硬水和软水。
【小问4详解】
活性炭具有疏松多孔的结构,具有吸附性,起吸附作用,可用活性炭除去水中的色素和异味。
23. 走进化学变化的微观世界,在“宏观一微观一符号”之间建立联系,有利于我们进一步认识化学变化,图是某化学变化的微观示意图,请根据图示回答下列问题:
(1)甲、乙、丙、丁四种物质中属于氧化物的有_________________种。
(2)甲物质中碳、氢元素的质量比为_________________。
(3)参加反应的甲物质与反应生成的丙物质中碳元素质量________(选填“相等”或“不相等”)。
(4)该反应前后分子的数目________________(选填“有”或“没有”)发生变化。
(5)写出该反应的化学方程式_________________。
【答案】(1)两##2
(2)12:1(3)相等
(4)有(5)
【解析】
【分析】根据反应的微观示意图和图例可知,该反应为乙炔和氧气在点然的条件下反应生成二氧化碳和水,反应的化学方程式为:。
【小问1详解】
由两种元素组成且含有氧元素的化合物叫做氧化物,在该反应中,二氧化碳和水为氧化物,所以甲、乙、丙、丁四种物质中属于氧化物的有两种。
【小问2详解】
甲物质的化学式为C2H2,元素质量比等于相对原子质量乘以原子个数之比,所以甲物质中碳、氢元素的质量比为:。
【小问3详解】
根据质量守恒定律,化学反应前后元素质量不变,反应前只有甲物质中含有碳元素,反应后只有丙物质中含有碳元素,所以参加反应的甲物质与反应生成的丙物质中碳元素质量是相等的。
【小问4详解】
由分析中的化学方程式可知,2个乙炔分子和5个氧分子恰好完全反应生成4个二氧化碳分子和2个水分子,所以反应前分子总数为7个,反应后分子总数为6个,故该反应前后分子总数有改变。
【小问5详解】
由分析可知,该反应的化学方程式为:。
24. 硝酸钾的溶解度曲线如图所示。向100g水中加入硝酸钾固体或改变温度,得到相应如图所示的混合物体系①~⑤。
(1)①中溶液________________(选填“是”或“不是”)饱和溶液。
(2)②中溶液的质量为_________________克。
(3)②~③变化过程中,溶剂的质量________,溶质的质量_______。
A.不变 B.变大 C.变小
(4)④中溶液的溶质质量分数为___________,⑤中析出晶体的质量为__________克。
【答案】(1)不是(2)131.6
(3)①. A②. B
(4)①. 39.0%②. 18.1g
【解析】
【小问1详解】
①中温度20摄氏度,硝酸钾溶解度31.6g,故100g水加入30g硝酸钾是不饱和溶液,故填:不是。
【小问2详解】
②中60g硝酸钾只能溶解31.6g,溶液的质量为31.6g+100g=131.6g,故填:131.6。
【小问3详解】
②~③升温变化过程中,溶剂的质量不变,溶解度增大,溶质的质量增大,故填:A;B。
【小问4详解】
④中溶液的溶质质量分数为,⑤中析出晶体的质量为30g+30g+3.9g-45.8g=18.1g故填:39.0%;18.1g。
三、探究题(本题包括5小题共40分)
25. 如图装置可用于实验室制取气体。
(1)仪器A的名称为_________。
(2)该装置用于制氧气时:
①液体Y的名称是_________,固体X的作用是_________。
②反应的化学方程式为_______。
③实验时,关闭活塞,气球先变大后变小。变大的原因:a。反应生成的气体进入气球;b。____。
(3)该装置用于制氢气时:现制备0.3g氢气,至少需要纯度为97.5%的锌粒____克?(请写出计算过程)
【答案】(1)锥形瓶(2)①. 过氧化氢溶液②. 催化作用③. 2H2O22H2O+O2↑④. 反应放热
(3)解:设需要锌的质量为x。
x=9.75g
需要纯度为97.5%的锌粒
答:需要锌粒10g。
【解析】
【小问1详解】
由图可知,A为锥形瓶,故填:锥形瓶。
【小问2详解】
过氧化氢制氧气,用二氧化锰作为催化剂,起到催化作用,故Y为过氧化氢溶液,X为二氧化锰,化学方程式2H2O22H2O+O2↑,实验时,关闭活塞,气球先变大后变小。变大的原因:反应生成的气体进入气球,以及反应放热,故填:过氧化氢溶液;催化作用;2H2O22H2O+O2↑;反应放热。
【小问3详解】
见答案
26. 1783年,拉瓦锡利用如图装置探究水的组成:往A杯中加入水,水通过小孔进入灼热的铁制枪管时发生汽化,水蒸气与灼热的铁反应,生成了一种黑色固体(Fe3O4)和“可燃空气”,将气体通过放在冷水中的铜管,在B装置中收集到纯净的“可燃空气”。最终,拉瓦锡证明了水是由两种元素组成的。
(1)将B装置收集到的气体在空气中点燃,能观察到淡蓝色火焰,该“可燃空气”为______(填化学式),实验室一般用________(填集气方法)收集该气体。
(2)将气体通过放在冷水中的铜管,目的是除去__________。
(3)铁制枪管中发生的化学方程式为________。
(4)若该实验中生成的“可燃空气”完全燃烧时生成水的质量为0.72克,则铁制枪管的质量理论上增加_____克,实验发现铁制枪管实际增重比理论数值大,其可能原因是______。
【答案】(1)①. H2②. 排水法或向下排空气法
(2)水蒸气(3)
(4)①. 0.64②. 铁质钢管被空气中氧气氧化
【解析】
【小问1详解】
氢气燃烧能观察到淡蓝色火焰,该“可燃空气”为氢气,氢气密度比空气小,难溶于水,实验室一般用排水法或向下排空气法收集该气体,故填:H2;排水法或向下排空气法。
【小问2详解】
将气体通过放在冷水中的铜管,目的是除去水蒸气,故填:水蒸气。
【小问3详解】
铁制枪管中铁和水蒸气生成四氧化三铁和氢气,发生的化学方程式为,故填:。
【小问4详解】
若该实验中生成的“可燃空气”完全燃烧时生成水的质量为0.72克,根据质量守恒,水蒸气中氢元素质量与四氧化三铁中氧元素质量之和,等于完全燃烧生成水的质量,氢元素质量0.72g×=0.08g,四氧化三铁中氧元素质量0.72g-0.08g=0.64g,则铁制枪管的质量理论上增加0.64克,实验发现铁制枪管实际增重比理论数值大,其可能原因是铁质钢管被空气中氧气氧化,故填:0.64;铁质钢管被空气中氧气氧化。
27. 化学兴趣小组探究二氧化碳能否用排水法进行收集,设计以下实验。
【实验用品】同批次的块状石灰石、颗粒状石灰石、10%HCl、7.5%HCl、5%HCl、145mL的集气瓶,165mL的锥形瓶
【实验原理】制取CO2的反应方程式为_________________。
【实验1】
利用图装置来连续收集几瓶145mL的CO2气体,并记录每组实验中连续收集各瓶气体所需的时间如表1,实验①、③、④收集的气体实际体积如表2。
表1
实验序号
盐酸浓度/%
盐酸体积
石灰石
收集每瓶所需的时间/s
第1
第2
第3
第4
第5
第6
①
10
70mL
颗粒
9
8
9
12
14
20
②
10
70mL
块状
12
12
16
19
22
24
③
7.5
70mL
颗粒
13
11
12
15
17
26
④
5
70mL
颗粒
14
18
18
32
63
-
表2
盐酸浓度/%
10
7.5
5
理论V/mL
2241
1649
1099
实际V/mL
1450
1305
725
【数据分析】
(1)由上表1可知,收集一瓶CO2,当盐酸的浓度一定时,选取___________的石灰石速率快。
(2)综合表1、表2,同学们选取了浓度为7.5%的盐酸用于实验室制取CO2,原因是:_______。
【实验2】
为进一步验证排水实验的可行性,利用如图装置,选择合适的盐酸与块状石灰石反应,利用CO2浓度传感器,测得不同时间排出的CO2浓度如图所示。
(3)图中水槽内倒置漏斗的作用是_________________。
(4)图中CO2浓度先逐渐增加后稳定不变的可能原因是_________________。
【实验结论】由上述实验可知,选用适当浓度的稀盐酸在适当时机用排水法收集CO2是可行的。
【答案】①. CaCO3+2HCl=CaCl2+CO2↑+H2O②. 颗粒状③. 反应速度较快,气体收集率高④. 收集二氧化碳,防止倒吸⑤. 二氧化碳能够溶于水且和水发生反应,开始二氧化碳溶解多排出少,随着溶解量增多,二氧化碳溶解少排出多,所以排出二氧化碳浓度先逐渐增加;一段时间后,形成二氧化碳的饱和溶液,二氧化碳不再溶解,排出二氧化碳浓度不变
【解析】
【详解】[实验原理]
碳酸钙和稀盐酸生成氯化钙二氧化碳和水,故填:CaCO3+2HCl=CaCl2+CO2↑+H2O。
[数据分析]
(1)由上表1实验①②可知,收集一瓶CO2,当盐酸的浓度一定时,选取颗粒状的石灰石速率快,故填:颗粒状。
(2)综合表1、表2,同学们选取了浓度为7.5%的盐酸用于实验室制取CO2,原因是反应速度较快,气体收集率高,故填:反应速度较快,气体收集率高。
[实验2]
(3)图中水槽内倒置漏斗的作用是收集二氧化碳,防止倒吸。
(4)二氧化碳能够溶于水且和水发生反应,开始二氧化碳溶解多排出少,随着溶解量增多,二氧化碳溶解少排出多,所以排出二氧化碳浓度先逐渐增加;一段时间后,形成二氧化碳的饱和溶液,二氧化碳不再溶解,排出二氧化碳浓度不变。
28. 化学兴趣小组利用稀硫酸和铁粉从生产电缆的含铜废料中分离回收铜,并获得硫酸亚铁晶体。其主要实验流程如下:
【资料卡】
①在通入空气并加热的条件下,铜可与稀硫酸反应转化为硫酸铜。反应的化学方程式:。
②在一定温度范围内,硫酸亚铁晶体的溶解度随着温度升高而增大。
(1)操作M名称是_________________。
(2)溶液A中溶质的成分是_________________(填化学式)。
(3)写出此过程中从A到C的化学反应方程式:_________________。
(4)操作②的具体处理方法是向固体中加入足量的_________________,过滤、洗涤、干燥。
(5)浅绿色溶液B经操作①可得硫酸亚铁晶体(FeSO4﹒7H2O),该系列操作为________(填写合理顺序的序号)、洗涤、干燥。
A. 冷却结晶 B. 过滤 C. 加热浓缩
【答案】(1)过滤(2)CuSO4、H2SO4
(3)CuSO4+Fe=FeSO4+Cu (4)稀硫酸(5)CAB
【解析】
【分析】
【小问1详解】
固液分离操作是过滤,故填:过滤。
【小问2详解】
蓝色溶液A 加铁粉生成气体,说明A中含有硫酸,呈蓝色,说明含有硫酸铜,故填:CuSO4、H2SO4。
【小问3详解】
铁和硫酸铜生成硫酸亚铁和铜,故填:CuSO4+Fe=FeSO4+Cu。
【小问4详解】
固体C中含有铜和过量铁粉,加足量稀硫酸,铁和稀硫酸反应,然后滤渣过滤、洗涤、干燥,得到固体铜,故填:稀硫酸。
【小问5详解】
硫酸亚铁晶体的溶解度随着温度升高而增大,浅绿色溶液B经加热浓缩、冷却结晶、过滤、洗涤、干燥得到硫酸亚铁晶体,故填:CAB。
29. 化学兴趣小组利用如图装置(部分固定装置已略去)制备氮化钙。
【查阅资料】金属钙化学性质活泼,常温下易与氧气、水等发生反应,加热条件下与氧气化合生成过氧化钙(CaO2),与氮气化合生成氮化钙(CaxN2)。
氮化钙易与水反应。
【实验探究】
①检查装置装置气密性,方法是:将活塞k关闭,将末端导管插入试管A的水中,用酒精灯微热硬质玻璃管,导管末端观察到_________,撒去酒精灯冷却后,_______,可判断装置气密性良好。
②称量空硬质玻璃管质量m1为50.8g。装药品,称量硬质玻璃管与钙的质量m2为56.8g。
③组装好整套装置,实验开始,________(填字母编号)进行反应;
A.先打开活塞k并通入N2一段时间,后点燃酒精灯加热
B.先点燃酒精灯加热一段时间,后打开活塞k并通入N2
④反应结束后,先熄灭酒精灯,继续通氮气至冷却。
⑤称量硬质玻璃管与管中固体的总质量为m3为58.2g,拆除装置,取出产物。
【实验分析】
(1)反应过程中末端导管必须插入试管A水中的目的是________。
(2)干燥剂的作用是_______。
(3)若第④步操作停止加热后不继续通气至室温,可能的后果是___________。
(4)计算得到化学式CaxN2,其中x=______。
(5)若通入的N2中混有O2,则⑤中测得数据m3的取值范围是__________。
【答案】①. 有气泡冒出②. 试管内的导管里有液柱上升且一段时间后液柱不回落③. A ④. 形成液封,防止空气由导管末端进入硬质玻璃管内,空气中的氧气与金属钙发生反应,生成过氧化钙⑤. 吸收水蒸气,防止水蒸气进入硬质玻璃管内,与金属钙反应⑥. 试管内的水会倒吸⑦. 3 ⑧. 58.2g<m3<61.6g
【解析】
【详解】实验探究:①检查装置装置气密性,方法是:将活塞k关闭,将末端导管插入试管A的水中,用酒精灯微热硬质玻璃管,导管末端观察到有气泡冒出,撒去酒精灯冷却后,试管内的导管里有液柱上升且一段时间后液柱不回落,可判断装置气密性良好。
③本实验的目的是制备氮化钙,由于在加热的条件下,钙不但能与氮气反应,也能与氧气反应,所以要选通入一段时间氮气,排尽玻璃管内的空气,防止在加热时钙与空气中的氧气反应生成CaO2,故选A。
实验分析:(1)导管插入水中,可以防止空气从导管进入装置而与钙发生反应,所以,反应过程中末端导管必须插入试管的水中目的是:形成液封,防止空气由导管末端进入硬质玻璃管内,空气中的氧气与金属钙发生反应,生成过氧化钙。
(2)由于常温下氮气能与水发生反应,如果没有干燥装置,水蒸气会由导管进入硬质玻璃内,与钙反应,产生杂质,故干燥剂的作用是:吸收水蒸气,防止水蒸气进入硬质玻璃管内,与金属钙反应。
(3)若第④步操作停止加热后不继续通气至室温,硬质玻璃管内的温度下降,气体收缩,气压减少,可能会引起试管内的水倒吸。
(4)该反应过程中参加反应的钙的质量为:,参加反应的氮气的质量为:,由于在加热的条件下,氮气与钙化合生成氮化钙,根据质量守恒定律,化学反应前后质量不变,CaxN2钙元素和氧元素的质量比即为参加反应的钙和氮气的质量比,则有:,所以。
(5)根据极值法,当所通6g气体全部为氧气时,产生过氧化钙的质量为:,则此时m3为:;又因为通入气体为纯氮时时,m3的质量为58.2g,所以测得数据m3的取值范围为:58.2g<m3<61.6.g。
相关试卷
这是一份2022-2023学年江苏省常州市教育学会九年级上学期期末化学试题,共11页。试卷主要包含了5 Ar=64, 下列餐桌上的饮品属于溶液的是等内容,欢迎下载使用。
这是一份南京市江宁区2021-2022学年第一学期九年级化学期末试题(含解析),共26页。试卷主要包含了选择题等内容,欢迎下载使用。
这是一份南京市建邺区2021-2022学年第一学期九年级化学期末试题(含解析),共24页。试卷主要包含了选择题,填空题等内容,欢迎下载使用。

