还剩7页未读,
继续阅读
所属成套资源:2023广东省四校 (深圳中学,华师附中,省实验,广雅)高三上学期第一次联考
成套系列资料,整套一键下载
2023广东省四校 (深圳中学,华师附中,省实验,广雅)高三上学期第一次联考 历史试题(含答案)
展开
这是一份2023广东省四校 (深圳中学,华师附中,省实验,广雅)高三上学期第一次联考 历史试题(含答案),共10页。试卷主要包含了选择题,非选择题等内容,欢迎下载使用。
相关试卷
2024届广东省四校(深中、华附、省实、广雅)高三上学期第一次联考历史:
这是一份2024届广东省四校(深中、华附、省实、广雅)高三上学期第一次联考历史,共19页。
2024广东省四校(深中、华附、省实、广雅)高三上学期第一次联考历史可编辑PDF版含答案:
这是一份2024广东省四校(深中、华附、省实、广雅)高三上学期第一次联考历史可编辑PDF版含答案,文件包含2024届广东省四校高三第一次联考历史pdf、2024届广东省四校高三第一次联考历史答案pdf等2份试卷配套教学资源,其中试卷共11页, 欢迎下载使用。
2022届广东省华附、省实、广雅、深中高三上学期期末四校联考试题 历史 PDF版:
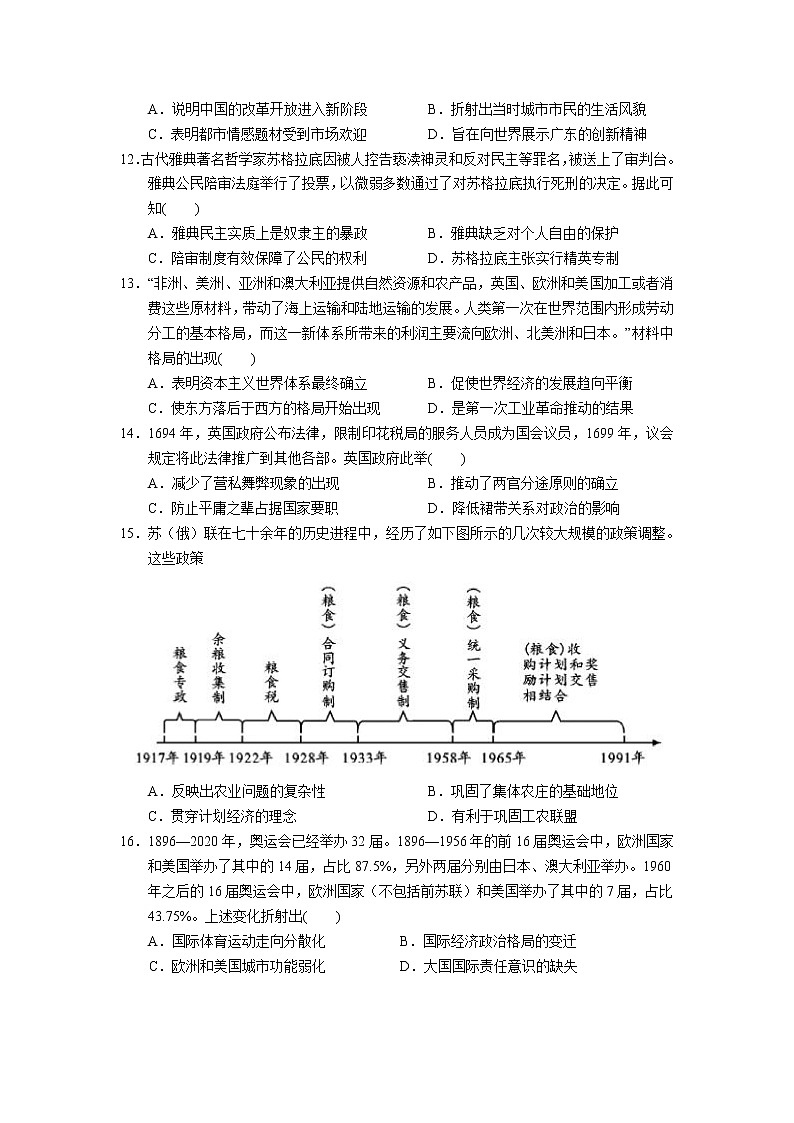
这是一份2022届广东省华附、省实、广雅、深中高三上学期期末四校联考试题 历史 PDF版,文件包含华附省实广雅深中2022届高三四校联考pdf、华附省实广雅深中2022届高三四校联考答案pdf等2份试卷配套教学资源,其中试卷共8页, 欢迎下载使用。

