


还剩11页未读,
继续阅读
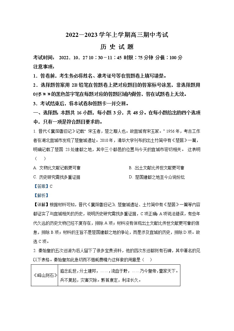
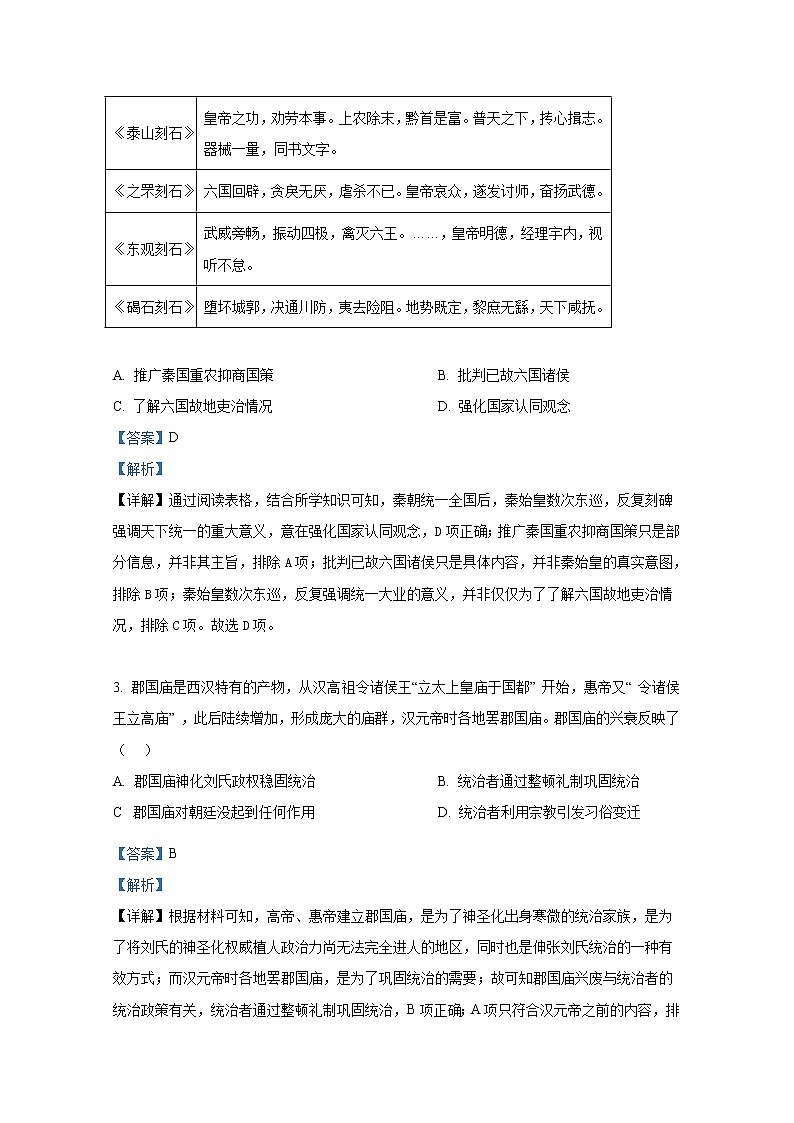
湖北省宜城一中、枣阳一中等六校联考2022-2023学年高三历史上学期期中考试试题(Word版附解析)
展开相关试卷
湖北省宜城市第一中学等六校2023-2024学年高三历史上学期期中联考试题(Word版附答案):
这是一份湖北省宜城市第一中学等六校2023-2024学年高三历史上学期期中联考试题(Word版附答案),共6页。试卷主要包含了选择题,非选择题等内容,欢迎下载使用。
湖北省宜城一中、枣阳一中等六校联考2022-2023学年高三上学期期中考试历史试题:
这是一份湖北省宜城一中、枣阳一中等六校联考2022-2023学年高三上学期期中考试历史试题,共6页。
2023湖北省宜城一中、枣阳一中等六校联考高三上学期期中考试历史试题含答案、含答题卡:
这是一份2023湖北省宜城一中、枣阳一中等六校联考高三上学期期中考试历史试题含答案、含答题卡,文件包含湖北省襄阳市宜城一中枣阳一中等六校2023届高三上学期期中联考历史试题含解析docx、湖北省襄阳市宜城一中枣阳一中等六校2023届高三上学期期中联考历史试题无答案docx、湖北省宜城一中枣阳一中等六校联考2022-2023学年高三上学期期中考试历史试题可编辑PDF版pdf、高三联考历史试题答题卡pdf等4份试卷配套教学资源,其中试卷共28页, 欢迎下载使用。