还剩8页未读,
继续阅读
吉林省长春市2022-2023学年高三历史上学期质量监测(一)试题(Word版附答案)
展开相关试卷
吉林省长春市2023-2024学年高三历史上学期质量监测(一)试题(Word版附答案):
这是一份吉林省长春市2023-2024学年高三历史上学期质量监测(一)试题(Word版附答案),共8页。试卷主要包含了答题时请按要求用笔等内容,欢迎下载使用。
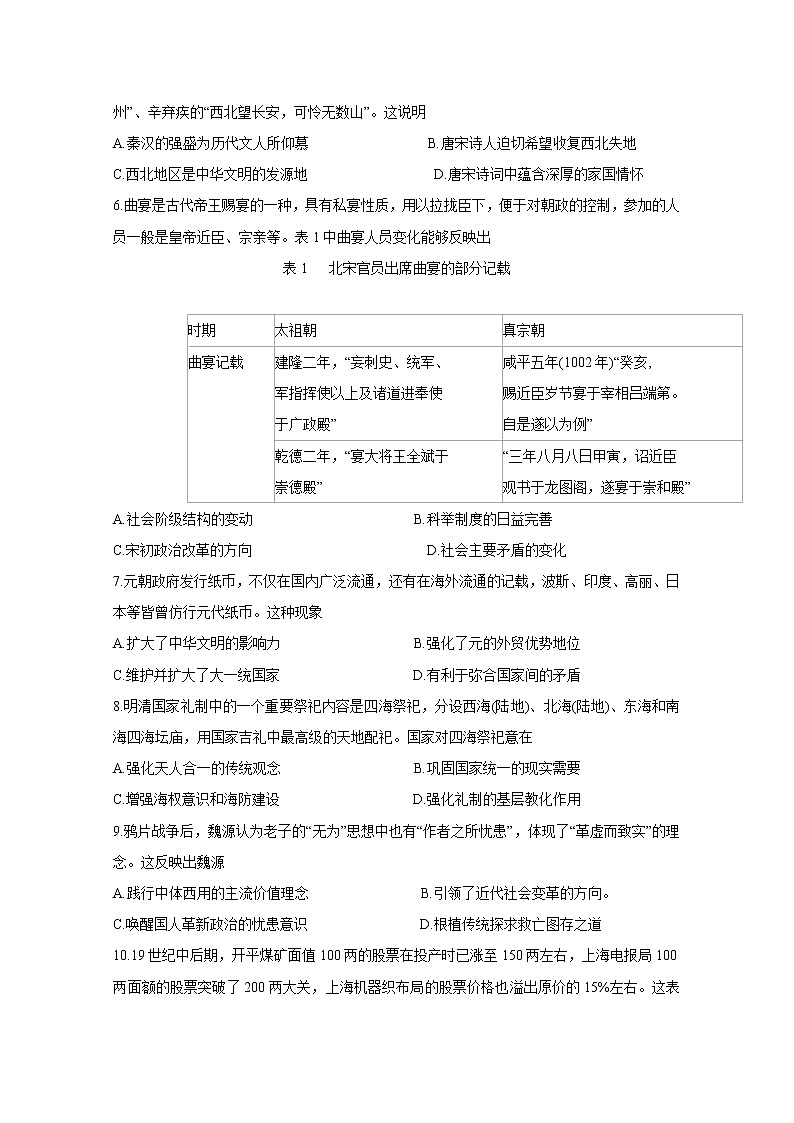
山东省潍坊市2022-2023学年高一历史上学期期中质量监测试题(Word版附答案):
这是一份山东省潍坊市2022-2023学年高一历史上学期期中质量监测试题(Word版附答案),共7页。试卷主要包含了阅读材料,回答问题等内容,欢迎下载使用。
山西省太原市2022-2023学年高三历史上学期期中质量监测试题(Word版附答案):
这是一份山西省太原市2022-2023学年高三历史上学期期中质量监测试题(Word版附答案),共9页。

