


所属成套资源:部编版八年级下册语文教师备课专用教学设计(教案)
- 人教部编版八年级下册《一滴水经过丽江》第1课时教案 教案 0 次下载
- 人教部编版八年级下册《一滴水经过丽江》教案 教案 0 次下载
- 人教部编版八年级下册《壶口瀑布》教案 教案 0 次下载
- 人教部编版八年级下册《壶口瀑布》第2课时教案 教案 0 次下载
- 人教部编版八年级下册《壶口瀑布》第1课时教案 教案 0 次下载
人教部编版八年级下册《学写游记》教案
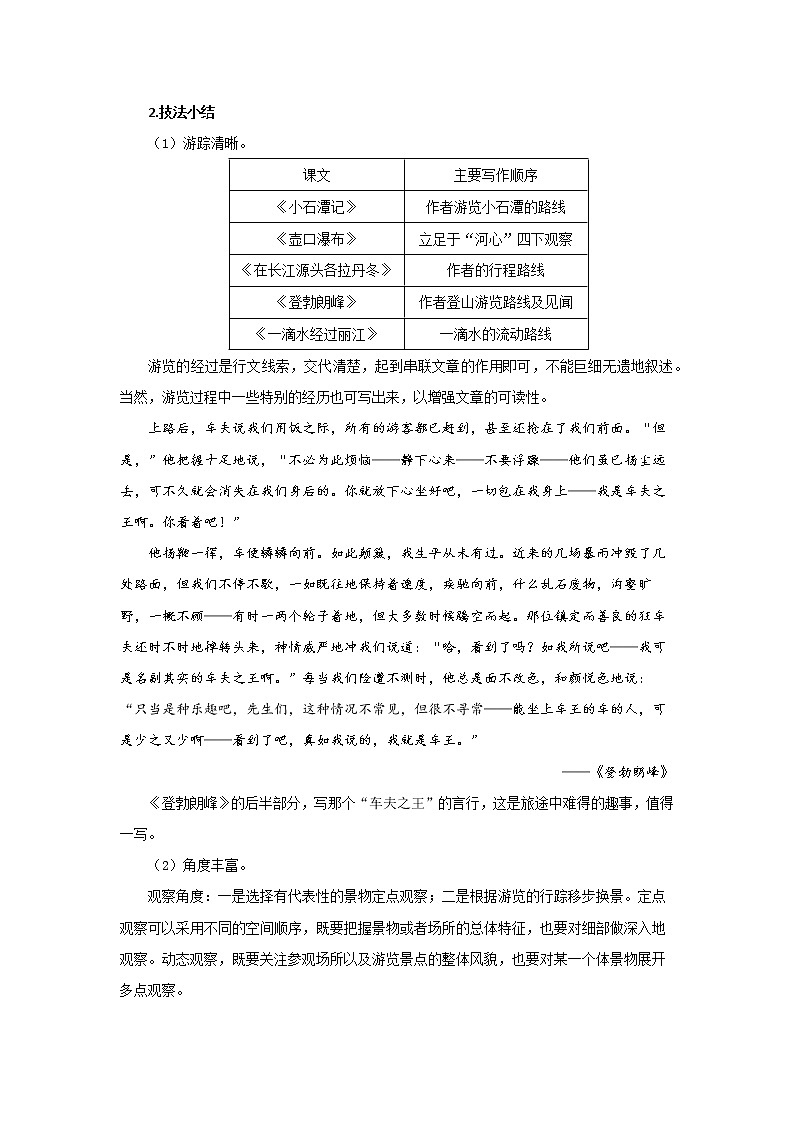
展开《学写游记》 1课时【教学目标】1.明白游记的特点,能根据游踪和自身体验,合理安排游记的顺序。2.能抓住景物或者游览场所的特点多角度来写,突出重点,详略得当。3.能在记叙、描写的基础上,适当运用议论、抒情等手法,表达自己的所思所感。【教学重点】1.明白游记的特点,能根据游踪和自身体验,合理安排游记的顺序。2.能抓住景物或者游览场所的特点多角度来写,突出重点,详略得当。【教学难点】能在记叙、描写的基础上,适当运用议论、抒情等手法,表达自己的所思所感。【教学过程】一、新课导入同学们,明代画家董其昌说:“读万卷书,行万里路,胸中脱去尘浊,自然丘壑内营。”其中说到旅行是从理论学习到实践应用的过程,能开阔眼界,增长见识。怎样才能让我们的旅行不只是“某某到此一游”的一种经过,而是成为永久的美好回忆呢?今天,让我们一起走进写作课——《学写游记》。设计意图:从生活现象导入新课,贴近学生自身体验,激发学生的学习兴趣。二、技法指导(一)技法点拨1.提出问题同学们,结合我们本单元所学,谈谈你对游记的认识。2.技法小结老师总结:通过同学们的分享,我们可以总结出,游记,是游览者把他游览过的经历和感受用文字记录下来的一种文学体裁。一般而言,游记有三个要素,即“所至”(游踪)“所见”(风貌)和“所感”(感想)。(二)技法指导1.提出问题那么,我们应该怎样写出一篇好的游记呢?2.技法小结(1)游踪清晰。课文主要写作顺序《小石潭记》作者游览小石潭的路线《壶口瀑布》立足于“河心”四下观察《在长江源头各拉丹冬》作者的行程路线《登勃朗峰》作者登山游览路线及见闻《一滴水经过丽江》一滴水的流动路线游览的经过是行文线索,交代清楚,起到串联文章的作用即可,不能巨细无遗地叙述。当然,游览过程中一些特别的经历也可写出来,以增强文章的可读性。上路后,车夫说我们用饭之际,所有的游客都已赶到,甚至还抢在了我们前面。“但是,”他把握十足地说,“不必为此烦恼——静下心来——不要浮躁——他们虽已扬尘远去,可不久就会消失在我们身后的。你就放下心坐好吧,一切包在我身上——我是车夫之王啊。你看着吧!”他扬鞭一挥,车便辚辚向前。如此颠簸,我生平从未有过。近来的几场暴雨冲毁了几处路面,但我们不停不歇,一如既往地保持着速度,疾驰向前,什么乱石废物,沟壑旷野,一概不顾——有时一两个轮子着地,但大多数时候腾空而起。那位镇定而善良的狂车夫还时不时地掉转头来,神情威严地冲我们说道:“哈,看到了吗?如我所说吧——我可是名副其实的车夫之王啊。”每当我们险遭不测时,他总是面不改色,和颜悦色地说:“只当是种乐趣吧,先生们,这种情况不常见,但很不寻常——能坐上车王的车的人,可是少之又少啊——看到了吧,真如我说的,我就是车王。”——《登勃朗峰》《登勃朗峰》的后半部分,写那个“车夫之王”的言行,这是旅途中难得的趣事,值得一写。(2)角度丰富。观察角度:一是选择有代表性的景物定点观察;二是根据游览的行踪移步换景。定点观察可以采用不同的空间顺序,既要把握景物或者场所的总体特征,也要对细部做深入地观察。动态观察,既要关注参观场所以及游览景点的整体风貌,也要对某一个体景物展开多点观察。多角度描写景物的方法:①不同方位:由远到近、由上到下、由高到低、由中间到四周等。②不同感官:视觉、听觉、嗅觉、触觉相结合。③不同手法:发挥联想与想象,虚写与实写相结合。明确:可以采用不同的顺序描写观察到的景物,也可以不仅仅描写看到的景物,还可以运用各种感官去观赏自然风景,如视觉、嗅觉、触觉等等。也可以在实景描写的基础上,合理发挥联想与想象,增加游记的生动性与形象性。果然,车还在半山腰就听见涛声隐隐如雷,河谷里雾气弥漫,我们大着胆子下到滩里,那河就像一锅正沸着的水。壶口瀑布不是从高处落下,让人们仰视垂空的水幕,而是由平地向更低的沟里跌去,人们只能俯视被急急吸去的水流。其时,正是雨季,那沟已被灌得浪沫横溢,但上面的水还是一股劲地冲进去,冲进去……——《壶口瀑布》《壶口瀑布》中从听觉、视觉的角度,运用多种修辞手法,着力表现瀑布浊浪奔腾、前呼后拥的夺人气势,让人读来心魄震撼。梅雨亭正对着那条瀑布;坐在亭边,不必仰头,便可见它的全体了。亭下深深的便是梅雨潭。这个亭踞在突出的一角的岩石上,上下都空空儿的;仿佛一只苍鹰展着翼翅浮在天宇中一般。三面都是山,像半个环儿拥着;人如在井底了。这是一个秋季的薄阴的天气。微微的云在我们顶上流着;岩面与草丛都从润湿中透出几分油油的绿意。而瀑布也似乎分外的响了。那瀑布从上面冲下,仿佛已被扯成大小的几绺;不复是一幅整齐而平滑的布。岩上有许多棱角;瀑流经过时,作急剧的撞击,便飞花碎玉般乱溅着了。那溅着的水花,晶莹而多芒;远望去,像一朵朵小小的白梅,微雨似的纷纷落着。据说,这就是梅雨潭之所以得名了。但我觉得像杨花,格外确切些。轻风起来时,点点随风飘散,那更是杨花了。这时偶然有几点送入我们温暖的怀里,便倏的钻了进去,再也寻它不着。——朱自清《绿》点拨:①定点观察有角度。选定立足点“梅雨亭”后,作者游目四顾:亭下——亭子——天空——瀑布——岩石——水花,不 同方位,全面观察。因此,定点观察也要注意上下、左右、远近、高低、四周等方位变化的结合。 ②调动多种感官。运用视觉、触觉写出瀑布的形状、气势等。因此,观察要综合运用视觉、听觉、嗅觉、触觉等,写出景物的形貌、色彩、声音、气势和变化。③运用多种手法,虚实结合。发挥联想和想象,将盘踞的亭子写成如鹰展翅,由瀑布的多种状态想到飞花碎玉、白梅、微雨、杨花,将实写与虚写融为一体。同时,又巧妙设喻,将所见之景生动形象化。(3)融入情感。游记是动态的,要写出游览过程中的所见所闻,其中还会渗透作者的情感。这里便是著名的长江奇观之一的冰塔林。从砾石堆上四面张望,晶莹连绵的冰峰、平坦辽阔的冰河历历在目。杰巴、安托、开大车的大胡子师傅,头戴狐皮帽,身裹羊皮袍,肩扛比人身还长的大冰凌,蠕动在巨大的冰谷里,一列小小身影。远方白色金字塔的各拉丹冬统领着冰雪劲旅,天地间浩浩苍苍。这一派奇美令人眩晕,造物主在这里尽情地卖弄着它的无所不能的创造力。——《在长江源头各拉丹冬》文中所写的冰塔林的景物,是经过作者选择的,融入了主观的情感,表现出人在自然奇景面前的渺小。作者在描写之后直接发表议论和抒情,表达景物带给自己的震撼以及对自然神奇伟力的赞美,更是“画外”之音,极大地丰富了文章的内涵。《小石潭记》:通过描写小石潭幽静冷寂的环境,表达自己被贬后凄凉忧伤的情感。《壶口瀑布》:通过重点描写枯水季节龙槽的河水与巨石,抒发作者内心独特的感受与思考。《登勃朗峰》:写登山过程中的奇景与奇遇,表现乐观、洒脱的性情。《一滴水经过丽江》:以一滴水串起丽江的景物与建筑、人文与地理、历史与现实,表达赞美之情。(4)富有知识。一篇好的游记,往往还具有知识性。游记中还可以涉及游览地方的历史掌故、前人诗文、名人逸事等方面的知识,巧妙插入,读者不仅能够从中了解景物的美妙和作者的情怀,还能从中获得相关的知识。例如《在长江源头各拉丹冬》中“近些年来,骤然掀起一股长江考察热,一拨又一拨中外勇士在此迈开了认识长江的第一步。短短几年里,先后有十多位探险者壮烈献身于这项人类事业。”谈到长江考察热及中外勇士的探险。《一滴水经过丽江》中谈到丽江的历史“后来,我知道,那时是明代,纳西族的首领木氏家族率领百姓筑起了名扬世界的四方街。四方街筑成后,一个名叫徐霞客的远游人来了,把玉龙雪山写进了书里,把丽江古城写进书里,让它们的名字四处流传。”谈到东巴文字“我经过叮叮当当敲打着银器的小店。经过挂着水一样碧绿的翡翠的玉器店。经过一座院子,白须垂胸的老者们,在演奏古代的音乐。经过售卖纳西族东巴象形文字的字画店。我想停下来看看,东巴文的‘水’字是怎样的写法。但我停不下来,没有看见。我确实想停下来,想被掺入砚池中,被蘸到笔尖,被写成东巴象形文的‘水’,挂在店中,那样,来自全世界的人都看见我了。”都增强了文意的可读性和文化气息。这就需要游览时用心搜集相关材料,在写作时恰如其分地运用。3.技法小结 选材的方法如下:第一,游踪清晰。第二,角度丰富。第三,融入感情。第四,富有知识。(三)技法迁移 如何借助这几点要求完成一篇优秀的习作呢?我们一起来试一试吧!设计意图:借助旧知以及练习,掌握写游记的方法,并引导学生完成从阅读到写作的知识迁移。三、问题探究合作探究1.探究任务任务一:选择一处自己游览过的景点,围绕其中一处风景,写一个200字左右的片段。提示:(1)选择某一处风景来写,不要贪多,不要面面俱到。(2)细致观察,具体描绘该处风景,不要泛泛而谈。(3)描写风景时要融入一些个人感受,尽可能写出自己独特的体验。任务二:将刚才任务一所写的片段进行完善,自拟题目,写一篇游记。不少于600字。提示:(1)先画出当时的游览路线图,按游览顺序拟出写作提纲。(2)回想游览时最深的印象及总体感受。据此确定材料取舍与叙述详略。(3)在记叙或描写中融入自己的情感,也可以适当加入一些人文景观的介绍或引用他人的描写、评价等,以丰富文章内容。2.探究过程(1)学生根据刚才所学的学写游记的方法,完成任务一的片段写作。(2)小组成员互评提出修改建议,教师巡回指导。(3)根据小组成员的修改建议修改片段,在此基础上完成任务二。(4)完成后小组内评选出优秀作品,学生朗读作品,其他同学点评,教师评价小结。3.成果展示教师可先展示参考佳作及设计理由,也可直接让学生进行分享。参考佳作及设计理由:赣州的郁孤台郁孤台坐落于赣州城西北角的田螺岭上,因山上树木葱郁,山势、亭台临江孤立而得名。始建于唐朝,距今有一千二百多年历史了。想到达郁孤台,得从山脚到山顶,走上一百二十二个台阶。为了突出郁孤台的“郁然孤立”,所有台阶都呈多级直线型设立。在第六层台阶,矗立着一尊辛弃疾的铜像。他表情凝重,目视远方,左手持剑,右手摁在剑把上,几欲拔剑而出。想必,他此时心头并不是“春风十里”,也不是“烟花三月”,而是在泣血,在为国家的破碎和黎民的流离而泣血。在他的心中,一定在凄楚地反复吟唱:郁孤台下清江水,中间多少行人泪……参谒完辛弃疾铜像,再往上走就来到了郁孤台景区的正门,它高约三米,左右各有一块黑色木匾,组成了一副对联,是摘用苏东坡《过虔州登郁孤台》中的“山为翠浪涌,水作玉虹流”。正门与围墙连成一片,墙体有的部分装饰了椭圆形小窗,中间用水泥做成竹子的形状,涂上绿漆,既分隔了空间,又给人一种通透与美的享受。走过大门,就来到了郁孤台的第一层。在二十余根红漆圆木所围出空间形成的大殿正面墙上,左右都是字画。墙上镶有红绿相间的木质板块,古朴淡雅。大殿整体气势宏伟,色彩鲜明,古色古香,到处弥漫着一股浓郁的儒雅气息。登上第二层,四周各有八扇木质门窗,由木头雕刻成矩形图案,外侧加装了一层玻璃,起到了保护的作用。绕过木门,就能看见三幅书法,位列正中的是郭沫若先生的《登郁孤台游览》,是仿辛弃疾之作,其余两首也是《过虔州登郁孤台》中的诗句。环游二层,远处鸟语花香,近处绿树成荫,高大的树木把整个二层都遮挡得严严实实,赣州城区在枝叶缝里若隐若现。更上一层来到第三层楼。第三层结构也呈方形,只不过面积比二层小了一些。四周的八扇门窗同样是矩形和清线型的花纹,屋檐的四角各挂有一个铃铛,风一吹,铃铛就发出“叮叮”的声音,甚是悦耳。屋檐上还雕花彩绘了许多图案,红色的蝙蝠在黄绿色的云中飞行,绿色的龙在绿色的云中翻滚穿行,意蕴深刻,动感十足。来到第三层,视野便开阔了许多。当年,辛弃疾写下“郁孤台下清江水,中间多少行人泪”时,定是悲愤和无奈的。犹如一拳打在棉花上,纵使他再有才,再有心报国,也只能将心中的苦闷寄于滔滔不绝的江水之中,只能是遥望长安,对着青山发出深深叹息,空余“江晚正愁余,山深闻鹧鸪”的悲叹。郁孤台在他的眼里,是一座悲情楼,更是一座伤心楼……如今,郁孤台,早已不是悲情楼、伤心楼,而是一座振兴楼、发展楼,更是人民群众心目中的幸福楼。郁孤台,它不但见证了赣南大地的风雨沧桑,更见证了赣南苏区的振兴发展。登楼远眺,赣南大地秀美景色尽收眼底,赣南人民的幸福生活一览无余。虽然你可能吟诵的还是“郁孤台下清江水,中间多少行人泪”,可你心中更多的却是生活在幸福社会中的幸福与自豪。(作者廖雨麒)点评:这篇游记以作者的行踪为顺序安排材料,采用移步换景手法描写自己的所见所闻所感,条理清晰,描写细腻。中间穿插历史故事、诗词名句,增加了文化气息。这篇游记还有一条暗线,那就是郁孤台的历史文脉,全文表面写郁孤台的风景与历史,实际上也在表达辛弃疾的一腔爱国情怀。结尾处,将郁孤台这一座悲情楼、伤心楼,升华为一座振兴楼、发展楼,乃至人民群众心目中的幸福楼,点明时代主题,引发读者爱家乡、爱祖国的壮志豪情,情感基调由悲惋转为高昂,值得称赞。四、课堂小结(展示思维导图)通过这节课的学习,我们学习写游记的几个方法:游踪清晰、角度丰富、融入感情、富有知识。同学们,写游记既是观察能力和语言表达能力的综合训练,也是审美能力的提升过程和审美情趣的激活过程,更是思维品质的历练过程。写好游记,关键在于做生活的有心人,要善于观察,敏于思考,勤于动笔,这样就能在往返于学校家中时,或者穿行于茫茫人海中,徜徉于名胜古迹时,捕捉精彩的一瞬间。这瞬间闪烁着美,浓缩着生活的精华,蕴含着语文学习的真义。五、布置作业写作任务:完成以下习作。参观一处纪念馆(或博物馆、展览馆),以《参观》为题,写一篇参观记。不少于600字。提示:1.参观时可以有意识地做一些记录,作为写作的素材。2.参观过程中看到的东西不可能全都写进作文中,要有重点、有选择地写,做到主次分明,详略得当,重点突出。3.参观的目的是开阔眼界,增长知识,接受教育。在适当的地方,要点出你所得到的教益或受到的启发。【板书设计】
