


还剩11页未读,
继续阅读
所属成套资源:2021——2022学年初中道德与法治(政治)九年级上册期末测试卷,(含答案解析)
成套系列资料,整套一键下载
2021-2022学年安徽省蚌埠市九年级(上)期末道德与法治试卷(含答案解析)
展开
这是一份2021-2022学年安徽省蚌埠市九年级(上)期末道德与法治试卷(含答案解析),共14页。试卷主要包含了一国两制”是两岸关系的政治基础等内容,欢迎下载使用。
相关试卷
2022-2023学年安徽省蚌埠市怀远县城关镇九年级(上)期末道德与法治试卷(含详细答案解析):
这是一份2022-2023学年安徽省蚌埠市怀远县城关镇九年级(上)期末道德与法治试卷(含详细答案解析),共14页。试卷主要包含了单项选择题,简答题,分析说明题等内容,欢迎下载使用。
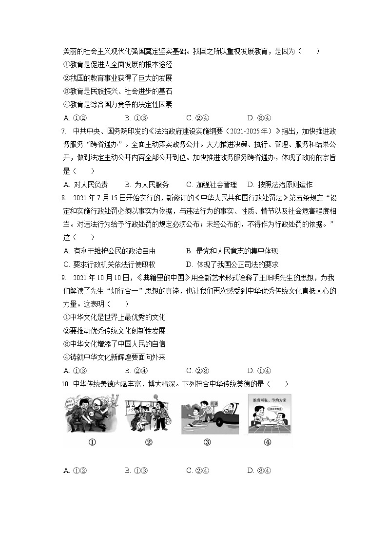
2022-2023学年安徽省蚌埠市怀远县城关镇九年级(上)期末道德与法治试卷(含解析):
这是一份2022-2023学年安徽省蚌埠市怀远县城关镇九年级(上)期末道德与法治试卷(含解析),共15页。试卷主要包含了单项选择题,分析说明题等内容,欢迎下载使用。
2021-2022学年安徽省芜湖市无为县九年级(上)期末道德与法治试卷(含答案解析):
这是一份2021-2022学年安徽省芜湖市无为县九年级(上)期末道德与法治试卷(含答案解析),共14页。试卷主要包含了【答案】D,【答案】C,【答案】A,【答案】B等内容,欢迎下载使用。