


























所属成套资源:统考版2022届高考地理一轮复习课件+学案
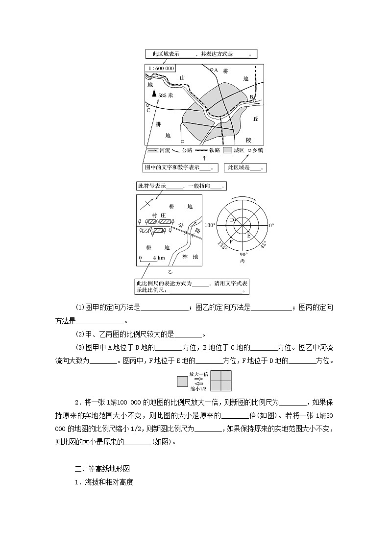
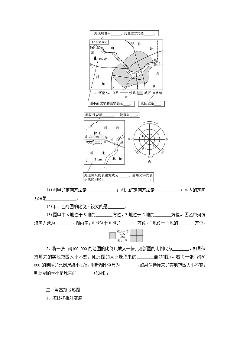
统考版2022届高考地理一轮复习第2讲地图基础知识课件+学案
展开这是一份统考版2022届高考地理一轮复习第2讲地图基础知识课件+学案,文件包含统考版2022届高考地理一轮复习第2讲第2课时等高线地形图的实践运用课件pptx、统考版2022届高考地理一轮复习第2讲第1课时地图三要素等高线地形图判读及地形剖面图课件pptx、统考版2022届高考地理一轮复习第2讲地图基础知识学案docx、统考版2022届高考地理一轮复习第2讲地图基础知识课件pptx等4份课件配套教学资源,其中PPT共107页, 欢迎下载使用。
考点一 根据等高线地形图判断气候和河流特征1.高考真题【例1】 [2016·全国卷Ⅰ,37(1)]阅读图文材料,回答问题。某科考队于8月考察堪察加半岛。考察中发现,堪察加半岛北部发育苔原,南部生长森林;东西向气候区域差异显著;大型植食性和肉食性野生动物数量较少,但冬眠、杂食性且善捕鱼的熊的数量较多;大量来自海洋的鲑鱼溯河流而上,成为熊的重要食物。下图示意堪察加半岛的地形。说明堪察加半岛地形对气候区域差异的影响。(6分)
答案:山脉大致呈南北走向,阻挡季风,形成多雨区和雨影区,地形高差大,形成气候垂直差异。
2.方法规律1.判断气候特征及差异
2.判断河流水系、水文特征
3.题组精练考向1 河流流向与气温差异判断1.右图是“某地等高线地形图”,图中等高距为50米,AB段为河流。据此回答(1)~(2)题。(1)图中河流的大致流向为( )A.由南向北再向东流B.由东向南流C.由东向西再向南流D.由南向东流(2)某观察者测得山顶的气温为3 ℃,则图中最低气温不会低于( )A.0.9 ℃ B.1.7 ℃ C.2 ℃ D.3 ℃
解析:第(1)题,结合等高线与河流关系,按照一般地图方向判断方法知,图中河流的大致流向为由南向北再向东流。第(2)题,根据地形对气温影响,最低气温出现在海拔最高处。图中等高距为50米,可判断出西南角为最高点,海拔介于600~650米之间,比山顶要高165~215米,根据海拔每升高100米,气温约下降0.6 ℃,计算可知图中最低气温在1.7~2.1 ℃之间,所以图中最低气温不会低于1.7 ℃。
考向2 河流水文特征判断2.[福建卷]下图示意某地的等高线分布,从a河谷到b、c河谷的地层均由老到新。读图完成下题。若a、c两河的支流相连,则流量显著增大的地点是( )A.① B.② C.③ D.④
解析:从等高线分布图上可以看出,c河③~④河段的海拔比a河谷高,若a、c两河支流相连,将导致③河段的水部分流向a河,导致②河段流量显著增大,故B项正确。
考点二 根据等高线地形图合理规划人类活动 1.高考真题【例2】 [2017·江苏卷]我国东南沿海某地拟修建一座水位60米的水库。下图为“拟建水库附近地形示意图”。读图回答下题。建设成本最低的水库大坝宜建在( )A.甲 B.乙 C.丙 D.丁
[解题能力培养]甲地两侧等高线为60米,且上游为盆地地形,可建成水位60米的水库。甲地位于峡谷最窄处,大坝工程量小,建设成本低。
2.方法规律1.等高线地形图上选“点”
2.等高线地形图上选“线”
3.等高线地形图上选“面”
3.题组精练考向1 选“点”1.[2021·河北邢台模拟]寺庙文化在我国传统文化中占有重要地位。靠山临河的寺庙布局一般要求向阳,面向大河的来势,给人一种积极向上的态势。下图示意我国某河干支流交汇处。据此完成(1)~(2)题。
(1)若在图示地区考察,则在①②③④四地中可能找到古寺庙遗址的是( )A.① B.② C.③ D.④(2)若在图示地区建一个观景台,在①②③④四地中,最适合的是( )A.① B.② C.③ D.④
解析:第(1)题,根据材料,靠山临河的寺庙布局一般要求向阳,面向大河。读图,在①②③④四地中,③④位于阴面,不能找到古寺,C、D两项错误;②位于山顶,不是靠山面河位置,B项错误;①位于向阳面,是靠山面河的位置,可能找到古寺庙遗址,A项正确。第(2)题,若在图示地区建一个观景台,则在①②③④四地中最适合的是②,②地位于山顶,地势高,四面都没有视线阻挡问题,B项正确;①③④都是靠山位置,有山峰阻挡一侧视线,A、C、D三项错误。
考向2 选“线”2.下图为甲、乙两地附近等高线(米)示意图,设计在甲、乙两城市之间修建一条公路。读图,完成(1)~(3)题。
(1)在图中最初选定的四条线路中,既要架桥又要修隧道的是( )A.① B.② C.③ D.④(2)有很多学者建议施工前对图示河段进行治理,其合理的措施应是( )A.建蓄洪区 B.加固堤防C.修建水库 D.裁弯取直(3)河流经治理后再修建公路,最终的合理线路方案应为( )A.① B.② C.③ D.④
解析:第(1)题,公路通过河流时,要架桥;公路通过山地(丘陵、山脊)时,要修隧道。读图可知,①线路和②线路仅经过河流,③线路经过河流且穿越丘陵,④线路未经过河流,故C项符合题意。第(2)题,图示河段河流比较弯曲,流速较慢,汛期易引发洪涝灾害。裁弯取直有利于提高河流的泄洪能力,最为合理,故D项正确。第(3)题,②线路较短,沿线地势平坦,裁弯取直后,不用跨河修桥,故工程量小。
考向3 选“面”3.河南淅川是我国南橘北种的最后一站,因其个大、质优、早熟,深受消费者喜爱。下图为“汉中、淅川位置示意图”。读图回答(1)~(2)题。
(1)与同纬度汉中相比,淅川柑橘上市较早的优越自然条件是( )A.北部山地阻挡南下冷空气,冬季气温高B.地处山间谷地,云雾多,气温日较差小C.位置偏东,受东南季风影响大,降水多D.临近水库,水体对当地气候调节作用强(2)最适宜种植柑橘的地区是( )A.① B.② C.③ D.④
解析:第(1)题,读图可知,汉中和淅川都处于山间谷地、东西距离较近,北部山地都能阻挡冷空气,且都处于开口向东的山谷,A、B、C错误;与汉中相比,淅川附近有水库,对气候有调节作用,D项正确。第(2)题,根据“南橘北种最后一站”这一关键信息,推断影响其种植的主导因素是热量。①~④地中①地海拔最低,位于阳坡,热量最丰富,且位于水库附近,水库对气候有调节作用,故①地最适宜种植柑橘,A项正确。
考点三 等高线地形图中常见计算1.高考真题【例3】 [全国卷]下图示意某小区域地形。图中等高距为100米,瀑布的落差为72米。据此完成(1)~(2)题。(1)Q地的海拔可能为( )A.90米 B.230米 C.340米 D.420米(2)桥梁附近河岸与山峰的高差最接近( )A.260米 B.310米 C.360米 D.410米
解析:第(1)题,根据河谷的位置、等高距为100米和山峰为580米,以及河谷两侧的等高线数值相等且对称分布原理,可以推出Q地左侧的等高线为400米,则Q地的海拔范围为400~500米。第(2)题,本题考查相对高度的计算。设桥梁处河岸的海拔为H,如图,可知H的海拔范围为200~228米之间,桥梁处河岸与山峰(580米)的高差为h,推得352米
3.计算两地间的气温差已知某地的气温和两地间的相对高度,根据气温垂直递减率(0.6 ℃/100 m)可计算两地间的气温差异:T差=(0.6 ℃×H相)/100 m。
4.闭合等高线的计算——“大于大的,小于小的”位于相邻两条等高线之间的闭合区域,在没有任何前提条件下,闭合等高线的数值可以取其相邻两条等高线中任何一条等高线的值,如下图所示:
3.题组精练考向1 地形部位判读与计算1.[四川卷]下图示意我国黄土高原某地林木的分布状况,图中相邻等高线之间高差均为30米。读图回答(1)~(2)题。(1)林木生长与土壤水分条件相关,图中林木密集区位于( )A.鞍部 B.山谷C.山脊 D.山顶(2)图示区域内东、西两侧最大高差可能是( )A.156米 B.178米C.220米 D.255米
解析:第(1)题,黄土高原地处半湿润与半干旱的过渡地区,降水较少,蒸发旺盛,林木密集区只可能分布在海拔较低、水分条件较好的山谷地带。第(2)题,根据相对高度的计算公式,区域内等高线条数为7条,等高距为30米,所以相对高度范围在180~240米之间,最大高差应接近240米。
考向2 闭合等高线高度估算2.[2021·山东省实验中学月考]读等高线地形图(单位:m)图中等高距为200 m,回答(1)~(2)题。(1)图中箭头正确表示河流集水方向的是( )A.① B.② C.③ D.④(2)图中a和b的数值可能是( )A.100 250 B.100 350C.500 250 D.500 350
解析:第(1)题,河流集水方向是垂直于等高线由高处指向低处。第(2)题,河流位于山谷处,可以判断出a的数值大于300,图中等高距为200 m,则a的数值为500;根据局部闭合等值线“大于大的,小于小的”规律,b点的数值小于300,大于100。
10类主观题规范答题指导之(一)——地形特征类[命题角度]区域地形特征的描述常有以下三种情况:一是根据区域地形图分析该区的地形特征;二是根据区域等高线图分析该区的地形特征;三是通过地形特征分析对地理环境的影响。在高考中,常以“对气候或对河流的影响”等角度出现。
[考题探究]【例】 [2019·全国卷Ⅱ,36(1)]阅读图文材料,回答问题。云南省宾川县位于横断山区边缘,高山地区气候凉湿,河谷地区气候干热。下图示意宾川县的地形。 指出宾川县地形的主要特点,并推测耕地分布及数量的特点。(6分)
[标准答案] 地形特点:山高谷深。耕地特点:耕地主要分布在谷地和山间盆地,数量少(或面积小、占土地面积比重小)。
[思维建模]1.地形特征类题目的特点在高考中考查地形特征的题目多以区域图、等高线图、地形剖面图为载体来考查,主要考查地形类型的判断、地形特征的描述,以及地形对气候、河流的影响等。
2.地形特征类题目的答题思路(1)地形的判断及地形特征的描述,其答题思路为:(2)地形特征对气候、河流的影响,其答题思路为:
(3)地形特征描述规范答题技巧
[迁移运用]1.[四川卷,13(2),6分]读某区域等高线地形图,描述图中区域的地形特征。
答案:高原、山地为主;高原分布在西南(南)部和东北(北)部,山地主要分布在中部;地势起伏大,西南(南)高,东北(北)低。
借题发挥 等高线地形图判读时的注意事项综合题中的等高线地形图以小比例尺大区域地形图为主,图中的等高线主要以1 500米、2 000米、3 000米、4 000米为主,不符合同图等距特征(综合题一般不需要计算)。因此,判读时注意不仅要简单地看其疏密程度,而且要细致地读数据。
相关课件
这是一份适用于新教材2024版高考地理一轮总复习第1章地球与地图第2讲地图课件湘教版,共57页。PPT课件主要包含了内容索引,强基础增分策略,增素能精准突破,研专项前沿命题,考点呈现,2地形的判读,地形剖面图,4估算坡度,2选“线”,3选“面”等内容,欢迎下载使用。
这是一份统考版2022届高考地理一轮复习第42讲中国地理分区课件+学案,文件包含统考版2022届高考地理一轮复习第42讲中国地理分区课件pptx、统考版2022届高考地理一轮复习第42讲中国地理分区学案docx等2份课件配套教学资源,其中PPT共60页, 欢迎下载使用。
这是一份统考版2022届高考地理一轮复习第41讲中国地理概况课件+学案,文件包含统考版2022届高考地理一轮复习第41讲中国地理概况课件pptx、统考版2022届高考地理一轮复习第41讲中国地理概况学案docx等2份课件配套教学资源,其中PPT共60页, 欢迎下载使用。