


所属成套资源:高考物理二轮复习讲义+分层训练专题 (解析版)
高考物理二轮复习讲义+分层训练专题06 机械能及其守恒定律(解析版)
展开
这是一份高考物理二轮复习讲义+分层训练专题06 机械能及其守恒定律(解析版),共43页。试卷主要包含了动能,动能定理,动能定理的应用等内容,欢迎下载使用。
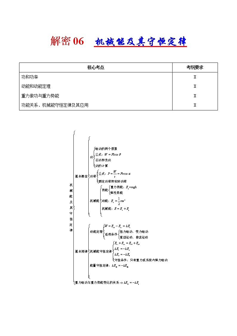
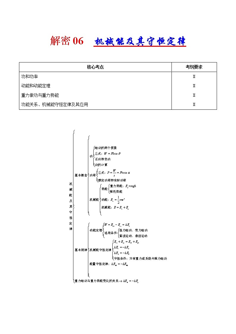
解密06 机械能及其守恒定律
核心考点
考纲要求
功和功率
动能和动能定理
重力做功与重力势能
功能关系、机械能守恒定律及其应用
Ⅱ
Ⅱ
Ⅱ
Ⅱ
考点1 动能定理及其应用
一、动能
1.定义:物体由于运动而具有的能。
2.表达式:Ek=mv2,v是瞬时速度,动能的单位是焦耳(J)。
3.特点:动能是标量,是状态量。
4.对动能的理解:
(1)相对性:选取不同的参考系,物体的速度不同,动能也不同,一般以地面为参考系。
(2)状态量:动能是表征物体运动状态的物理 量,与物体的运动状态(或某一时刻的速度)相对应。
(3)标量性:只有大小,没有方向;只有正值,没有负值。
(4)动能变化量:物体动能的变化是末动能与初动能之差,即,若ΔEk>0,表示物体的动能增加;若ΔEkmgR,质点不能到达Q点
C.W=mgR,质点到达Q点后,继续上升一段距离
D.W<mgR,质点到达Q点后,继续上升一段距离
【答案】C
【详解】
在N点,根据牛顿第二定律得
从起点到N点,由动能定理得
解得
由于从P到N比从N到Q质点运动的速度大,所以质点对圆轨道的压力比后一过程大,克服摩擦力做功比后一过程多,即在从P到Q整个过程克服摩擦力做的功为
所以从起点到Q点,由动能定理得
即质点到达Q点后,继续上升一段距离。
故选C。
1.(2020·吉林南关区·长春市实验中学)某测试员在平直公路上测试汽车启动、加速,正常行驶及刹车时的性能。前4s逐渐加大油门,使汽车做匀加速直线运动,4∼15s保持油门位置不变(可视为发动机保持恒定功率运动),达到最大速度后保持匀速,15s时松开油门并同时踩刹车,汽车减速运动至停止。已知汽车的质量为1200kg,在加速及匀速过程中汽车所受阻力恒为f,刹车过程汽车所受阻力为5f。根据测试数据描绘v-t图像如图所示,下列说法正确的是( )
A.3s末汽车所受牵引力为3.6×103 N
B.f=1200N
C.10s末汽车功率为72kW
D.4-15s内汽车位移为231m
【答案】C
【详解】
AB.减速阶段的加速度为
由牛顿第二定律可得
解得
0-4s内的加速度为
由牛顿第二定律可知
代入数值可得
末汽车所受牵引力为,,故AB错误;
C.10s汽车的功率与时的功率相等
故C正确;
D. 在4~15s内由动能定律可得
解得
故D错误。
故选C。
2.如图所示,一质量为m的质点在半径为R的半球形容器中(容器固定)由静止开始自边缘上的A点滑下,到达最低点B时,它对容器的正压力为FN。重力加速度为g,则质点自A滑到B的过程中,摩擦力对其所做的功为
A.R(FN-3mg)
B.R(3mg-FN)
C.R(FN-mg)
D.R(FN-2mg)
【答案】A
【解析】设在B点的速度为,由牛顿第二定律,有:,则质点在B点的动能为:,质点从A滑到B的过程中,由动能定理得:,解得:,A.根据上面分析可知摩擦力的功为,故A正确。
考点2 机械能及其守恒定律的应用
1.推导
物体沿光滑斜面从A滑到B。
(1)由动能定理:WG=Ek2–Ek1。
(2)由重力做功与重力势能的关系:WG=Ep1–Ep2。
结论:初机械能等于末机械能Ep1+Ek1=Ep2+Ek2。
2.内容:在只有重力或弹力做功的物体系统内,动能与势能可以相互转化,而总的机械能保持不变。
3.表达式:Ep1+Ek1=Ep2+Ek2,即E1=E2。
4.守衡条件:只有重力或弹力做功。
5.守恒条件的几层含义的理解
(1)物体只受重力,只发生动能和重力势能的相互转化,如自由落体运动、抛体运动等。
(2)只有弹力做功,只发生动能和弹性势能的相互转化。如在光滑水平面上运动的物体碰到一个弹簧,和弹簧相互作用的过程中,对物体和弹簧组成的系统来说,机械能守恒。
(3)物体既受重力,又受弹力,重力和弹力都做功,发生动能、弹性势能、重力势能的相互转化。如自由下落的物体落到竖直的弹簧上和弹簧相互作用的过程中,对物体和弹簧组成的系统来说,机械能守恒。
注意:
从能量观点看:只有动能和势能的相互转化,无其他形式能量(如内能)之间的转化,则系统机械能守恒。
从做功观点看:只有重力和系统内的弹力做功。
6.机械能守恒的判断
(1)利用机械能的定义判断(直接判断):若物体的动能、势能均不变,则机械能不变。若一个物体的动能不变、重力势能变化,或重力势能不变、动能变化或动能和重力势能同时增加(减小),其机械能一定变化。
(2)用做功判断:若物体或系统只有重力(或弹簧的弹力)做功,虽受其他力,但其他力不做功,机械能守恒。
(3)用能量转化来判断:若物体或系统中只有动能和势能的相互转化而无机械能与其他形式的能的转化,则物体或系统的机械能守恒。
(4)对多个物体组成的系统,除考虑外力是否只有重力做功外,还要考虑系统内力做功,如有滑动摩擦力做功时,因摩擦生热,系统的机械能将有损失。
7.机械能守恒定律的三种表达形式及应用
(1)守恒观点
①表达式:Ek1+Ep1=Ek2+Ep2或E1=E2。
②意义:系统初状态的机械能等于末状态的机械能。
③注意问题:要先选取零势能参考平面,并且在整个过程中必须选取同一个零势能参考平面。
(2)转化观点
①表达式:ΔEk=–ΔEp。
②意义:系统的机械能守恒时,系统增加(或减少)的动能等于系统减少(或增加)的势能。
(3)转移观点
①表达式:ΔEA增=ΔEB减。
②意义:若系统由A、B两部分组成,当系统的机械能守恒时,则A部分机械能的增加量等于B部分机械能的减少量。
8.机械能守恒定律的应用技巧
(1)机械能守恒是有条件的,应用时首先判断研究对象在所研究的过程中是否满足机械能守恒的条件,然后再确定是否可以用机械能守恒定律。
(2)如果系统(除地球外)只有一个物体,用守恒观点列方程较方便;对于由两个或两个以上的物体组成的系统,用转化或转移的观点列方程较为简便。
9.多个物体应用机械能守恒定律解题应注意的问题
(1)对多个物体组成的系统要注意判断物体运动的过程中,系统的机械能是否守恒。
(2)注意寻找连接各物体间的速度关系的连接物,如绳子、杆或者其他物体,然后在寻找几个物体间的速度关系和位移关系。
(3)列机械能守恒方程时,一般选用ΔEA增=ΔEB减的形式。
10.用机械能守恒定律解决非质点问题
在应用机械能守恒定律解决实际问题时,经常会遇到“铁链”、“水柱”等类的物体,其在运动过程中,重心位置往往发生变化,形状也会发生变化,因此此类物体不再看作质点,物体虽然不看作质点来处理,但是因为只有重力做功,物体整体的机械能还是守恒的。一般情况下,可将物体分段处理,确定质量分布均匀的规则物体各部分重心的位置,根据初、末状态物体重力势能的变化来列式求解。
(2020·永安市第一中学高三月考)如图所示,将质量为2m的重物悬挂在轻绳的一端,轻绳的另一端系一质量为m的环,环套在竖直固定的光滑直杆上,光滑定滑轮与直杆的距离为d。现将环从与定滑轮等高的A处由静止释放,当环沿直杆下滑距离也为d时(图中B处),下列说法正确的是(重力加速度为g)( )
A.环在B处的速度大小约为
B.环先做加速直线运动后做减速直线运动
C.环刚释放时轻绳中的张力小于2mg
D.环减少的机械能大于重物增加的机械能
【答案】B
【详解】
A.以环和重物整体为研究对象,设环在B点的速度为,此时重物的速度为,由动能定理得
由关联速度得
联立解得
故A错;
B.以环为研究对象,开始时,重力大于拉力竖直方向上的分力,物体做加速运动;在后面的运动过程中,由于重物的质量大于环的质量,所以拉力在竖直方向的分力有可能大于环的重力,物体可能做减速运动。但需要判断,假设拉力的分力等于环的重力,设此时绳于竖直方向的夹角为,由平衡条件得
解得
可知,当时,环做加速直线运动;当环做减速直线运动。故B对;
C.环刚释放时,由于绳水平,合力为重力,加速度为g,在水平方向上的分加速度为0,因此重物加速度为0,由平衡条件得
故C错;
D.根据机械能守恒得,环减少的机械能等于重物增加的机械能,故D错。
故选B。
1.(2020·永安市第一中学高三月考)如图所示,一根原长为L的轻弹簧,下端固定在水平地面上,一个质量为m的小球,在弹簧的正上方从距地面高度为H处由静止下落压缩弹簧。若弹簧的最大压缩量为x,小球下落过程受到的空气阻力恒为f,则小球从开始下落至最低点的过程( )
A.小球机械能守恒
B.小球重力势能减少mg(H+x-L)
C.弹簧弹性势能的增加量为mg(H+x-L)
D.小球与弹簧的系统机械能减小f(L-x)
【答案】B
【详解】
A.小球下落过程受到的空气阻力的作用,小球的机械能不守恒,A错误;
B.小球下落的高度为
小球减少的重力势能为
B正确;
C.小球弹簧弹性势能的增加量为
C错误;
D.小球与弹簧的系统减少的机械能为
D错误。
故选B。
考点3 功能关系、能量守恒定律
一、功能关系
1.能的概念:一个物体能够对外做功,我们就说这个物体具有能量。
2.规律:各种不同形式的能之间可以相互转化,而且在转化的过程中能量守恒。
3.功能关系
(1)功是能量转化的量度,即做了多少功就有多少能量发生了转化。
(2)做功的过程一定伴随着能量的转化,而且能量的转化必须通过做功来实现。
(3)W其他=ΔE,该式的物理含义是除重力、系统内弹力以外,其他所有外力对物体所做的功等于物体机械能的变化,即功能原理。要注意的是物体的内能(所有分子热运动的动能和分子势能的总和)、电视能不属于机械能。
4.几种常见的功能关系及其表达式
功
能量改变
关系式
W合:合外力的功(所有外力的功)
动能的改变量(ΔEk)
W合=ΔEk
WG:重力的功
重力势能的改变量(ΔEp)
WG=–ΔEp
W弹:弹簧弹力做的功
弹性势能的改变量(ΔEp)
W弹=–ΔEp
W其他:除重力或系统内弹力以外的其他外力做的功
机械能的改变量(ΔE)
W其他=ΔE
f·Δs:一对滑动摩擦力做功的代数和
因摩擦而产生的内能(Q)
f·Δs=Q(Δs为物体间的相对位移)
二、能量守恒定律
1.内容:能量既不会消灭,也不会创生,它只会从一种形式转化为其他形式,或者从一个物体转移到另一个物体,而在转化和转移的过程中,能量的总量保持不变。
2.表达式:ΔE减=ΔE增。
3.意义:能量守恒定律是最基本、最普通、最重要的自然规律之一,它揭示了自然界中各种运动形式不仅具有多样性,而且具有统一性。它指出了能量既不会无中生有,也不会凭空消失,只能在一定条件下转化或转移。
4.对能量守恒定律的理解
(1)某种形式的能量减少,一定存在其他形式的能量增加,且增加量和减少量一定相等。
(2)某个物体的能量减少,一定存在其他物体的能量增加,且增加量和减少量一定相等。
5.应用能量守恒定律的解题步骤
(1)选取研究对象和研究过程,了解对应的受力情况和运动情况。
(2)分析有哪些力做功,相应的有多少形式的能参与了转化,如动能、势能(包括重力势能、弹性势能、电势能)、内能等。
(3)明确哪种形式的能量增加,哪种形式的能量减少,并且列出减少的能量ΔE减和增加的能量ΔE增的表达式。
三、摩擦力做功的特点及应用
1.静摩擦力做功的特点
(1)静摩擦力可以做正功,也可以做负功,还可以不做功。
(2)相互作用的一对静摩擦力做功的代数和总等于零。
(3)静摩擦力做功时,只有机械能的相互转移,不会转化为内能。
2.滑动摩擦力做功的特点
(1)滑动摩擦力可以做正功,也可以做负功,还可以不做功。
(2)相互间存在滑动摩擦力的系统内,一对滑动摩擦力做功将产生两种可能的效果:
①机械能全部转化为内能;
②有一部分机械能在相互摩擦的物体间转移,另外一部分转化为内能。
(3)摩擦生热的计算:Q=fs相对。其中s相对为相互摩擦的两个物体间的相对位移。
3.传送带模型问题的分析流程
(2020·湖北高三月考)质量为的人,站立在电梯中的台秤表面,电梯向上运动的速度—时间图像如图所示,则下列分析正确的是( )
A.人的机械能守恒
B.人的机械能在减少
C.和台秤面对人的支持力做功相等
D.人的机械能增加量小于人的机械能增加量
【答案】D
【详解】
AB.该模型支持力做功等于机械能增加,支持力始终做正功,机械能增加,故AB错误;
C.根据牛顿第二定律,内
解得
内
内
解得
和支持力不等,位移相等,所以做功不同,故C错误;
D.内有
内有
故D正确。
故选D。
1.(2020·黑龙江高三月考)如图所示,光滑轨道ABCD是过山车轨道的模型,最低点B处的入、出口靠近但相互错开,C是半径为R的圆形轨道的最高点,BD部分水平,末端D点与足够长的水平传送带无缝连接,传送带以恒定速度v逆时针转动。现将一质量为m的小滑块从轨道AB上竖直高度为3R的位置A由静止释放,滑块能通过C点后再经D点滑上传送带,已知滑块滑上传送带后,又从D点滑入光滑轨道ABCD且能到达原位置A,则在该过程中( )
A.在C点滑块对轨道的压力为零
B.传送带的速度可能为
C.摩擦力对物块的冲量为零
D.传送带速度v越大,滑块在传送带因摩擦产生的热量越多
【答案】D
【详解】
A.从A到C由机械能守恒得
解得
在C由牛顿第二定律有
解得
故A错误;
B.从A到B由机械能守恒得
解得
小滑块滑传送带后做匀减速直线运动到0,如果传送带速度为,则小滑块返回B点时速度小于,所以小滑块不能返回A点,故B错误;
C.小滑块在传送带上运动时,当小滑块滑上传送带的速度大于传送带的速度时,小滑块返回D端时的速度和滑上的速度大小不相等,由动量定理可知,摩擦力的冲量不为0,故C错误;
D.滑块与传送带摩擦产生的热量
传送带速度越大,相对路程越大,产生热量越多,故D正确。
故选D。
2.(2020·长治市潞城区第四中学校高三期中)如图所示,轻质弹簧的两端分别与小物块B、C相连,并放在足够长的光滑斜面上,弹簧与斜面平行,C靠在固定的挡板P上,绕过定滑轮的轻绳一端与B相连,另一端与悬空的小物块A相连。开始时用手托住A,使滑轮右侧的轻绳恰好伸直且无弹力,滑轮左侧轻绳沿竖直方向,然后由静止释放A,当C刚要离开挡板时,A的速度恰好达到最大。斜面的倾角为30°,B、C的质量均为m,弹簧的劲度系数为k,重力加速度大小为g,A、B、C均视为质点。不计一切摩擦,不计空气阻力,弹簧始终处在弹性限度内。下列说法正确的是( )
A.A的质量为
B.释放A的瞬间,A的加速度大小为
C.B的最大速度为
D.在从释放A到C刚要离开挡板的过程中,由A、B组成的系统机械能一直增大
【答案】BC
【详解】
A.当C刚要离开挡板时,对C有
此时轻绳的弹力大小
对B有
解得
选项A错误;
B.释放A的瞬间弹簧的长度来不及改变,B所受重力沿斜面向下的分力与弹簧对它的弹力平衡,有
故A、B的共同加速度大小
选项B正确;
C.由于
释放A前与C刚要离开挡板时弹簧的弹性势能相等,在从释放A到C刚要离开挡板的过程中,对A、B和弹簧组成的系统,由械能守恒定律有
解得
选项C正确;
D.在从释放A到C刚要离开挡板的过程中,弹簧对由A、B组成的系统先做正功后做负功,根据功能关系可知,此系统的机械能先增大后减小,选项D错误。
故选BC。
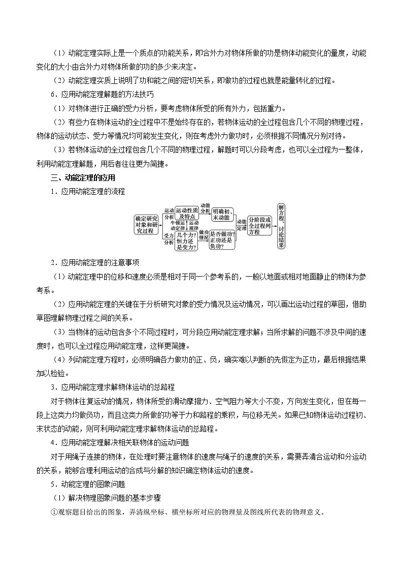
考点4 变力做功及机车的两种启动模型
一、变力做功的计算方法
1.动能定理求变力做功
动能定理既适用于直线运动,也适用于曲线运动,既适用于求恒力做功,也适用于求变力做功。因使用动能定理可由动能的变化来求功,所以动能定理是求变力做功的首选。
2.应用动能定理求变力做功时应注意的问题
(1)所求的变力做功不一定为总功,故所求的变力做的功不一定等于ΔEk。
(2)合外力多物体所做的功对应物体动能的变化,而不是对应物体的动能。
(3)若有多个力做功时,必须明确各力做功的正负,待求的变力做的功若为负功,可以设克服该力做功为W,则表达式中用–W;也可设变力做的功为W,则字母本身含有符号。
3.用微元法求变力做功
将物体分割成许多小段,因每小段很小,每一小段上作用在物体上的力可以视为恒力,这样就将变力做功转化为在无数多个无穷小的位移上的恒力所做的功的代数和。
4.化变力为恒力
变力做功直接求解时,往往都比较复杂,若通过转换研究对象,有时可以化为恒力,用W=Flcos α求解。此方法常应用于轻绳通过定滑轮拉物体的问题中。
5.利用平均力求变力做功
在求解变力做功时,若物体受到的力方向不变,而大小随位移呈线性变化,即力均匀变化时,则可以认为物体受到一大小为的恒力做用,F1、F2分别为物体初、末状态所受到的力,然后用公式求此力所做的功。
6.利用F-x图象求变力做功
在F-x图象中,图线与x轴所谓“面积”的代数和就表示力F在这段位移所做的功,且位于x轴上方的“面积”为正,位于x轴下方的“面积”为负。
7.利用W=Pt求变力做功
这是一种等效代换的观点,用W=Pt计算功时,必须满足变力的功率是一定的这一条件。
二、机车的两种启动模型
1.模型综述
物体在牵引力(受功率和速度制约)作用下,从静止开始克服一定的阻力,加速度不变或变化,最终加速度等于零,速度达到最大值。
2.模型特征
(1)以恒定功率启动的方式:
①动态过程:
②这一过程的速度—时间图象如图所示:
(2)以恒定加速度启动的方式:
①动态过程:
②这一过程的速度—时间图象如图所示:
深化拓展:无论哪种启动方式,机车最终的最大速度都应满足:vm=,且以这个速度做匀速直线运动。
3.分析机车启动问题时的注意事项
(1)机车启动的方式不同,机车运动的规律就不同,因此机车启动时,其功率、速度、加速度、牵引力等物理量的变化规律也不相同,分析图象时应注意坐标轴的意义及图象变化所描述的规律;
(2)在用公式P=Fv计算机车的功率时,F是指机车的牵引力而不是机车所受到的合力;
(3)恒定功率下的加速一定不是匀加速,这种加速过程发动机做的功可用W=Pt计算,不能用W=Fl计算(因为F是变力);
(4)以恒定牵引力加速时的功率一定不恒定,这种加速过程发动机做的功常用W=Fl计算,不能用W=Pt计算(因为功率P是变化的);
(5)匀加速过程结束时机车的速度并不是最后的最大速度。因为此时F>F阻,所以之后还要在功率不变的情况下变加速一段时间才达到最后的最大速度vm。
4.三个重要关系式
(1)无论哪种启动过程,机车的最大速度都等于其匀速运动时的速度,即(式中Fmin为最小牵引力,其值等于阻力F阻)。
(2)机车以恒定加速度启动的运动过程中,匀加速过程结束时,功率最大,速度不是最大,即
(3)机车以恒定功率运行时,牵引力做的功W=Pt。由动能定理:Pt-F阻x=ΔEk。此式经常用于求解机车以恒定功率启动过程的位移大小。
(2020·山东胶州市·高三期中)一辆质量为1.5×103kg的电动汽车以额定功率在平直公路上行驶,某时刻(图中t=3s)开始空档滑行,在地面阻力作用下匀减速到静止。其x-t图像如图所示,该车的额定功率是( )
A.1.5kW B.3kW C.7.5kW D.9kW
【答案】C
【详解】
由图中可以求出
经过20 s以后车停止,在减速运动中,物体只受摩擦力,根据牛顿第二定律得
车在前3s内匀速运动,所以
则有
故ABD错误,C正确。
故选C。
1.(2020·山西省榆社中学高三月考)如图所示为起重机在竖直方向上提升重物的加速度a和重物速度的倒数的关系图象。重力加速度g=10m/s2,则下列说法正确的是( )
A.加速度恒定时起重机的功率也恒定
B.上升过程中,重物的机械能先增加后不变
C.重物匀加速所需时间为0.5s
D.若起重机的额定功率为6×104W,则重物的质量是20kg
【答案】C
【详解】
A.由图可知重物速度在0~10m/s过程中做匀加速上升,根据牛顿第二定律,有
可知拉力F恒定,v增大,由P=Fv可知,起重机的功率增大,故A错误;
B.由图可知重物先匀加速上升,再做加速度减小的变加速上升,当速度达到30m/s后,加速度为零,速度达到最大,物体以最大速度匀速上升,故上升过程重物的机械能一直增加,故B错误;
CD.当速度v1=10m/s时,起重机功率达到额定功率P,此时由牛顿第二定律,可得
当速度v2=30m/s时,有
联立解得
,
若起重机的额定功率为6×104W,则重物的质量为200kg
匀加速阶段有
故C正确,D错误。
故选C。
1.(2020·北京高考真题)在无风的环境,某人在高处释放静止的篮球,篮球竖直下落;如果先让篮球以一定的角速度绕过球心的水平轴转动(如图)再释放,则篮球在向下掉落的过程中偏离竖直方向做曲线运动。其原因是,转动的篮球在运动过程中除受重力外,还受到空气施加的阻力和偏转力。这两个力与篮球速度的关系大致为:,方向与篮球运动方向相反;,方向与篮球运动方向垂直。下列说法正确的是( )
A.、是与篮球转动角速度无关的常量
B.篮球可回到原高度且角速度与释放时的角速度相同
C.人站得足够高,落地前篮球有可能向上运动
D.释放条件合适,篮球有可能在空中持续一段水平直线运动
【答案】C
【详解】
A.篮球未转动时,篮球竖直下落,没有受到偏转力的作用,而篮球转动时,将受到偏转力的作用,所以偏转力中的与篮球转动角速度有关,故A错误;
B.空气阻力一直对篮球做负功,篮球的机械能将减小,篮球的角速度也将减小,所以篮球没有足够的能量回到原高度,故B错误;
C.篮球下落过程中,其受力情况如下图所示
篮球下落过程中,由受力分析可知,随着速度不断增大,篮球受到和的合力沿竖直方向的分力可能比重力大,可使篮球竖直方向的分速度减小为零或变成竖直向上,所以篮球可能向上运动,故C正确;
D.如果篮球的速度变成水平方向,则空气阻力的作用会使篮球速度减小,则篮球受到的偏转力将变小,不能保持与重力持续等大反向,所以不可能在空中持续一段水平直线运动,故D错误。
故选C。
2.(2020·江苏高考真题)质量为的汽车在水平路面上匀速行驶,速度为,受到的阻力大小为。此时,汽车发动机输出的实际功率是( )
A. B. C. D.
【答案】C
【详解】
汽车匀速行驶,则牵引力与阻力平衡
汽车发动机的功率
故选C。
3.(2020·江苏高考真题)如图所示,一小物块由静止开始沿斜面向下滑动,最后停在水平地面上。斜面和地面平滑连接,且物块与斜面、物块与地面间的动摩擦因数均为常数。该过程中,物块的动能与水平位移x关系的图象是( )
A. B.
C. D.
【答案】A
【详解】
由题意可知设斜面倾角为θ,动摩擦因数为μ,则物块在斜面上下滑距离在水平面投影距离为x,根据动能定理,有
整理可得
即在斜面上运动时动能与x成线性关系;
当小物块在水平面运动时,根据动能定理由
即
为物块刚下滑到平面上时的动能,则即在水平面运动时物块动能与x也成线性关系。
故选A。
4.(2020·全国高考真题)如图,在摩托车越野赛途中的水平路段前方有一个坑,该坑沿摩托车前进方向的水平宽度为3h,其左边缘a点比右边缘b点高0.5h。若摩托车经过a点时的动能为E1,它会落到坑内c点。c与a的水平距离和高度差均为h;若经过a点时的动能为E2,该摩托车恰能越过坑到达b点。等于( )
A.20 B.18 C.9.0 D.3.0
【答案】B
【详解】
有题意可知当在a点动能为E1时,有
根据平抛运动规律有
当在a点时动能为E2时,有
根据平抛运动规律有
联立以上各式可解得
故选B。
5.(2020·全国高考真题)行驶中的汽车如果发生剧烈碰撞,车内的安全气囊会被弹出并瞬间充满气体。若碰撞后汽车的速度在很短时间内减小为零,关于安全气囊在此过程中的作用,下列说法正确的是( )
A.增加了司机单位面积的受力大小
B.减少了碰撞前后司机动量的变化量
C.将司机的动能全部转换成汽车的动能
D.延长了司机的受力时间并增大了司机的受力面积
【答案】D
【详解】
A.因安全气囊充气后,受力面积增大,故减小了司机单位面积的受力大小,故A错误;
B.有无安全气囊司机初动量和末动量均相同,所以动量的改变量也相同,故B错误;
C.因有安全气囊的存在,司机和安全气囊接触后会有一部分动能转化为气体的内能,不能全部转化成汽车的动能,故C错误;
D.因为安全气囊充气后面积增大,司机的受力面积也增大,在司机挤压气囊作用过程中由于气囊的缓冲故增加了作用时间,故D正确。
故选D。
6.(2020·天津高考真题)复兴号动车在世界上首次实现速度350km/h自动驾驶功能,成为我国高铁自主创新的又一重大标志性成果。一列质量为m的动车,初速度为,以恒定功率P在平直轨道上运动,经时间t达到该功率下的最大速度,设动车行驶过程所受到的阻力F保持不变。动车在时间t内( )
A.做匀加速直线运动 B.加速度逐渐减小
C.牵引力的功率 D.牵引力做功
【答案】BC
【详解】
AB.动车的功率恒定,根据可知动车的牵引力减小,根据牛顿第二定律得
可知动车的加速度减小,所以动车做加速度减小的加速运动,A错误,B正确;
C.当加速度为0时,牵引力等于阻力,则额定功率为
C正确;
D.动车功率恒定,在时间内,牵引力做功为
根据动能定理得
D错误。
故选BC。
7.(2020·山东高考真题)如图所示,质量为M的物块A放置在光滑水平桌面上,右侧连接一固定于墙面的水平轻绳,左侧通过一倾斜轻绳跨过光滑定滑轮与一竖直轻弹簧相连。现将质量为m的钩码B挂于弹簧下端,当弹簧处于原长时,将B由静止释放,当B下降到最低点时(未着地),A对水平桌面的压力刚好为零。轻绳不可伸长,弹簧始终在弹性限度内,物块A始终处于静止状态。以下判断正确的是( )
A.M
相关试卷
这是一份解密06机械能守恒定律(分层训练)-【高频考点解密】2024高考物理二轮复习分层训练(全国通用),文件包含解密06机械能守恒定律分层训练-高频考点解密2024高考物理二轮复习讲义+分层训练全国通用原卷版docx、解密06机械能守恒定律分层训练-高频考点解密2024高考物理二轮复习讲义+分层训练全国通用解析版docx等2份试卷配套教学资源,其中试卷共13页, 欢迎下载使用。
这是一份新高考物理一轮复习分层提升讲义C机械能守恒定律及其应用 提升版(含解析),共66页。试卷主要包含了重力做功与重力势能的关系,弹性势能,机械能守恒定律等内容,欢迎下载使用。
这是一份新高考物理一轮复习分层提升讲义B机械能守恒定律及其应用 中档版(含解析),共58页。试卷主要包含了重力做功与重力势能的关系,弹性势能,机械能守恒定律等内容,欢迎下载使用。