高中生物广东省佛山市南海区桂城中学等七校联合体2019届高三生物冲刺模拟试题
展开
这是一份高中生物广东省佛山市南海区桂城中学等七校联合体2019届高三生物冲刺模拟试题,共5页。
广东省佛山市南海区桂城中学等七校联合体2019届高三生物冲刺模拟试题1.下列关于细胞结构和功能的叙述,正确的是( )A.核膜上的核孔允许蛋白质和RNA自由出入B.线粒体外膜上没有运输葡萄糖分子和氧气分子的载体C.细胞膜、细胞质基质中负责转运氨基酸的“载体”都是蛋白质D.蛋白质和DNA分子的多样性都与它们的空间结构密切相关2.下列有关生物的遗传、变异与进化的叙述,正确的是( )A. 生物产生的变异个体都可以作为进化的原材料B. 捕食者的存在客观上起到促进种群发展的作用,但不利于增加物种多样性C. 地理隔离可阻止种群间的基因交流,种群基因库的差异导致种群间产生生殖隔离D. 共同进化就是指生物与生物之间在相互影响中不断进化和发展3.下列有关人类遗传病的说法,正确的是A.不携带致病基因的个体不会患遗传病B.遗传病的发病由遗传因素决定,与环境因素无关 C.21三体综合征是由于21号染色体中增加了一小片段D.猫叫综合征和镰刀型细胞贫血症可以通过光学显微镜检测下列有关生物科学史的叙述,错误的是A. 卡尔文利用同位素标记法,发现了光合作用中碳原子的移动途径
B. 萨顿通过对果蝇眼色的研究,提出了基因在染色体上的假说
C. 斯图尔德以胡萝卜韧皮部为实验材料,证明了植物细胞具有全能性
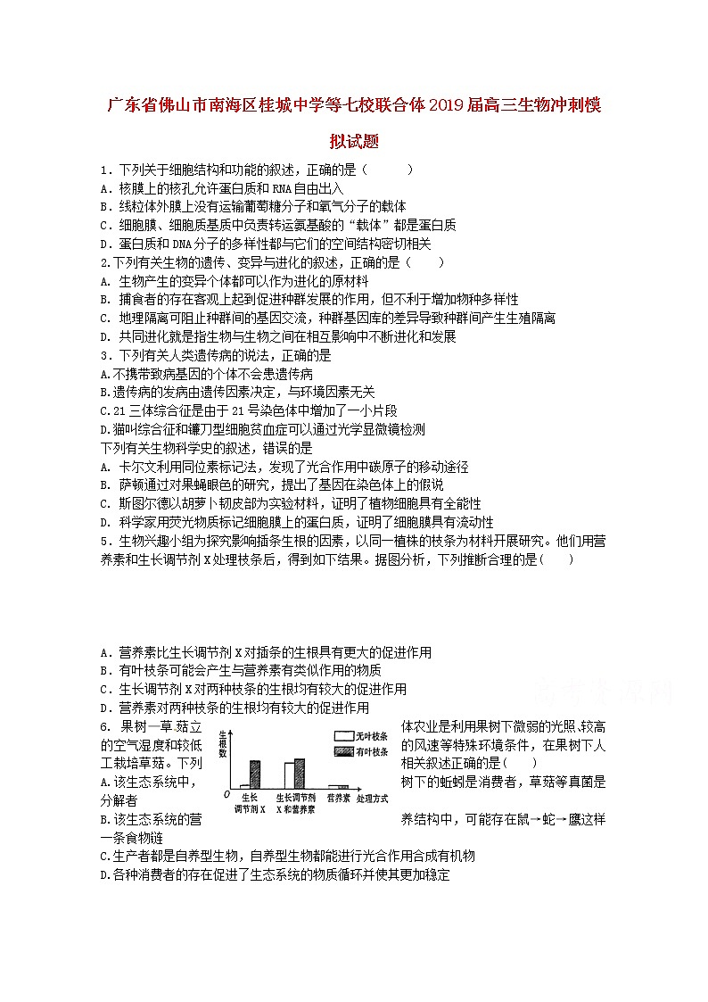
D. 科学家用荧光物质标记细胞膜上的蛋白质,证明了细胞膜具有流动性5.生物兴趣小组为探究影响插条生根的因素,以同一植株的枝条为材料开展研究。他们用营养素和生长调节剂X处理枝条后,得到如下结果。据图分析,下列推断合理的是( ) A.营养素比生长调节剂X对插条的生根具有更大的促进作用B.有叶枝条可能会产生与营养素有类似作用的物质C.生长调节剂X对两种枝条的生根均有较大的促进作用D.营养素对两种枝条的生根均有较大的促进作用6. 果树—草菇立体农业是利用果树下微弱的光照、较高的空气湿度和较低的风速等特殊环境条件,在果树下人工栽培草菇。下列相关叙述正确的是( )A.该生态系统中,树下的蚯蚓是消费者,草菇等真菌是分解者B.该生态系统的营养结构中,可能存在鼠→蛇→鹰这样一条食物链C.生产者都是自养型生物,自养型生物都能进行光合作用合成有机物D.各种消费者的存在促进了生态系统的物质循环并使其更加稳定 29.(7分,除特殊说明外,每空1分)在沙漠高温条件下,某种植物夜晚气孔开放,吸收CO2合成有机酸,储存在液泡中;白天气孔关闭,储存的CO2释放出来,用于光合作用。下图为该种植物24h内CO2吸收量和有机酸含量的变化。请回答下列问题:
(1)该种植物光合作用所需CO2的主要来源是___ ___和___ ___。
(2)图中a~8时,CO2吸收量急剧下降,原因是___ ___。(2分)
(3)与a时前相比,a时后该种植物光合作用强度______(填“增强”“减弱”或“不变”),理由是___ ___。(2分)30.(11分,每空1分)关于阿尔茨海默病(AD,俗称“老年痴呆”)的发病机制,现在最流行的是β淀粉样蛋白(Aβ)假说。该假说认为由于Aβ“漏出”神经细胞,会引起周围的神经细胞膜和线粒体膜的损伤,神经纤维缠结。(1)由题意可知,合成Aβ的场所是_________,Aβ可通过胞吐的方式“漏出”神经细胞,会引起周围的神经细胞突触小体中乙酰胆碱的(一种兴奋性神经递质)释放量_______(变少、不变、变多),原因是__________ _____________________。(2)AD病患者神经系统不兴奋和缺少 ________ _ 激素的效果很相似,如果人遭遇危险或情绪紧张时血液中该激素含量将会 ______ 。当该激素合成量过多时,会抑制 __ 激素的分泌,这是一种_____________调节机制。 (3)预防老年痴呆症,要多参加体育锻炼,运动时机体产热大量增加,通过神经调节,引起皮肤__________________和汗腺分泌增强,有利于健康,这一调节过程的中枢位于________。运动结束后,可以适量补充水分以消除由于________中渗透压升高引起的渴感,还可通过积极放松的方式缓解因肌肉细胞中________积累过多造成的肌肉酸痛。31. (9分) 2019年1月15日,随嫦娥四号登陆月球背面的生物科普试验载荷中,棉花种子成功发芽。生物科普试验载荷内搭载了棉花、油菜、土豆、拟南芥、酵母菌和果蝇六种生物作为样本,将它们均放置于密封的生物科普试验载荷罐内,让它们形成一个简单的微型生态系统。请回答下列有关问题:(1)在一定时间范围内,理论上载荷罐内____________(填“能”或“不能”)进行物质循环,原因是_______________________________________________。(2)载荷罐能在一定时间内维持相对稳定,这是因为生态系统具有一定的___________能力,但载荷罐的抵抗力稳定性很低,原因是____________________________________。(3)在设计并制作生态缸观察其稳定性的过程中在生态缸中铺好沙土和花土、加水、放置好动植物后还需要_______________后将生态缸放置于室内通风光线良好,但要避免阳光直接照射的地方。在生态缸中添加小动物,则应注意各营养级生物之间的合适比例,从能量流动的角度分析,这是因为______________________________________________________。32.(12分)已知豌豆(2n=14)的花色受两对独立遗传的基因控制,红色(A)对白色(a)为显性,B基因淡化花色,两个B基因能淡化红色为白色,一个B淡化红色为粉红色。请据此分析下列问题:(1)豌豆中粉红花植株基因型有 种,AABb植株的自交后代 (填“能”或“不能”)出现白花植株。(2)若纯合红花植株与白花植株(aaBB)杂交,子代中出现一株白色植株,科研人员对其成因做出了三种假设。假设一:丢失一条染色体所致。假设二:两对基因中的一个基因发生了基因突变所致。假设三:A、a、B、b以外的另一对基因中的一个基因发生显性突变所致(三对基因独立遗传)。Ⅰ确定假设一是否正确的简便方法是 。Ⅱ若假设二成立,则发生突变的基因可能是 基因。Ⅲ若变异来源为基因突变,某同学欲设计实验确定该突变来源为假设二还是假设三,请写出最简便的实验方案及预期结果。实验方案: 。预期结果:若子代 ,则假设二成立;若子代 ,则假设三成立。37. 【生物——选修1:生物技术实践】(15分)色彩鲜艳的果实给人提供营养,芳香气味的花卉使人神清气爽。请回答下列问题: (1)提取玫瑰精油的流程示意图如下,请写出①②分别代表的方法或物质: 玫瑰鲜花+清水 油水混合物 分离油层 除水 玫瑰油 ② 番茄中所富含的番茄红素属于类胡萝卜素,常采用 法进行提取,操作过程中需进行水浴加热的原因是 。番茄红素粗品进行鉴定时,可采用 方法。而血红蛋白的纯度鉴定最常用的方法是________________电泳,这种方法的电泳迁移率主要取决于__________________。用番茄制备番茄汁时,加入果胶酶使果汁变澄清的原因是 。38. (15分,除特殊说明外,每空2分) 2018年11月,世界首例免疫艾滋病的基因编辑婴儿诞生。这项研究用到了能够精确定位并修饰基因的基因编辑技术即基因编辑时用约为头发二十分之一细的针把Cas9蛋白和特定的引导序列注射到受精卵中,对CCR5基因进行修改,预期婴儿出生后能天然抵抗艾滋病病毒。请回答下列问题:
(1)艾滋病病毒的遗传物质是______,因为____ __,所以至今还未研发出有效预防支滋病的疫苗。
(2)基因编辑时,若要去除基因中的部分序列,则可能用到的酶有_ _____。
(3)基因编辑时,将Cas9蛋白和特定的引导序列注射到受精卵的方法是______,用受精卵作为受体细胞的原因是____ __。
(4)基因编辑婴儿的诞生过程,用到的生物工程技术有______。该项研究引发社会各界的诸多争议,请你从伦理学角度谈谈对基因编辑婴儿诞生的看法___ ___。
桂城中学2019届高三生物七校交流卷答案1-6 BCDBBD29. (7分,除特殊说明外,每空1分)细胞呼吸产生 有机酸释放 a~8时沙漠温度上升速度快,为了防止蒸腾作用增强而散失过多的水分,植物气孔快速关闭(2分) 增强 光照强度增强,光反应加快,产生ATP和[H]增多;有机酸释放二氧化碳增多(2分)30.(共11分,每空1分)(1) 核糖体 变少 Aβ破坏线粒体膜和神经细胞膜,影响乙酰胆碱的释放甲状腺 增加 促甲状腺激素释放激素和促甲状腺激素(TRH和TSH ) (负)反馈(3) 毛细血管舒张 下丘脑 内环境(血浆) 乳酸31.(9分,除特殊说明外,每题2分)能 (1分) 该载荷罐内有生产者和分解者,能通过光合作用、呼吸作用(或分解作用)等生理过程实现物质循环 自我调节(1分) 该生态系统生物种类少,营养结构简单,自我调节能力很弱 封上生态缸盖(密封)(1分) 能量流动是逐级递减的32.(12分,除标注外每空2分)(1)2(1分) 能(1分) (2)Ⅰ.显微镜下观察有丝分裂中期(或减Ⅰ)的染色体条数是否为13条(只要答出用显微镜观察即给分) Ⅱ.A或b(或A突变为a,b突变为B,答对一个基因即得分) Ⅲ.让该白花突变株自交,观察子代花色 全为白花 出现红花和粉红花(或出现白花、红花和粉红花)37.【生物-选修1:生物技术实践】(15分,除标注外每空2分)(1)(水蒸气)蒸馏(1分) 加入无水Na2SO4(2)萃取 避免有机溶剂燃烧(或爆炸)(3)纸层析 SDS—聚丙烯酰胺凝胶 (蛋白质)分子的大小(4)果胶酶能把细胞壁中的果胶分解为可溶性小分子(或半乳糖醛酸)38. (15分,除特殊说明外,每空2分)(1) RNA (1分) RNA是单链,结构不稳定,容易突变 (2) 限制酶和DNA连接酶 (3) 显微注射法(1分) 受精卵分化程度低,全能性高 (4)早期胚胎培养、胚胎移植、转基因技术(3分) 违背了医疗实验伦理的规范;没有遵守科学伦理;可能危及科学与社会的关系,损害中国的国际科学声誉;可能会制约医学界对艾滋病治疗的进一步研究。(4分)
相关试卷
这是一份高中生物高考广东省汕头市潮阳第一中学等七校联合体2019届高三生物冲刺模拟试题,共7页。试卷主要包含了选择题,非选择题等内容,欢迎下载使用。
这是一份高中生物高考广东省佛山市南海区桂城中学等七校联合体2019届高三生物冲刺模拟试题,共5页。
这是一份高中生物高考广东省佛山市南海区桂城中学等七校联合体2019届高三生物冲刺模拟试题,共5页。

