





所属成套资源:备战2023年中考语文名著阅读知识梳理+中考真题演练
备战2023年中考语文名著阅读知识梳理+中考真题演练九年级下册《简·爱》
展开
这是一份备战2023年中考语文名著阅读知识梳理+中考真题演练九年级下册《简·爱》,文件包含九年级下册《简·爱》解析版-备战2023年中考语文名著阅读知识梳理+中考真题演练docx、九年级下册《简·爱》原卷版-备战2023年中考语文名著阅读知识梳理+中考真题演练docx等2份试卷配套教学资源,其中试卷共21页, 欢迎下载使用。
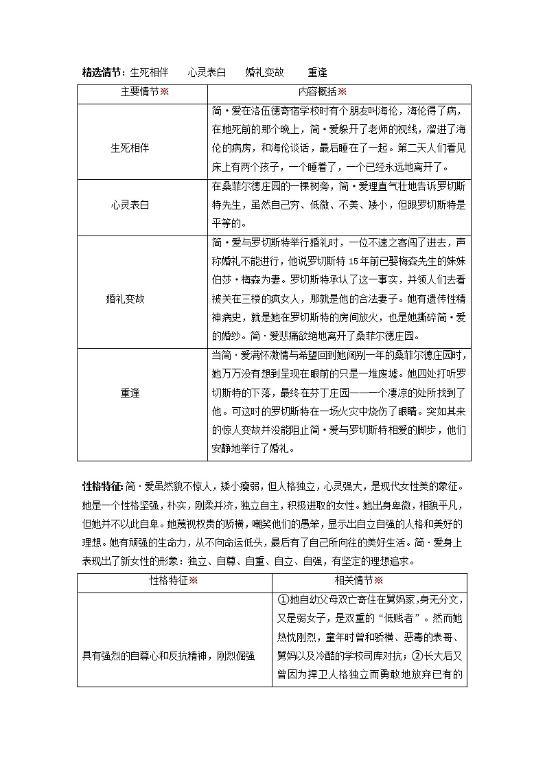
《简·爱》:外国小说的阅读(带※要求熟练掌握)作者简介夏洛蒂·勃朗特,19世纪英国女作家,因成功创作小说《简·爱》而跨入世界著名文学家之列,与妹妹艾米莉·勃朗特、安妮·勃朗特合称“勃朗特三姐妹”。作品简介小说讲述了贫苦孤女简·爱为寻求人格独立、爱情和尊严而挣扎奋斗的故事。成功塑造了一个虽貌不惊人,矮小瘦弱,但人格独立,心灵强大,具有强烈的自尊心和反抗精神,敢于追求自由、平等和独立人格的女性形象。内容提要章节目录情节概括 一、苦难的童年(1--4 章)幼小的简·爱寄养在舅父母家里。舅父里德先生去世后,简·爱过了10年倍受尽歧视和虐待的生活。舅母把她视作眼中钉,并把她和自己的孩子隔离开来,从此,她与舅母的对抗更加公开和坚决了,简被送进了罗沃德孤儿院。 二、艰难中成长 (5——10章)洛伍德义塾,条件极为艰苦的地方。简.爱刚到这里便赶上了一场瘟疫,,好友海伦.彭斯也因此离去。简爱却坚强地生存了下来。后来,学校改善了生活饮食条件。期间的八年中,谭普尔小姐成为简爱的至爱之师和人生挚友,因此,当谭普尔小姐要离开洛伍德义塾时,简.爱也在一番思索后决定离开。 三、体验爱情(11--27章)简·爱应聘到桑菲尔德庄园当家庭教师,负责教罗切斯特先生的养女。简•爱发现她的主人是个性格忧郁、喜怒无常的人,对她的态度也是时好时坏。整幢房子沉郁空旷,有时还会听到一种令人毛骨悚然的奇怪笑声。罗切斯特回来后经常举行家宴。这时,她已经爱上了罗切斯特。在举行婚礼时,简·爱知道了罗切斯特疯了的妻子还活着的秘密,他的妻子原来就是那个被关在三楼密室里的疯女人。她拒绝了罗切斯特要她一同到巴黎生活的建议,放弃一切,离开了桑菲尔德庄园。 四、别后 (27—35章)在寻找新的生活出路的途中,简•爱历尽磨难,最后在泽地房被牧师圣•约翰收留,并在当地一所小学校任教。不久,简•爱得知叔父去世并给她留下一笔遗产,同时还发现圣•约翰是她的表兄,简•爱决定将财产平分。他请求简•爱嫁给他并和他同去印度,但理由只是简•爱适合做一位传教士的妻子。简•爱拒绝了他,并决定再看看罗切斯特。 五、相聚 (36—38章)她再次回到桑菲尔德庄园,才知道那座宅子已成废墟,疯女人放火后坠楼身亡,罗切斯特也受伤致残。简·爱找到他并和他结了婚,过上了自己理想的幸福生活。阅读指导1 了解小说的创作背景。2 理解小说的文化内涵。3关注小说的叙事角度。4 体会小说的语言特点。主要人物情节及性格特征1 简·爱人物简介:简·爱生存在一个父母双亡,寄人篱下的环境。从小就承受着与同龄人不一样的待遇:舅妈的嫌弃,表哥的侮辱和毒打。但她并没有绝望,没有自我摧毁,没有在侮辱中沉沦。她所经历的种种不幸,换回的是无限的信心、坚强不屈的精神和一种不可战胜的内在人格力量。她对自己的命运、价值、地位有着深入的思考,对自己的思想和人格有着理性的认识,对自己的幸福和情感有着坚定的追求。精选情节:生死相伴 心灵表白 婚礼变故 重逢主要情节※内容概括※ 生死相伴简·爱在洛伍德寄宿学校时有个朋友叫海伦,海伦得了病,在她死前的那个晚上,简·爱躲开了老师的视线,溜进了海伦的病房,和海伦谈话,最后睡在了一起。第二天人们看见床上有两个孩子,一个睡着了,一个已经永远地离开了。 心灵表白在桑菲尔德庄园的一棵树旁,简·爱理直气壮地告诉罗切斯特先生,虽然自己穷、低微、不美、矮小,但跟罗切斯特是平等的。 婚礼变故简·爱与罗切斯特举行婚礼时,一位不速之客闯了进去,声称婚礼不能进行,他说罗切斯特15年前已娶梅森先生的妹妹伯莎·梅森为妻。罗切斯特承认了这一事实,并领人们去看被关在三楼的疯女人,那就是他的合法妻子。她有遗传性精神病史,就是她在罗切斯特的房间放火,也是她撕碎简·爱的婚纱。简·爱悲痛欲绝地离开了桑菲尔德庄园。 重逢当简·爱满怀激情与希望回到她阔别一年的桑菲尔德庄园时,她万万没有想到呈现在眼前的只是一堆废墟。她四处打听罗切斯特的下落,最终在芬丁庄园——一个凄凉的处所找到了他。可这时的罗切斯特在一场火灾中烧伤了眼睛。突如其来的惊人变故并没能阻止简·爱与罗切斯特相爱的脚步,他们安静地举行了婚礼。 性格特征:简·爱虽然貌不惊人,矮小瘦弱,但人格独立,心灵强大,是现代女性美的象征。她是一个性格坚强,朴实,刚柔并济,独立自主,积极进取的女性。她出身卑微,相貌平凡,但她并不以此自卑。她蔑视权贵的骄横,嘲笑他们的愚笨,显示出自立自强的人格和美好的理想。她有顽强的生命力,从不向命运低头,最后有了自己所向往的美好生活。简·爱身上表现出了新女性的形象:独立、自尊、自重、自立、自强,有坚定的理想追求。性格特征※相关情节※ 具有强烈的自尊心和反抗精神,刚烈倔强①她自幼父母双亡寄住在舅妈家,身无分文,又是弱女子,是双重的“低贱者”。然而她热忱刚烈,童年时曾和骄横、恶毒的表哥、舅妈以及冷酷的学校司库对抗;②长大后又曾因为捍卫人格独立而勇敢地放弃已有的“饭碗”;③简·爱告诉海伦,无缘无故遭到鞭打时,要狠狠地回击,让别人不敢再打自己。 敢于追求自由、平等和独立人格,感情炽烈,敢于追求真正意义上的完整爱情 ①这集中体现在她对爱情的追求上。在桑菲尔德庄园她爱上了男主人罗切斯特 虽然地位悬殊她却敢于追求爱情,因为她坚信每个人在精神和人格上都是平等的,她追求的是两颗心的结合;②当得知罗切斯特疯了的妻子还活着时她拒绝了罗切斯特要她一同到巴黎生活的建议,放弃一切,离开了桑菲尔德庄园,因为她要的是一份有尊严的爱;③拒绝圣约翰的求婚;④得知疯女人放火坠楼身亡,罗切斯特也受伤致残,孤独地生活在农庄的庄园里时,决定嫁给罗切斯特。 意志坚强,智慧过人在慈善学校的悲惨体验,表现了简爱的坚强和惊人的意志力。和其他孩子们一起,经常挨饿受冻,挨打罚站。学校里传染病夺取了好多孤儿的生命,简爱却凭借顽强的生命力在这种艰苦的条件下呆了10年。 善良、淳朴。1.海伦生病时,偷偷去看海伦,陪海伦度过人生最后一晚。2.里德太太病危时,不记仇恨,前去探望,并原谅她。3.得到叔父遗产,执意与表兄和两个表姐平分。 2 罗切斯特人物简介:他是桑菲尔德庄园的主人,身体强健,不算很英俊,但面孔十分坚毅,有一头浓密的黑卷发和一双又大又亮的黑眼睛。年轻时他受骗娶了疯女人伯莎·梅森。后来认识了家庭女教师简·爱,爱上了她,并向她求婚,但已婚的事实被揭发。因为疯妻子的放火而失去一条胳膊和一只眼睛,另一只眼睛也失明了,最后成为简·爱的丈夫。性格特征:他是一个热情奔放、敢作敢为、有同情心的人。他虽然生长于富贵家庭,却不是那种不学无术的纨绔子弟,他朴实坦荡,默默承受着遭遇的一切变故。他富有智慧,固执、冷漠下是善良,就像冰雪覆盖着的火山。他是简·爱的主人,对她说话有时会傲慢无礼,但简·爱不卑不亢、争取平等的精神及聪睿的头脑将他彻底征服。他不因地位悬殊放弃爱情,毫不犹豫地爱上了做家庭教师的简·爱。性格特征※相关情节※ 敢于追求并忠于爱情①不因地位悬殊而放弃爱情,毫不犹豫地爱上了做家庭教师的简·爱。②当他富有时,他愿娶简·爱;当他破落时,他仍挚爱着简·爱。 宽容、仁爱由简·爱执教的女孩并非他的女儿,而是一个风尘女硬塞给他的“礼物”。他却为她用尽了心,那是出于对人的仁爱。外表冷漠孤傲,内心善良多情。①刚与简·爱接触时对她颐指气使,让简·爱觉得他变化无常、粗暴无礼;②爱上简·爱后装作吉普赛人占卜、假意要娶英格拉姆小姐以试探简·爱;③几次险些被发疯的妻子害死,但在火灾发生时把仆人们带到安全的地方后,又冲入被烧着的房屋中救妻子,结果被烧伤手臂并双目失明。富有情趣、品位不凡①出身名门,富有魅力,热爱旅游、骑马,对绘画、音乐也有所涉猎;②喜欢在家里举办各种宴会。3 圣约翰性格特征※相关情节※ 善良、富有同情心、有明确的人生追求目标,同时也比较严肃,略显刻板。①简·爱离开了桑菲尔德庄园后晕倒在圣约翰家门前,被圣约翰和他的两个妹妹救了;②简·爱住了下来,圣约翰为她谋了一个乡村教师的职位。圣约翰发现简·爱是他的表妹,简·爱执意要与他们平分遗产;③圣约翰决定去印度传教,临行前他向简·爱求婚,没有成功。4 海伦性格特征※相关情节※ 爱好学习、隐忍、善良①简·爱看到一个看书的女孩(海伦),并和她聊天。②简·爱看见这个女孩平静地接受处罚,以沉默来应对各种事情。③简·爱被罚站在凳子上,当众受到羞辱。她从凳子上下来后,海伦给她端来咖啡和面包,并不断开导她。整体阅读※ 反抗精神与约翰表哥发生冲突后,瘦小的简·爱敢于和表哥扭打,并怒斥他,敢于指责冷酷护短的舅妈。意志坚定在洛伍德孤儿院,简·爱经常挨饿受冻,挨打罚站,学校里暴发瘟疫,夺取了好多孤儿的生命,简·爱却凭借顽强的生命力在这种艰苦的条件下待了8年。 历经苦难,收获幸福简·爱经历了坎坷不平的人生道路,但她不安现状,不甘受辱,自尊自爱,自立自强,敢于抗争,敢于追求,最终获得了属于自己的爱情和幸福生活。 人生追求简·爱是位不甘忍受社会压迫、努力追求自由平等的女性,她不惧与罗切斯特先生社会地位悬殊,勇敢追求爱情。 “救”①罗切斯特的卧室着火,简·爱冲进房间救出罗切斯特。②圣约翰和他的两个妹妹救助昏倒在门口的简·爱。③罗切斯特在大火中救疯妻子,并因此受了重伤。 综合练习一 填空题。1《简·爱》作者是 国著名女作家 。2 《简·爱》这一故事主要发生在 、 、 三个地方。3 简·爱找到第一份工作的方式是 ,工作是做 。4《简·爱》一书中 和 曾要与简·爱结婚。5 在小说《简·爱》中,主人公简·爱随生活地方的变化而深深影响着她。请补充填写下面的表格,梳理她的人生经历。地点人生特点主要人生遭遇盖茨海德府①被约翰表哥欺负;被舅妈关进红房子②在艰难中成长遭遇一场瘟疫;好友海伦去世;做了六年学生,两年老师桑菲尔德庄园体验并收获爱情③ 6(2022南平一模)班级开展名著阅读活动,请你填写阅读记录卡的空缺处。(6分)阅读策略内容呈现阅读记录关注人物他是一个大官僚家庭的儿子,祖父曾任清朝大官,父亲是个杰出的教书先生,母亲不同凡俗,他本人似乎注定要做个读书人。——《红星照耀中国》 句中的“他”是: ① (1分)关注情节“斯卡查德立刻用这束木条狠狠地在她脖子上揍了十几下,见了这种情景,我心头涌起了一种徒劳无益,无能为力的愤怒。”——《简爱》文中“她”最后的结局怎样? ② (2分)关注评价 ——《水浒传》“杀尽不平人”是对鲁智深精彩的评价,请结合原著相关情节分析他的“义”: ③ (3分)7 (2020山东烟台)我的任务很艰巨,还因为他们在内心一定感到这种想法是公平的,也一定本来就意识到他们如处在我的地位,也一样会做我希望做的事——最后他们让步了,同意把事情交付公断。被选中的仲裁人是奥利弗先生和一位能干的律师。两位都与我的意见不谋而合,我实现了自己的主张。选段出自《 》, “我实现了自己的主张”具体指的是 。二 选择题。1(2022江西)下列对相关名著的解说,正确的一项是( )A. 《西游记》:中国古典文学中极富想象力的科幻小说B. 《昆虫记》:阿西莫夫写就的科学与文学完美结合的“昆虫的史诗”C. 《儒林外史》:中国古代讽刺小说的高峰D. 《简·爱》:寻求人格独立追寻平等自由的英雄赞歌三 简析题。1(2022湖南衡阳)阅读下面的文字,完成下列小题。你以为,就因为我贫穷,低微,不美,矮小,我就既没有灵魂,也没有心吗?你想错了!我跟你一样有灵魂,也完全一样有一颗心!要是上帝赋予我一点美貌和大量财富的话,我也会让你难以离开我,就像我现在难以离开你一样。我现在不是凭习俗、常规,甚至也不是凭着血肉之躯跟你讲话, 这是我的心灵在跟你的心灵说话,就仿佛我们都已经离开人世,两人一同站立在上帝面前,彼此平等 -就像我们本来就是的那样。(1)根据你对选段的了解,选出对文本理解不正确的一项 ( )(2分)A.以上语段摘选自英国女作家夏洛蒂·勃朗特的《简·爱》,这是女主人公对桑菲尔德庄园主人罗切斯特说的一段话。B.小说以第三人称叙述女主人公为寻求人格独立、爱情和尊严而挣扎奋斗的故事,是一部带有自传色彩的长篇小说。C.小说具有浓郁的抒情色彩,娓娓道来的内心自白、色彩斑斓的景物描写、巧妙的悬念设计等,增强了作品的艺术感染力。D.女主人公虽然貌不惊人,但她具有强烈的反抗精神,追求有尊严的爱情,改写了传统女性逆来顺受的形象,是现代女性美的象征。(2) 你最喜爱上述语段中女主人公性格的哪一点?她的故事对你的成长有何启发?(3分) 2(2022山东济南平阴二模)《儒林外史》中的沈琼枝和简·爱虽然生活在不同国家、不同时代,但两位女性形象所激发的光芒同样耀眼,请结合原著分析两人性格的相似之处。 3(2021四川德阳)在“走进经典,感悟人生”的名著阅读活动中,你所在的小组准备办一期以“童年生活”为主题的手抄报,你打算选择《简·爱》中的童年简·爱,请结合名著向小组汇报选择她的理由。 4(2021山东滨州)“不,你得留下!我发誓你得留下——我会信守这个誓言。”“告诉你我必须得走!”我反驳道,产生了某种强烈的激情,“你以为我能留下来,而在你面前什么也不是吗?你以为我是一个机器人?是一台没有感情的机器?能够容忍自己嘴里的一口面包被夺走,让自己的一滴生命之水从杯里溢出?你以为,由于我贫穷无名,相貌平平,地位低微,我就没有灵魂、缺乏感情吗?你想错了!我的灵魂并不比你的差,我的感情并不比你的少!假如上帝赐予了我一些美貌和足够的财富,我就会让你难以离开我,就像我现在难以离开你一样。我此刻不是通过习俗和传统的东西和你谈话,甚至也不是通过人的肉体,而是通过我的灵魂在和你的灵魂说话。仿佛咱们两个都走过了墓穴,平等地站在上帝的脚旁——因为咱们本来就是平等的!”(1) 文段中加点的“我”是指 (人名),说这段话时“我”在 庄园做家庭教师。(2) 结合情节,说说引起这次对话的导火索是什么? 5(黑龙江齐齐哈尔) 《简·爱》是一部带有自传色彩的长篇小说,请你用一个四字词语概括出主人公简·爱的性格特点,并概括出与此性格特点相关的故事情节。 6里德太太在临死前对简·爱坦白了什么? 7 简·爱在反抗舅母时所表现的是一种什么时代精神? 8你认为简·爱是一个怎样的人? 9在《简·爱》中,简·爱在少年时期所体现出的精神品质有哪些给你留下了深刻的印象?请结合名著相关内容,谈谈其中的两点。 10 人生路上有坎坷,互帮互助暖人心。请以《简·爱》中的简·爱和海伦为例,简述人物间互帮互助的故事。 11阅读语段,回答问题。“离开桑菲尔德,我感到痛苦,我爱桑菲尔德;——我爱它,因为我在那里过着丰富、愉快的生活,至少过了短短的一个时期。我没有受到践踏。我没有被弄得僵化。我没有被排斥在同光明、活力、崇高的一切交往之外。我曾经面对面地同我所尊敬的人,同我所喜爱的人,——同一个独特、活跃、宽广的心灵交谈过。我已经认识了你,现在感到自己非从你这儿被永远拉走不可,真叫我害怕和痛苦。我看到非走不可这个必要性,就像看到非死不可这个必要性一样。”……“真的,我得走!”我有点恼火了,反驳说,“你以为我会留下来,成为你觉得无足轻重的人吗?……你以为,因为我穷、低微、不美、矮小,我就没有灵魂没有心吗?你想错了!——我的灵魂跟你的一样,我的心也跟你的完全一样!要是上帝赐予我一点美和一点财富,我就要让你感到难以离开我,就像我现在难以离开你一样。我现在跟你说话,并不是通过习俗、惯例,甚至不是通过凡人的肉体——而是我的精神在同你的精神说话;就像两个都经过了坟墓,我们站在上帝脚跟前,是平等的——因为我们是平等的!”(1)“我”和“你”分别是作品中的哪两个人物? (2)你是怎样理解“我的灵魂跟你的一样,我的心也跟你的完全一样”这句话的? (3)联系整部作品,写出“我”受到践踏,被弄得僵化,被排斥在同光明、活力、崇高的一切交往之外的两个重要的人生阶段,并分别分析其对“我”性格的影响。
相关试卷
这是一份中考语文一轮复习名著阅读知识考点梳理 专题12《简·爱》知识梳理,共13页。试卷主要包含了个燕麦饼等内容,欢迎下载使用。
这是一份专题12 《简·爱》-备战中考名著整本书阅读素材与练习,共21页。
这是一份专题12《简·爱》阅读指导-备战2023年中考名著阅读指导+中考真题及典型模拟题训练,共12页。