所属成套资源:【生物·学业水平备考】2023年高中生物学业水平考试必备考点归纳与测试(全册内容
必修一超全知识点总结-2023年高中生物学业水平考试必备考点归纳与测试
展开
这是一份必修一超全知识点总结-2023年高中生物学业水平考试必备考点归纳与测试,共45页。试卷主要包含了细胞学说的创立者, 细胞学说的意义, 生命系统的结构层次, 原核细胞和真核细胞,1g/ml的NaOH溶液和0,生物大分子以碳链为骨架等内容,欢迎下载使用。
第一、二章知识点
知识点一:细胞是生命活动的基本单位
1.细胞学说的创立者:主要是施莱登和施旺。
2.细胞学说的内容要点:
(1)细胞是一个有机体,一切动植物都由细胞发育而来,并由细胞和细胞产物所构成。
(2)细胞是一个相对独立的单位,既有它自己的生命,又对与其他细胞共同组成的整体生命起作用。
(3)新细胞是由老细胞分裂产生的。
3. 细胞学说的意义:揭示了动物和植物的统一性,从而阐明了生物界的统一性
4. 生命系统的结构层次:细胞 组织 器官 系统 个体 种群 群落 生态系统 生物圈。
举例:酵母菌既是细胞也是个体;菌落是种群;原子、分子、病毒均不属于生命系统。
5.为什么生命活动离不开细胞?①单细胞生物,单个细胞完成生命活动;②多细胞生物,各种分化的细胞合作共同完成复杂的生命活动;③无细胞结构的病毒必须寄生在活细胞才能生活
5.为什么说细胞是基本的生命系统?由于细胞是生命活动的基本单位,各层次生命系统的形成、维系和运转都是以细胞为基础的。
知识点二:细胞的多样性和统一性
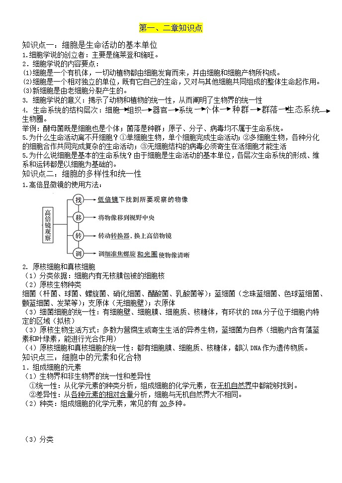
1.高倍显微镜的使用方法:
2. 原核细胞和真核细胞
(1)分类依据:细胞内有无核膜包被的细胞核
(2)原核生物种类
细菌(杆菌、球菌、螺旋菌、硝化细菌、醋酸菌、乳酸菌等);蓝细菌(念珠蓝细菌、色球蓝细菌、颤蓝细菌、发菜等);支原体(无细胞壁);衣原体
(3)细菌细胞的统一性:有细胞壁、细胞膜、细胞质、核糖体,有环状的DNA分子位于细胞内特定的区域(拟核)
(3)原核生物生活方式:多数为营腐生或寄生生活的异养生物,蓝细菌为自养(细胞内含有藻蓝素和叶绿素,能进行光合作用)
(4)原核细胞和真核细胞的统一性:都有细胞膜、细胞质、核糖体,都以DNA作为遗传物质。
知识点三:细胞中的元素和化合物
1.组成细胞的元素
(1)生物界和非生物界的统一性和差异性
①统一性:从化学元素的种类分析,组成细胞的化学元素,在无机自然界中都能够找到。
②差异性:从各种元素的相对含量分析,细胞与无机自然界大不相同。
(2)种类:组成细胞的化学元素,常见的有20多种。
(3)分类
(4)含量:占人体细胞干重最多的是C元素,占细胞鲜重最多的是O元素
2.组成细胞的化合物
(1)存在形式:组成细胞的各种元素大多以化合物的形式存在,如水、蛋白质、核酸、糖类、脂质等。
(2)含量:①占细胞中含量最多的化合物是水。 ②干细胞中含量最多的化合物是蛋白质。
3.检测生物组织中的糖类、脂肪和蛋白质
(1)实验原理
①还原糖(葡萄糖、麦芽糖、果糖等)与斐林试剂(0.1g/ml的NaOH溶液和0.05g/mlCuSO4溶液)发生作用生成砖红色沉淀。
②脂肪被苏丹Ⅲ染液染成橘黄色。
③蛋白质与双缩脲试剂(0.1g/ml的NaOH溶液和0.01g/mlCuSO4溶液)发生作用产生紫色。
(2)实验过程:
①还原糖的检测和观察
②脂肪的检测和观察
制作子叶临时切片,用显微镜观察子叶细胞的着色情况(以花生为例)
③蛋白质的检测和观察
知识点四; 细胞中的无机物
1.细胞中的水(1) 水的存在形式及作用
形式
自由水
结合水
功能
①细胞内的良好溶剂;
②运送营养物质和代谢废物
③参与生物化学反应
是细胞结构的重要组成部分
(2)与细胞代谢、细胞抗逆性的关系
正常情况下,细胞内自由水所占的比例越大,细胞的代谢就越旺盛;而结合水越多,细胞抵抗干旱和寒冷等不良环境的能力就越强。
2. 细胞中的无机盐
(1)存在形式和含量
(2)无机盐的生理功能
生理功能
举例
构成细胞的重要成分,某些重要化合物的组成成分
①Mg是构成叶绿素的元素;
②Fe是构成血红素的元素;
③P是组成细胞膜、细胞核的重要成分,也是细胞必不可少的许多化合物的成分
维持细胞和生物体的生命活动
①Na+缺乏会引发肌肉酸痛、无力等;
②哺乳动物血液中Ca2+的含量太低,会出现抽搐等症状
维持渗透压和酸碱平衡
知识点五;细胞中的糖类和脂质
1.糖类的元素组成和功能
(1)元素组成:C、H、O。
(2)功能:主要的能源物质。
2.糖类的分类
注意:(1)淀粉、纤维素、糖原的基本单位都是葡萄糖(六碳糖)
(2)并非所有的糖都是能源物质:如核糖、脱氧核糖、纤维素,它们是构成细胞和生物体的重要成分。
(3)不是所有的糖类中H:0都是2:1,如脱氧核糖C5H1004;分子中H:0为2:1的不一定都是糖,如甲醛(CH2O)。
(4)按糖类的分布进行分类:
动植物共有的糖:葡萄糖、核糖、脱氧核糖
动物细胞特有的糖:半乳糖、乳糖、糖原
植物细胞特有的糖:果糖、蔗糖、麦芽糖、淀粉、纤维素
3.细胞中的脂质
(1)元素组成:主要是C、H、O,有些还含有N、P。
(2)脂质分子中氧的含量远远少于糖类,而H的含量更多,故脂肪氧化分解释放的能量多,需要的O2多,产生的H2O多。
(3)种类和作用
4.糖类和脂质的关系
糖类在供应充足的情况下,可以大量转化为脂肪;而脂肪一般只在糖类代谢发生障碍,引起供能不足时,才会分解供能,而且不能太量转化为糖类。
分类
常见种类
分子式
分布
主要功能
单糖
五碳糖
核糖
C5H10O5
动植物
细胞
组成RNA的重要成分
脱氧核糖
C5H10O4
组成DNA的重要成分
六碳糖
葡萄糖
C6H12O6
细胞生命活动的主要能源物质
果糖
植物细胞
提供能量
半乳糖
动物细胞
二糖
蔗糖
C12H22O11
植物细胞
能水解成单糖而供能
麦芽糖
乳糖
动物细胞
多糖
淀粉
(C6H10O5)n
植物细胞
植物体内的储能物质
纤维素
植物细胞壁主要组成成分
糖原
肝糖原
动物肝脏
储存能量,调节血糖
肌糖原
动物肌肉
氧化分解为肌肉收缩供能
几丁质
甲壳、昆虫外骨骼
用于废水处理、食品包装和食品添加剂、人造皮肤
分类
元素组成
功能
分布
脂肪
C、H、O
细胞内良好的储能物质,很好的绝热体,起保温作用;缓冲和减压作用,可以保护内脏器官。
皮下和内脏器官周围
磷脂
C、H、O、N、P
构成细胞膜、细胞器膜的重要成分
人和动物的脑、卵细胞、肝脏及大豆的种子中
固
醇
胆固醇
C、H、O
构成动物细胞膜的重要成分,在人体内还参与血液中脂质的运输
性激素
促进人和动物生殖器官的发育以及生殖细胞的形成
维生素D
能有效地促进人和动物肠道对钙和磷的吸收。
知识点六:蛋白质是生命活动的主要承担者
1. 蛋白质的功能
实例
蛋白质的功能
羽毛、肌肉、蛛丝、头发等含有蛋白质
结构蛋白
绝大多数酶是蛋白质,如胃蛋白酶
催化功能
转运蛋白、血红蛋白
运输功能
胰岛素等蛋白质类激素
信息传递(调节)功能
抗体可抵御病菌和病毒等抗原的侵害
免疫功能
2. 蛋白质的基本组成单位——氨基酸
(1)氨基酸的种类和构成元素:构成元素C、H、O、N,有的氨基酸还含有S等元素。
构成蛋白质的氨基酸有21种,可分为必需氨基酸和非必需氨基酸。在人体细胞中不能合成的有8种,叫作必需氨基酸;另外13种氨基酸是人体细胞中能够合成的,称为非必须氨基酸。
(2)氨基酸的结构特点:
①氨基酸的结构通式:
②每种氨基酸分子至少含有一个氨基(—NH2)和一个羧基(—COOH)。
③每种氨基酸分子中都有一个氨基和一个羧基连接在同一个碳原子上,该碳原子还连接一个氢原子和一个侧链基团,这个侧链基团用R表示。各种氨基酸的区别在于R基的不同。
(3) 脱水缩合:
④脱水缩合的场所:核糖体
⑤H20的来源: H:一个来自氨基一个来自羧基 O:来自羧基
⑥肽键:连接两个氨基酸分子的化学键叫肽键
⑦一般情况下,R基中的氨基和羧基不参与脱水缩合
⑧产物:肽和水
二肽:由2个氨基酸分子缩合而成的化合物,含有1个肽键。
三肽:由3个氨基酸分子缩合而成的化合物,含有2个肽键。
多肽:由多个氨基酸分子缩合而成的,含有多个肽键的化合物。多肽通常呈链状结构,叫做肽链。注意:肽链不可以去行使一定的功能,必须盘曲折叠形成具有一定空间结构的蛋白质才可以去行使功能。
(4)蛋白质结构多样性的原因
①氨基酸的种类、数目、排列顺序不同,构成的肽链不同;
②肽链盘曲、折叠方式及其形成的空间结构不同,构成的蛋白质不同
注意:高温、强酸、强碱等条件可使蛋白质变性,原因是空间结构遭到了破坏,然可以使用双缩脲试剂鉴定:盐析未使蛋白质变性。
③区别蛋白质的三种变化
(1)盐析:是由溶解度的变化引起的,蛋白质的空间结构没有发生变化。
(2)变性:是由于高温、过酸、过碱、重金属等因素导致的,蛋白质的空间结构发生了不可逆的变化,肽链变得松散,丧失了生物活性,但是肽键一般不断裂。
(3)水解:在蛋白酶和肽酶作用下,肽键断裂,蛋白质分解为短肽和氨基酸。水解和脱水缩合的过程相反。
3.蛋白质的相关计算
(1)蛋白质形成过程中的相关数量关系
肽链
数目
氨基
酸数
肽键
数目
失去水
分子数
多肽链相
对分子质量
氨基
数目
羧基
数目
1条
m
m-1
m-1
am-18(m-1)
至少1个
至少1个
n条
m
m-n
m-n
am-18(m-n)
至少n个
至少n个
注:设氨基酸的平均相对分子质量为a。
(2)脱水缩合过程中的各原子数量变化的相关计算
在脱水缩合形成多肽时,要失去部分氢、氧原子,但是碳原子、氮原子的数目不会减少。其相关数量关系如下:
①氧原子数=各氨基酸中氧原子的总数-脱去的水分子数。
②氮原子数=肽链数+肽键数+R基上的氮原子数=各氨基酸中氮原子的总数。
③由于R基上的碳原子数不好确定,且氢原子数较多,因此以氮原子数或氧原子数的计算为突破口,计算氨基酸的分子式或氨基酸个数最为简便。
④若已知多肽链的分子式,则此多肽链中:
①含2个氨基的氨基酸数=N原子数-肽键数-1。
②含2个羧基的氨基酸数=。
(3)基因表达过程中,氨基酸数与相应的碱基(核苷酸)数目的对应关系
★易错点一 误认为核糖体中合成的物质即具“蛋白质”活性
核糖体是各种蛋白质的“合成场所”,然而,核糖体中合成的仅为“多肽链”,此肽链初步形成后并无生物学活性——它必须经过内质网加工(盘曲折叠、有的加糖基团),形成特定的空间结构(有的需再继续经高尔基体加工成熟)后才能具备生物学活性,例如刚从核糖体中合成出的唾液淀粉酶并不具催化功能,只有经过内质网及高尔基体加工后才具有催化功能。
★易错点二 不同生物及同一生物不同细胞中蛋白质不同的原因
(1)不同生物蛋白质不同的根本原因是DNA(基因或遗传信息)的特异性。
(2)同一生物不同细胞蛋白质不同的根本原因是基因的选择性表达。
知识点七:核酸是遗传信息的携带者
1. 核酸的种类及其分布
(1)种类
一类是脱氧核糖核酸,简称DNA;另一类是核糖核酸,简称RNA。
(2)分布
真核细胞的DNA主要分布在细胞核中,线粒体、叶绿体内也含有少量的DNA。RNA主要分布在细胞质中。
(3)作用:核酸是细胞内携带遗传信息的物质,在生物体的遗传、变异和蛋白质的生物合成中具有极其重要的作用。
2. 核酸的基本组成单位——核苷酸
(1)组成
基本组成元素:C、H、O、N、P
(2)种类
①脱氧核苷酸:构成DNA的基本单位。
②核糖核苷酸:构成RNA的基本单位。
两者比较如下:
磷酸
五碳糖
含氮碱基
核苷酸种类
脱氧核糖核苷酸
相同
脱氧核糖
A、T、C、G
4
核糖核苷酸
相同
核糖
A、U、C、G
4
3.DNA和RNA的区别
DNA
RNA
中文名称
脱氧核糖核酸
核糖核酸
分布部位
细胞核(主要)、线粒体、叶绿体
主要在细胞质
元素组成
C H O N P
基本单位
名称及种类
脱氧核苷酸(4种)
核糖核苷酸(4种)
组成
脱氧核糖、磷酸、碱基
核糖、磷酸、碱基
碱基
(T)、A、G、C
(U)、A、G、C
结构及特点
由2条脱氧核苷酸链构成,一般为规则的双螺旋结构
由1条核糖核苷酸链构成,一般为单链结构
是哪类生物的遗传物质
细胞生物体、DNA病毒
RNA病毒
结构多样性的原因
核苷酸的数量及排列顺序
初步水解产物
4种脱氧核糖核苷酸
4种核糖核苷酸
彻底水解产物
脱氧核糖、含氮碱基(4种)、磷酸
核糖、含氮碱基(4种)、磷酸
氧化分解产物
CO2、H2O、尿素、磷酸盐等
4.核酸的多样性及功能
(1)核酸的多样性
①DNA的分子结构具有多样性,其原因是脱氧核苷酸的数量不限和排列顺序极其多样
②遗传信息是指脱氧核苷酸的排列顺序
(2)功能:
①核酸是细胞内携带遗传信息的物质。
②核酸在生物体的遗传、变异和蛋白质的生物合成中具有极其重要的作用。
原核生物、真核生物和病毒的核酸等的比较
核酸
遗传物质
核苷酸种类
含氮碱基
真核生物
DNA和RNA
DNA
8
A、T、C、G、U(5种)
原核生物
DNA和RNA
DNA
8
A、T、C、G、U(5种)
某种病毒
DNA或RNA
DNA或RNA
4
A、T、C、G或A、U、C、G(4种)
(1)细胞生物都有两种核酸,病毒只有一种核酸;除RNA病毒外,其他生物的遗传物质都是DNA。
(2)DNA病毒:乙肝病毒、噬菌体等
RNA病毒:HIV、SARS病毒、烟草花叶病毒、流感病毒等
6.生物大分子以碳链为骨架
(1)生物大分子:多糖、蛋白质、核酸
(2)单体和多聚体
每一个单体都以若干个相邻的碳原子构成的碳链为基本骨架,生物大分子是由单体连接而成的多聚体,因此生物大分子也是以碳链为基本骨架的。
多糖的单体是单糖、蛋白质的单体是氨基酸、核酸的单体是核苷酸。
第三章 细胞的基本结构 知识点
知识点一: 细胞膜的结构和功能
一.细胞膜的功能:
(1)将细胞与外界环境分隔开,保障了细胞内部环境的相对稳定
(2)控制物质进出细胞(控制作用是相对的)功能特点:选择透过性
(3)进行细胞间的信息交流
方式:直接交流 举例 精子和卵细胞识别结合
间接交流 激素通过体液运输把信息传递给靶细胞
通道形式 高等植物细胞间的胞间连丝
二.对细胞膜成分的探索
1.发现:细胞膜对不同物质的通透性不同。凡是脂溶性物质都更容易通过细胞膜进入细胞
结论:细胞膜是由脂质组成的。
2.发现:单层分子的面积恰为人红细胞表面积的2倍。
结论:细胞膜中的磷脂分子必然排列为连续的两层。
3.发现细胞膜表面张力明显低于油水界面的表面张力
推测:细胞膜中可能还附有蛋白质
4、细胞膜的制备
(1)选材:人或其它哺乳动物成熟红细胞。 原因: 无细胞壁、细胞核和众多细胞器。
(2)原理过程:将细胞放在清水中,细胞吸水涨破内容物流出,再经离心过滤得到细胞膜。
5.细胞膜的成分:主要是脂质(约50%)和蛋白质(约40%),还有少量糖类(约2%--10%)
成分特点:脂质主要是磷脂,动物细胞还有胆固醇。 磷脂的特点:亲水的头部和疏水的尾部
膜的功能主要是蛋白质决定,功能越复杂的细胞膜,蛋白质的种类与数量越多
三.对细胞膜结构的探索
1. 发现:电镜下,发现细胞膜有清晰的“暗一亮一暗”三层结构。结论:---
2.“荧光标记的小鼠细胞和人细胞融合实验”的发现和结论
(1)发现:两种细胞刚融合时,融合细胞一半发绿色荧光,另一半发红色荧光;370C下40min后,两种颜色的荧光均匀分布。
(2)证明:细胞膜具有流动性。
3. 流动镶嵌模型
(1)流动镶嵌模型的基本内容
细胞膜主要是由磷脂分子和蛋白质分子构成的。
磷脂双分子层是膜的基本支架,其内部是磷脂分子的疏
水端,水溶性分子或离子不能自由通过,因此具有屏障
作用。蛋白质分子以不同方式镶嵌在磷脂双分子层中,
这些蛋白质分子在物质运输等方面具有重要作用
(2)结构特点:细胞膜具有流动性。
①主要表现:构成膜的磷脂分子可以侧向自由移动,膜中的蛋白质大多也能运动。
②意义:细胞膜的流动性对于细胞完成物质运输、生长、分裂、运动等功能都是非常重要的。
(3)糖被分为糖蛋白和糖脂;糖被与细胞表面的识别、细胞间的信息传递等功能密切联系。
知识点二:细胞器之间的分工合作
1.相关概念:
(1)细胞质:在细胞膜以内、细胞核以外的部分,叫做细胞质。
细胞质主要包括细胞质基质和细胞器。
(2)细胞质基质:细胞质内呈液态的部分是基质,是细胞进行新陈代谢的主要场所。
(3)细胞骨架:由蛋白质纤维组成的网架结构,维持着细胞形态,锚定并支撑着许多细胞器,与细胞运
动、分类、分化以及物质运输、能量转化、信息传递等生命活动密切相关。
名称
形态结构
功能
分布
线粒体
具有双层膜,内膜凹陷成嵴, 增大膜的面积。基质中含有DNA、RNA、与有氧呼吸相关的酶
有氧呼吸的主要场所
普遍分布于动植物细胞
叶绿体
具有双层膜,类囊体堆叠形成基粒,增大膜面积。基质中含有DNA、RNA、光合作用暗反应必需的酶
光合作用的场所
绿色植物叶肉细胞
液泡
单层膜,泡状结构
维持细胞形态、调节细胞内PH、渗透压
存在于成熟植物细胞
内质网
单层膜,分为光面内质网和粗面内质网
粗面内质网对蛋白质进行合成、加工、运输
光面内质网:合成糖类和脂质
普遍分布于动植物细胞
高尔基体
由许多扁平的囊泡构成,单层膜
植物细胞中与植物细胞壁的形成有关,动物细胞中与蛋白质(分泌蛋白)的加工、分类运输有关
普遍分布于动植物细胞
溶酶体
球状小体,单层膜
内含多种水解酶,能分解衰老、损伤的细胞器,吞噬并杀死侵入细胞的病毒或病菌
主要分布于动物细胞
核糖体
无膜,有些附着在内质网上,有些游离在细胞质基质中。成分:rRNA和蛋白质
细胞内合成蛋白质的场所
普遍分布于动植物细胞
中心体
无膜,每个中心体含两个中心粒,呈垂直排列,
与细胞的有丝分裂有关
存在于动物细胞和低等植物细胞
科学方法:分离细胞器的方法 差速离心法 2.八大细胞器的比较:
3.细胞器的分类
不同分类
种类
按分布
植物细胞特有的细胞器
叶绿体、液泡
动物和低等植物细胞特有的细胞器
中心体
按功能
能产生ATP的细胞器
线粒体、叶绿体
能复制的细胞器
线粒体、叶绿体、中心体
能产生水的细胞器
核糖体、线粒体、叶绿体、内质网、高尔基体
与蛋白质合成、分泌相关的细胞器
核糖体、内质网、高尔基体、线粒体
能发生碱基互补配对的细胞器
线粒体、叶绿体、核糖体
与主动运输有关的细胞器
核糖体、线粒体
按成分
含DNA的细胞器
线粒体、叶绿体
含RNA的细胞器
核糖体、线粒体、叶绿体
含色素的细胞器
叶绿体、液泡
按结构
无膜细胞器
核糖体、中心体
单层膜细胞器
内质网、高尔基体、溶酶体、液泡
双层膜细胞器
线粒体、叶绿体
4.特殊细胞的细胞器差异
(1)哺乳动物成熟的红细胞——没有细胞核和各种细胞器。
(2)具有分裂能力或代谢旺盛的细胞(包括癌细胞)——核糖体、线粒体的数量较多。
(3)分泌细胞——高尔基体的数量较多。
(4)原核细胞——只有核糖体一种细胞器。
5.细胞结构与功能中的“一定”“不一定”与“一定不”
①能进行光合作用的生物,不一定有叶绿体(如蓝细菌),但高等植物细胞的光合作用一定在叶绿体中进行。
②能进行有氧呼吸的生物不一定有线粒体,但真核生物的有氧呼吸一定有线粒体参与,丙酮酸彻底氧化分解一定发生于线粒体。
③一切生物,其蛋白质合成场所一定是核糖体。
④有中心体的生物不一定为动物,但一定不是高等植物。
⑤高尔基体经囊泡分泌的物质不一定为分泌蛋白,但分泌蛋白一定经高尔基体分泌。
⑥具有细胞壁的细胞不一定是植物细胞,真菌、细菌也都有细胞壁。
⑦没有叶绿体和中央液泡的细胞不一定是动物细胞,如根尖分生区细胞。
⑧一定不发生于细胞器中的反应为:葡萄糖→丙酮酸。
6.分泌蛋白合成和运输的实验分析——放射性同位素标记法
分泌蛋白
(1)概念:在细胞内合成后,分泌到细胞外起作用的蛋白质。
(2)举例:消化酶、抗体和蛋白质激素。
7.分泌蛋白的加工和运输过程中膜面积变化图
图1 图2
(1)图1和图2分别以直方图和曲线图的形式表示在分泌蛋白加工和运输过程中,内质网膜面积减小,高尔基体膜面积基本不变,细胞膜面积相对增大的现象。
8.区分参与分泌蛋白形成的“有关细胞器”“有关结构”和“有关膜结构”
(1)有关细胞器:线粒体、核糖体、内质网、高尔基体。
(2)有关结构:线粒体、核糖体、内质网、高尔基体、细胞膜。
(3)有关膜结构(直接相关):内质网膜、高尔基体膜、细胞膜。
9.各种生物膜之间的联系
(1)结构上具有一定的连续性
(2)功能上的联系(以分泌蛋白的合成、加工、运输过程为例)
10.生物膜系统
(1)组成:在细胞内,包括细胞器膜、细胞膜和核膜等。
(2)功能:
①使细胞具有一个相对稳定的内部环境。在物质运输、能量转换和信息传递起决定性作用。
②增大膜的面积,供酶、核糖体等附着在上面。使各种化学反应有序进行。
③将细胞分隔成许多小区室,使各种化学反应能同时进行而不互相干扰。
11.实验:用高倍显微镜观察叶绿体和细胞质流动
(1)实验原理
①高等植物的叶绿体散布于细胞质中,呈绿色、扁平的椭球形或球形,可以在高倍显微镜下观察它的形态和分布。
②活细胞中的细胞质处不断流动的状态,可以用细胞质中叶绿体的运动作为标志来观察细胞质的流动。
(2)实验材料的选取:藓类叶(或菠菜叶稍带些叶肉的下表皮),新鲜的黑藻。
(3)注意事项
①观察叶绿体时,临时装片中的材料要随时保持有水状态,否则细胞失水皱缩,将影响对叶绿体形态的观察。
②用菠菜叶稍带些叶肉的下表皮的原因是靠近下表皮的叶肉为海绵组织,叶绿体大而排列疏松,便于观察;带叶肉是因为表皮细胞一般不含叶绿体。靠近叶脉的细胞水分充足,容易观察到细胞质的流动
③叶绿体在弱光下以椭球形的正面朝向光源,便于接受较多的光照;在强光下则以侧面朝向光源,以避免被灼伤。
④盖盖玻片时,一定要缓慢且与载玻片成45°夹角,盖玻片一侧先接触液滴,然后慢慢放平,防止装片下产生气泡。
知识点三:细胞核的结构和功能
1.细胞核的功能:是遗传信息库(遗传物质储存和复制的场所),是细胞代谢和遗传的控制中心;
2. 细胞核的结构:
(1)染色质:主要由DNA和蛋白质组成,染色质和染色体是同一物质在
细胞不同时期的两种存在状态。
(2)核膜:双层膜,把核内物质与细胞质分开。
(3)核仁:与某种RNA的合成以及核糖体的形成有关。
(4)核孔:实现细胞核与细胞质之间频繁的物质交换和信息交流。
3.注意事项
名称
特点
功能
核膜和
核孔
①核膜是双层膜,外膜与内质网相连,且有核糖体附着
②核膜不连续,其上有核孔
③核膜、核孔具有选择透过性
④在有丝分裂过程中,核膜周期性地消失和重建
①化学反应的场所,核膜上有酶附着,利于多种化学反应的进行
②控制物质进出,小分子、离子通过核膜进
出,RNA、蛋白质等大分子物质通过核孔进出
核仁
①折光性强,易与其他结构区分
②在有丝分裂过程中,核仁周期性地消失和重建
参与rRNA的合成与核糖体的形成
4. 构建模型
(1)概念:模型是人们为了某种特定目的而对认识对象所作的一种简化的的概括性的描述。
(2)类型:物理模型、 概念模型、数学模型等。
(3)区分:①物理模型可以是实物和图画形式,但不能是照片。
②概念模型见课本P14概念图(用线条和文字等表示) ③数学模型:用曲线图或数学公式表示
5.研究细胞核功能的实验
实验内容
实验过程
实验结论
实验分析
两种美西螈细胞核移植
美西螈皮肤颜色遗传是由细胞核控制的
还可将白色美西螈胚胎细胞核移植到黑色美西螈去核卵细胞形成重组细胞进行培养作为对照
横缢蝾螈受精卵
蝾螈的细胞分裂和分化是由细胞核控制的
该实验既有相互对照,又有自身对照
将变形虫切成两半
变形虫的分裂、生长、再生、应激性是由细胞核控制的
该实验既有相互对照,又有自身对照
伞藻嫁接与核移植
①伞藻嫁接实验过程:
②伞藻核移植实验过程:
伞藻“帽”的形状是由细胞核控制的
伞藻核移植实验可排除假根中其他物质的作用,从而证明是细胞核控制伞藻“帽”的形状
第四章 细胞的物质输入和输出知识点
知识点一: 水进出细胞的原理
1. 渗透作用
(1)概念:水分子(或其他溶剂分子)通过半透膜的扩散。
(2)发生的条件
渗透作用发生条件的验证:
(3)渗透方向:水分子从水的相对含量高的一侧向相对含量低的一侧渗透;
从溶液浓度低向溶液浓度高的一侧的渗透
(4)不同渗透装置中水分子运动情况及液面变化(溶质不能通过半透膜的情况)
①若S1溶液浓度(物质的量浓度)大于S2溶液浓度,则单位时间内由S2→S1的水分子数多于由S1→S2的水分子数,外观上表现为S1溶液液面上升。
②若S1溶液浓度小于S2溶液浓度,则情况相反,外观上表现为S1溶液液面下降。
③在达到渗透平衡后,若存在上图所示的液面差Δh,则S1溶液浓度仍大于S2溶液浓度。
2. 动物细胞的吸水和失水:
(1)条件
①细胞膜:相当于半透膜。
②细胞质:有一定浓度,和外界溶液发生渗透作用。
(2)原理
外界溶液浓度<细胞内溶液浓度→细胞吸水膨胀
外界溶液浓度>细胞内溶液浓度→细胞失水皱缩
外界溶液浓度=细胞内溶液浓度→细胞形态不变(处于动态平衡)
等渗溶液:生理盐水(0.9%氯化钠溶液)
3. 植物细胞的吸水和失水
(1)相关结构:
(2)原理和现象:
外界溶液浓度>细胞液浓度→细胞失水→质壁分离
外界溶液浓度<细胞液浓度→细胞吸水→质壁分离的复原
外界溶液浓度=细胞液浓度→细胞形态不变(处于动态平衡)
(3)质壁分离产生的条件:
活的成熟的植物细胞(具有中央大液泡);外界溶液浓度>细胞液浓度
知识点二:探究植物细胞的吸水和失水的实验
1. 实验原理
(1)成熟的植物细胞构成渗透系统,可发生渗透作用。
(2)内因:原生质层的伸缩性大于细胞壁的伸缩性。
外因: 外界溶液浓度>细胞液浓度
2.实验步骤和现象
3.实验注意事项
(1)在实验中,当质壁分离现象出现后,观察时间不宜过长,以免细胞因长期处于失水状态而死亡,影响质壁分离复原现象的观察。
(2)本实验存在两组对照实验
(3)本实验结果的观察只能用低倍镜,不能用高倍镜。
(4)质壁分离后在细胞壁和细胞膜之间的是浓度降低的外界溶液。这是由于细胞壁是全透性的,且有水分子通过原生质层渗出来。
5.不同外界溶液中植物细胞的变化分析
将成熟的植物细胞依次浸于蒸馏水、物质的量浓度为0.3 mol/L的蔗糖溶液和0.5 mol/L的尿素溶液中,原生质体的体积随时间变化曲线如图,分析如下:
(1)A曲线表示细胞在蒸馏水中:细胞吸水膨胀,但是由于细胞壁的存在,原生质体的体积不能无限膨胀。
(2)B曲线表示细胞在0.5 mol/L的尿素溶液中:细胞先因渗透失水而发生质壁分离,后由于尿素能进入细胞,使得质壁分离后的细胞因吸水而自动复原。KNO3、甘油、乙二醇等溶液中也可发生质壁分离后自动复原现象。
(3)C曲线表示细胞在0.3 mol/L的蔗糖溶液中:蔗糖不能进入细胞,因此质壁分离后细胞不能发生自动复原。
6.质壁分离和复原实验的拓展应用
(1)判断成熟植物细胞的死活
(2)测定细胞液浓度范围
(3)比较不同成熟植物细胞的细胞液浓度
(4)鉴别不同种类的溶液(如KNO3溶液和蔗糖溶液)
知识点三 被动运输和主动运输
1.物质进出细胞的方式
2.物质跨膜运输的方式和影响因素
(1)图示表示的跨膜运输方式
甲:主动运输;乙:自由扩散;丙:协助扩散;丁:协助扩散。
(2)图中物质a为载体蛋白,b为通道蛋白,c为载体蛋白。它们都属于转运蛋白。
(3)影响跨膜运输方式的因素
甲:载体蛋白和能量;乙:浓度差;丙、丁:浓度差和转运蛋白。
3、自由扩散、协助扩散和主动运输的比较:
比较项目
运输方向
是否要转运蛋白
是否消耗能量
代表例子
自由扩散
高浓度→低浓度
(顺浓度梯度)
不需要
不消耗
O2、CO2、乙醇、甘油等
协助扩散
需要
葡萄糖进入红细胞等
主动运输
低浓度→高浓度
(逆浓度梯度)
需要
消耗
小肠上皮细胞吸收葡萄糖、氨基酸;各种离子等
4.不同因素对物质进出细胞方式的影响及曲线模型
(1)物质浓度
(2)氧气浓度(红细胞的主动运输与氧气无关)
根据曲线判断影响物质运输的因素
随横坐标的增加,物质吸收速率增加,则影响因素为横坐标。
随横坐标的增加,物质吸收速率不变,则影响因素为横坐标之外的因素。
(3)温度
①温度通过影响分子运动而影响物质的跨膜运输,如图甲。
②温度直接影响转运蛋白的活性从而影响主动运输和协助扩散,如图乙。
③温度通过影响酶的活性影响细胞呼吸,进而影响细胞的能量供应,如图乙。
5.探究物质跨膜运输方式的实验设计思路
(1)探究是主动运输还是被动运输
(2)探究是自由扩散还是协助扩散
6.判定物质进出细胞的方式
(1)“三看法”快速判定物质进出细胞的方式
(2)判断葡萄糖、氨基酸等分子出入细胞的方式要看具体信息,若为从高浓度到低浓度的运输,则为协助扩散,若为从低浓度到高浓度的运输,则为主动运输。
(3)大分子物质出入细胞一定经过胞吐或胞吞,但胞吞、胞吐的物质未必都是大分子物质,如释放的神经递质。
(4)消耗能量的物质运输方式有主动运输、胞吞和胞吐。
(5)胞吐过程一定会发生囊泡膜与细胞膜的融合。
5.1降低反应活化能的酶
一.酶的本质及生理功能
化学本质
绝大多数是蛋白质
少数是RNA
合成原料
氨基酸
核糖核苷酸
合成场所
核糖体
细胞核(真核生物)
来源
一般来说,活细胞都能产生酶
作用场所
细胞内、外或生物体内外均可
生理功能
催化作用
作用原理
降低化学反应的活化能
二.酶与激素的比较
酶
激素
来源
活细胞产生
专门的内分泌腺(细胞)或特定部位细胞产生
化学本质
绝大多数是蛋白质,少数是RNA
固醇类、多肽、蛋白质、氨基酸、脂质等
生物功能
催化作用
调节作用
共性
在生物体内均属高效能物质,即含量少、作用大、生物代谢不可缺少
三.酶的特性
1、高效性
(1)含义:酶的催化效率比无机催化剂高107~1013倍
(2)曲线:
①催化剂可加快化学反应速率,与无机催化剂相比,酶的催化效率更高。②酶只能缩短达到化学平衡所需时间,不改变化学反应的平衡点。③酶只能催化已存在的化学反应。
(3)实验:比较过氧化氢在不同条件下的分解
①原理:过氧化氢在高温、化学催化剂Fe3+、生物催化剂酶的作用下可以分解为水和氧。
②实验过程及现象:
③结论:过氧化氢在不同条件下的分解速率不一样,H2O2酶的催化效率最高,酶具有高效性的特点。
2、专一性
(1)含义:每一种酶只能催化一种或一类化合物的化学反应。
(2)曲线:
①在A反应物中加入酶A,反应速率较未加酶时明显加快,说明酶A催化底物A参加反应。
②在A反应物中加入酶B,反应速率和未加酶时相同,说明酶不催化底物A参加反应。
(3)实验:淀粉酶对淀粉和蔗糖水解的作用
①实验原理: 淀粉(非还原性糖)→麦芽糖 ( 还原性糖)
蔗糖(非还原性糖)→葡萄糖+果糖 ( 还原性糖)
还原性糖+斐林试剂→砖红色沉淀
②实验过程及现象
序号
项目
试管
1
2
1
注入可溶性淀粉
2 mL
无
2
注入蔗糖溶液
无
2 mL
3
注入新鲜淀粉酶溶液
2 mL振荡
2 mL振荡
4
50 ℃温水保温
5 min
5 min
5
加斐林试剂
1 mL振荡
1 mL振荡
6
将试管下部放入60 ℃热水中
2 min
2 min
7
观察实验结果
有砖红色沉淀
无砖红色沉淀
结论
淀粉酶只能催化淀粉水解,不能催化蔗糖水解
注意事项:此实验不能用碘液检测淀粉的有无。淀粉被分解完,两组加碘液都没有颜色变化。
3作用条件较温和
(1)含义:强酸、强碱、或温度过高会使酶的空间结构遭到破坏而完全失去活性。0℃左右的低温虽然使酶的活性明显降低,但能使酶的空间结构保持稳定,在适宜的温度下酶的活性可以恢复。所以酶作用一般都要求比较温和的条件。
(2)曲线
①甲、乙曲线表明:
在一定温度(pH)范围内,随温度(pH)的升高,酶的催化作用增强,超过这一范围,酶的催化作用逐渐减弱。过酸、过碱、高温都会使酶失活,而低温只是抑制酶的活性,酶分子结构未被破坏。
②从丙图可以看出:反应溶液pH的变化不影响酶作用的最适温度。
(3)实验:
实验1: 温度对酶活性的影响
①实验原理:淀粉+碘液→蓝色
温度影响酶的活性,从而影响淀粉的水解,滴加碘液,根据是否出现蓝色及蓝色的深浅来判断酶的活性。
②过程及现象
序号
实验操作内容
试管1
试管2
试管3
试管1′
试管2′
试管3′
1
注入可溶性淀粉溶液
2mL
2mL
2mL
/
/
/
2
注入新鲜淀粉酶溶液
/
/
/
1mL
1mL
1mL
3
放置温度
60℃
100℃
0℃
60℃
100℃
0℃
4
保温时间
5分钟
5分钟
5分钟
5分钟
5分钟
5分钟
5
混合
试管1′
试管2′
试管3′
/
/
/
6
保温时间
5分钟
5分钟
5分钟
/
/
/
7
滴碘液
1滴
1滴
1滴
/
/
/
8
观察实验现象
无蓝色出现
呈蓝色
呈蓝色
/
/
/
注意事项:
a此实验不宜用斐林试剂检测有无葡萄糖的生成,因为斐林试剂检测还原糖的反应需要加
热条件,而本实验必须严格控制温度。
b实验中一定要将盛有淀粉酶和淀粉溶液的两支试管放到相应的环境中一段时间后再混
合。若先混合再调节温度,在达到相应温度之前就会发生反应,影响实验结果。
c本实验不宜使用H2O2作为反应物,因为H2O2遇热会加速分解,无法确认实验现象的出现
是不是温度对酶活性的影响。
实验2:pH对酶活性的影响
实验原理
pH影响酶的活性,从而影响氧气的生成量,可用点燃但无火焰的卫生香燃烧的情况来检验氧气生成量的多少。
过程及现象
序号
实验操作内容
试管1
试管2
试管3
1
注入等量过氧化氢酶溶液
2滴
2滴
2滴
2
注入不同pH的溶液
1 mL蒸馏水
1 mL盐酸
1 mLNaOH
3
注入等量的H2O2溶液
2 mL
2 mL
2 mL
4
观察现象
有大量气泡产生
无气泡产生
无气泡产生
注意事项:
a实验步骤中第二、第三步不能颠倒,否则会失败。
b本实验不宜选用淀粉酶催化淀粉水解的反应,因为淀粉在酸性条件下也会发生水解。
四.影响酶促反应的因素
影响酶促反应的因素常有酶的浓度、pH、温度、底物浓度等,其变化规律有以下特点:
①酶的活性 是指酶对化学反应的催化效率。主要影响因素: 温度和PH。
底物浓度和酶浓度对酶促反应的影响
甲图:在其他条件适宜、酶量一定的情况下,酶促反应速率随底物浓度增加而加快,但当底物达到一定浓度后,受酶数量和酶活性限制,酶促反应速率不再增加。
乙图:在底物充足,其他条件适宜的情况下,酶促反应速率与酶浓度成正比。
5.2细胞的能量货币——ATP
一、ATP的结构与功能
ATP若去掉两个磷酸基团之后是构成RNA的基本单位之一——腺嘌呤核糖核苷酸。
ATP、ADP、AMP等的结构简式如图.
功能:直接给细胞生命活动提供能量
二、ATP与ADP的相互转化
1.反应式表示:ADP + Pi +能量 ATP
2.ATP和ADP相互转化的比较
项目
ATP的合成
ATP的水解
反应式
ADP+Pi+能量ATP
ATPADP+Pi+能量
酶
ATP合成酶
ATP水解酶
能量来源
光能(光合作用) 化学能(呼吸作用)
特殊的化学键中的能量
能量去路
形成特殊的化学键
用于各项生命活动
反应场所
细胞质基质、线粒体、 叶绿体
生物体的需能部位
结论
ATP和ADP相互转化时,反应所需要的酶、能量的来源去路、反应场所不同,因此二者转化时不可逆的,从两者的转化来看,物质是可逆的能量是不可逆的。
【归纳总结】能源物质类型
类型
物质
原因
直接能源物质
ATP
ATP水解时释放的能量直接用于各项生命活动
主要能源物质
糖类
生命活动可利用的能量大约有70%由糖类提供
储能物质
脂肪
在生物体内长期储存的能源物质是脂肪,因为脂肪储存效率最高,1g脂肪所储存的能量是同等质量的糖原的两倍多
最终能源
太阳能
地球上所有生物进行生命活动所需要的能量几乎全部来源于光合作用所需要的太阳能,所以生物体生命活动的最终来源是太阳能。
第5章 细胞的能量供应和利用
第3节 细胞呼吸的原理和应用知识点
一、 细胞呼吸的方式
1、 细胞呼吸的概念:生物体内的有机物在细胞内经过一系列的氧化分解,生成二氧化碳或其它产物,释放出能量并生成ATP的过程。
2、 细胞呼吸的类型:根据是否有氧气参与,细胞呼吸可分为有氧呼吸和无氧呼吸两类。
3、 实验:探究酵母菌细胞呼吸的方式
(1)原理:酵母菌是一种兼性厌氧菌, 在有氧条件下进行有氧呼吸产生大量的二氧化碳和水;在无氧条件下进行无氧呼吸产生酒精和少量的二氧化碳。
(2)装置
① 自变量:有无氧气; 控制自变量方法:有氧,接橡皮球或气泵 无氧,密封一段时间
② 产物的鉴定:
鉴定有无酒精产生:橙色的重铬酸钾溶液在酸性条件下与酒精发生化学反应变成灰绿色
鉴定有无CO2产生以及比较CO2产生的多少:CO2 使澄清石灰水变浑浊或使溴麝香草酚蓝水溶液由蓝变绿再变黄的时间长短
(3)实验结论:酵母菌在有氧和无氧条件下都能进行细胞呼吸。在有氧条件下,酵母菌通过细胞呼吸产生大量的二氧化碳和水;在无氧条件下,酵母菌通过细胞呼吸产生酒精,还产生少量的二氧化碳
(4)实验中的注意事项
①装置甲NaOH作用:吸收空气中的CO2,保证第三个锥形瓶的澄清石灰水变浑浊是由酵母菌有氧呼吸产生的CO2所致。
②装置乙II瓶应封口放置一段时间,待酵母菌将B瓶中的氧消耗完,再连通盛有澄清石灰水的锥形瓶,确保是无氧呼吸产生的CO2通入澄清的石灰水。
二、有氧呼吸:
1、总反应式:
【特别提示】:
①有氧呼吸过程中,水的利用发生在第二阶段,水的产生发生在第三阶段,氧的利用发生
在第三阶段,CO2的产生发生在第二阶段。因此,CO2中的氧来自葡萄糖和水 ,
生成物水中的氧来自 氧气 。
②在线粒体内进行的有 第二、三两阶段 ,释放能量最多的是第三阶段,能产生[H]的步骤是第一、二两阶段,产生的[H]的作用是还原O2
③原核生物虽然没有线粒体,但有些原核生物因为含有与有氧呼吸有关的酶,也可以进行有氧呼吸;无线粒体的真核生物或真核细胞只能进行无氧呼吸,如蛔虫、哺乳动物成熟的红细胞等。
④葡萄糖在体内彻底氧化分解所释放的能量包括储存在ATP中的能量和以热能形式散失的能量。
2、过程及场所
阶段项目
第一阶段
第二阶段
第三阶段
场所
细胞质基质
线粒体基质
线粒体内膜
反应物
葡萄糖
丙酮酸+H2O
[H]+O2
生成物
丙酮酸+[H]
CO2+[H]
H2O
产生ATP数量
少量
少量
大量
氧的关系
不需氧
不需氧
需要氧
三、无氧呼吸
1、无氧呼吸反应式:
C6H12O6 --酶-→ 2C3H6O3(乳酸)+ 少量能量
C6H12O6 --酶-→ 2C2H5OH(酒精)+ 2CO2 + 少量能量
2、过程及场所:
场所
反应物
生成物
产生能量
是否需氧
第一阶段
细胞质基质
C6H12O6
丙酮酸 [H]
少量
不需
第二阶段
细胞质基质
丙酮酸 [H]
酒精、CO2或乳酸
不产生
不需
【特别提示】:
①无氧呼吸第一阶段产生的[H]作用是与丙酮酸反应,转化成酒精和二氧化碳或者乳酸,因此无氧呼吸不会有[H]的积累。
②无氧呼吸只在第一阶段在 细胞质基质中释放少量的能量, 第二阶段无能量释放。无氧
呼吸比有氧呼吸产生的能量少,原因是形成的 酒精或乳酸 中,仍贮存着大量能量。
③不同的生物无氧呼吸产生不同的产物,原因是不同生物所含酶的种类不同 。动物无氧呼吸生成物是乳酸;一般植物组织无氧呼吸生成物是酒精和二氧化碳,但马铃薯块茎、玉米胚、甜菜块根无氧呼吸生成物是乳酸菌呼吸作用生成乳酸,酵母菌呼吸作用生成 水和二氧化碳或酒精与二氧化碳 。
四、 有氧呼吸和无氧呼吸的比较
有氧呼吸
无氧呼吸
场所
第一阶段在细胞质基质中,第二、三阶段在线粒体中
细胞质基质
条件
O2、酶
酶
产物
CO2和水,分解彻底
产生酒精和CO2或者乳酸,分解不彻底
能量
大量
少量
五、细胞呼吸方式的判定方法
1.方式一:根据氧气与二氧化碳量的关系
(1)若某种生物吸收O2的量和放出CO2的量相同,则该生物进行 有氧呼吸 ;若某种生物不吸收O2 ,但放出CO2,则该生物进行 无氧呼吸 。
(2)若某种生物吸收O2的量比放出CO2的量少,则该生物一部分进行有氧呼吸另一部分进行无氧呼吸 。有氧呼吸与无氧呼吸的速率关系,如下:
V二氧化碳/V氧气等于4/3,有氧呼吸和无氧呼吸消耗葡萄糖速率的相等
V二氧化碳/V氧气 大于4/3,无氧呼吸消耗葡萄糖的速率大于有氧呼吸
V二氧化碳/V氧气小于4/3,有氧呼吸消耗葡萄糖的速率大于无氧呼吸
(3)酵母菌细胞呼吸类型的判断
若只产生CO2,不消耗O2,则只进行无氧呼吸(图中A点)。
若产生CO2的物质的量比吸收O2的物质的量多,则两种呼吸同时存在(图中AC段)。
若产生CO2的物质的量与吸收O2的物质的量相等,则只进行有氧呼吸(图中C点以后)。
B点表示无氧呼吸与有氧呼吸速率相等(用CO2释放量表示),此时CO2的总释放量最低。D点表示O2浓度超过一定值(10%)以上时,无氧呼吸消失,细胞只进行有氧呼吸。
2.方式二:根据液滴的移动
如图所示是测定发芽种子的呼吸类型所用的装置(假设呼吸底物只有葡萄糖,并且不考虑外界条件的影响),
现象:甲
乙
结论
液滴左移
液滴不动
只进行有氧呼吸
液滴不动
液滴右移
只进行无氧呼吸
液滴左移
液滴右移
既进行有氧呼吸
又进行无氧呼吸
六、影响细胞呼吸的外界因素及应用
温度 O2的浓度 H2O CO2的浓度
1. 温度:通过影响呼吸酶的活性来影响呼吸速率。曲线模型同温度影响酶活的曲线相同。
应用:低温下储存蔬菜、水果;在大棚蔬菜的栽培过程中夜间适当降温,降低细胞呼吸,减少有机物的消耗。
2.O2浓度:①对无氧呼吸,氧气浓度(氧分压)为0时只进行无氧呼吸,氧气浓度增大对无氧呼吸产生抑制,O2浓度达到一定值时,可完全抑制。
②对有氧呼吸:在一定范围内随氧气浓度的增加,有氧呼吸逐渐增强。达到一定的氧气浓度时,无氧呼吸消失,只进行有氧呼吸。如图
3. 含水量:在一定范围内,细胞呼吸的速率随含水量的增加而加快,当含水量过多时,植物细胞呼吸速率减慢,甚至死亡。
4. CO2浓度:二氧化碳是细胞呼吸的产物,对细胞呼吸具有抑制作用。
5、应用:
(1)作物栽培时,要有适当措施保证根的正常呼吸,如疏松土壤(如:花盆经常松土,促进根部有氧呼吸,吸收无机盐等)。
(2)粮油种子贮藏时,要风干、降温,降低氧气含量,则能抑制呼吸作用,减少有机物消耗。
(3)水果、蔬菜保鲜时,要低温或降低氧气含量及增加二氧化碳浓度,抑制呼吸作用。
(4)大棚蔬菜的栽培过程中,夜间适当降温,降低细胞呼吸,减少有机物的消耗,提高产量。
(5)包扎伤口,选用透气消毒纱布,抑制细菌无氧呼吸,从而抑制厌氧菌繁殖
(6)酵母菌酿酒:选通气,后密封。先让酵田菌有氧呼吸,大量繁殖,再无氧呼吸产生酒精
(7)稻田定期排水:抑制无氧呼吸产生酒精,防止酒精中毒,烂根死亡
(8)提倡慢跑:防止剧烈运动,肌细胞无氧呼吸产生乳酸
(9)破伤风杆菌感染伤口:须及时清洗伤口,以防无氧呼吸
光合作用的探究历程与基本过程(知识要点)
考点一 叶绿体中色素及提取和分离
一.色素的提取与分离
1.实验原理
2.实验流程
3.问题分析
(1).色素提取液呈淡绿色的原因分析
①研磨不充分,色素未能充分提取出来。②称取绿叶过少或加入无水乙醇过多,色素溶液浓度小。③未加碳酸钙或加入过少,色素分子部分被破坏。
(2).色素带不整齐的原因:①画滤液细线时,细线没有做到细且直,使色素彼此重叠。②滤纸条一端两角剪得不对称。
(3).滤纸条上看不到色素带的原因:①滤液细线接触到层析液。②忘记画滤液细线
(4).滤纸条上只呈现胡萝卜素、叶黄素色素带的原因
①忘记加CaCO3,导致叶绿素被破坏;
②所用叶片为黄叶。
4.影响叶绿素合成的三大因素
二.叶绿体的结构与功能
(1)结构模式图
三.色素的种类与吸收光谱
(1)分布:叶绿体类囊体薄膜上。
(2)功能:吸收、传递(四种色素)和转换光能(只有少量叶绿素a)。
由图可以看出:
①叶绿体中的色素只吸收可见光,而对红外光和紫外光等不吸收。
②叶绿素对红光和蓝紫光的吸收量大,类胡萝卜素对蓝紫光的吸收量大。
考点二 光合作用的探究历程与光合作用的过程
1.光合作用的探索历程
时间
人物
实验过程、方法
实验现象
结论
1881年
恩格尔曼
把水绵和好氧性细菌的临时装片置于黑暗的没有空气的环境中:⑴用极细光束照射水绵;⑵装片完全暴露于光下。
⑴好氧细菌集中在
光束照射部位的周围 ⑵好氧细菌集中在 所有受光部位
氧气由叶绿体释放出来,叶绿体是光合作用场所。
1937年
希尔
在离体叶绿体的悬浮液中加入铁盐或其他氧化剂(悬浮液中有H2O,没有CO2)
在光照下可以释放氧气
离体的叶绿体在适当条件下发生水的光解,产生氧气。
1941年
鲁宾和卡门
同位素示踪法
⑴向第一组植物提供H218O和CO2;
⑵向第二组植物提供H2O和C18O2
第一组释放的氧
全是 18O2
第二组释放的氧全是O2
光合作用中释放出来的氧全部来自于水。
1954-
1957年
阿尔农
光照下,叶绿体可合成ATP;1957年。他发现这一过程总是和水的光解相伴随。
2.光合作用的过程
(1)光反应为暗反应提供NADPH、ATP,暗反应为光反应提供ADP和Pi。没有光反应,暗反应无法进行,没有暗反应,有机物无法合成。
(2)光合作用反应式及元素去向分析:
①O:HOO
C18O2C3(CHO)+HO
②C:14CO214C3(14CH2O)
③H:H2O→H+ →NADPH→(CH2O)+H2O
[巧学助记] 光合作用过程的“一、二、三、四”
3.环境改变时光合作用各物质含量的变化分析
(1)“过程法”分析各物质变化
下图中Ⅰ表示光反应,Ⅱ表示CO2的固定,Ⅲ表示C3的还原,当外界条件(如光照、CO2)突然发生变化时,分析相关物质含量在短时间内的变化:
助学巧记
突破光合作用过程的4个误区
(1)绿色植物中参与光合作用的色素只存在于叶绿体类囊体薄膜上,液泡中的色素不参与光合作用。
(2)绿色植物中参与光合作用的酶存在于叶绿体类囊体薄膜上和叶绿体基质中。
(3)光合作用的过程可以分为两个阶段,即光反应和暗反应。前者在光下才能进行,并在一定范围内随着光照强度的增加而增强;后者在有光、无光的条件下都可以进行,但需要光反应的产物NADPH和ATP,因此在无光条件下不可以长期进行。
(4)叶绿体并不是进行光合作用的必要场所:进行光合作用的细胞不一定含叶绿体,如蓝藻、光合细菌能进行光合作用,但没有叶绿体。
考点三 影响光合作用的因素及应用
一.影响光合作用的实验探究:
1.光合作用强度:
概念:植物在单位时间 内通过光合作用制造糖类的数量。
表示方法:一定时间内原料消耗或产物生成的数量来定量地表示。
2.实验流程
项目
烧杯
小圆形叶片
加富含CO2的清水
光照强度
叶片浮起数量
甲
10片
20 mL
强
多
乙
10片
20 mL
中
中
丙
10片
20 mL
弱
少
3.实验结论:在一定范围内,随着光照强度不断增强,光合作用强度也不断增强(小圆形叶片产生的O2多,浮起的多。)
二.影响光合作用的因素:
1.内部因素
(1)植物自身的遗传特性(如植物品种不同)以阴生植物、阳生植物为例,如图所示。
(2)植物叶片的叶龄、叶绿素含量及酶
2.外部因素
(1)单因子变量对光合作用影响的曲线分析
A.光照强度
①原理分析:通过影响光反应阶段,制约ATP和NADPH的产生,进而制约暗反应阶段。
A
②曲线分析:
O点时,光合速率为0。
OA段,随着光照强度的增强,光合作用强度也逐渐增强。
A点后,限制光合作用速率的环境因素不再是光照强度,可能是温度或CO2浓度等。
另外,光的波长(光质)也影响光合作用的速率,通常在红光下光合作用最快,蓝紫光次之,绿光最慢(复色光---白光最佳)。
③应用:温室大棚适当增加光照强度可增加光合作用强度;合理密植是增加光合作用面积的一项重要措施。
B.CO2浓度
①原理分析:通过影响暗反应阶段,制约C3的生成。
②曲线分析:在一定范围内,光合作用速率随CO2浓度升高而加快,但达到一定浓度后,再增大CO2浓度,光合作用速率不再加快。
A点之前,外界CO2浓度很低时,绿色植物叶不能利用外界的CO2制造有机物,A点时植物开始进行光合作用。
B点后随着CO2浓度的升高,光合作用速率不再加快,
此时限制光合作用速率的因素主要是光照强度。
③应用:大田中增加空气流动,以增加CO2浓度,如“正其行,通其风”;温室中可增施有机肥,以增大CO2浓度或使用CO2发生器适当提高CO2浓度。
C.温度
①原理分析:通过影响与光合作用有关的酶的活性进而影响光合作用。
②曲线分析:低温导致酶的活性降低,引起植物的光合速率降低;在一定范围内,随着温度的升高酶活性升高,进而引起光合速率增强;温度过高会引起酶活性降低甚至失活,使植物光合速率降低。
③应用:白天将温度调到光合作用的最适温度,以提高光合作用强度;晚上适当降低温度,降低酶的活性,以降低细胞呼吸强度,保证有机物的积累。
D.水分
光合速率
光合作用速率
①原理分析:水是光合作用的原料,缺水既可直接影响光合作用,又会导致叶片气孔关闭、限制CO2进入叶片,从而间接影响光合作用。
②分析:在一定范围内,光合速率随着水分的增加而加快,超过一定范围会因水分过多导致植物无氧呼吸产生酒精,反而不利于植物生长,使光合速率减慢。
③ 应用:及时、合理灌溉。
E矿质元素
①
原理分析:必需元素影响酶、叶绿素、NADPH、ATP等的合成。
②分析:在一定浓度范围内,增加必需元素的供应,可提高光合速率,但当超过一定浓度后,会因土壤溶液浓度过高,导致植物渗透失水而萎缩。
③应用:合理施肥可促进叶片面积增大,促进叶绿素(Mg)合成,促进光合产物的运输和转化等,提高光合速率
(2)多因子对光合速率的影响
[易错易混]
易错点1 混淆塑料大棚中“塑料颜色”与“补光类型”的选择
点拨 为提高光能利用率,塑料大棚栽培时常选择“无色塑料”以便透过各色光。然而,为避免白炽灯光中黄、绿光利用率较低,阴天或夜间给温室大棚“人工补光”时,则宜选择植物吸收利用效率最高的“红光或蓝紫光”灯泡。
易错点2 同一植物光照时间相等光合产量不一定相等
点拨 若同一植物处于两种不同情况下进行光合作用。甲:一直光照10分钟(暗反应时间为10分钟);乙:光照5秒,黑暗5秒,持续20分钟,则光合作用制造的有机物:甲
相关试卷
这是一份必修二超全知识点总结——2023年高中生物学业水平考试专项精讲+测试,共34页。试卷主要包含了豌豆用作遗传实验材料的优点,人工异花传粉的过程,杂交实验,对分离现象的解释,对分离现象解释的验证,分离定律,孟德尔的研究方法,显性、隐性性状的判断等内容,欢迎下载使用。
这是一份必修一超全知识点总结——2023年高中生物学业水平考试专项精讲+测试,共44页。试卷主要包含了细胞学说的创立者, 细胞学说的意义, 生命系统的结构层次, 原核细胞和真核细胞,1g/ml的NaOH溶液和0,生物大分子以碳链为骨架等内容,欢迎下载使用。
这是一份必修二超全知识点总结-2023年高中生物学业水平考试必备考点归纳与测试,共35页。试卷主要包含了豌豆用作遗传实验材料的优点,人工异花传粉的过程,杂交实验,对分离现象的解释,对分离现象解释的验证,分离定律,孟德尔的研究方法,显性、隐性性状的判断等内容,欢迎下载使用。

