高中生物专题15 体液调节-2020年高考真题和模拟题生物分项汇编(学生版)
展开
这是一份高中生物专题15 体液调节-2020年高考真题和模拟题生物分项汇编(学生版),共6页。
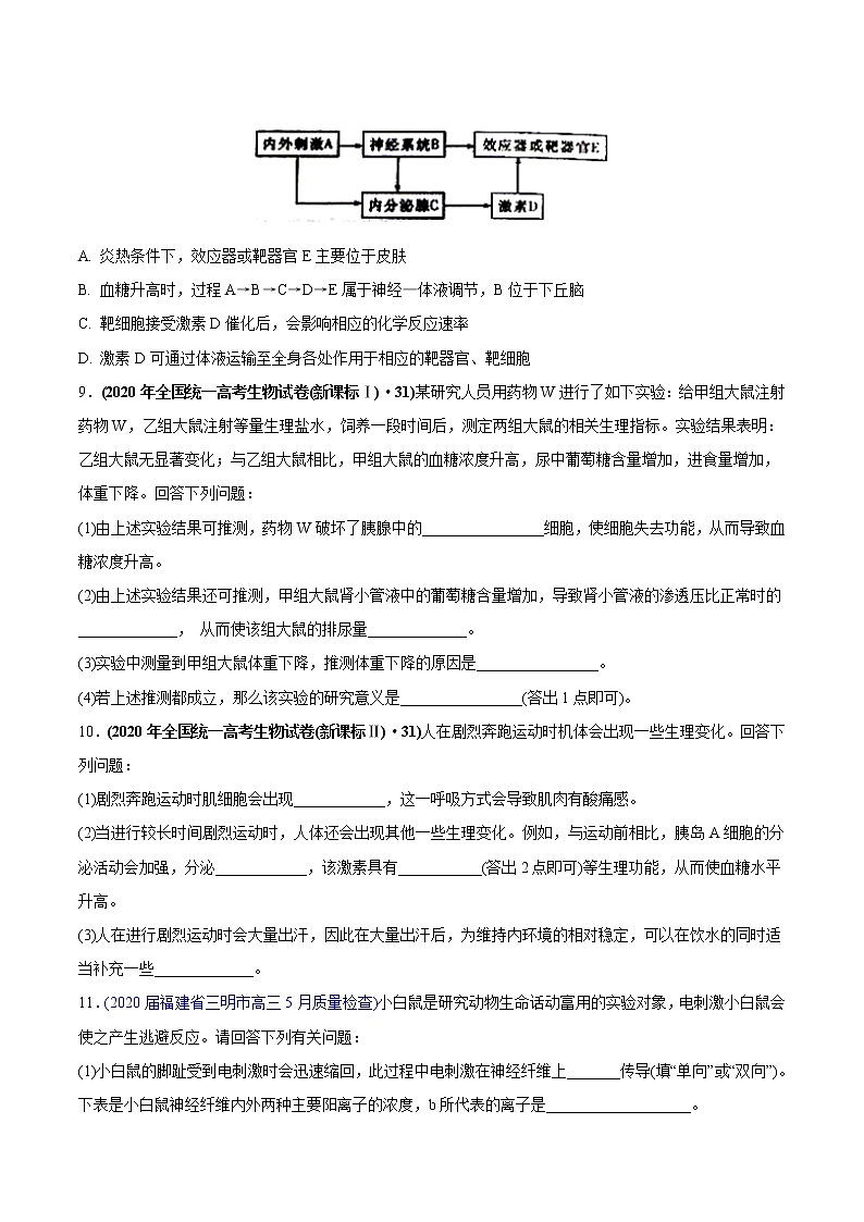
专题15 体液调节 1.(2020年全国统一高考生物试卷(新课标Ⅰ)·3)某研究人员以小鼠为材料进行了与甲状腺相关的实验,下列叙述错误的是( )A.切除小鼠垂体,会导致甲状腺激素分泌不足,机体产热减少B.给切除垂体的幼年小鼠注射垂体提取液后,其耗氧量会增加C.给成年小鼠注射甲状腺激素后,其神经系统的兴奋性会增强D.给切除垂体的小鼠注射促甲状腺激素释放激素,其代谢可恢复正常2.(2020年山东省高考生物试卷(新高考)·8)碘是甲状腺激素合成的重要原料。甲状腺滤泡上皮细胞膜上的钠-钾泵可维持细胞内外的Na+浓度梯度,钠-碘同向转运体借助Na+的浓度梯度将碘转运进甲状腺滤泡上皮细胞,碘被甲状腺过氧化物酶活化后,进入滤泡腔参与甲状腺激素的合成。下列说法正确的是( )A.长期缺碘可导致机体的促甲状腺激素分泌减少B.用钠-钾泵抑制剂处理甲状腺滤泡上皮细胞,会使其摄碘能力减弱C.抑制甲状腺过氧化物酶的活性,可使甲状腺激素合成增加D.使用促甲状腺激素受体阻断剂可导致甲状腺激素分泌增加3.(2020年浙江省高考生物试卷(7月选考)·9)人体甲状腺分泌和调节示意图如下,其中TRH表示促甲状腺激素释放激素,TSH表示促甲状腺激素,“+”表示促进作用,“-”表示抑制作用。据图分析,下列叙述正确的是( )A.寒冷信号能直接刺激垂体分泌更多的TSHB.下丘脑通过释放TRH直接调控甲状腺分泌T3和T4C.甲状腺分泌的T4直接作用于垂体而抑制TSH的释放D.长期缺碘会影响T3、T4、TSH和TRH的分泌4.(2020年浙江省高考生物试卷(7月选考)·20)分布有乙酰胆碱受体的神经元称为胆碱能敏感神经元,它普遍存在于神经系统中,参与学习与记忆等调节活动。乙酰胆碱酯酶催化乙酰胆碱的分解,药物阿托品能阻断乙酰胆碱与胆碱能敏感神经元的相应受体结合。下列说法错误的是( )A.乙酰胆碱分泌量和受体数量改变会影响胆碱能敏感神经元发挥作用B.使用乙酰胆碱酯酶抑制剂可抑制胆碱能敏感神经元受体发挥作用C.胆碱能敏感神经元的数量改变会影响学习与记忆等调节活动D.注射阿托品可影响胆碱能敏感神经元所引起的生理效应5.(2020年江苏省高考生物试卷·12)下列关于人体内胰岛素和胰高血糖素的叙述,错误的是( )A.胰岛素在胰岛B细胞中合成,胰高血糖素在胰岛A细胞中合成B.胰岛素是唯一降低血糖的激素,胰高血糖素不是唯一升高血糖的激素C.胰岛素激活胰岛素受体后,葡萄糖通过胰岛素受体进入细胞内D.胰岛素分泌不足或胰高血糖素分泌过多均可能导致糖尿病的发生6.(河北省石家庄2020高三下学期模拟)对于生物的激素调节及其应用方面的有关说法正确的是( )A.刮干热风会影响小麦在开花期传粉,喷洒一定浓度的生长素能避免减产B.胰岛素分泌不足的成年人排尿量会相应增加,逐渐消瘦,体重减少C.切除动物的垂体后,血液中促甲状腺激素释放激素和甲状腺激素会均减少D.激素间协同和拮抗对动物正常生命活动是有利的,如生长素与甲状腺激素的协同7.(浙江省之江教育联盟2019-2020学年高三第一次联考)人体血糖浓度的相对稳定受多种因素影响。现有甲、乙,丙三人,甲是健康的正常人,乙的胰岛β细胞被自身免疫反应所破坏,丙的胰岛β细胞功能正常、体内含有抗胰岛素受体的抗体。甲在某次运动前后血糖浓度的变化如图所示,有关叙述错误的是A.bc段血糖浓度下降的直接原因是运动初期血糖的消耗量大于产生量B.cd段血糖浓度升高主要是由于血液中胰高血糖素的增加引起的C.给丙注射胰岛素能够有效调节其血糖水平D.用本尼迪特试剂对甲,乙两人空腹时尿样进行检测,水浴加热后观察到的颜色两者明显不同8. (湘豫名校2020届高三12月联考)下列关于生命活动调节示意图的描述错误的是A. 炎热条件下,效应器或靶器官E主要位于皮肤B. 血糖升高时,过程A→B→C→D→E属于神经—体液调节,B位于下丘脑C. 靶细胞接受激素D催化后,会影响相应的化学反应速率D. 激素D可通过体液运输至全身各处作用于相应的靶器官、靶细胞9.(2020年全国统一高考生物试卷(新课标Ⅰ)·31)某研究人员用药物W进行了如下实验:给甲组大鼠注射药物W,乙组大鼠注射等量生理盐水,饲养一段时间后,测定两组大鼠的相关生理指标。实验结果表明:乙组大鼠无显著变化;与乙组大鼠相比,甲组大鼠的血糖浓度升高,尿中葡萄糖含量增加,进食量增加,体重下降。回答下列问题:(1)由上述实验结果可推测,药物W破坏了胰腺中的________________细胞,使细胞失去功能,从而导致血糖浓度升高。(2)由上述实验结果还可推测,甲组大鼠肾小管液中的葡萄糖含量增加,导致肾小管液的渗透压比正常时的_____________, 从而使该组大鼠的排尿量_____________。(3)实验中测量到甲组大鼠体重下降,推测体重下降的原因是________________。(4)若上述推测都成立,那么该实验的研究意义是________________(答出1点即可)。10.(2020年全国统一高考生物试卷(新课标Ⅱ)·31)人在剧烈奔跑运动时机体会出现一些生理变化。回答下列问题:(1)剧烈奔跑运动时肌细胞会出现____________,这一呼吸方式会导致肌肉有酸痛感。(2)当进行较长时间剧烈运动时,人体还会出现其他一些生理变化。例如,与运动前相比,胰岛A细胞的分泌活动会加强,分泌____________,该激素具有___________(答出2点即可)等生理功能,从而使血糖水平升高。(3)人在进行剧烈运动时会大量出汗,因此在大量出汗后,为维持内环境的相对稳定,可以在饮水的同时适当补充一些_____________。11.(2020届福建省三明市高三5月质量检查)小白鼠是研究动物生命话动富用的实验对象,电刺激小白鼠会使之产生逃避反应。请回答下列有关问题:(1)小白鼠的脚趾受到电刺激时会迅速缩回,此过程中电刺激在神经纤维上_______传导(填“单向”或“双向”)。下表是小白鼠神经纤维内外两种主要阳离子的浓度,b所代表的离子是___________________。离子神经元内神经元外a5~15mol/L145 mol/Lb140 mol/L5 mol/L(2)在逃避过程中小白鼠体内明显增加的激素有肾上腺素和_______,两者都可以通过____运输,作用于相应的靶细胞。其中,前者在饥饿时与______在血糖调节过程中发挥协同作用,后者在寒冷时受下丘脑垂体的作用增加分泌量,这体现了激素分泌的_____调节。(3)研究发现小白鼠在连续遭受多次电刺激后,其反应强度随电的刺激重复出现而减弱,已知其关键因素在于突触的信号传递,突触后膜电位变化与突触前膜释放递质的量有关。据此推断,出现上述小白鼠反应减弱现象的原因是_______________________。多次电刺激使小白鼠大脑皮层下某个区域出现病理性损伤,表现为日排尿量明显增多、饮水剧增,推测可能是脑内_______区域受损,引起_____缺乏所致。12.(2020届广东省东莞市高三4月模拟)小鼠是研究哺乳动物生命活动调节的常用材料。请回答:(1)正常小鼠对环境温度变化敏感,将其从常温(25℃左右)转移至低温(15℃左右)环境饲养,相同活动程度时,个体的单位时间耗氧量会__________,体温会__________。(2)机体缺乏甲状腺激素的原因有:下丘脑病变、垂体病变、甲状腺病变、缺碘。为探究某些患病小鼠的病因,科学家抽血检测3种小鼠的激素浓度,结果如下表: 促甲状腺激素释放激素促甲状腺激素甲状腺激素正常小鼠正常正常正常患病A小鼠偏高偏高偏低患病B小鼠?偏低偏低 ①A小鼠体温比正常小鼠__________(填“偏高”或“偏低”),理由是__________。其患病的原因可能是__________。②若B小鼠的病因是垂体病变,则表中“?”应为__________,原因是__________。13.(福建省漳州市2019-2020学年高三下学期3月在线质检)血糖的平衡对于保证机体各种组织和器官的能量供应具有重要的意义,胰岛素是维持血糖平衡的重要激素。右图表示胰岛素分泌的调节过程及胰岛素作用机理。据图分析回答:(1)当血糖浓度上升时,葡萄糖感受器接受刺激产生兴奋,经兴奋的传导和传递,最终导致传出神经末梢释放神经递质与________; 由图分析,胰岛B细胞分泌胰岛素还受到____的影响。以上说明血糖平衡的调节方式包括_______调节。(2)糖尿病病因之一是患者血液中存在异常抗体(图中抗体1、抗体2)。图中因抗体1引起的糖尿病的致病原因是:__________________结合,导致_____________。 该病可以通过注射______来治疗。从免疫学的角度分析,这两种异常抗体引起的糖尿病都属于_____病。14.(河北省石家庄2020高三第三次考试)据报道富硒大米有多种保健功能,如增强免疫力、降血糖等。为验证硒能增强机体的免疫功能,某研究小组用小鼠进行实验,实验处理及结果如下表,请回答下列问题:级别A 组B 组C 组 饲喂的饲料 适量含硒的鼠粮 ? 等量含免疫增强剂的鼠粮 用羊红细胞作为抗原处理小鼠两周,测得体内抗体的含量 + + + + + + + + +注:“+”越多表示抗体含量越高。(1)B 组小鼠应饲喂_____。(2)小鼠体内产生抗体的细胞可由_____细胞分化而来。硒增强了小鼠的体液免疫,依据是_____。(3)请补充下列有关验证硒具有降血糖作用的实验方案:①选择一批生理状况相同的健康小鼠,随机均分为甲、乙两组。②测定_____。③给甲组小鼠饲喂适量不含硒的鼠粮,乙组小鼠饲喂等量含硒的鼠粮,一段时间后,测定并比较两组小鼠的血糖浓度。预测实验结果和结论:最终甲组小鼠的血糖浓度_____(“高于”、“低于”或“等于”)乙组小鼠的血糖浓度,表明硒具有降血糖的作用。
相关试卷
这是一份高中生物高考专题14 体液调节-2021年高考真题和模拟题生物分项汇编(原卷版),共9页。试卷主要包含了响应之间的对应关系等内容,欢迎下载使用。
这是一份高中生物高考专题14 体液调节-2021年高考真题和模拟题生物分项汇编(解析版),共22页。试卷主要包含了响应之间的对应关系等内容,欢迎下载使用。
这是一份高中生物高考专题14 体液调节-2021年高考真题和模拟题生物分项汇编(解析版),共22页。试卷主要包含了响应之间的对应关系等内容,欢迎下载使用。

