还剩22页未读,
继续阅读
所属成套资源:2022年中考历史二轮复习 热点专训
成套系列资料,整套一键下载
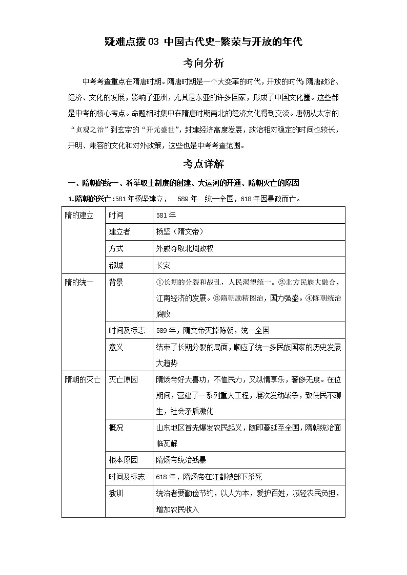
2022年中考历史二轮复习 热点03中国古代史-繁荣与开放的年代(原卷版+解析版)
展开相关试卷
初中历史中考复习 专题05 隋唐时期:繁荣与开放的时代 (原卷版):
这是一份初中历史中考复习 专题05 隋唐时期:繁荣与开放的时代 (原卷版),共19页。试卷主要包含了《旧唐书》称等内容,欢迎下载使用。
初中历史中考复习 专题05 隋唐时期:繁荣与开放的时代(原卷版):
这是一份初中历史中考复习 专题05 隋唐时期:繁荣与开放的时代(原卷版),共42页。
初中历史中考复习 专题04 繁荣与开放的时代(第01期)(原卷版):
这是一份初中历史中考复习 专题04 繁荣与开放的时代(第01期)(原卷版),共10页。试卷主要包含了选择题,综合题等内容,欢迎下载使用。

