资料中包含下列文件,点击文件名可预览资料内容






还剩4页未读,
继续阅读
所属成套资源:2023济南高三上学期11月期中考试试题及答案(九科)
成套系列资料,整套一键下载
2023济南高三上学期11月期中考试英语试题PDF版含答案
展开
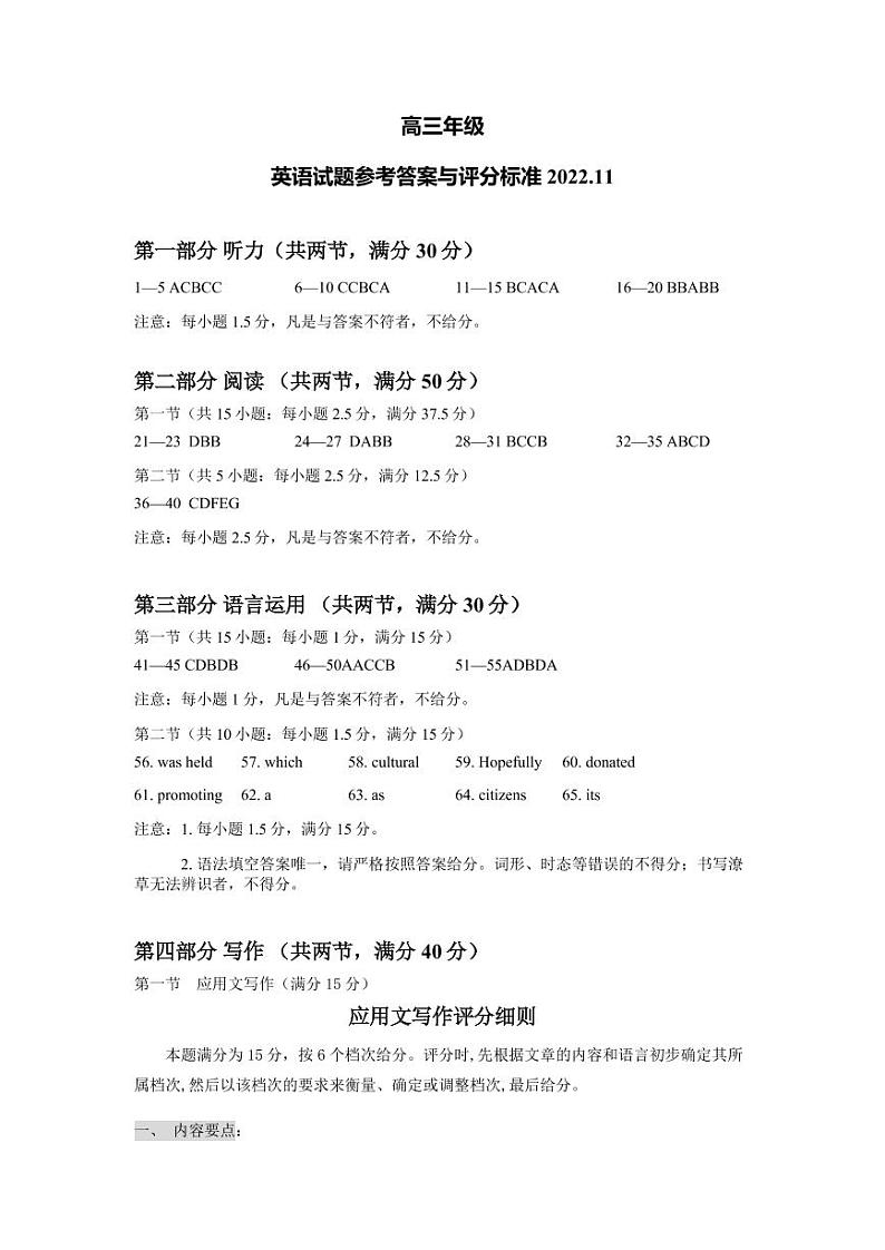
这是一份2023济南高三上学期11月期中考试英语试题PDF版含答案,文件包含高三英语考试答案pdf、山东省济南市2022-2023学年高三上学期11月期中考试英语试题pdf等2份试卷配套教学资源,其中试卷共13页, 欢迎下载使用。
相关试卷
2023济南高三上学期开学检测英语试题含答案:
这是一份2023济南高三上学期开学检测英语试题含答案,文件包含山东省济南市2022-2023学年高三上学期开学检测英语试题docx、山东省济南市2022-2023学年高三上学期开学检测英语答案docx、高三英语听力mp3等3份试卷配套教学资源,其中试卷共12页, 欢迎下载使用。
2023济南济阳闻韶中学高三上学期12月月考英语试题pdf版含答案:
这是一份2023济南济阳闻韶中学高三上学期12月月考英语试题pdf版含答案,文件包含山东省济南市济阳闻韶中学2023届高三上学期12月月考英语试题pdf、济阳闻韶中学2022年12月月考英语听力mp3等2份试卷配套教学资源,其中试卷共6页, 欢迎下载使用。
2023济南历城二中高二上学期期中考试英语试题PDF版含答案(有听力):
这是一份2023济南历城二中高二上学期期中考试英语试题PDF版含答案(有听力),文件包含历城二中58级高二上学期期中考试英语试题pdf、历城二中58级高二上学期期中考试英语试题答案pdf、试音部分1分45秒期中考试高二英语听力音频mp3等3份试卷配套教学资源,其中试卷共7页, 欢迎下载使用。