衡水金卷先享联盟高三联考【湖南片区】(正文、答案、网评、PPT)地理
展开
这是一份衡水金卷先享联盟高三联考【湖南片区】(正文、答案、网评、PPT)地理,文件包含衡水金卷先享联盟高三联考地理课件pptx、衡水金卷先享联盟高三联考地理正文pdf、衡水金卷先享联盟高三联考地理答案pdf、衡水金卷先享联盟高三联考地理网评卡pdf等4份试卷配套教学资源,其中试卷共7页, 欢迎下载使用。
衡水金卷先享联盟高三联考
本试题卷共8页,20题。全卷满分100分。考试用时75分钟。
1.答题前,先将自己的姓名、考号等填写在试题卷和答题卡上,并将准考证号条形码粘贴在答题卡上的指定位置。
2.选择题的作答:每小题选出答案后,用2B铅笔把答题卡上对应题目的答案标号涂黑,写在试题卷、草稿纸和答题卡上的非答题区域均无效。
3.非选择题的作答:用签字笔直接答在答题卡上对应的答题区域内。写在试题卷、草稿纸和答题卡上的非答题区域均无效。
4.考试结束后,请将本试题卷和答题卡一并上交。
一、选择题:本题共16小题,每小题3分,共48分。在每小题给出的四个选项中,只有一项是符合题目要求的。
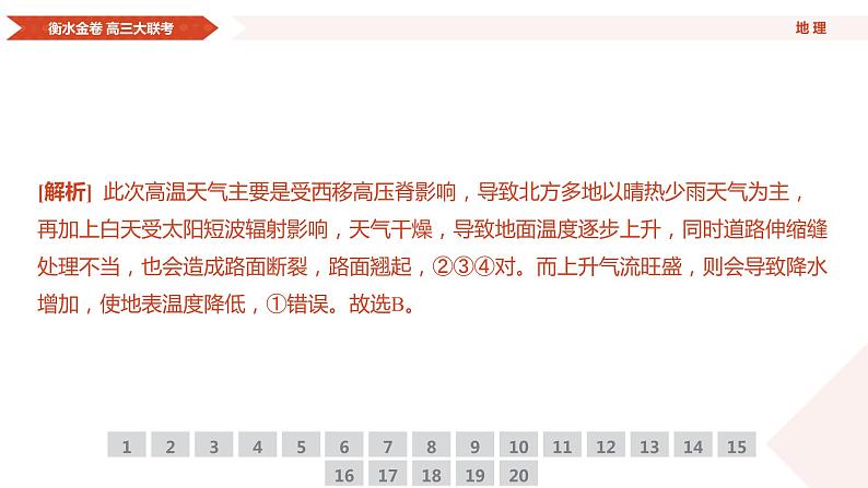
1.河南近日水泥路面热得断裂,路面翘起,其原因可能是( )①气温高,上升气流旺盛 ②白天太阳辐射强烈③道路伸缩缝处理不当 ④天气晴热少雨
A.①②③B.②③④C.①③④D.①②④
[解析] 此次高温天气主要是受西移高压脊影响,导致北方多地以晴热少雨天气为主,再加上白天受太阳短波辐射影响,天气干燥,导致地面温度逐步上升,同时道路伸缩缝处理不当,也会造成路面断裂,路面翘起,②③④对。而上升气流旺盛,则会导致降水增加,使地表温度降低,①错误。故选B。
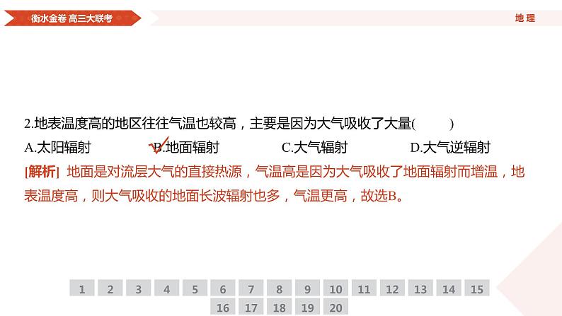
2.地表温度高的地区往往气温也较高,主要是因为大气吸收了大量( )
A.太阳辐射B.地面辐射C.大气辐射D.大气逆辐射
[解析] 地面是对流层大气的直接热源,气温高是因为大气吸收了地面辐射而增温,地表温度高,则大气吸收的地面长波辐射也多,气温更高,故选B。
地名可以反映周围地理环境特征的一项指标,随着乡村振兴战略的实施,地名消失速度在加快,湖南省已经消失的老地名大概有3000~4000个。某些地名的消失,成为我们地名文化遗产上的一大遗憾。右图为湖南省行政村命名类型及个数图。据此完成3~5题。
3.图中反映湖南突出的自然地理特征是( )
A.资源丰富,建筑类型多样B.地形复杂,水网密布C.光热水充足,动植物资源丰富D.自然条件优越,村民居住意愿高
[解析] 读图可得,行政村中地形和水文相关的最多,湖南省东、西、南三面地势较高,中北部地势低缓,形成了一个以洞庭湖平原为中心的马蹄形地域。湖南省的河网也非常稠密,境内布满了大大小小的河流和湖泊,因此地形复杂,水网密布。故选B。
4.湖南省地名中与“塘”“坪”“堰”相关的地理要素依次是( )
A.地形 水文 工程B.水文 地形 意愿C.水文 地形 工程D.地形 水文 建筑
[解析] “塘”指的是面积不大的池子,与水文相关;“坪”指的是山区或丘陵的平地,与地形相关;“堰”指的是较低的挡水建筑物,作用是提高上游水位,便于灌溉和航运,与工程相关。故选C。
5.针对地名消失现状,下列具备普遍意义的措施是( )①完善相关规定,建立地名更改标准,规范更改程序 ②加强宣传和保护力度,节假日开展与地名相关的活动③以多种形式加强民众意识,以名人名胜带动旅游发展 ④借助社交建立社交账号,定期发布地名专题资料和信息
[解析] 以多种形式加强民众意识,完善相关规定,建立地名更改标准,规范更改程序,①正确;加强宣传力度和保护力度,节假日开展与地名相关的活动,②正确;借助社交建立社交账号,定期发布地名专题资料和信息等,④正确;在有名人或者有名胜的地区可以发展旅游,借以提高知名度,保护地名的延续,但是并不是大部分村都有名人或名胜,因此并不适用绝大部分的行政村,从而效果最不显著,③错误。故选D。
白洋淀是华北地区最大的淡水湖泊。白洋淀水域辽阔、风景秀丽、物产丰富在维持生态平衡方面发挥着极其重要的作用。但近些年,除了频出因缺水而干淀的现象,白洋淀的水质及生物多样性也越来越堪忧。据此完成6~7题。
6.白洋淀的生态功能主要有( )①调蓄洪水 ②灌溉和旅游 ③降解污染物 ④降低噪声
A.①③B.①②C.③②D.③④
[解析] 灌溉和旅游属于经济功能,②错误,降低噪声属于森林绿化的作用,白洋淀对此起到的作用非常小,④错误。白洋淀作为湿地,可发挥的生态功能有:调节气候、调蓄洪水、降解污染和保持生物多样性,①③对,故选A。
7.为改善目前状况可采取的措施可行的是( )①减少挺水植物,增加流速,改善水质②在湖滩增加水生植物为鱼虾提供栖息繁殖场所③封堵沟湾地貌,减少鱼类洄游通道④加大增殖放流,打击非法捕捞和排污
A.②④B.①②C.①③D.①④
[解析] 挺水植物能减缓水流速度,加速污染物沉降,进而对污染物起到了拦截作用,从而改善水质,因而不能减少挺水植物,①错误;应改造出沟湾等地貌,为洄游性鱼类提供通道,③错误;在湖滩增加水生植物等方式为野生鱼虾提供栖息繁殖的场所;加大增殖放流,打击非法捕捞和排污等,②④正确。故选A。
A.抢占国外市场B.发展中美贸易C.提高产品质量D.加快产品更新
9.与德州工厂相比,2015年投产的泰国工厂的突出优势是( )
A.作为海外基地,提高了产能B.提高产品的国内市场占有率C.研发费用高,提供高端产品D.抵御国际贸易摩擦能力较强
[解析] 相比国内工厂,国外工厂国际贸易中的价值更大,可以规避一些贸易壁垒。故选D。
A.扩大轮胎产能B.产品多元发展C.提高企业形象D.降低生产成本
[解析] 不同种类的轮胎的研发生产需要经过高强度的测试才完成,亚洲最大、最综合、最全面的测试场地可以为不同种类的轮胎提供测试环境,促进产品的多元化发展。故B正确。
右图为家住北方地区的小明房间平面布局图。据此完成11~13题。
11.从国庆节到元旦,正午床位被照射到面积的变化是( )
A.增大B.减小C.先增大后减小D.先减小后增大
[解析] 屋内被照射到的面积与正午太阳高度的大小相反,从国庆节到元旦,正午太阳高度先减小后增大,则屋内床位被照射的面积变化是先增大后减小,故选C。
12.冬至这天上午,小明房间内首先被照射到的是( )
A.书柜②B.床头柜C.床D.书柜①
[解析] 冬至日,太阳光线进入室内面积最大,太阳东升西落,首先被照到的应该是西墙上的书柜②,故选A。
13.下列可能出现在室内的现象合理的是( )
A.上午阳光照射着书柜①B.夏至日在书桌前看到太阳冉冉升起C.下午阳光照射着书柜②D.书桌的影子在一天内呈顺时针方向转动
[解析] 上午太阳在东南,应照射到书柜②,下午太阳在西南,应照射到书柜①,A、C错误。夏至日日出东北,在书桌前看不到东北方向,B错误。一天内太阳呈顺时针转动,影子也应呈顺时针方向转动,故选D。
14.三级台地的形成的时间顺序应该为( )
A.一级台地、二级台地、三级台地B.二级台地、一级台地、三级台地C.三级台地、二级台地、一级台地D.三级台地、一级台地、二级台地
A.一级台地B.二级台地C.三级台地D.都有
16.喀纳斯河谷冰川移动方向为( )
A.东南B.西南C.西北D.正北
[解析] 根据河流流向判断西北高东南低,冰川移动方向为东南,故选A。
二、非选择题:本大题包括4小题,共52分。
(1)推测该研究区内灌渠的取水口的位置在A、B、C的哪一处,并说明理由。(4分)
[答案] A处。(2分)理由:该地地势西南高,东北低,可实现自流灌溉。(2分)(或该地引黄河水灌溉,水源在西南方向也可得2分)
3米(或5米)(2分)
(3)结合材料和所学知识,总结影响当地土地盐渍化的主要因素,并就其中某个因素提出可行性措施。(8分)
[答案] 影响因素:地下水位、地下水含盐量、灌溉方式和潜水蒸发等。(每点2分,任答3点得6分)措施:针对不合理的灌溉方式,采用喷灌、滴灌等节水灌溉方式;针对潜水蒸发,采取覆盖措施减少蒸发。(任答一种措施得2分)(或采取其他措施,言之有理也可以得2分)
18.阅读图文材料,完成下列要求。(16分) 近年来,东北地区人口流失严重、人力资本总量减少,这成为了东北经济增长和振兴的主要阻力。据资料显示,县域成为东北地区人口流失的主要区域。材料一 下表为2010—2020年东北三省各等级城市城市人口变化情况
说明:表中数据根据各地《2010年第六次全国人口普查公报》《2020年第七次全国人口普查公报》整理。
材料二 下表为2015—2020年中国常住人口城镇化率及增速
说明:2015—2019年数据采用第七次全国人口普查修订数据,2020年数据为第七次全国人口普查数据,其他数据来源于《2021中国统计摘要》
(1)根据材料一,归纳2010—2020年东北三省的人口变化在城市等级上的特征。(6分)
[答案] 特大城市、大城市人口的绝对规模显著扩大,相对规模也在逐步扩大;(3分)中、小城市人口的绝对规模显著缩小,相对规模也在逐步萎缩。(3分)
(2)根据材料二,归纳2016—2020年东北地区常住人口城镇化率增速的特征,并推测东北地区农村人口外流对城镇化率增速没有起到促进作用的原因。(6分)
[答案] 特征:东北地区2016—2020年常住人口城镇化率增速较低;(2分)年平均增幅约为0.96个百分点,远低于全国平均水平。(2分)原因:农村人口流向周围城市的同时,大量农村及城市人口流向省外。(2分)
(3)针对材料三中的问题,请为政府提出合理化建议。(4分)
[答案] 建立各具特色的县域现代富民产业;(2分)优化完善县域基础设施和公共服务;(2分)多措并举提升县域治理水平;(2分)盘活利用农村闲置公共建设用地;(2分)探索建立跨地区资源与成果共享的长效机制。(2分)(任答2点得4分)
19.阅读图文材料,完成下列要求。(9分) 锋面常与气旋相结合形成锋面气旋。当冷暖锋移动速度相差较大时,则引起天气的较大变化。右图为北京时间2020年11月18日14时亚洲局部地区海平面气压(百帕)分布图。
(1)描述图中①②地主要的气流运动方向及直线甲到乙的气压变化。(3分)
[答案] ①地气流:向南运动(或写出偏南即可);(1分)②气流:下沉(下沉辐散)。(1分) 气压变化:先降低后升高。(1分)
(2)若图中冷锋移动速度远快于暖锋,推测图中气旋可能引起的天气变化。(6分)
[答案] 地面暖锋逐渐被冷锋追上,且暖空气被抬升,(2分)中心气压值降至最低,(2分)气旋环流达到最强。当水汽充足时,容易引起大范围云和降水,使得降水量增加,降水范围增大,降水时间加长。(2分)(降水任答出一个方面即可得分)
20.阅读图文材料,完成下列要求。(11分)材料一 茶树生长喜光怕晒、喜暖怕寒、喜湿怕涝、喜酸怕碱。安化是中国黑茶的故乡,历史悠久。安化隶属湖南益阳,地处湘中偏北,境内青山秀水,沟壑纵横,云雾缭绕。茶园土壤以酸性为主,氮、钾等营养元素含量丰富。安化有大面积的古茶园,其酚类和氨基酸含量高出普通茶叶一倍有余,经久耐泡,加工和发花工艺独特。安化黑茶包装与茶品在精制过程中一次成形,融为一体,花格篾篓,原始古朴,深受市场欢迎。下图为湖南省及益阳市地图。
材料二 茶产业涉及面广,与农民生活、农村经济发展息息相关,在帮助农民脱贫致富、解决农村劳动力就业和发展农村经济等方面有着其他产业难以替代的作用。湖南茶产业要实现可持续发展,必须走产业融合发展之路。
(1)分析安化黑茶深受市场欢迎的原因。(6分)
[答案] 地处亚热带季风气候区,夏季高温,冬季温和,降水充足,光照适宜,(2分)山地丘陵广布,排水良好,(2分)土壤酸性且矿物养分丰富,(2分)古茶园面积大,利于茶树种植,茶叶品质优良;(2分)加工和发花工艺以及包装独特。(2分)(自然原因任答2点得4分,社会经济原因得2分)
相关试卷
这是一份2022-2023学年湖南省衡水金卷先享联盟高三上学期11月联考试题 地理 PDF版,文件包含衡水金卷先享联盟高三联考地理正文pdf、衡水金卷先享联盟高三联考地理答案和解析pdf等2份试卷配套教学资源,其中试卷共6页, 欢迎下载使用。
这是一份2023湖南省衡水金卷先享联盟高三上学期11月联考试题地理PDF版含解析
这是一份衡水金卷先享题考前悟题——新高考 地理,共3页。试卷主要包含了选择题,非选择题等内容,欢迎下载使用。

