


高中生物黄金卷06-【赢在高考•黄金20卷】备战2021高考生物全真模拟卷(新课标)(无答案)
展开
这是一份高中生物黄金卷06-【赢在高考•黄金20卷】备战2021高考生物全真模拟卷(新课标)(无答案),共7页。
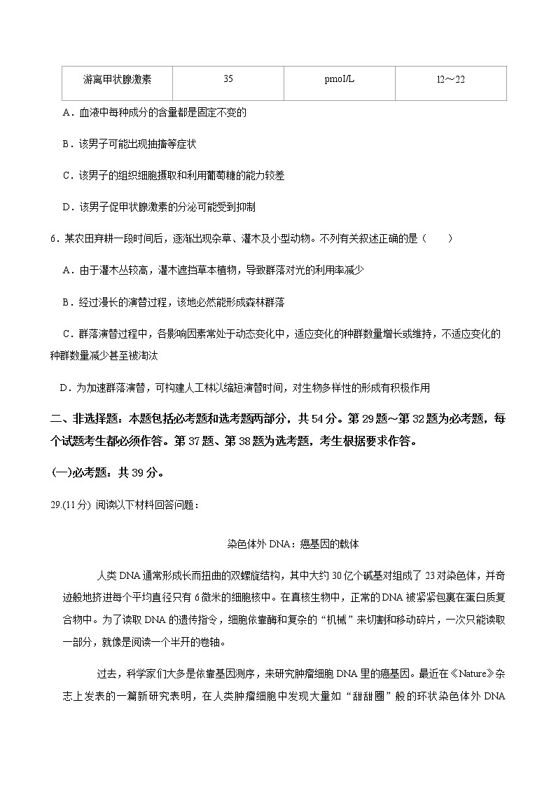
绝密★启用前|学科网考试研究中心命制【赢在高考•黄金20卷】备战2021高考生物全真模拟卷(新课标)第六模拟一、选择题:本大题共6个小题,每题6分,共36分。在每小题给出的四个选项中,只有一项是符合题目要求的。1.下列关于真核细胞结构和功能的叙述,错误的是( )A.细胞质中许多重要细胞器的形成以膜的分化为基础 B.细胞核通过mRNA和核糖体对细胞生命活动进行控制 C.胰高血糖素和胰岛素空间结构的形成均需要内质网参与 D.细胞骨架由纤维素构成,在物质运输等方面起重要作用2.如图表示一种酶与其对应底物,以下叙述错误的是( )A.高温导致该酶空间结构发生改变 B.高温下该酶失活是因其活性位点与底物不吻合 C.降低至最适温度时此酶的活性位点结构能恢复 D.酶的专一性是由酶和底物的空间结构决定的3.对下列示意图所表示的生物学意义的描述,错误的是( )①甲图中生物自交后产生基因型为Aadd的个体的概率为②乙图如果是二倍体生物的细胞,则处于有丝分裂后期,该细胞有4个染色体组③丙图所示家系中男性患者明显多于女性患者,该病最有可能是伴X隐性遗传病④丁表示雄果蝇染色体组成图,其基因型可表示为AaXWYA.①②③④ B.①②④ C.②③ D.③4.某种细菌的某一段基因指导合成的蛋白质,可以杀死棉铃虫。技术人员将该段基因导入棉花中,获得F0代转基因棉花,让其与普通棉花杂交,获得F1代棉花,然后对F1代棉花进行抗虫鉴定,结果发现抗虫棉与非抗虫棉的比例为3:1.下列分析错误的是( )A.该细菌和棉花共用一套遗传密码 B.导入棉花中的该段目的基因位于一对同源染色体上 C.转基因棉花中该段基因的遗传遵循自由组合定律 D.若F0代棉花自交,则子代的性状分离比约为15:15.抽血化验是医生进行诊断的重要依据,如表是某男子血液化验单中的部分数据,相关叙述不正确的是( )项目测定值单位参考范围钙离子1.81mmol/L2.02~2.60胰岛素1.7mIU/L5.0~20.0游离甲状腺激素35pmoI/Ll2~22A.血液中每种成分的含量都是固定不变的 B.该男子可能出现抽搐等症状 C.该男子的组织细胞摄取和利用葡萄糖的能力较差 D.该男子促甲状腺激素的分泌可能受到抑制6.某农田弃耕一段时间后,逐渐出现杂草、灌木及小型动物。不列有关叙述正确的是( )A.由于灌木丛较高,灌木遮挡草本植物,导致群落对光的利用率减少 B.经过漫长的演替过程,该地必然能形成森林群落 C.群落演替过程中,各影响因素常处于动态变化中,适应变化的种群数量增长或维持,不适应变化的种群数量减少甚至被淘汰 D.为加速群落演替,可构建人工林以缩短演替时间,对生物多样性的形成有积极作用二、非选择题:本题包括必考题和选考题两部分,共54分。第29题~第32题为必考题,每个试题考生都必须作答。第37题、第38题为选考题,考生根据要求作答。(一)必考题:共39分。29.(11分) 阅读以下材料回答问题:染色体外DNA:癌基因的载体 人类DNA通常形成长而扭曲的双螺旋结构,其中大约30亿个碱基对组成了23对染色体,并奇迹般地挤进每个平均直径只有6微米的细胞核中。在真核生物中,正常的DNA被紧紧包裹在蛋白质复合物中。为了读取DNA的遗传指令,细胞依靠酶和复杂的“机械”来切割和移动碎片,一次只能读取一部分,就像是阅读一个半开的卷轴。 过去,科学家们大多是依靠基因测序,来研究肿瘤细胞DNA里的癌基因。最近在《Nature》杂志上发表的一篇新研究表明,在人类肿瘤细胞中发现大量如“甜甜圈”般的环状染色体外DNA(ecDNA,如图中黑色箭头所指位置)。科学家们指出,ecDNA是一种特殊的环状结构,看起来有点像细菌里的质粒DNA.这类独立于染色体存在的环状DNA在表达上并不怎么受限,很容易就能启动转录和翻译程序。在人类健康的细胞中几乎看不到ecDNA的痕迹,而在将近一半的人类癌细胞中,都可以观察到它,且其上普遍带有癌基因。ecDNA上的癌基因和染色体DNA上的癌基因都会被转录,从而推动癌症病情的发展。但由于两类癌基因所在的位置不同,发挥的作用也无法等同。 当癌细胞发生分裂时,这些ecDNA被随机分配到子细胞中。这导致某些子代癌细胞中可能有许多ecDNA,细胞中的癌基因也就更多,这样的细胞也会更具危害;而另一些子代癌细胞中可能没有ecDNA。 癌细胞能够熟练地使用ecDNA,启动大量癌基因表达,帮助它们快速生长,并对环境快速做出反应,产生耐药性。研究还发现,ecDNA改变了与癌症相关基因的表达方式,从而促进了癌细胞的侵袭性,并在肿瘤快速变异和抵御威胁(如化疗、放疗和其他治疗)的能力中发挥了关键作用。相比起染色体上的癌基因,ecDNA上的癌基因有更强的力量,推动癌症病情进一步发展。(1)请写出构成DNA的4种基本结构单位的名称。 。(2)真核细胞依靠酶来读取DNA上的遗传指令,此时需要酶的是 。(填写以下选项前字母)a.解旋酶 b.DNA聚合酶 c.DNA连接酶 d.RNA聚合酶(3)依据所学知识和本文信息,指出人类正常细胞和癌细胞内DNA的异同。 。(4)根据文中信息,解释同一个肿瘤细胞群体中,不同细胞携带ecDNA的数量不同的原因。 。(5)依据所学知识和本文信息,提出1种治疗癌症的可能的方法。 。 30.(12分)某果蝇种群中果蝇的长翅与短翅、红眼与白眼是两对相对性状,相关基因分别用A、a和B、b表示,其中眼色相关基因位于X染色体上。一只红眼雌果蝇与一只白眼雄果蝇杂交,F1的表现型及数量如表所示(已知雌、雄配子均不致死)。回答下列问题: 长翅红眼长翅白眼短翅红眼短翅白眼雄果蝇/只0158053雌果蝇/只1521494851(1)由杂交结果可以看出,显性性状是 。亲代果蝇的基因型是 。(2)F1中没有出现红眼雄果蝇的原因是 。据此可知该果蝇种群中关于眼色的基因型有 种。(3)F1中长翅红眼果蝇的基因型是 ,其中杂合子占F1总数的 。(4)让F1中长翅红眼雌果蝇与长翅白眼雄果蝇随机交配,理论上F2中长翅白眼果蝇占 。 31. (8分)如图是特异性免疫发生的部分过程,其中A、B、C、D、E表示不同细胞类型,甲、乙表示不同的物质。据图回答下列问题:(1)细胞B的作用是 。(2)物质甲和物质乙在该过程中发挥某种活性,它们是 ,其中物质乙的作用是促进细胞 (A、B、C、D、E)的增殖分化。(3)细胞D的名称是 。(4)Ⅰ型糖尿病产生的原因是由于胰岛B成为靶细胞被攻击,由此可推断该病的产生与细胞 (A、B、C、D、E)的活动有关。32.(8分) 林场中的林木常遭到某种山鼠的危害。通常,对于鼠害较为严重的林场,仅在林场的局部区域(苗圃)进行药物灭鼠,对鼠害的控制很难持久有效。回答下列问题:(1)研究生态系统时,在种群水平上的研究主要集中于种群的数量特征和 。(2)从能量流动的角度分析,灭鼠的目的是 。(3)药物灭鼠后一段时间,老鼠又泛滥成灾,啃食大量植物, (请填写“属于”或“不属于”)群落演替。(4)林场生物群落的空间结构的形成有利于 。(二)选考题:15分。请考生在第37、38题两道题中任选一题作答,如果多做,则按做的第一个题目计分。37.[生物——选修1:生物技术实践](15分) 尿素作为主要的化肥种类之一,也是一种重要的化工原料。目前处理含尿素废水的方法有3种:化学热力学水解法、微生物水解法及脲酶水解法。某研究小组欲从土壤中筛选能高效分解尿素的细菌(目标菌)。回答下列问题。(1)给农作物施用尿素,主要是为了给植物提供 元素,过量施用随水土流失后易造成水体污染,这种现象叫水体富营养化。为了筛选能分解尿素的细菌,在配制培养基时需要添加KH2PO4和Na2HPO4,其作用有 (答出两点即可),运用固定化脉酶技术处理含尿素废水时应采用 法对脲酶进行固定化。(2)要从土壤中分离目标菌,关键的实验思路是 。理由是 。(3)为对分离得到的菌种作进一步的鉴定,常在固体培养基中加入酚红试剂,若菌落周围出现 ,可以初步鉴定该种细菌为目标菌,其原理是 。现上述变化,选出分解尿素能力强的菌种的思路是 。 38.[生物——选修3:现代生物科技专题](15分) 荔枝、龙眼果实风味佳,而成熟荔枝极不耐保存。科研人员利用转基因技术和植物体细胞杂交技术对荔枝、龙眼的育种开展研究。请回答下列问题:(1)荔枝愈伤组织分化的胚状体在培养时存在严重玻璃化、畸形胚多的现象,科研人员通常采用 (填方法)导入外源hpt基因和gus基因,来获得稳定再生胚性愈伤组织(TPEC)。培养荔枝愈伤组织的培养基中除需要添加无机营养成分、有机营养成分外,还需要添加 (答出两点即可)等。(2)用 技术可以检测TPEC细胞稳定表达的gus蛋白。选取部分细胞在一定溶液中用 (填酶的名称)处理后可以获得原生质体。(3)用黄绿色的异硫氰酸荧光素标记荔枝TPEC细胞的原生质体,用红色的异硫氰酸碱性蕊香红标记龙眼细胞的原生质体。将两种原生质体按1:1的比例在电融仪中诱导融合,原生质体融合的原理是 。(4)杂种细胞的筛选工作至关重要,荧光显微镜下筛选杂种细胞的方法是 。
相关试卷
这是一份高中生物高考黄金卷06-【赢在高考•黄金20卷】备战2021高考生物全真模拟卷(新课标)(解析版),共12页。
这是一份高中生物高考黄金卷06-【赢在高考•黄金20卷】备战2021高考生物全真模拟卷(新课标)(解析版),共12页。
这是一份高中生物黄金卷02-【赢在高考•黄金20卷】备战2021高考生物全真模拟卷(新课标)(无答案),共7页。