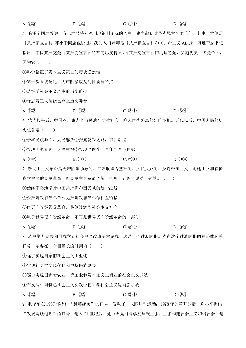
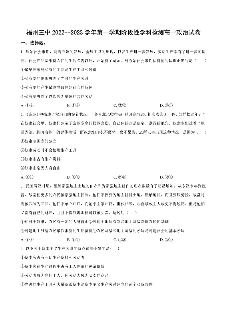
2023福州三中高一上学期期中检测试题政治含答案
展开福建省福州第三中学2022-2023学年高一上学期期中阶段性检测政治试卷(含答案): 这是一份福建省福州第三中学2022-2023学年高一上学期期中阶段性检测政治试卷(含答案),共17页。试卷主要包含了单选题,材料分析题等内容,欢迎下载使用。
2023枣庄三中高一上学期期中政治试题pdf版无答案: 这是一份2023枣庄三中高一上学期期中政治试题pdf版无答案,共10页。
2022-2023学年福建省福州市高一上学期期末质量检测政治试题含答案: 这是一份2022-2023学年福建省福州市高一上学期期末质量检测政治试题含答案,共11页。试卷主要包含了单项选择题,非选择题等内容,欢迎下载使用。

