


高中生物专题16 种群和群落-备战2021年高考生物专题提分攻略(有答案)
展开
这是一份高中生物专题16 种群和群落-备战2021年高考生物专题提分攻略(有答案),共25页。教案主要包含了方法突破等内容,欢迎下载使用。
专题16 种群和群落
一、 基础知识必备
1.种群的概念
种群是在一定的自然区域内,同种生物的全部个体。
2.种群的数量特征
(1)种群密度:种群在单位面积或单位体积中的个体数。不同物种,种群密度不同;同一物种,种群密度可变。
(2)出生率、死亡率:单位时间内新产生或死亡的个体数目占该种群个体总数的比率。决定种群大小和种群密度。
(3)迁入率、迁出率:单位时间内迁入或迁出的个体数目占该种群个体总数的比率。决定种群大小和种群密度。
(4)年龄组成:一个种群中各年龄期的个体数目的比例。
①类型:
②意义:可预测种群数量变化趋势。
(5)性别比例:种群中雌雄个体数目的比例,在一定程度上影响种群密度。
3.种群的空间特征
(1)均匀分布:稻田中水稻的空间分布。
(2)随机分布:草地上某种杂草的空间分布。
(3)集群分布:瓢虫的空间分布。
4.种群数量变化的研究方法:构建数学模型。
观察研究对象,提出问题→提出合理的假设→根据实验数据,用适当的数学形式对事物的性质进行表达→通过进一步实验或观察等,对模型进行检验或修正。
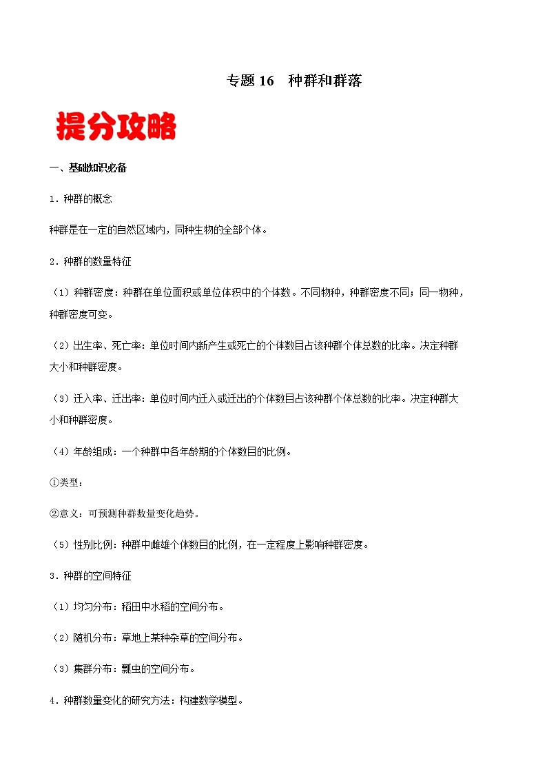
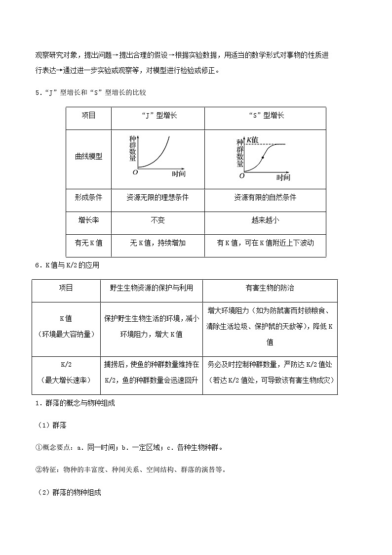
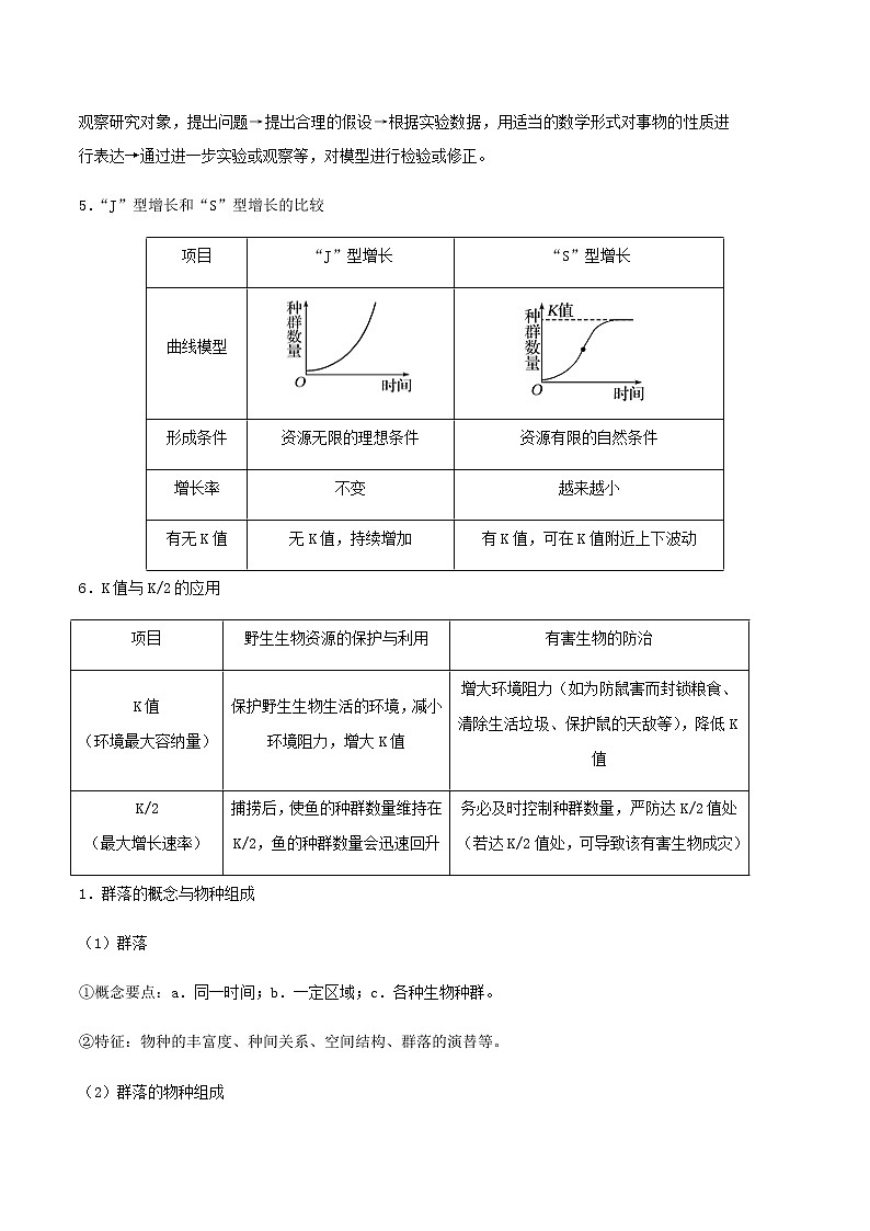
5.“J”型增长和“S”型增长的比较
项目
“J”型增长
“S”型增长
曲线模型
形成条件
资源无限的理想条件
资源有限的自然条件
增长率
不变
越来越小
有无K值
无K值,持续增加
有K值,可在K值附近上下波动
6.K值与K/2的应用
项目
野生生物资源的保护与利用
有害生物的防治
K值
(环境最大容纳量)
保护野生生物生活的环境,减小环境阻力,增大K值
增大环境阻力(如为防鼠害而封锁粮食、清除生活垃圾、保护鼠的天敌等),降低K值
K/2
(最大增长速率)
捕捞后,使鱼的种群数量维持在K/2,鱼的种群数量会迅速回升
务必及时控制种群数量,严防达K/2值处(若达K/2值处,可导致该有害生物成灾)
1.群落的概念与物种组成
(1)群落
①概念要点:a.同一时间;b.一定区域;c.各种生物种群。
②特征:物种的丰富度、种间关系、空间结构、群落的演替等。
(2)群落的物种组成
①群落的物种组成是区别不同群落的重要特征。
②丰富度
a.概念:群落中物种数目的多少。
b.常用统计方法:记名计算法和目测估计法。
2.种间关系及实例
(1)捕食:一种生物以另一种生物作为食物,如狼和兔。
(2)竞争:两种或两种以上生物相互争夺资源和空间等,其结果常表现为相互抑制,有时表现为一方占优势,另一方处于劣势甚至死亡,如草原上的羊和牛。
(3)寄生:一种生物(寄生者)寄居于另一种生物(寄主)的体内或体表,摄取寄主的养分以维持生活,如T2噬菌体与大肠杆菌。
(4)互利共生:两种生物共同生活在一起,相互依存,彼此有利,如根瘤菌与大豆。
3.群落的空间结构
(1)垂直结构:
①表现:分层现象。
②影响因素:植物:光照强度;动物:栖息空间和食物。
(2)水平结构:
①表现:镶嵌分布。
②影响因素:地形变化、土壤湿度和盐碱度、光照强度、生物自身生长特点及人和动物的影响。
1.演替的概念
随着时间的推移,一个群落被另一个群落代替的过程。
2.演替过程(以发生在裸岩上的演替为例)
3.群落演替中两种类型的不同点
类型
项目
初生演替
次生演替
起点
在一个从来没有被植物覆盖的地面,或者是原来存在过植被、但被彻底消灭了的地方
在原有植被虽已不存在,但原有土壤条件基本保留,甚至还保留了植物的种子或其他繁殖体的地方
时间
经历时间漫长
经历时间较短
影响因素
自然因素
人类活动较为关键
实例
裸岩上的演替
森林砍伐地、弃耕农田上的演替
4.群落演替的特征
(1)方向:一定的方向性。
(2)能量:群落有机物总量增加。
(3)结构:营养结构变得复杂,物种多样性增加。
5.群落演替的原因
(1)环境不断变化,为群落中某些物种提供有利的繁殖条件,而对另一些物种生存产生不利影响。
(2)生物本身不断进行繁殖、迁徙。
(3)群落内部由于生命活动造成内部环境改变。
(4)种内和种间关系不断发生变化。
(5)人类活动的干扰。
【方法突破】
1.种群数量特征之间的关系
(1)种群密度是种群最基本的数量特征。
(2)直接决定种群密度的是出生率和死亡率、迁出率和迁入率。
(3)年龄组成是通过影响出生率和死亡率间接影响种群密度的,性别比例是通过影响出生率间接影响种群密度的。
2.K值的易误点解读
(1)K值不是一成不变的:K值会随着环境的改变而发生变化,当环境遭到破坏时,K值会下降;当环境条件状况改善时,K值会上升。
(2)在环境不遭受破坏的情况下,种群数量会在K值附近上下波动。当种群数量偏离K值的时候,会通过负反馈调节使种群数量回到K值。
(3)K值并不是种群数量的最大值:K值是环境容纳量,即在保证环境不被破坏前提下所能容纳的最大值。
4.通过实例判断种间关系的技巧
(1)区分种内斗争和种间竞争:同种生物以同种的幼体为食,或同种生物之间对资源和空间的争夺都为种内斗争;不同种生物之间对资源和空间的争夺就是竞争。简单记为:“同斗争,异竞争”。
(2)区分竞争和捕食:竞争是争夺资源、空间等生活条件而发生的斗争,不直接获取食物;捕食则是一种生物以另一种生物为食,目的是获得食物与能量,以维持自身生存。另外,两种生物甲和乙以同一植物为食,但取食的部位不同并不构成竞争关系,例如:人吃玉米子粒,而牛吃秸秆。
(3)捕食关系中被捕食者的判定方法
①若两种生物的最大数量有明显差异,一般数量多的为被捕食者,如图1中A为被捕食者。
②若两种生物数量相当,则从变化趋势看,先到达波峰的为被捕食者,后到达波峰的为捕食者。即被捕食者变化在先,捕食者变化在后,如图2中A为捕食者,B为被捕食者。
5.群落的垂直结构和水平结构的成因分析
(1)影响地上植物分层的主要因素是光照;群落中植物的分层现象决定了动物的分层现象,影响动物分层的主要因素是食物。群落的分层现象不仅表现在地面上,也表现在地下,但地下分层现象主要与水分和矿质元素有关。水域中,某些水生动物也有分层现象,影响因素主要有阳光、温度、食物、含氧量等。
(2)影响群落水平结构的因素包括地形的变化、土壤湿度和盐碱度的差异、光照强度的不同、生物自身生长特点的不同以及人与动物的影响等,不同地段往往分布着不同的种群,同一地段上种群密度也有差别,它们常常呈镶嵌分布。而山麓到山顶的群落分布属于水平结构,是由地形起伏造成的。
6.判断初生演替和次生演替的方法
(1)从起点上判断
①初生演替的起点为从没有过植被或原有植被被彻底消灭了的环境。
②次生演替的起点为只是失去了原有植被的环境。
(2)从时间和速度上判断
①经历的时间长、速度缓慢的是初生演替。
②经历的时间短、速度较快的是次生演替。
7.群落演替的方向和结果分析
(1)群落演替的方向
①自然条件下,群落的演替一般朝着物种多样化、群落结构复杂化、生态功能完善化的方向发展。
②最终的演替结果主要由演替地所处的气候条件决定。如在干旱的荒漠地区很难形成森林。
(2)群落演替的结果
①能量:总生产量增加,群落的有机物总量增加。
②结构:生物种类越来越多,群落结构越来越复杂。
③稳定性:演替是生物和环境反复相互作用,发生在时间和空间上的不可逆的变化,使抵抗力稳定性越来越高。
一、 选择题
1.某岛屿上生活着一种动物,其种群数量多年维持相对稳定。该动物个体从出生到性成熟需要6个月。如图为某年该动物种群在不同月份的年龄结构(每月最后一天统计种群各年龄组的个体数)。下列关于该种群的叙述,错误的是( )
A.2月份成熟个体数量大于8月份
B.该种群10月份的出生率可能为零
C.在2月份捕捉成熟个体,对该种群数量影响最大
D.8月份该种群的年龄组成为增长型
【答案】 A
【解析】 2月份成熟个体的比例大于8月份,但二者数量不同,2月份成熟个体数量不一定大于8月份,A项错误;12月份没有未成熟个体,表明在10月份种群的出生率可能为零,B项正确;2月份成熟个体开始繁殖,在2月份捕捉成熟个体,对该种群数量影响最大,C项正确;8月份该种群的未成熟个体较多,年龄组成为增长型,D项正确。
2.图1和图2表示出生率、死亡率、净补充量(出生率、死亡率之差)和种群密度的关系。下列有关叙述正确的是( )
A.图1中曲线a代表死亡率,曲线b代表出生率
B.海洋鱼类捕捞应使鱼类的数量保持在图1的E点
C.图2中在F点控制有害动物最有效
D.图2中G点代表种群的环境容纳量
【答案】 D
【解析】 分析题图1可知,a是出生率,b是死亡率,A错误;E点净补充量为0,此时种群数量最大,不是海洋鱼类捕捞应保持的最适宜数量,海洋鱼类捕捞应保持的最适宜数量应该是补充量最大的点,B错误;分析图2可知,F点害虫的增长速率最大,应该在小于F点控制有害动物最有效,C错误;分析题图可知,G点净补充量为0,该点代表环境容纳量,即K值,D正确。
3.研究人员在千岛湖地区甲、乙两个面积、植被、气候等环境条件相似的岛(均已封闭)上对社鼠进行种群数量调查,得到如图所示结果。已知乙岛上另一种鼠类——青毛硕鼠的数量要明显多于甲岛,且6到8月该岛上有黄鼠狼活动。下列分析正确的是( )
A.甲、乙两岛上的社鼠与青毛硕鼠存在共生关系
B.从3月到11月,两岛社鼠的环境容纳量均保持不变
C.两岛6月到7月期间社鼠的出生率均小于死亡率
D.黄鼠狼的捕食是导致6月之后乙岛社鼠数量下降快的唯一因素
【答案】 C
【解析】 甲、乙两岛上的社鼠与青毛硕鼠不生活在一起,不存在共生关系,A错误;环境容纳量会受到天敌、气候、环境等因素的影响,因此从3月到11月,两岛社鼠的环境容纳量均有改变,B错误;两岛社鼠的数量在6月到7月期间都迅速下降,迁入率、迁出率、出生率、死亡率是影响种群数量的主要因素,两岛均已封闭,因此两种社鼠的出生率均小于死亡率,C正确;6到8月乙岛上有黄鼠狼活动,在6月之后乙岛社鼠数量下降快的影响因素包括黄鼠狼的捕食,另外还包括竞争等,D错误。
4.假设在某草原上散养的某种家畜的种群呈“S”型增长,该种群的增长速率随时间的变化趋势如图所示,下列叙述中不正确的是( )
A.种群增长速率为甲时,该家畜种群的年龄结构为增长型
B.种群增长速率为乙时,该家畜种群的数量达到最大
C.若要持续尽可能多地收获该家畜,可以在丙点时适当捕获
D.种群增长速率为丁时对应的种群数量可随环境的变化而发生变化
【答案】 B
【解析】 种群增长速率为甲时,该家畜种群的出生率大于死亡率,其年龄结构为增长型,A正确;种群增长速率为乙时,该家畜种群的数量达到K/2,B错误;在丙点时适当捕获,捕获后使种群处于最大增长速率附近,能达到持续尽可能多地收获该家畜的目的,C正确;种群增长速率为丁时,对应的种群数量(K值)可随环境的变化而发生变化,D正确。
5.为了研究大气污染对葫芦藓的影响,从某化工厂到居民区每隔80米距离依次设置4个监测点,另在空气清洁的采集地设置了第5号监测点。实验共统计五次,检测结果如图所示。下列叙述正确的是( )
A.该实验结果通过标志重捕法获得
B.除5号外,其他各监测点的葫芦藓均呈“J”型增长
C.该实验设置的自变量是污染物作用的时间和污染物浓度
D.该实验结果表明随着死亡数量的增加,各监测点的自然增长率逐渐下降
【答案】 C
【解析】 葫芦藓属于植物,不能活动,调查其种群密度常用样方法,A项错误;“J”型增长曲线是种群在理想条件下的数量变化规律,而监测点的环境显然不属于理想条件,B项错误;从坐标系中横坐标的含义和5条曲线代表的不同监测点离工厂的距离可知,本实验的自变量有两个:污染物作用的时间和污染物浓度,C项正确;从各曲线的不完全规则变化,特别是5号、3号可知,各监测点的自然增长率不是逐渐下降的,D项错误。
6.图甲所示某生物种群出生率和死亡率的关系(①表示出生率,②表示死亡率),图乙表示该生物一段时间内种群增长速率变化的曲线。下列相关叙述正确的是( )
A.决定种群密度的直接因素除图甲中的因素外,还有年龄组成、性别比例
B.由图甲可知该生物种群密度将增大,图乙中bc时间段对应的年龄组成为衰退型
C.若一段时间后,图甲中的①②发生重合,对应于图乙中的c点
D.种群增长速率在图乙的b点时,捕捞经济鱼类可获得最大日捕获量
【答案】 C
【解析】 出生率和死亡率、迁入率和迁出率是直接影响生物种群密度的因素,A项错误;图甲中该种群出生率大于死亡率,种群密度将增大;图乙中bc时间段种群的增长速率虽在减小但仍然大于0,种群数量仍会增加,对应的年龄组成为增长型,B项错误;若一段时间后,甲图中的①②发生重合,即出生率和死亡率相等,表明此时该生物种群数量达到K值,对应于乙图上的时间点为c,C项正确;乙图的c点时,捕捞经济鱼类可获得最大日捕获量,D项错误。
7.田鼠是主要生活在农田中的植食性鼠类,当田鼠种群刚迁入一个新的栖息地后,种群开始增长,随着时间的推移,种群停止增长并维持相对稳定。下列有关叙述正确的是( )
A.田鼠种群停止增长时,出生率和死亡率均为零
B.人为地一次性捕杀田鼠后,其环境容纳量迅速降低
C.田鼠的种群数量总是在环境容纳量之下波动
D.田鼠种群增长速率大于0时,其天敌黄鼬的增长速率可能小于0
【答案】 D
【解析】 田鼠种群停止增长时,出生率和死亡率均不为零,但是两者的差值为0,A错误;人为地一次性捕杀田鼠后,其种群数量迅速降低,但是环境容纳量不变,B错误;在种群数量增长到K值时,其在K值上下波动,C错误;田鼠种群增长速率大于0时,其天敌黄鼬的增长速率可能小于0,因为黄鼬的种群数量还受其天敌影响,D正确。
8.生态学家对某湖泊中鲫鱼和鲤鱼种群的数量进行了多年的监测,研究内容之一如图所示(图中λ表示种群数量是一年前种群数量的倍数)。下列分析不正确的是( )
A.鲫鱼种群在t3后表现为“J”型增长
B.鲫鱼种群在0~t3段的年龄结构为衰退型
C.根据图中信息不能判断两种种群的K值
D.鲤鱼种群在t3时数量小于t2的数量
【答案】 B
【解析】 鲫鱼种群在t3后,λ不变且大于1,表现为“J”型增长,A项正确;鲫鱼种群在0~t2段λ小于1,种群数量逐年减少,年龄结构为衰退型,t2~t3段的λ大于1,种群数量逐年增多,年龄结构为增长型,B项错误;根据图中信息不能判断两种种群的K值,C项正确;t2~t3段鲤鱼种群λ小于1,种群数量在不断减少,因此种群在t3时的数量小于t2的数量,D项正确。
9.如图所示为某池塘内鲤鱼种群出生率与死亡率的比值变化曲线图。下列相关叙述错误的是( )
A.图中a点和b点,鲤鱼种群的增长率一定相等
B.0~d时间段内,曲线最低点鲤鱼种群的增长率小于零
C.a~b时间段内,该鲤鱼种群的年龄组成为稳定型
D.b~c时间段内,该鲤鱼种群的数量逐渐减少
【答案】 B
【解析】 种群增长率=出生率-死亡率,a、b两点出生率/死亡率都等于1.5,即出生率-死亡率=1/2死亡率,由于a、b两点的死亡率不一定相等,所以a、b两点的种群增长率不一定相等,A项错误;根据“种群增长率=出生率-死亡率”可知,曲线上出生率/死亡率小于1时,出生率-死亡率小于0,即增长率小于0,B项正确;a~b时间段内,由于出生率/死亡率>1,此时出生率-死亡率>0,即种群增长率大于0,此时种群数量在不断增加,该鲤鱼种群的年龄组成为增长型,C项错误;b~c时间段内,当出生率/死亡率大于1时,种群数量逐渐增加;当出生率/死亡率小于1时,种群数量逐渐减少,D项错误。
10.如图为银鱼种群增长速率随时间的变化曲线。下列相关叙述中错误的是( )
A.Q时,银鱼的种群增长倍数λ为0
B.Q时是捕获银鱼的较为适宜时期
C.在L~M时段,该种群数量呈“J”型增长
D.增长速率大于0时,银鱼种群的出生率大于死亡率
【答案】 D
【解析】 Q点时,银鱼的种群数量达到K值,种群数量相对稳定,此时种群的增长倍数λ为1,A项错误;N~P段捕鱼后能使种群数量迅速回升,该时间段是捕获银鱼的较为适宜时期,而P~Q段种群增长速率较低,捕鱼后种群数量不易回升,B项错误;图示曲线表示的是呈“S”型增长的种群的增长速率,C项错误;增长速率大于0时,说明种群数量在增加,银鱼种群的出生率大于死亡率,D项正确。
11.某种群的数量达到K值后,下列有关种群特征的叙述中,错误的是( )
A.年龄组成为稳定型 B.出生率大于死亡率
C.种群密度会处于波动中 D.种内斗争最激烈
【答案】 B
【解析】 “S”型曲线中,种群的数量达到K值后,出生率等于死亡率,增长速率为0,种群数量保持相对稳定,表现为在“K”值上下波动,种群的年龄组成为稳定型。由于种群数量达到了最大值,故种内斗争最激烈,综上分析,B符合题意,ACD不符合题意。
12.某森林曾被开垦用于种植农作物,后因产量不高而弃耕,若干年后又恢复到森林。下列关于该演替的叙述,错误的是( )
A.该演替属于次生演替 B.演替过程中群落结构不变
C.人为因素引发了该演替 D.弃耕地中有种子等繁殖体
【答案】B
【解析】弃耕地中保留了土壤基质和有生存力的孢子和种子等繁殖体,在此基础进行的演替属于次生演替,A、D正确;由“某森林曾被开垦用于种植农作物,后因产量不高而弃耕,若干年后又恢复到森林。”可知,该演替是人为因素引发的,C正确;弃耕地演替为森林的过程中,群落的物种多样性会增加,群落中的食物链增加,群落的结构逐渐复杂,B错误。选B。
13.种内斗争是指同种生物个体之间,由于争夺食物,栖息地或其它生活条件而发生的斗争,下列有关种内斗争的说法中正确的是( )
A.种内斗争会导致同种生物个体之间发生共同进化
B.种内斗争将使种群的基因频率朝着一定方向发生改变
C.研究种内斗争对个体数量的影响属于群落水平的研究
D.种内斗争引起优胜劣汰,最终必然导致新物种的产生
【答案】 B
【解析】生物进化发生在不同种生物之间或生物与无机环境之间,而不是同种生物之间,A错误种内斗争是自然选择的动力,可以使种群的基因频率朝着一定方向发生改变,B正确;研究种内斗争对个体数量的影响属于种群水平的研究,C错误;种内斗争引起优胜劣汰,导致种群基因频率发生改变,但是没有产生新物种,D错误。
14.由于农田的存在,某种松鼠被分隔在若干森林斑块中。人工生态通道可以起到将森林斑块彼此连接起来的作用。下列叙述正确的是( )
A.农田的存在,增加了松鼠的活动空间
B.林木密度相同的不同斑块中松鼠的种群密度相同
C.不同森林斑块中的松鼠属于不同种群,存在生殖隔离
D.生态通道有利于保护该种松鼠的遗传多样性
【答案】 D
【解析】 松鼠适宜生存的环境是森林,因此农田的存在不利于松鼠的活动,缩小了其活动空间,A错误;林木密度相同的不同斑块中松鼠的种群密度不一定相同,B错误;不同森林斑块中的松鼠属于不同种群,存在地理隔离,C错误;生态通道有利于松鼠从农田进入适宜其生存的森林中去,因此利于保护该种松鼠的遗传多样性,D正确。
二、 非选择题
15.种群是构成群落的基本单位。种群研究的核心问题是种群数量的变化规律。
(1)如图表示某小组的同学在进行双子叶草本植物苦荬菜种群密度调查时确定的小样方之一。圆圈表示个体。该样方个体数为____________。
(2)如表是该班级10个小组的调查结果。则该块地中苦荬菜的种群密度为______________株/m2。
组别
1
2
3
4
5
6
7
8
9
10
株数/m2
0
2
3
3
4
12
4
2
3
3
(3)调查田鼠种群密度时应采用________________法。利用样方法调查种群密度过程中,取样时应注意的问题有______________________________________。
(4)某研究性学习小组在用标志重捕法估算某草原兔子种群密度时,第1次捕捉100只,做标记后放回,一段时间后,再次捕捉128只,标记个体仅有4只,则该草原兔子种群数量约为____________只。兔子在第一次捕捉后更难捕捉,上述计算所得值与实际种群密度相比可能会偏____________(大/小)。
【答案】(1)11 (2)3 (3)标志重捕 随机取样、样方大小适宜、样方数量不宜太少 (4)3 200 大
【解析】(1)样方内个体计数时,注意样方内部、相邻两边及其顶点个体均计数(一般计上不计下,计左不计右)。(2)第1组和第6组为不真实值,要舍去,然后把剩下的8组数值相加,求平均值。(3)标志重捕法适用于范围大的动物,如灰喜鹊,样方法适用于植物或活动范围小、活动能力弱的动物。在用样方法调查种群密度时,要注意随机取样,样方大小要适宜,样方数量不宜太少。(4)标志重捕法调查种群密度的公式为:=,故该草原兔子种群数量为=3 200(只)。如果兔子第一次捕捉后更难捕捉,会使重捕的标记个体数值偏小,最终导致个体总数计算值大于实际值。
16.某生物兴趣小组开展探究实验,课题是“培养液中酵母菌种群数量与时间的变化关系”。
实验材料、用具:菌种和无菌培养液、试管、血球计数板(2 mm×2 mm方格)、滴管、显微镜等。
酵母菌的显微计数方法:
① 血球计数板:是带有微小方格刻度的玻璃片,用于在显微镜下对微生物的计数。
② 将含有酵母菌的培养液滴在计数板上,计数一个方格内的酵母菌数量,再以此为根据,估算试管中的酵母菌总数。连续观察7 d,并记录每天的数值。
根据以上叙述回答下列问题:
(1)根据所学知识,该课题的实验假设是:开始一段时间酵母菌呈“J”型增长,随着时间的推移,__________,酵母菌呈“S”型增长。
(2)本实验没有另设对照实验,原因是__________。该实验是否需要重复实验?__________(填“需要”或“不需要”)。
(3)在吸取培养液计数前,要轻轻振荡几次试管,原因是______________________。如果一个小方格内酵母菌过多,难以数清,应当采取的措施是______________________。
(4)设计表格处理实验数据。
时间次数
1
2
3
4
5
6
7
1
2
3
平均值
(5)在用血球计数板(2 mm×2 mm方格)对某一稀释50倍的样品进行计数时,发现在一个方格内(盖玻片下的培养液厚度为0.1 mm)酵母菌平均数为16,据此估算10 mL培养液中有酵母菌__________个。
(6)在该实验的基础上,根据你对影响酵母菌种群生长的因素的推测,进一步确定一个研究实验的课题。____________________。
(7)某小组进行“探究培养液中酵母菌种群数量的变化”实验时,同样实验条件下分别在4个试管中进行培养(如表),均获得了“S”型增长曲线。根据预测的实验结果从理论上分析,下列说法错误的是________。(单选)
试管号
Ⅰ
Ⅱ
Ⅲ
Ⅳ
培养液体积(mL)
10
5
10
5
起始酵母菌数
10
5
5
10
A.4个试管内的种群在时增长最快
B.4个试管内的种群达到K值的时间Ⅳ=Ⅰ>Ⅱ=Ⅲ
C.试管Ⅲ内种群的K值与试管Ⅱ不同
D.试管Ⅳ内的种群数量先于试管Ⅱ开始下降
【答案】(1)环境中资源和空间相对减少 (2)该实验在时间上形成前后对照 需要 (3)使酵母菌均匀分布 适当稀释后再计数 (5)2×107 (6)酵母菌的种群数量与营养物质(代谢废物或溶氧量)的变化关系 (7)B
【解析】(1)开始一段时间酵母菌呈“J”型增长,但是随着时间的推移,环境中资源和空间相对减少,酵母菌呈“S”型增长。(2)该实验需要检测酵母菌数量变化,在实验时间上形成前后自身对照,没有另设置对照实验;为提高实验的准确性,应进行重复实验。(3)酵母菌属于兼性厌氧型生物,在培养过程中会沉在试管的底部,因此在吸取培养液计数前,要轻轻振荡几次试管,使酵母菌均匀分布。如果一个小方格内酵母菌过多,难以数清,应适当稀释后再计数。(5)在用血球计数板(2 mm×2 mm方格)对某一稀释50倍的样品进行计数时,发现在一个方格内(盖玻片下的培养液厚度为0.1 mm)酵母菌平均数为16,据此估算10 mL培养液中有酵母菌=16×50÷(2×2×0.1×10-3)×10=2×107个。(6)在该实验的基础上,可以进一步确定一个研究实验的课题:酵母菌的种群数量与营养物质(代谢废物或溶氧量)的变化关系。(7)4个试管内的种群在时增长最快,A正确;由表格可知培养液的体积不同,起始酵母菌数不同,因此4个试管内的种群到达K值的时间不同。Ⅳ号试管内的环境阻力最大,因为试管内培养液体积最少,起始酵母菌数最多,因此最先达到K值;由于有毒物质积累,试管Ⅳ内的种群数量也最先开始下降。相对而言,试管Ⅲ的培养条件最好,其次是试管Ⅰ和Ⅱ,最后是试管Ⅳ。因此,4个试管内的种群达到K值的时间是Ⅳ<Ⅰ=Ⅱ<Ⅲ,B错误;相对于试管Ⅱ而言,试管Ⅲ中培养液体积较大,利于酵母菌生存,因此试管Ⅲ内种群的K值大于试管Ⅱ,C正确;相对于试管Ⅱ而言,试管Ⅳ中起始酵母菌数量较多,其种群数量先达到K值,也先下降,D正确。
17.某研究小组的同学调查了野外某山坡上山腰处三个不同地点A、B、C的植物群落,并测量了三个地点的土壤特征等环境因素,结果见表。请根据所得数据回答问题。
植物
种类
地点A
地点B
地点C
非生物因素
地点A
地点B
地点C
草
3
5
9
风速
低
高
高
蕨类
植物
7
5
8
距地面1.5 m
的光强
低
中
高
灌木
18
4
2
土壤湿度/%
48
35
15
松树
0
2
0
土壤的
有机物/%
6.5
3.8
2.5
落叶树
15
5
0
土壤深度/cm
>300
≈100
<15
土壤含氮
量/mg·kg﹣1
9.4
4.5
2.4
(1)根据调查结果判断,物种丰富度最大的是地点__________处的植物群落。地点B处草、蕨类植物、灌木、松树以及落叶树都有分布,体现了群落结构的__________现象。A区域可看成一个生态系统,除了表中列举的以外,生态系统的组成成分还应该包括__________、__________。
(2)如果遭遇山火,山坡的植被被彻底烧光,则原地点将发生的群落演替类型属于__________演替,演替将向__________方向发展。
(3)如果地点A、B、C处的光照条件同等充足,则能更有效地利用太阳光能的是地点__________处的植物群落。
(4)土壤中的有机质经过__________才能被植物吸收利用。
【答案】(1)A 垂直分层 消费者 分解者 (2)次生 物种多样化、结构复杂化、功能完善化 (3)A
(4)微生物分解
【解析】(1)根据调查结果,物种数目最多的地点是地点A,所以地点A物种丰富度最大。地点B处草、蕨类植物、灌木、松树以及落叶树都有分布,体现了群落结构的垂直分层现象。A区域可看成一个生态系统,除了表中列举的生产者和非生物成分以外,还包括消费者和分解者。(2)如遭遇山火,山坡的植被被彻底烧光,则原地点将发生的群落演替属于次生演替,演替将向物种多样化、结构复杂化、功能完善化方向发展。(3)在同等光照强度下,能更有效利用光能的地点是植物垂直分层明显的群落,应该是地点A处。(4)土壤中的有机质经过微生物分解才能被植物吸收利用。
18.有一片长着马尾松和山毛榉的针、阔叶混交林,对两个树种的存有量逐年进行统计,并把马尾松存有量与山毛榉存有量的比值记为C,作曲线如图1。据图回答下面的问题:
(1)两树种的关系______________。
(2)两树种处于竞争状态的年份段是______________。
(3)两树种处于平衡状态的年份段是______________。
(4)在a年的优势树种是______________,在d年的优势树种是______________。排除气候条件的变化,造成这一变化的重要原因是随着前一种群的繁盛,逐步改变了当地的______________,使之反而适合后一种群的生存需求。
(5)由此可见,物种不是一成不变的。在群落的发展过程中,一些种群______________了,而另一些种群兴起了,从而使整个群落的结构和______________都发生了变化,一直到群落达到动态平衡,这就称为群落的______________。
(6)由于人为因素引起火灾,几十年后得以恢复,此过程为______________演替。
(7)研究人员对该生态系统进行了相关的生态学调查。在无迁入、迁出的情况下,绘制出某昆虫种群数量的λ值随时间的变化曲线(如图2)。请分析回答下列问题:
该种群在前5年种群数量的变化类型是__________曲线增长,5年后λ值开始变小的原因是______________________。
【答案】(1)竞争 (2)O~e (3)b~c (4)马尾松 山毛榉 环境 (5)消失 物种组成 演替 (6)次生 (7)“J”型 环境阻力增大
【解析】(1)生活在同一环境中的马尾松和山毛榉属于竞争关系。(2)两树种始终都处于竞争当中,故处于竞争状态的年份段是O~e。(3)对于生活在同一环境中的具竞争关系的马尾松和山毛榉的存量来说,其比值C>1,则马尾松占优势;C<1,山毛榉占优势;C=1,则两树种处于动态平衡之中。故两树种处于平衡状态的年份段是b~c。(4)从(3)分析可知,在a年的优势树种是马尾松,在d年的优势树种是山毛榉。排除气候条件的变化,造成这一变化的重要原因是随着前一种群的繁盛,逐步改变了当地的环境,使之反而适合后一种群的生存需求。(5)在群落的发展过程中,一些种群消失了,而另一些种群兴起了,从而使整个群落的结构和物种组成发生了变化,一直到群落达到动态平衡,这就称为群落的演替。(6)火灾过后的群落演替属于次生演替。(7)据图分析,该种群在前5年种群的λ基本不变,所以种群数量呈“J”型曲线增长,5年后λ值开始变小的原因是环境阻力增大。
19.陕北对黄土区的生态修复常用3种方式:退耕封育(封禁退耕地,依靠自然恢复)、退耕还草(人工种植紫花苜蓿等草本植物)、退耕还林(人工种植沙棘等灌木)。现已测定出经过7年恢复后的不同生态修复模式下植物群落的丰富度指数如下表。请分析回答:
样地
编号
起始群落类型
经过7年修复后
草本层群落类型
植被总覆盖度
生长型
物种丰富度
1
沙棘
达乌里胡枝子
+
铁杆蒿
80%
乔木
—
灌木
0
草本
2.15
2
紫花苜蓿
铁杆蒿
+
长芒草
85%
乔木
—
灌木
—
草本
2.64
3
达乌里胡枝子
+
赖草
达乌里胡枝子
+
赖草
50%
乔木
—
灌木
—
草本
3.19
(1)样地3采用的生态修复模式是__________,判断依据是_________________。
(2)表中的“物种丰富度”一列中的“0”代表的是7年后没有新增其他灌木,出现这种现象的原因是___________________________。从表中可以看出,7年后的植物物种多样性差异主要体现在________________(生长型)。
(3)7年后,样地1的物种丰富度低于样地3的原因是________________________。
(4)后续研究发现:黄土区的耕地依靠自然演替形成以达乌里胡枝子与铁杆蒿为建群种的群落类型约需10年,形成以铁杆蒿与长芒草为建群种的次生草原群落约需16年,这说明在演替初期,人工修复模式能____________________________________。3个样地经过一段时间运行后,群落结构都趋于稳定,这体现了生态系统具有______________。
【答案】(1)退耕封育 7年修复后的植被总覆盖度最低(植被种类基本无变化) (2)适应该地区生长的灌木种类少(其他灌木不适应在该地区生长) 草本(3)沙棘灌丛的灌木层减少了林下光照(4)加快群落演替进程(改变群落演替的速度) 一定的自我调节能力
【解析】(1)样地3采用的生态修复模式是退耕封育,判断依据是7年修复后的植被种类基本无变化。(2)表中的“物种丰富度”一列中的“0”代表的是7年后没有新增其他灌木,出现这种现象的原因可能是适应该地区生长的灌木种类少或其他灌木不适应在该地区生长。表中显示,生态修复期间,乔木和灌木几乎没有发生改变,草本层变化比较明显,因此生态修复的7年后的植物物种多样性差异主要体现在草本。(3)7年后,样地1的物种丰富度低于样地3,样地1的起始群落类型是沙棘,很有可能是沙棘灌丛的灌木层减少了林下光照。(4)黄土区的耕地依靠自然演替形成以达乌里胡枝子与铁杆蒿为建群种的群落类型约需10年,形成以铁杆蒿与长芒草为建群种的次生草原群落约需16年,比人工干预条件下演替的速度慢,这说明演替初期,人工修复模式能加快群落演替进程,改变群落演替的速度。3个样地经过一段时间运行后,群落结构都趋于稳定,这体现了生态系统具有一定的自我调节能力。
20.“植物A→动物B→动物C”是某草原的一条食物链,生态学家对该草原生态系统进行以下几方面的研究。请回答下列问题:
(1)调查动物B种群密度:在1 hm2范围内,第一次捕获72只,标记并放归;几天后第二次捕获了60只,其中有9只带有标记,则该种群密度是 只/hm2。若被标记的动物更容易被天敌捕食,则动物B种群密度估算值比种群密度实际值 。
(2)研究人员调查并绘制动物C种群的年龄结构如图甲。2016年6月种群C的年龄结构是 型。可以预测,种群在2017年6月后数量变化趋势最可能是 ,直接原因是种群的 。
(3)研究人员监测了C种群几年间的数量变化并绘制出数量变化曲线,如图乙。监测过程中为控制C种群的数量,引入了以C为食的种群D。据图分析,D最可能是在图中 点对应的时间引入,该时间点 (填“是”或“不是”)控制C种群数量增长的最佳时期。
(4)动物B和动物C都是恒温动物,它们同化的能量中有不足10%用于 ,而其余的能量则在呼吸作用中以热能的形式散失。C能够依据B留下的气味去猎捕B,B同样也能够依据C的气味或行为躲避猎捕。可见信息能够 ,维持生态系统的稳定。
【答案】(1)480 大 (2)增长 下降 出生率小于死亡率 (3)b 不是
(4)自身的生长、发育和繁殖 调节生物的种间关系
【解析】(1)根据题干信息可知,第一次捕获并标记72只动物B,第二次捕获60只动物B,其中有标记的动物B有9只。根据标志重捕法计算公式:种群中个体数(N)=捕获并标记总数×重捕总数/重捕中被标记的个体数,即N=480只,因此该种群密度是480只/hm2;若被标记的动物更容易被天敌捕食,则动物B种群密度估算值比种群密度实际值偏大。(2)据图可知,2016年6月种群C的生育前期和生育期个体较多,生育后期个体较少,可推知种群C的年龄结构是增长型;而2017年6月种群C的情况正好相反,可推知其年龄结构是衰退型,由此可推知该种群在2017年6月后的出生率小于死亡率,种群数量变化趋势最可能是下降。(3)据图分析,D最可能是在图中b点对应的时间引入;控制C种群数量增长的最佳时期应在K/2之前,种群数量较少时,而b点已经远远大于K/2,所以不是控制C种群数量增长的最佳时期。(4)同化量的两个去向分别为:一是用于自身的生长、发育和繁殖,其余的则在呼吸作用中以热能的形式散失。种群B和C为捕食关系,通过“气味”这一化学信息,能够调节生物的种间关系,维持生态系统的稳定。
21.一定时间内,当种群个体数目增加时,就必定会出现临近个体之间的相互影响,此即种群密度效应。关于植物的种群密度效应,目前有一个基本规律:最后产量恒定法则,即在一定范围内,当条件相同时,不管一个种群密度如何,最后产量总是基本一样的。
(1)种群密度是指 。根据种群特征的相关知识推测,种群密度是由 (填种群特征)直接决定的。
(2)植物种群的最后产量恒定法则这一规律出现的原因是由于高密度下 。
(3)科学家对某农田中的某甲虫进行了十年的调查与研究,种群数量的变化如图所示。
该甲虫的数量调查不宜用样方法而适宜用标志重捕法,原因是 。据可知,此甲虫的环境容纳量为 (填“K1”“K2”或“K3”)。
【答案】(1)种群在单位面积或单位体积中的个体数 出生(率)与死亡(率),迁入(率)与迁出(率)
(2)资源有限,种内斗争加剧 (3)该动物活动能力强,活动范围大 K1
【解析】(1)种群密度是指种群在单位面积或单位体积中的个体数。结合分析,直接决定种群密度的因素有出生率和死亡率、迁入率和迁出率,年龄组成通过影响出生率和死亡率间接影响种群密度,性别比例通过影响出生率间接影响种群密度。(2)植物种群的最后产量恒定法适用于种群,这一规律出现的原因是由于种内关系导致的,即是由于高密度下资源有限,种内斗争加剧。(3)样方法适用于植物或者活动能力弱、活动范围小的动物,例如昆虫卵、蚜虫、跳蝻的密度等。该甲虫的数量调査不宜用样方法而适宜用标志重捕法,原因是该动物活动能力强,活动范围大。依据种群数量在K值(环境容纳量)上下波动,分析曲线可知此甲虫的环境容纳量为K1。
相关教案
这是一份高中生物专题18 实验与探究-备战2021年高考生物专题提分攻略(有答案),共17页。教案主要包含了方法突破等内容,欢迎下载使用。
这是一份高中生物专题16 种群和群落-备战2021年高考生物专题提分攻略(无答案),共19页。教案主要包含了方法突破等内容,欢迎下载使用。
这是一份高中生物专题14 免疫调节-备战2021年高考生物专题提分攻略(有答案),共16页。教案主要包含了易错警示等内容,欢迎下载使用。
