2021-2022学年浙江省衢州市衢江区五年级(上)期末数学试卷
展开这是一份2021-2022学年浙江省衢州市衢江区五年级(上)期末数学试卷,共17页。试卷主要包含了填空题,选择题,计算题,图形世界,解决问题等内容,欢迎下载使用。
2021-2022学年浙江省衢州市衢江区五年级(上)期末数学试卷
一、填空题。(共28分,第13题2分,其余每空1分)
1.(4分) ÷16==== (填带分数)
2.(2分)
6000公顷= 平方千米
0.35吨= 千克
3.(3分)在下面的横线上填上“>”“<”或“=”。
0.414 0.
b×1.1 b÷1.1(其中b>0)
4.(2分)9的因数有 ,这些因数中, 既是奇数,又是质数。
5.(1分)如图,每个小方格的面积是1平方厘米,那么南孔爷爷图像的面积大约是 平方厘米。
6.(1分)韩信点兵,3人3人一排,4人4人一排,5人5人一排,结果都多出2人,这队士兵至少有 人。
7.(3分)2的分数单位是 ,有 个这样的分数单位,再加上 个这样的分数单位就是最小的合数。
8.(2分)如图,平行四边形中阴影部分三角形面积是12平方厘米,底是6厘米,三角形这条底对应的高是 厘米,空白部分面积是 平方厘米。
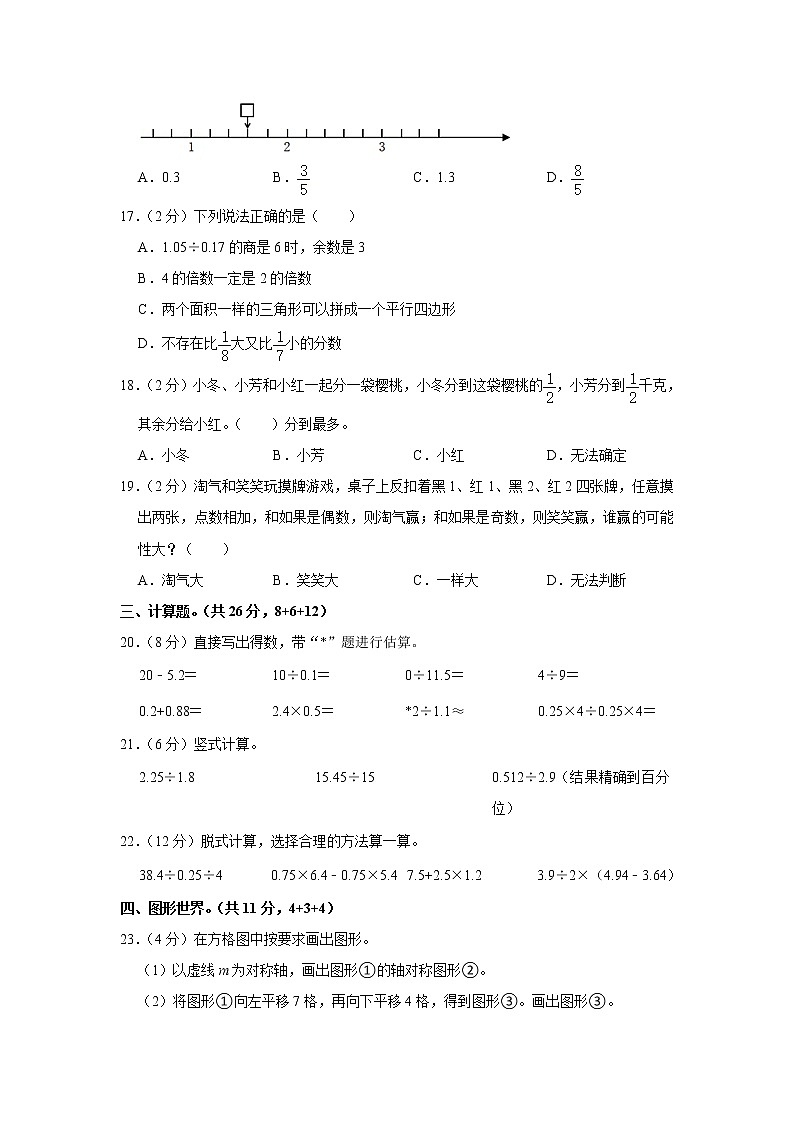
9.(1分)刘校长去英国培训,给学校买了一套60英镑的书籍,折合人民币 元。(1英镑兑换人民币约8.44元)
10.(3分)如图,将一个上底是2厘米,下底是6厘米,高是5厘米的梯形,沿着腰中间剪开可拼成一个平行四边形,新拼成的平行四边形底是 厘米,高是 厘米,面积是 平方厘米。
11.(2分)盒子里有6个白球和4个黑球,从中任意摸出一个球,摸到 球的可能性大,如果想游戏公平,需要从中取出 个白球。
12.(2分)请你仔细观察,找到图形排列规律,再填空。
第5个图案中有 个四边形,由61个四边形组成的是第 个图案。
13.(2分)观察下面数学现象:
3和5的最大公因数是1,5和8的最大公因数是1,3和8的最大公因数也是1;
4和7的最大公因数是1,7和9的最大公因数是1,4和9的最大公因数也是1……
根据上述现象,可以得出这样一个结论:若A和B的最大公因数是1,B和C的最大公因数是1,那么A和C的最大公因数也一定是1。
你是否认同以上结论?并举例予以说明。
二、选择题。(共12分,每题2分)
14.(2分)一种钢笔每盒3支,共64.5元。平均每支多少元?如图竖式中,箭头所指的结果表示( )
A.1,1 B.0.1,1 C.1,0.1 D.0.1,0.1
15.(2分)如图图形中是轴对称图形的有( )
A.1个 B.2个 C.3个 D.4个
16.(2分)如图的□应填( )
A.0.3 B. C.1.3 D.
17.(2分)下列说法正确的是( )
A.1.05÷0.17的商是6时,余数是3
B.4的倍数一定是2的倍数
C.两个面积一样的三角形可以拼成一个平行四边形
D.不存在比大又比小的分数
18.(2分)小冬、小芳和小红一起分一袋樱桃,小冬分到这袋樱桃的,小芳分到千克,其余分给小红。( )分到最多。
A.小冬 B.小芳 C.小红 D.无法确定
19.(2分)淘气和笑笑玩摸牌游戏,桌子上反扣着黑1、红1、黑2、红2四张牌,任意摸出两张,点数相加,和如果是偶数,则淘气赢;和如果是奇数,则笑笑赢,谁赢的可能性大?( )
A.淘气大 B.笑笑大 C.一样大 D.无法判断
三、计算题。(共26分,8+6+12)
20.(8分)直接写出得数,带“*”题进行估算。
20﹣5.2=
10÷0.1=
0÷11.5=
4÷9=
0.2+0.88=
2.4×0.5=
*2÷1.1≈
0.25×4÷0.25×4=
21.(6分)竖式计算。
2.25÷1.8
15.45÷15
0.512÷2.9(结果精确到百分位)
22.(12分)脱式计算,选择合理的方法算一算。
38.4÷0.25÷4
0.75×6.4﹣0.75×5.4
7.5+2.5×1.2
3.9÷2×(4.94﹣3.64)
四、图形世界。(共11分,4+3+4)
23.(4分)在方格图中按要求画出图形。
(1)以虚线m为对称轴,画出图形①的轴对称图形②。
(2)将图形①向左平移7格,再向下平移4格,得到图形③。画出图形③。
24.(3分)先在下面括号中填上一个整数,然后在图中用阴影表示出千米。
25.(4分)求如图图形的面积。(单位:厘米)
五、解决问题。(共23分,4+4+4+5+6)
26.(4分)奇思制作一个中国结需要1.6米的红绳,20米红绳最多可以制作多少个中国结?
27.(4分)一块长方形杂交水稻试验田长50米,宽25米。
(1)求宽是长的几分之几?(化成最简分数)
(2)1公顷的田地能分成几块这样的杂交水稻试验田?
28.(4分)李老师采购了一批防疫物资,A品牌口罩3元每包,B品牌口罩5元每包,共买了30包,合计130元,A品牌口罩和B品牌口罩各买了多少包?
口罩总数/包
A品牌口罩/包
B品牌口罩/包
总价/元
30
答:A品牌口罩 包,B品牌口罩 包。
29.(5分)“双减”进行时,星星小学规划了一块面积为540平方米的平行四边形劳动实践基地(如图),如果在它的四周围上篱笆,那么至少需要多长的篱笆?(单位:米)
30.(6分)张老师开车去某地办事,已知路程是150千米,汽车油箱一共可以装油60升,汽油的单价是7.2元/升,出发前张老师给汽车加满了油(油表指针在F处),到达时汽车油表如图所示。请你解决下面的问题(温馨提示:如果油表指针指在E处表示油用完)
(1)这次行程汽油费花了多少钱?
(2)这辆汽车行驶100千米耗油多少升?
2021-2022学年浙江省衢州市衢江区五年级(上)期末数学试卷
参考答案与试题解析
一、填空题。(共28分,第13题2分,其余每空1分)
1.(4分) 36 ÷16==== 2 (填带分数)
【解答】解:36÷16==2。
故答案为:36;18;8;2。
2.(2分)
6000公顷= 60 平方千米
0.35吨= 350 千克
【解答】解:
6000公顷=60平方千米
0.35吨=350千克
故答案为:60,350。
3.(3分)在下面的横线上填上“>”“<”或“=”。
0.414 < 0.
<
b×1.1 > b÷1.1(其中b>0)
【解答】解:
0.414<0.
<
b×1.1>b÷1.1(其中b>0)
故答案为:<;<;>。
4.(2分)9的因数有 1、3、9 ,这些因数中, 3 既是奇数,又是质数。
【解答】解:9=1×9=3×3
所以9的因数有1、3、9,这些因数中,3既是奇数,又是质数。
故答案为:1、3、9;3。
5.(1分)如图,每个小方格的面积是1平方厘米,那么南孔爷爷图像的面积大约是 5 平方厘米。
【解答】解:2+6÷2
=2+3
=5(平方厘米)
答:南孔爷爷图像的面积大约是5平方厘米。
故答案为:5。
6.(1分)韩信点兵,3人3人一排,4人4人一排,5人5人一排,结果都多出2人,这队士兵至少有 62 人。
【解答】解:3、4和5的最小公倍数是:3×4×5=60
至少有:60+2=62(人)
答:这队士兵至少有62人。
故答案为:62。
7.(3分)2的分数单位是 ,有 18 个这样的分数单位,再加上 10 个这样的分数单位就是最小的合数。
【解答】解:2的分数单位是,有18个这样的分数单位,再加上10个这样的分数单位就是最小的合数。
故答案为:,18,10。
8.(2分)如图,平行四边形中阴影部分三角形面积是12平方厘米,底是6厘米,三角形这条底对应的高是 4 厘米,空白部分面积是 12 平方厘米。
【解答】解:12×2÷6
=24÷6
=4(厘米)
答:三角形这条底对应的高是4厘米,空白部分的面积是12平方厘米。
故答案为:4,12。
9.(1分)刘校长去英国培训,给学校买了一套60英镑的书籍,折合人民币 506.4 元。(1英镑兑换人民币约8.44元)
【解答】解:60×8.44=506.4(元)
答:折合人民币506.4元。
故答案为:506.4。
10.(3分)如图,将一个上底是2厘米,下底是6厘米,高是5厘米的梯形,沿着腰中间剪开可拼成一个平行四边形,新拼成的平行四边形底是 8 厘米,高是 2.5 厘米,面积是 20 平方厘米。
【解答】解:2+6=8(厘米)
5÷2=2.5(厘米)
8×2.5=20(平方厘米)
答:新拼成的平行四边形底是8厘米,高是2.5厘米,面积是20平方厘米。
故答案为:8;2.5;20。
11.(2分)盒子里有6个白球和4个黑球,从中任意摸出一个球,摸到 白 球的可能性大,如果想游戏公平,需要从中取出 2 个白球。
【解答】解:6>4
6﹣4=2(个)
盒子里有6个白球和4个黑球,从中任意摸出一个球,摸到白球的可能性大,如果想游戏公平,需要从中取出2个白球。
故答案为:白;2。
12.(2分)请你仔细观察,找到图形排列规律,再填空。
第5个图案中有 16 个四边形,由61个四边形组成的是第 20 个图案。
【解答】解:经分析得:
总结规律,图n:(3×n+1)根。
当n=5时
3×n+1
=3×5+1
=15+1
=16(个)
当3×n+1=61时
3×n=60
n=20(个)
答:第5个图案中有16个四边形,由61个四边形组成的是第20个图案。
故答案为:16,20。
13.(2分)观察下面数学现象:
3和5的最大公因数是1,5和8的最大公因数是1,3和8的最大公因数也是1;
4和7的最大公因数是1,7和9的最大公因数是1,4和9的最大公因数也是1……
根据上述现象,可以得出这样一个结论:若A和B的最大公因数是1,B和C的最大公因数是1,那么A和C的最大公因数也一定是1。
你是否认同以上结论?并举例予以说明。 2和3的最大公因数是1,3和4的最大公因数是1,2和4的最大公因数是2(答案不唯一)。
【解答】解:不认同;例如:2和3的最大公因数是1,3和4的最大公因数是1,2和4的最大公因数是2。
故答案为:2和3的最大公因数是1,3和4的最大公因数是1,2和4的最大公因数是2(答案不唯一)。
二、选择题。(共12分,每题2分)
14.(2分)一种钢笔每盒3支,共64.5元。平均每支多少元?如图竖式中,箭头所指的结果表示( )
A.1,1 B.0.1,1 C.1,0.1 D.0.1,0.1
【解答】解:
故选:D。
15.(2分)如图图形中是轴对称图形的有( )
A.1个 B.2个 C.3个 D.4个
【解答】解:如图图形中是轴对称图形的有第一、第二、第三个,共有3个。
故选:C。
16.(2分)如图的□应填( )
A.0.3 B. C.1.3 D.
【解答】解:
故选:D。
17.(2分)下列说法正确的是( )
A.1.05÷0.17的商是6时,余数是3
B.4的倍数一定是2的倍数
C.两个面积一样的三角形可以拼成一个平行四边形
D.不存在比大又比小的分数
【解答】解:根据分析可得:
说法正确的是:4的倍数一定是2的倍数。
故选:B。
18.(2分)小冬、小芳和小红一起分一袋樱桃,小冬分到这袋樱桃的,小芳分到千克,其余分给小红。( )分到最多。
A.小冬 B.小芳 C.小红 D.无法确定
【解答】解:小冬、小芳和小红一起分一袋樱桃,小冬分到这袋樱桃的,小芳分到千克,其余分给小红。小冬分到最多。
故选:A。
19.(2分)淘气和笑笑玩摸牌游戏,桌子上反扣着黑1、红1、黑2、红2四张牌,任意摸出两张,点数相加,和如果是偶数,则淘气赢;和如果是奇数,则笑笑赢,谁赢的可能性大?( )
A.淘气大 B.笑笑大 C.一样大 D.无法判断
【解答】解:1+1=2,结果是偶数;
1+2=3,结果是奇数;
1+2=3,结果是奇数;
1+2=3,结果是奇数;
1+2=3,结果是奇数;
2+2=4,结果是偶数;
因此,奇数的结果出现4次,偶数的结果出现2次,所以笑笑赢的可能性大。
故选:B。
三、计算题。(共26分,8+6+12)
20.(8分)直接写出得数,带“*”题进行估算。
20﹣5.2=
10÷0.1=
0÷11.5=
4÷9=
0.2+0.88=
2.4×0.5=
*2÷1.1≈
0.25×4÷0.25×4=
【解答】解:
20﹣5.2=14.8
10÷0.1=100
0÷11.5=0
4÷9=0.
0.2+0.88=1.08
2.4×0.5=1.2
*2÷1.1≈2
0.25×4÷0.25×4=16
21.(6分)竖式计算。
2.25÷1.8
15.45÷15
0.512÷2.9(结果精确到百分位)
【解答】解:2.25÷1.8=1.25
15.45÷15=1.03
0.512÷2.9≈0.18(结果精确到百分位)
22.(12分)脱式计算,选择合理的方法算一算。
38.4÷0.25÷4
0.75×6.4﹣0.75×5.4
7.5+2.5×1.2
3.9÷2×(4.94﹣3.64)
【解答】解:(1)38.4÷0.25÷4
=38.4÷(0.25×4)
=38.4÷1
=38.4
(2)0.75×6.4﹣0.75×5.4
=0.75×(6.4﹣5.4)
=0.75×1
=0.75
(3)7.5+2.5×1.2
=7.5+3
=10.5
(4)3.9÷2×(4.94﹣3.64)
=1.95×1.3
=2.535
四、图形世界。(共11分,4+3+4)
23.(4分)在方格图中按要求画出图形。
(1)以虚线m为对称轴,画出图形①的轴对称图形②。
(2)将图形①向左平移7格,再向下平移4格,得到图形③。画出图形③。
【解答】解:根据题意画图如下:
24.(3分)先在下面括号中填上一个整数,然后在图中用阴影表示出千米。
【解答】解:
(所填整数不唯一,因此,所涂的份数也不唯一,只要所涂的份数能表示千米即可)。
25.(4分)求如图图形的面积。(单位:厘米)
【解答】解:
5×5+(5+10)×(11﹣5)÷2
=25+45
=70(平方厘米)
五、解决问题。(共23分,4+4+4+5+6)
26.(4分)奇思制作一个中国结需要1.6米的红绳,20米红绳最多可以制作多少个中国结?
【解答】解:20÷1.6=12(个)……0.8(米)
答:20米红绳最多可以制作12个中国结。
27.(4分)一块长方形杂交水稻试验田长50米,宽25米。
(1)求宽是长的几分之几?(化成最简分数)
(2)1公顷的田地能分成几块这样的杂交水稻试验田?
【解答】解(1)25÷50=
答:宽是长的。
(2)1公顷=10000平方米
10000÷(50×25)
=10000÷1250
=8(块)
答:1公顷的田地能分成8块这样的杂交水稻试验田。
28.(4分)李老师采购了一批防疫物资,A品牌口罩3元每包,B品牌口罩5元每包,共买了30包,合计130元,A品牌口罩和B品牌口罩各买了多少包?
口罩总数/包
A品牌口罩/包
B品牌口罩/包
总价/元
30
30
0
90
20
10
110
10
20
130
0
30
150
答:A品牌口罩 10 包,B品牌口罩 20 包。
【解答】解:
口罩总数/包
A品牌口罩/包
B品牌口罩/包
总价/元
30
30
0
90
20
10
110
10
20
130
0
30
150
答:A品牌口罩10包,B品牌口罩20包。
故答案为:30,0,90;20,10,110;10,20,130;0,30,150;10,20。
29.(5分)“双减”进行时,星星小学规划了一块面积为540平方米的平行四边形劳动实践基地(如图),如果在它的四周围上篱笆,那么至少需要多长的篱笆?(单位:米)
【解答】解:540÷15=36(米)
(36+24)×2
=60×2
=120(米)
答:至少需要120米长的篱笆。
30.(6分)张老师开车去某地办事,已知路程是150千米,汽车油箱一共可以装油60升,汽油的单价是7.2元/升,出发前张老师给汽车加满了油(油表指针在F处),到达时汽车油表如图所示。请你解决下面的问题(温馨提示:如果油表指针指在E处表示油用完)
(1)这次行程汽油费花了多少钱?
(2)这辆汽车行驶100千米耗油多少升?
【解答】解:(1)60÷4=15(升)
15×7.2=108(元)
答:这次行程汽油费花了108元。
(2)(60÷4)÷150×100
=15÷150×100
=10(升)
答:这辆汽车行驶100千米耗油10升。
01:14;
相关试卷
这是一份2022-2023学年浙江省衢州市衢江区六年级下册期末数学试卷及答案,共20页。试卷主要包含了填空题,选择题,计算题,图形题,解决问题等内容,欢迎下载使用。
这是一份浙江省衢州市衢江区2022-2023学年五年级下学期期末数学试卷,共4页。
这是一份浙江省衢州市衢江区2022-2023学年四年级下学期期末数学试卷,共4页。

