


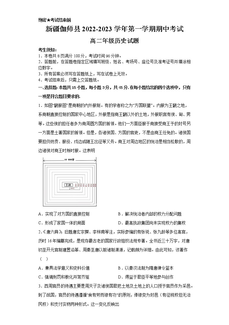
还剩5页未读,
继续阅读
所属成套资源:2023维吾尔自治区喀什地区伽师县高二上学期11月期中考试及答案(九科)
成套系列资料,整套一键下载
2023维吾尔自治区喀什地区伽师县高二上学期11月期中考试历史试题含答案
展开
这是一份2023维吾尔自治区喀什地区伽师县高二上学期11月期中考试历史试题含答案,共8页。试卷主要包含了考试结束后,只需上交答题纸,北洋政府统治时期规定等内容,欢迎下载使用。
相关试卷
2023-2024学年新疆维吾尔自治区喀什地区巴楚县高二上学期期中考试历史试题含答案:
这是一份2023-2024学年新疆维吾尔自治区喀什地区巴楚县高二上学期期中考试历史试题含答案,共4页。
2023维吾尔自治区喀什地区伽师县高三上学期11月期中考试历史试题含答案:
这是一份2023维吾尔自治区喀什地区伽师县高三上学期11月期中考试历史试题含答案,共12页。试卷主要包含了考试结束后,只需上交答题纸,西汉初年,统治者推行郡国并行制,法国启蒙思想家伏尔泰说等内容,欢迎下载使用。
新疆维吾尔自治区喀什地区疏附县2022-2023学年高二上学期期中考试历史试题(含答案):
这是一份新疆维吾尔自治区喀什地区疏附县2022-2023学年高二上学期期中考试历史试题(含答案),共11页。试卷主要包含了单项选择题,材料分析题等内容,欢迎下载使用。
