小学数学人教版四年级上册口算除法教学课件ppt
展开
这是一份小学数学人教版四年级上册口算除法教学课件ppt,文件包含练习十六pptx、65除数不接近整十数的除法pptx、第5课时除数不接近整十数的除法docx等3份课件配套教学资源,其中PPT共30页, 欢迎下载使用。
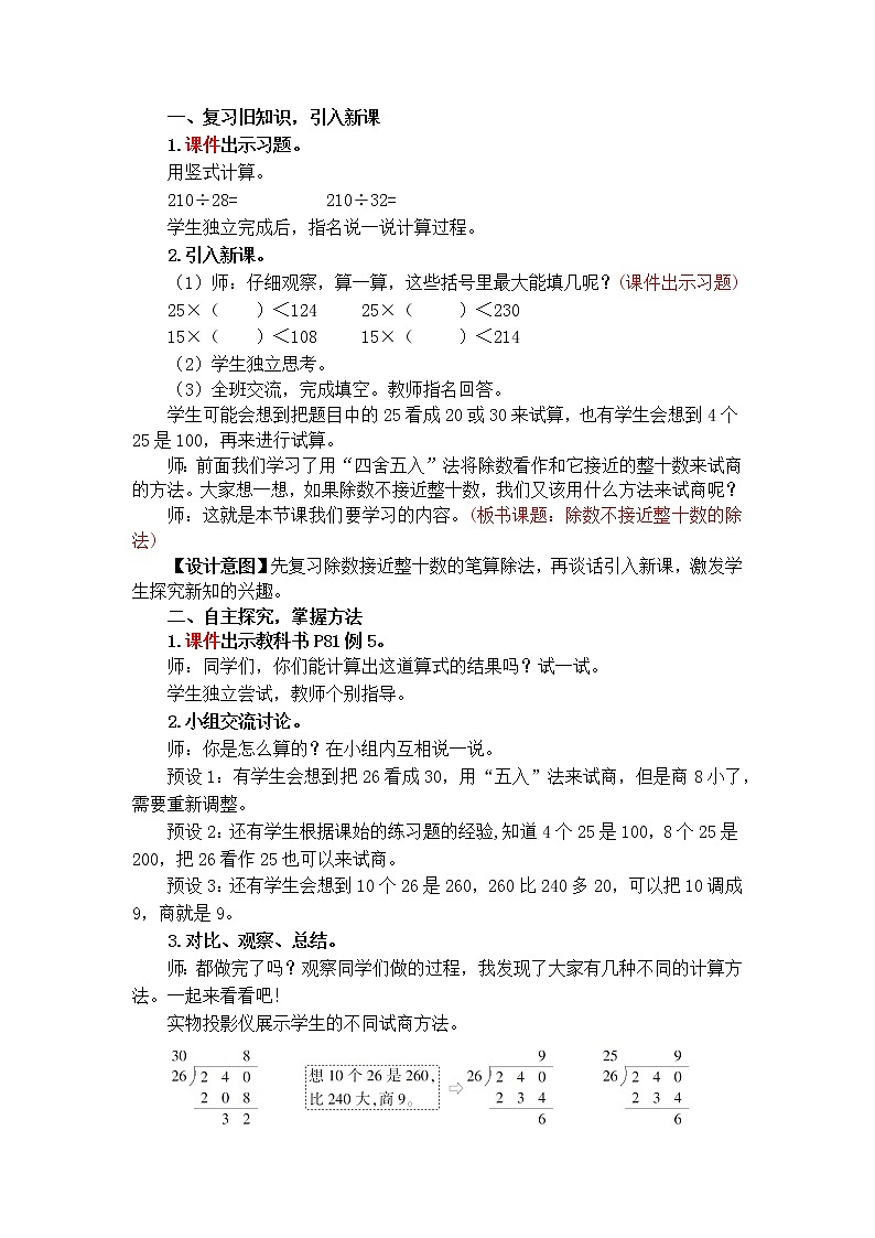
第六单元 除数是两位数的除法课题第五课时 除数不接近整十数的除法课型新授课内容分析除数不接近整十数的试商方法是在学习除数接近整十数的试商方法之后学习的,有了前面的基础,问题解决起来会很容易。但是除数不接近整十数的试商方法与除数接近整十数的试商方法在除数的处理上又有明显的不同。课时目标知识与能力在初步掌握用“四舍五入”法试商的基础上,进一步掌握一些灵活试商的方法。过程与方法让学生经历笔算除法试商的全过程,培养学生思维的灵活性。情感态度价值观在计算过程中,让学生养成认真计算,算后检验的良好学习习惯。教学重难点教学重点掌握除数不接近整十数的除法的灵活试商方法。教学难点观察被除数、除数的特点,采用灵活试商的方法进行试商计算。教学准备课件教学媒体选择PPT教学活动提问,师生讨论教学过程一、复习旧知识,引入新课1.课件出示习题。用竖式计算。210÷28= 210÷32=学生独立完成后,指名说一说计算过程。2.引入新课。(1)师:仔细观察,算一算,这些括号里最大能填几呢?(课件出示习题)25×( )<124 25×( )<23015×( )<108 15×( )<214(2)学生独立思考。(3)全班交流,完成填空。教师指名回答。学生可能会想到把题目中的25看成20或30来试算,也有学生会想到4个25是100,再来进行试算。师:前面我们学习了用“四舍五入”法将除数看作和它接近的整十数来试商的方法。大家想一想,如果除数不接近整十数,我们又该用什么方法来试商呢?师:这就是本节课我们要学习的内容。(板书课题:除数不接近整十数的除法)【设计意图】先复习除数接近整十数的笔算除法,再谈话引入新课,激发学生探究新知的兴趣。二、自主探究,掌握方法1.课件出示教科书P81例5。师:同学们,你们能计算出这道算式的结果吗?试一试。学生独立尝试,教师个别指导。2.小组交流讨论。师:你是怎么算的?在小组内互相说一说。预设1:有学生会想到把26看成30,用“五入”法来试商,但是商8小了,需要重新调整。预设2:还有学生根据课始的练习题的经验,知道4个25是100,8个25是200,把26看作25也可以来试商。预设3:还有学生会想到10个26是260,260比240多20,可以把10调成9,商就是9。3.对比、观察、总结。师:都做完了吗?观察同学们做的过程,我发现了大家有几种不同的计算方法。一起来看看吧!实物投影仪展示学生的不同试商方法。师:请同学们仔细观察这些方法,为什么这样做?哪种方法比较简便?请你们以小组为单位一起讨论。预设1:用“五入”法试商比较麻烦,26不是很接近30,把它看作30,商就偏小了,还要再试一次。预设2:想10个26是260,比240多20,可以商9。方法简便,但也需要根据余数的情况调商。预设3:26不接近整十数,但它最接近25,把26看成25来试商,调商的可能性较小,一次就行,可是思考的过程比较复杂。4.结合学生的交流,课件出示完整计算过程。师小结:看来这几种试商的方法各有优势。像26这样的除数不接近整十数的数,如果用“四舍五入”法把除数看作整十数试商,很多时候需要多次试商,这就需要根据具体情况采取不同的方法来灵活试商。【设计意图】在这一环节中,充分尊重学生现有的知识基础,放手让学生经历试商的过程。通过学生自己思考、合作讨论、交流汇总,让学生充分发表想法,形成多种试商方法,并进行比较,促使学生主动参与到知识的形成过程中来,最终优化出把除数看作25这个特殊数进行试商的方法,体会到利用口算试商的优越性。三、巩固练习,灵活应用1.课件展示教科书P81“做一做”。师:请同学们先观察被除数、除数的特点,再把试商的方法和过程说给同桌听。学生独立思考,互相说自己的试商过程,独立完成竖式,最后全班订正。2.课件展示教科书P82“练习十五”第3题。独立完成后请学生交流试商过程。【设计意图】及时巩固,利用多种形式练习进一步提高学生灵活试商的能力,掌握灵活试商的技巧,提高试商速度。四、课堂小结,畅谈收获师:同学们,今天的数学课你们有哪些收获呢? 板书设计除数不接近整十数的除法作业设计完成《核心课堂》/《一本好卷》本节课习题。教学反思笔算除法一般采用“四舍五入”法试商,但当被除数和除数具备一定特点时,可以采用灵活试商的方法,使计算简便。这节课重点让学生掌握灵活试商的方法。教师教学时采用多种形式引导学生讨论、交流,鼓励学生去发现、总结试商的方法,让学生养成观察数字特点的习惯,提高灵活试商的能力。
相关课件
这是一份小学数学人教版四年级上册笔算除法优秀ppt课件,共16页。PPT课件主要包含了用竖式计算,复习导入,怎样能很快想出商,里面还有1个26,商8小了,探索新知,可以商几,巩固练习,作业设计,÷26=等内容,欢迎下载使用。
这是一份小学人教版笔算除法备课课件ppt,共15页。PPT课件主要包含了新课导入,探索新知,怎样能很快想出商,商8小了,教材P81页例5,可以商几,基础练习,竖式计算,课堂小结等内容,欢迎下载使用。
这是一份小学6 除数是两位数的除法口算除法课文内容ppt课件,文件包含62除数是整十数的除法pptx、练习十三pptx、第2课时除数是整十数的除法docx等3份课件配套教学资源,其中PPT共31页, 欢迎下载使用。

