





所属成套资源:【高考引领教学】最新高考化学一轮针对性复习方案(全国通用)
- 第三节 烃的含氧衍生物 课时作业(实战演练)-【高考引领教学】高考化学一轮针对性复习方案(全国通用) 试卷 0 次下载
- 第三节 盐类的水解(考点考法剖析)-【高考引领教学】高考化学一轮针对性复习方案(全国通用) 试卷 试卷 0 次下载
- 第三节 氧化还原反应(实战演练)-【高考引领教学】2023年高考化学一轮针对性复习方案(全国通用) 试卷 0 次下载
- 第三节 电解池金属的腐蚀与防护(考点考法剖析)-【高考引领教学】高考化学一轮针对性复习方案(全国通用) 试卷 试卷 0 次下载
- 第三节 非金属碳、硅、氯及其化合物 (实战演练)【高考引领教学】高考化学一轮针对性复习方案(全国通用) 试卷 0 次下载
第三节 氧化还原反应(考点考法剖析)(解析版)-【高考引领教学】高考化学一轮针对性复习方案(全国通用)
展开
这是一份第三节 氧化还原反应(考点考法剖析)(解析版)-【高考引领教学】高考化学一轮针对性复习方案(全国通用),文件包含第三节氧化还原反应考点考法剖析解析版-高考引领教学高考化学一轮针对性复习方案全国通用docx、第三节氧化还原反应考点考法剖析原卷版-高考引领教学高考化学一轮针对性复习方案全国通用docx等2份试卷配套教学资源,其中试卷共37页, 欢迎下载使用。
第三节 氧化还原反应
【必备知识要求】
1.了解氧化还原反应的本质。
2.了解常见的氧化还原反应。
3.掌握常见氧化还原反应的配平和相关计算。
【关键能力及高考要求】
关键能力要求:思维能力、分析与推理能力,、应用和创新能力、
高考要求:本节在高考中考查正确书写氧化还原反应方程式的能力,利用氧化还原反应的基本原理,正确的书写陌生的氧化还原反应,就必须具备两个能力。
1.判断产物。运用氧化还原反应规律,判断氧化剂、还原产物,还原剂、氧化产物。
比较氧化剂、还原剂的氧化性、还原性强弱顺序,要知道谁能氧化谁,谁能还原谁,变化后的产物是什么,也就是,根据化合价升降规律,判断出氧化产物、还原产物。
2.配平。运用电子得失相等或化合价升降相等,这种守恒思想,配平方程式。物质世界是不断变化的,有得必有失,有失必有得。怎样应用得失守恒或升降守恒,这种方法的原理和思路,要从本质上弄清。
考查贯穿整套试卷中,可能在选择题中考,可能出现在工艺流程题中,也可能在实验综合题中考。
【学科核心素养解析】
变化观念与平衡思想:物质世界是不断变化的,化合价有升有降,电子有得有失,升降相等,得失相等,要求学生树立变化观念与平衡思想。
证据推理与模型认知:建立氧化还原反应的观点,掌握氧化还原反应的规律,结合常见的氧化还原反应理解有关规律;通过分析、推理等方法认识氧化还原反应的特征和实质,建立氧化还原反应计算和配平的思维模型。
科学探究与创新意识:认识科学探究是进行科学解释和发现。创造和应用的科学实践活动;能从氧化还原反应的角度,设计探究方案,进行实验探究,加深对物质氧化性、还原性的理解。
必备知识点1 氧化还原反应的基本概念
1.氧化还原反应
2.相关概念及其关系
3.氧化还原反应中电子转移的表示方法
转移电子数=(高价-低价)×化合价变化的原子数
(1)双线桥法
请写出Cu与稀硝酸反应的化学方程式并用双线桥标出电子转移的方向和数目:
注意事项
a.箭头指向反应前后有元素化合价变化的同种元素的原子,且需注明“得到”或“失去”。
b.箭头的方向不代表电子转移的方向,仅表示电子转移前后的变化。
c.失去电子的总数等于得到电子的总数。
(2)单线桥法
请写出Cu与稀硝酸反应的化学方程式并用单线桥标出电子转移的方向和数目:
注意事项
a.箭头从失电子元素的原子指向得电子元素的原子。
b.不标“得到”或“失去”,只标明电子转移的总数。
c.线桥只出现在反应物中。
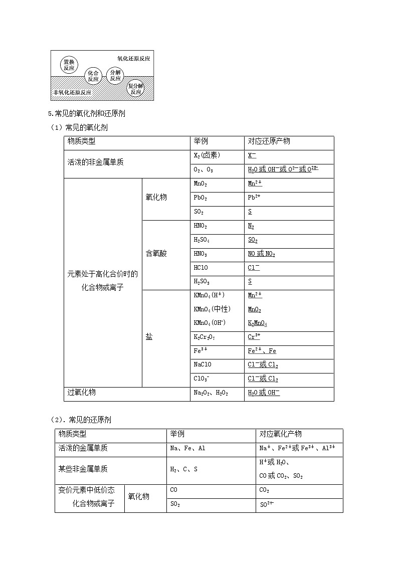
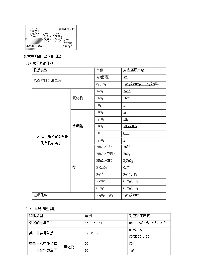
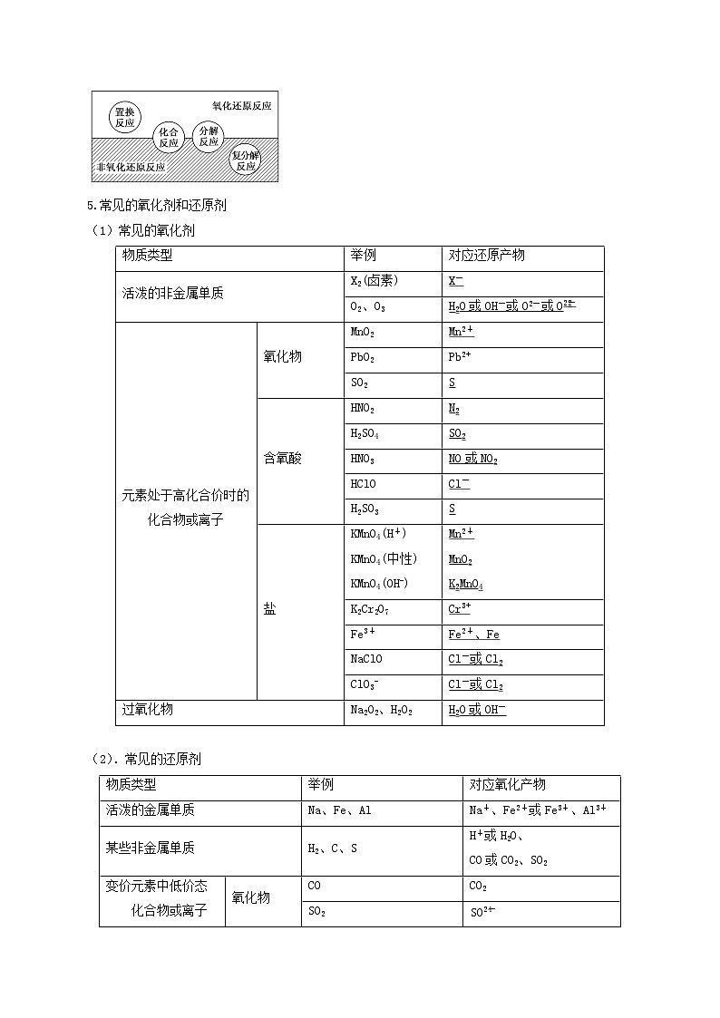
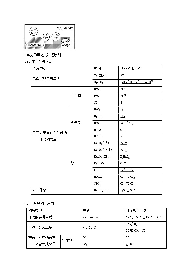
4.氧化还原反应与四种基本反应类型间的关系
5.常见的氧化剂和还原剂
(1)常见的氧化剂
物质类型
举例
对应还原产物
活泼的非金属单质
X2(卤素)
X-
O2、O3
H2O或OH-或O2-或O
元素处于高化合价时的化合物或离子
氧化物
MnO2
Mn2+
PbO2
Pb2+
SO2
S
含氧酸
HNO2
N2
H2SO4
SO2
HNO3
NO或NO2
HClO
Cl-
H2SO3
S
盐
KMnO4(H+)
KMnO4(中性)
KMnO4(OH-)
Mn2+
MnO2
K2MnO4
K2Cr2O7
Cr3+
Fe3+
Fe2+、Fe
NaClO
Cl-或Cl2
ClO3-
Cl-或Cl2
过氧化物
Na2O2、H2O2
H2O或OH-
(2).常见的还原剂
物质类型
举例
对应氧化产物
活泼的金属单质
Na、Fe、Al
Na+、Fe2+或Fe3+、Al3+
某些非金属单质
H2、C、S
H+或H2O、
CO或CO2、SO2
变价元素中低价态化合物或离子
氧化物
CO
CO2
SO2
氢化物
NH3
N2或NO
H2S
S或SO2或
离子
SO
SO
NO2-
NO3-
Fe2+
Fe3+
I-
硫化物
FeS
FeS2
Fe3+和S或SO2
(3).中间价态的物质既可作氧化剂,又可作还原剂
具有中间价态的物质
氧化产物
还原产物
Fe2+
Fe3+
Fe
SO
SO
H2O2
O2
H2O或OH-
其中Fe2+、SO常作还原剂,H2O2常作氧化剂
6..氧化还原反应概念的“注意五点”
一点:某元素由化合态变为游离态时,该元素不一定被还原,也不一定被氧化。因为元素处于化合态时,其化合价可能为正,也可能为负。若元素由负价变为0价,则其被氧化,若元素由正价变为0价,则其被还原。金属元素往往被还原,非金属元素往往被氧化。
二点:在氧化还原反应中,非金属单质不一定只作氧化剂,大部分非金属单质往往既具有氧化性又具有还原性,只是以氧化性为主。如在反应Cl2+H2OHCl+HClO中,Cl2既表现氧化性又表现还原性。
三点:物质的氧化性或还原性的强弱取决于元素原子得失电子的难易程度,与得失电子数目的多少无关。
四点:氧化还原反应中的反应物不一定都是氧化剂或还原剂,有的反应物可能既不是氧化剂也不是还原剂。如Cl2+H2OHCl+HClO,H2O既不是氧化剂,也不是还原剂。
五点:在氧化还原反应中,一种元素被氧化,不一定有另一种元素被还原,也可能是同一元素既被氧化又被还原。如:2Na2O2+2H2O===4NaOH+O2↑中,Na2O2既是氧化剂又是还原剂,氧元素一部分化合价升高,一部分化合价降低。
【知识理解提点】
1.先标出熟悉元素的化合价,再根据化合物中正负化合价的代数和为零的原则求解其他元素的化合价。
2.熟记常见元素的化合价:一价氢、钾、钠、氟、氯、溴、碘、银;二价氧、钙、钡、镁、锌;三铝、四硅、五价磷;说变价也不难,二三铁、二四碳、二四六硫都齐全;铜汞二价最常见。
3.明确一些特殊物质中元素的化合价:
CuFeS2:、、;K2FeO4:;Li2NH、LiNH2、AlN:;Na2S2O3:;VO:;C2O:;HCN:、;CuH:、;FeO:;Si3N4:、。Na2S2O8:;NH5即NH4H:4个+1、一个-1。
4.有单质参加或生成的化学反应,不一定是氧化还原反应,如3O22O3。
5.所有的复分解反应都不是氧化还原反应。
6.O2、O3在水溶液中的还原产物,其中酸性条件下是H2O,中性、碱性条件下是OH-;而当还原产物为固态时是O2-或O。
【惑点辨析】
判断正误(正确的打“√”,错误的打“×”)。
1.金属元素由化合态变为游离态,一定发生了还原反应。( )
2.有单质参与或生成的反应,一定是氧化还原反应。( )
3.氧化还原反应中有一种元素被氧化时,一定有另一种元素被还原。( )
4.电子转移的方向和数目:Cu(NO3)2+2NO2↑+2H2O。( )
5.氧化还原反应中氧化剂失去电子数目一定等于还原剂得到电子数目。( )
6.ICl与水反应生成HCl和HIO的反应属于氧化还原反应。( )
7.Cl2在发生化学反应时可能既作氧化剂又作还原剂。( )
8.氧化还原反应中的反应物,不是氧化剂就是还原剂。( )
9.阳离子只有氧化性,阴离子只有还原性。( )
【夯基例析·跟踪演练】
【基础例析】 氧化还原反应的判断
例1.(2022·天津河西区·高三二模)下列叙述涉及氧化还原反应的是
A.使用铝热剂焊接钢轨
B.将动物油皂化制取肥皂
C.向品红溶液通入,溶液褪色
D.向滴有酚酞的水中加入纯碱,溶液呈红色
【跟踪演练】
1.(2019·北京卷)下列除杂试剂选用正确且除杂过程不涉及氧化还原反应的是( )
物质(括号内为杂质)
除杂试剂
A
FeCl2溶液(FeCl3)
Fe粉
B
NaCl溶液(MgCl2)
NaOH溶液、稀HCl
C
Cl2(HCl)
H2O、浓H2SO4
D
NO(NO2)
H2O、无水CaCl2
【基础例析】2 氧化还原反应中相关概念的判断
例2.(2022·浙江杭州市·高三二模)关于反应,下列说法正确的是
A.是氧化产物 B.是氧化剂
C.还原剂与氧化剂的物质的量之比为2:3 D.氧化产物与还原产物的质量之比为2:1
【跟踪演练】
2.(2022·上海宝山区·高三二模)火法炼铜首先要焙烧黄铜矿(主要成分为CuFeS2,其中Cu、Fe均为+2价),其反应为:2CuFeS2+O2Cu2S+2FeS+SO2。关于此反应,下列说法错误的是
A.SO2既是氧化产物又是还原产物
B.CuFeS2既作氧化剂又作还原剂
C.每生成1molCu2S,有4mol硫被氧化
D.每转移1.2mol电子,有0.2mol氧气被还原
备知识点2 氧化还原反应规律及应用
一.得失守恒律
氧化还原反应遵循以下三个守恒规律:
1.质量守恒:反应前后元素的种类和质量不变。
2.电子守恒:即氧化剂得电子的总数等于还原剂失电子的总数,这是配平氧化还原反应方程式的依据,也是有关氧化还原反应计算的依据。
3.电荷守恒:离子方程式中,反应物中各离子的电荷总数与产物中各离子的电荷总数相等。书写氧化还原反应的离子方程式时要注意满足电荷守恒,如Fe3++Cu===Fe2++Cu2+(错误),2Fe3++Cu===2Fe2++Cu2+(正确)。
二.强弱转化律:
运用这条规律,要弄清谁能氧化谁:强氧化剂和强还原剂发生氧化还原反应;
也要弄清产物是什么:强氧化剂转化为弱还原剂,强还原剂转化为弱氧化剂;
也就是说氧化产物和还原产物是弱还原剂和弱氧化剂。
1.氧化性、还原性及强弱判断
(1)氧化性是指得电子的性质(或能力);还原性是指失电子的性质(或能力)。
(2)氧化性、还原性的强弱取决于得、失电子的难易程度,与得、失电子数目的多少无关。如:Na-e-===Na+,Al-3e-===Al3+,但根据金属活动性顺序表,Na比Al活泼,更易失去电子,所以Na比Al的还原性强。
从元素的价态考虑:
最高价态——只有氧化性,如:Fe3+、H2SO4、KMnO4等;
最低价态——只有还原性,如:金属单质、Cl-、S2-等;
中间价态——既有氧化性又有还原性,如:Fe2+、S、Cl2等。
2.氧化性、还原性强弱的比较方法
(1)依据氧化还原反应方程式判断
氧化性:氧化剂>氧化产物
还原性:还原剂>还原产物
(2)依据反应条件及反应的剧烈程度判断
当不同的氧化剂(或还原剂)与同一还原剂(或氧化剂)反应时,反应越易进行,则对应的氧化剂(或还原剂)的氧化性(或还原性)越强,反之越弱。如:
MnO2+4HCl(浓)MnCl2+Cl2↑+2H2O
2KMnO4+16HCl(浓)===2KCl+2MnCl2+5Cl2↑+8H2O
O2+4HCl(浓)2Cl2+2H2O
氧化性:KMnO4>MnO2>O2
2Na+2H2O===2NaOH+H2↑
Mg+2H2OMg(OH)2+H2↑
还原性:Na>Mg
(3)依据被氧化还原的程度判断
相同条件下:
a.不同氧化剂作用于同一种还原剂,氧化产物价态高的其氧化性强。
例如:Fe+SFeS,2Fe+3Cl22FeCl3 ,可以得出氧化性:Cl2>S
b.不同还原剂作用于同一种氧化剂,还原产物价态低的其还原性强。例如:
→
(4)依据“三表”判断
a.根据元素周期表判断
b.根据金属活动顺序表
c.根据非金属活动性顺序表判断
(5)依据“两池”判断
a.原电池:一般情况下,两种不同的金属构成原电池的两极,其还原性:负极>正极。
b.电解池:用惰性电极电解混合溶液时,在阴极先放电的阳离子的氧化性较强,在阳极先放电的阴离子的还原性较强。
(6)依据“三度”判断(“三度”即:浓度、温度、酸碱度)
a.浓度:同一种物质浓度越大,氧化性(或还原性)越强。如氧化性:浓H2SO4>稀H2SO4,浓HNO3>稀HNO3;还原性:浓盐酸>稀盐酸。
b.温度:同一种物质,温度越高其氧化性(或还原性)越强。如热的浓硫酸的氧化性比冷的浓硫酸的氧化性强。
c.酸碱度:同一种物质,所处环境酸(碱)性越强其氧化性(或还原性)越强。如KMnO4溶液的氧化性随溶液酸性的增强而增强。
三.先强后弱律:多种还原剂(氧化剂)与同一氧化剂(还原剂)反应,强还原剂(氧化剂)先反应,弱还原剂(氧化剂)后反应,
1.同时含有几种还原剂时将按照还原性由强到弱的顺序依次反应。如:在FeBr2溶液中通入少量Cl2时,因为还原性Fe2+>Br-,所以Fe2+先与Cl2反应。
2.同时含有几种氧化剂时将按照氧化性由强到弱的顺序依次反应。如:在含有Fe3+、Cu2+、H+的溶液中加入铁粉,因为氧化性Fe3+>Cu2+>H+,所以铁粉先与Fe3+反应,然后依次为Cu2+、H+。
3.应用
四.归中-歧化律:归中反应规律思维模型:同元素高价氧化低价,价态向中靠不相交
歧化反应规律思维模型:“中间价―→高价+低价”。
1.价态归中规律思维模型
含不同价态的同种元素的物质间发生氧化还原反应时,该元素价态的变化一定遵循“高价+低价―→中间价”,而不会出现交叉现象。简记为“向中靠,不相交”。
例如,不同价态硫之间可以发生的氧化还原反应是
注:不会出现⑤中H2S转化为SO2而H2SO4转化为S的情况。
2.歧化反应规律思维模型
“中间价―→高价+低价”。
具有多种价态的元素(如氯、硫、氮和磷元素等)均可发生歧化反应,如:Cl2+2NaOH===NaCl+NaClO+H2O。
3.应用
(1)判断同种元素不同价态物质间发生氧化还原反应的可能性,如浓H2SO4与SO2不发生反应。
(2)根据化合价判断反应体系中的氧化剂、还原剂及氧化产物、还原产物。如对于反应6HCl+NaClO3===NaCl+3Cl2↑+3H2O中,氧化剂为NaClO3,还原剂为HCl,氧化产物和还原产物都为Cl2。
【知识理解提点】
1.浓硝酸的还原产物是NO2,稀HNO3的还原产物是NO。
2.根据化合价的高低可判断物质是否具有氧化性或还原性,但不能判断氧化性或还原性的强弱。元素处于最高价态时只有氧化性,但不一定有强氧化性,如Na+、SO;同理,元素处于最低价态时也不一定具有强还原性。
3.非金属阴离子不一定只具有还原性,如O既有氧化性又有还原性。金属阳离子不一定只具有氧化性,如Fe2+既有还原性又有氧化性。
4.H2O2中氧元素的化合价为-1价,处于中间价态。
(1).H2O2遇氧化剂(如酸性KMnO4溶液)作还原剂,其氧化产物为O2;
(2).H2O2遇还原剂(如Fe2+、I-等)作氧化剂,其还原产物为H2O,因此,H2O2又称为绿色氧化剂。
5.谨记常用的氧化性、还原性强弱顺序
(1)氧化性:KMnO4>Cl2>Br2>Fe3+>I2>S。
(2)还原性:S2-> (SO、HSO、H2SO3)>I->Fe2+>Br->Cl-。
【惑点辨析】[理解·辨析]
判断正误(正确的打“√”,错误的打“×”)。
1.元素处于最高价时一定有强氧化性。( )
2.难失电子的物质一定易得电子。( )
3.将Cl2通入FeBr2溶液中,一定先发生反应:Cl2+2Fe2+2Fe3++2Cl-。( )
4.氧化还原反应中升高总价数和降低总价数可能不相等。( )
5.物质氧化性或还原性的强弱取决于得失电子的难易,与得失电子数目无关。( )
6.Cu(NO3)2的分解产物可能是CuO、NO2和NO。( )
7.多步连续进行的氧化还原反应,氧化剂和还原剂的物质的量一定相等。( )
8.反应KClO3+6HCl(浓)KCl+3Cl2↑+3H2O,1 mol氧化剂参加反应时能得到6 mol电子。( )
9.浓硫酸具有强氧化性,不能干燥SO2、CO等还原性气体。( )
10.强氧化剂和强还原剂混合一定能发生氧化还原反应。( )
11.根据Cu分别与Cl2、S反应中铜元素的价态,可比较Cl2和S的氧化性强弱。( )
12.元素的非金属性越强,其氧化性越强,相应单质越活泼。( )
【夯基例析·跟踪演练】
【基础例析】3 氧化还原规律及其应用
例3.(2021·辽宁阜新实验中学模拟)现有下列三个氧化还原反应:
①2FeCl3+2KI===2FeCl2+2KCl+I2
②2FeCl2+Cl2===2FeCl3
③2KMnO4+16HCl(浓)===2KCl+2MnCl2+5Cl2↑+8H2O
若某溶液中含有Fe2+、Cl-和I-,要除去I-而不氧化Fe2+和Cl-,可以加入的试剂是( )
A.Cl2 B.KMnO4 C.FeCl3 D.HCl
【跟踪演练】
3.(2022·安徽淮北一中模拟)已知G、Q、X、Y、Z均为含氯元素的化合物,在一定条件下有下列转化关系(未配平):
①G―→Q+NaCl
②Q+H2OX+H2
③Y+NaOH―→G+Q+H2O
④Z+NaOH―→Q+X+H2O
这五种化合物中Cl元素化合价由低到高的顺序是 ( )
A.G、Y、Q、Z、X B.X、Z、Q、G、Y
C.X、Z、Q、Y、G D.G、Q、Y、Z、X
【基础例析】4 氧化性、还原性强弱的判断
例4.(2022·上海虹口区·高三二模)I-具有还原性,含碘食盐中的碘元素以KIO3的形式存在,I-、I2、IO在一定条件下可以发生如图转化关系,下列说法错误的是
A.由图可知氧化性的强弱顺序为Cl2 > IO> I2
B.用淀粉碘化钾试纸和白醋可检验食盐是否加碘
C.生产等量的碘,反应①和反应②转移电子数目之比为2∶5
D.反应③的离子方程式:3Cl2+ I-+3H2O →6Cl- + IO+6H+
【跟踪演练】
4.(2022·湖南邵阳市·高三一模)将浓盐酸滴入溶液中,产生黄绿色气体,溶液的紫红色褪去,向反应后的溶液中加入,溶液又变为紫红色,反应后变为无色的。下列说法错误的是
A.滴加盐酸时,是氧化剂,是氧化产物
B.此实验条件下,还原性:
C.若有参加了反应,则整个过程转移电子为
D.已知为第族元素,上述实验说明具有较强的非金属性
必备知识点3 氧化还原反应的配平和计算
一、氧化还原反应方程式的书写与配平
1.氧化还原方程式配平的基本原则
2.配平原理
(1)利用氧化剂,还原剂电子得失必相等,来确定氧化剂,还原剂,氧化产物,还原产物四种物质中其中两种物质的系数。
要计算:
1mol氧化剂得到多少电子:如得amol
产生1mol还原产物得多少电子,如失:namol
1mol还原剂失去多少电子:如失bmol
产生1mol氧化产物失多少电子,如得:nbmol
确定系数时要以最简整数比交叉相乘
先确定物质的系数
氧化剂得e-a
还原剂失e-b
还原产物得e-na
氧化产物失e-nb
氧化剂和还原剂
系数为b
系数为a
---
---
部分被氧化时
系数为nb
---
---
系数为a
部分被还原时
---
系数为na
系数为b
---
只能确定产物系数
---
---
系数为nb
系数为na
n≠1时a和na、b和nb要以数值大的为准
(2) 利用观察法两边对应法配平其它物质的系数,先看氧化剂,还原剂,氧化产物,还原产物四种物质中的各种元素或酸根是否对应平恒,然后平衡氢元素,最终是氧平衡。
(3)如果是离子方程式,第一步之后,先电荷守恒,以确定H+或OH-的系数,再定水的系数。
(4)根据平恒的需要,在两边可加水,酸,碱。
3.配平方法
(1)正向配平法
归中反应,一般采用正向配平法。先计算1mol氧化剂得多少mol电子,如amol;再计算1mol还原剂失多少mol电子,如bmol;以硧定氧化剂和还原剂的系数。 = ,最简整数氧化剂系数的为b,还原剂的系数为b。
(2)逆向配平法
歧化反应和分解反应,一般采用逆向配平法:先计算得到1mol氧化产物失去多少mol电子,如C;再计算得到1mol还原产物得到多少mol电子,如d;以硧定氧化产物的系数为d,还原产物的系数为C。
(3) 左右配平法:
部分被氧化或部分被还原的反应,要先定氧化剂和氧化产物的系数,或先定还原剂和还原产物的系数。同样要计算:1mol氧化剂(还原剂)得(失)多少mol电子,和得到1mol氧化产物(还原产物)失去(得到)多少电子,以确定氧化剂(还原剂)和氧化产物(还原产物)的系数。
(4)平均标价法
在有机物参与的氧化还原反应化学方程式的配平中,一般有机物中的H显+1价,O显-2价,根据物质中元素化合价代数和为零的原则,确定碳元素的平均价态,然后进行配平。
(5)令价法:
将氧化剂或者是还原剂中的所有元素化合价都令为零价,升高了几价就加几,降低了几价就减几,然后计算总的代数和。
例:___Fe3C+___HNO3 ___Fe(NO3)3+____CO2+___NO+___H2O
【知识理解提点】
熟记溶液中,确定物质发生反应先后的两大规律
(1)同一还原剂与多种氧化剂发生氧化还原反应的先后顺序:KMnO4(H+)>Cl2>Br2>H2O2>Fe3+>Cu2+>H+。
(2)同一氧化剂与多种还原剂发生氧化还原反应的先后顺序:S2->SO(或HSO)>I->Fe2+>H2O2>Br->Cl->Mn2+。
【夯基例析·跟踪演练】
【基础例析】5氧化还原反应方程式的书写和配平
例5.(2022·六安市城南中学高三月考)按要求完成下列方程式
(1)已知在酸性介质中FeSO4能将+6价铬还原成+3价铬。写出Cr2O与FeSO4溶液在酸性条件下反应的离子方程式:___________。
(2)用NaClO-NaOH溶液氧化AgNO3,制得高纯度的纳米级Ag2O2。写出该反应的离子方程式:___________。
(3)温度高于200℃时,硝酸铝完全分解成氧化铝和两种气体(其体积比为4∶1),写出该反应的化学方程式:___________。
(4)生产硫化钠大多采用无水芒硝Na2SO4-碳粉还原法,若煅烧所得气体为等物质的量的CO和CO2,写出煅烧时发生反应的化学方程式:___________。
【跟踪演练】
5、按要求完成下列方程式:
(1)检验气体中是否含有CO的实验操作:将该气体通入氯化钯(PdCl2)溶液中,观察是否有黑色的单质钯生成,写出对应的化学方程式:_______________。
(2)写出CuH在氯气中完全燃烧反应的化学方程式:_________________________。
(3)加入双氧水能提高软锰矿(主要成分是MnO2)的浸出率,锰转化成Mn2+。写出酸性条件下双氧水提高软锰矿浸出率的离子方程式:______________________________。
(4)在酸性、有氧条件下,一种叫Thibacillus ferroxidans的细菌能将黄铜矿(主要成分为CuFeS2)转化成硫酸盐,该过程反应的离子方程式为____________________。
【高考应用】
高频考点1陌生氧化还原反应化学(或离子)方程式的书写
1.从题目信息中,据已知物质的性质,找准氧化剂和还原剂,然后根据氧化剂和还原剂的性质判断氧化产物和还原产物。
2.正确配平。
【高考实例】
例1.(2019高考新课标Ⅲ])高纯硫酸锰作为合成镍钴锰三元正极材料的原料,工业上可由天然二氧化锰粉与硫化锰矿(还含Fe、Al、Mg、Zn、Ni、Si等元素)制备,工艺如下图所示。回答下列问题:
相关金属离子[c0(Mn+)=0.1 mol·L−1]形成氢氧化物沉淀的pH范围如下:
金属离子
Mn2+
Fe2+
Fe3+
Al3+
Mg2+
Zn2+
Ni2+
开始沉淀的pH
8.1
6.3
1.5
3.4
8.9
6.2
6.9
沉淀完全的pH
10.1
8.3
2.8
4.7
10.9
8.2
8.9
(1)“滤渣1”含有S和__________________________;写出“溶浸”中二氧化锰与硫化锰反应的化学方程式____________________________________________________。
【考点演练】
1.(2020年山东新高考)用软锰矿(主要成分为MnO2,含少量Fe3O4、Al2O3)和BaS制备高纯MnCO3的工艺流程如下:
回答下列问题:
(1)软锰矿预先粉碎的目的是 ,MnO2与BaS溶液反应转化为MnO的化学方程式为 。
高频考点2 据氧化性、还原性强弱顺序,判断产物和简单计算。
【高考实例】
例2.(2021·全国高考真题)碘(紫黑色固体,微溶于水)及其化合物广泛用于医药、染料等方面。回答下列问题:
(1)的一种制备方法如下图所示:
①加入粉进行转化反应的离子方程式为_______,生成的沉淀与硝酸反应,生成_______后可循环使用。
②通入的过程中,若氧化产物只有一种,反应的化学方程式为_______;若反应物用量比时,氧化产物为_______;当,单质碘的收率会降低,原因是_______。
(2)以为原料制备的方法是:先向溶液中加入计量的,生成碘化物;再向混合溶液中加入溶液,反应得到,上述制备的总反应的离子方程式为_______。
(3)溶液和溶液混合可生成沉淀和,若生成,消耗的至少为_______。在溶液中可发生反应。实验室中使用过量的与溶液反应后,过滤,滤液经水蒸气蒸馏可制得高纯碘。反应中加入过量的原因是_______。
【考点演练】
2.NaClO2是一种重要的杀菌消毒剂,也常用来漂白织物等,其一种生产工艺如下:
回答下列问题:
(1)NaClO2中Cl的化合价为_______。
(2)写出“反应”步骤中生成ClO2的化学方程式_______。
(3)“电解”所用食盐水由粗盐水精制而成,精制时,为除去Mg2+和Ca2+,要加入的试剂分别为________、________。“电解”中阴极反应的主要产物是______。
(4)“尾气吸收”是吸收“电解”过程排出的少量ClO2。此吸收反应中,氧化剂与还原剂的物质的量之比为________,该反应的离子方程式_________。
(5)“有效氯含量”可用来衡量含氯消毒剂的消毒能力,其定义是:每克含氯消毒剂的氧化能力相当于多少克Cl2的氧化能力。NaClO2的有效氯含量为____。(计算结果保留两位小数)
3.(2021·浙江高考试题)关于反应8NH3+6NO2=7N2+12H2O,下列说法正确的是
A.NH3中H元素被氧化
B.NO2在反应过程中失去电子
C.还原剂与氧化剂的物质的量之比为3:4
D.氧化产物与还原产物的质量之比为4:3
相关试卷
这是一份第三节 气体的制备(考点考法剖析)-【高考引领教学】高考化学一轮针对性复习方案(全国通用),文件包含第三节气体的制备考点考法剖析-高考引领教学高考化学一轮针对性复习方案全国通用解析版docx、第三节气体的制备考点考法剖析-高考引领教学高考化学一轮针对性复习方案全国通用原卷版docx等2份试卷配套教学资源,其中试卷共32页, 欢迎下载使用。
这是一份专题解密(二) 化学计算(考点考法剖析)-【高考引领教学】高考化学一轮针对性复习方案(全国通用),文件包含专题解密二化学计算考点考法剖析-高考引领教学高考化学一轮针对性复习方案全国通用解析版docx、专题解密二化学计算考点考法剖析-高考引领教学高考化学一轮针对性复习方案全国通用原卷版docx等2份试卷配套教学资源,其中试卷共29页, 欢迎下载使用。
这是一份第三节 烃的含氧衍生物(考点考法剖析)-【高考引领教学】高考化学一轮针对性复习方案(全国通用),文件包含第三节烃的含氧衍生物考点考法剖析-高考引领教学高考化学一轮针对性复习方案全国通用解析版docx、第三节烃的含氧衍生物考点考法剖析-高考引领教学高考化学一轮针对性复习方案全国通用原卷版docx等2份试卷配套教学资源,其中试卷共46页, 欢迎下载使用。