所属成套资源:【高考引领教学】最新高考化学一轮针对性复习方案(全国通用)
第二节元素周期表元素周期律(考点考法剖析)-【高考引领教学】高考化学一轮针对性复习方案(全国通用)
展开
这是一份第二节元素周期表元素周期律(考点考法剖析)-【高考引领教学】高考化学一轮针对性复习方案(全国通用),文件包含第二节元素周期表元素周期律考点考法剖析-高考引领教学高考化学一轮针对性复习方案全国通用解析版docx、第二节元素周期表元素周期律考点考法剖析-高考引领教学高考化学一轮针对性复习方案全国通用原卷版docx等2份试卷配套教学资源,其中试卷共41页, 欢迎下载使用。
第二节 元素周期表 元素周期律
【必备知识要求】
1.掌握元素周期律的实质。了解元素周期表(长式)的结构(周期、族)及其应用。
2.以第3周期为例,掌握同一周期内元素性质的递变规律与原子结构的关系。
3.以ⅠA和ⅦA族为例,掌握同一主族内元素性质递变规律与原子结构的关系。
4.了解金属、非金属元素在周期表中的位置及其性质递变规律。
【关键能力及高考要求】
关键能力要求:理解辨析能力、微观想象能力、模型认知能力
高考要求:本节内容是本章的核心,在高考中占有很重要的地位。从几种常见的短周期元素出发,考查元素及其化合物的性质、元素在周期表中的位置与性质的关系等知识。常以选择题、推断题形式出现。主要考查方式为以元素化合物知识为载体,结合物质的性质、性质的递变规律、定性推断、规律总结与运用等设置相关问题情境,通过图表、文字或相关数据分析等推断同主族、同周期元素性质的递变规律,或以陌生元素在元素周期表中的位置,推断其可能具有的性质等,对考生的化学素养、知识与能力水平进行考查,而联系元素周期律、元素周期表与元素化合物之间的桥梁就是“位—构—性”的三角关系。
【学科核心素养解析】
1.宏观辨识与微观探析:从元素和原子、分子水平认识物质的组成、结构、性质和变化,形成“结构决定性质”的观念,能从宏观和微观相结合的视角分析元素周期律的递变性。
2.证据推理与模型认知:具有证据意识,基于实验现象和事实对物质的组成、结构及其变化分析得出元素周期律;基于元素周期律理解元素周期表的编排方法,能运用元素周期表揭示元素周期律。
3.科学探究与创新意识:发现和提出有探索价值的原子结构与性质的问题,如核外电子排布、元素的特殊性等,面对异常现象敢于提出自己的见解。
必备知识点1元素周期表的结构
1.原子序数
按照元素在周期表中的顺序给元素所编的序号。
原子序数=核电荷数=质子数=核外电子数。
2.元素周期表的编排原则
3.元素周期表的结构
(1)周期(7个横行,7个周期)
短周期
长周期
序号
1
2
3
4
5
6
7
元素种数
0族元素
原子序数
86
118
(2)族(18个纵行,16个族)
主族
列
1
2
13
14
15
16
17
族
ⅠA
ⅡA
ⅢA
ⅣA
ⅤA
ⅥA
ⅦA
副族
列
3
4
5
6
7
11
12
族
ⅢB
ⅣB
ⅤB
ⅥB
ⅦB
ⅠB
ⅡB
Ⅷ族
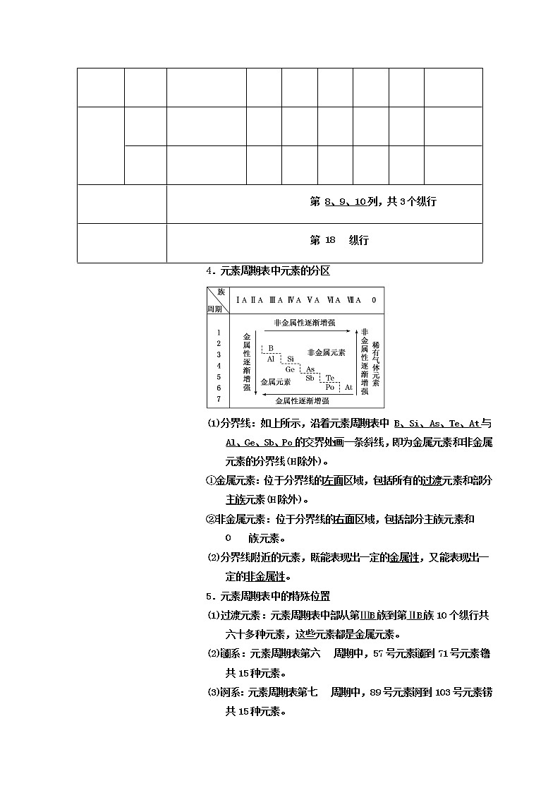
第 8、9、10列,共3个纵行
0族
第 纵行
4.元素周期表中元素的分区
(1)分界线:如上所示,沿着元素周期表中 B、Si、As、Te、At与 Al、Ge、Sb、Po的交界处画一条斜线,即为金属元素和非金属元素的分界线(H除外)。
①金属元素:位于分界线的左面区域,包括所有的过渡元素和部分主族元素(H除外)。
②非金属元素:位于分界线的右面区域,包括部分主族元素和 族元素。
(2)分界线附近的元素,既能表现出一定的金属性,又能表现出一定的非金属性。
5.元素周期表中的特殊位置
(1)过渡元素:元素周期表中部从第ⅢB族到第ⅡB族10个纵行共六十多种元素,这些元素都是金属元素。
(2)镧系:元素周期表第周期中,57号元素镧到71号元素镥共15种元素。
(3)锕系:元素周期表第周期中,89号元素锕到103号元素铹共15种元素。
(4)超铀元素:在锕系元素中92号元素铀(U)以后的各种元素。
6.元素周期表结构巧记口诀
横行叫周期,现有一至七,四长三个短,第七尚不满。
纵列称为族,共有十六族,一八依次现①,一零再一遍②。
一纵一个族,Ⅷ族搞特殊,三纵算一族,占去8、9、10。
镧系与锕系,蜗居不如意,十五挤着住,都属ⅢB族。
[说明] ①指ⅠA、ⅡA、ⅢB、ⅣB、ⅤB、ⅥB、ⅦB、Ⅷ;
②指ⅠB、ⅡB、ⅢA、ⅣA、ⅤA、ⅥA、ⅦA、0。
【知识理解提点】
1.元素周期表中第18列是0族,不是ⅧA族,第8、9、10三列是Ⅷ族。
2.根据元素周期表的构成特点,可分析每个族的元素种类,含元素种类最多的族是ⅢB族,共有32种元素。
3.过渡元素包括7个副族和第Ⅷ族,全部是金属元素,原子最外层电子数不超过2个(1~2个)。
4.最外层电子数为3~7个的原子一定属于主族元素,且最外层电子数即为主族的族序数。
5.电子层数=周期序数,主族序数=价电子数。
6.若A、B是同主族相邻周期元素(A在B的上一周期),A、B所在周期分别有x种和y种元素,A的原子序数为m,B的原子序数为n,当A、B在ⅠA族和ⅡA族时,相差上周期所含元素种数,即n=m+x;当A、B在ⅢA~ⅦA族时,相差下周期所含元素种数,即n=m+y。
7.判断第七周期元素所在周期表中的位置时,常采用倒推法,从118号元素为0族元素开始倒推,比书写电子排布式更简单。由稀有气体元素的原子序数确定元素在周期表中位置
①原子序数-最邻近的稀有气体元素的原子序数=ΔZ。
②若ΔZ<0,则与稀有气体元素同周期,族序数为8-|ΔZ|;
③若ΔZ>0,则在稀有气体元素下一周期,族序数为ΔZ。
8.结构与位置的互推
①明确四个关系式
a.电子层数=周期序数。
b.质子数=原子序数。
c.最外层电子数=主族序数。
d.主族元素的最高正价=最外层电子数。
最低负价=-|8-最外层电子数|。
②熟悉掌握周期表中的一些特殊规律
a.各周期所能容纳元素种数。
b.稀有气体的原子序数及在周期表中的位置。
c.同族上下相邻元素原子序数的关系。
【惑点辨析】
判断正误(正确的打“√”,错误的打“×”)。
1.门捷列夫编制的第一张元素周期表是按原子序数递增的顺序编排的。( )
2.元素周期表有7个横行和18个纵列,分别对应7个周期和18个族。( )
3.元素周期表中包含元素种类最多的族是第ⅢB族。( )
4.第ⅠA族元素都是碱金属元素,在化学反应中均易失去1个电子。( )
5.过渡元素都是金属元素,且均由副族元素组成。( )
6.元素周期表中镧系元素和锕系元素都占据同一个格,它们是同位素。( )
【答案】1.× 2.× 3.√ 4.× 5.× 6.×
【夯基例析·跟踪演练】
【基础例析】 元素周期表的结构及应用
例1.1869年俄国化学家门捷列夫制作出了第一张元素周期表,揭示了化学元素间的内在联系,成为化学发展史上重要里程碑之一。下列有关元素周期表的说法正确的是( )
A.元素周期表有7个横行、18个纵列,即有7个周期、18个族
B.在过渡元素中寻找半导体材料
C.俄罗斯专家首次合成了X原子,116号元素位于元素周期表中第7周期ⅥA族
D.ⅠA族的元素全部是金属元素
【答案】C
【解析】A项:元素周期表中的Ⅷ族包含8、9、10共3个纵列,因此元素周期表虽然共18个纵列,但共16个族,A错误;
B项:在金属元素和非金属元素的分界线附近寻找半导体材料,B错误;
C项:第7周期0族元素为118号,则116号元素位于元素周期表中第7周期ⅥA族,C正确;
D项:ⅠA族的元素包括H和碱金属元素,D错误。
【跟踪演练】
1.(2022·湖南衡阳市高三检测)某同学在研究前18号元素时发现,可以将它们排成如下图所示的“蜗牛”形状,图中每个“·”代表一种元素,其中O点(最中心的点)代表起点元素。下列正确的是( )
A.物质YO可能具有较强的氧化性
B.图中离O点越远的元素,其原子半径一定越大
C.O2X、WO3分子内都含有氢键,所以沸点都较高
D.科学家发现一种新细菌的DNA链中有砷(As)元素,该As元素最有可能取代了普通DNA链中的Z元素
【答案】D
【解析】O点代表氢元素,按照原子序数由小到大由里往外延伸,由图可知,W为N元素,X为O元素,Y为Na元素,Z为P元素,根据元素的种类可知虚线相连的元素处于同一族。
A项:NaH中氢元素为-1价,具有较强的还原性,故A错误;
B项:随原子序数增大距离O点的距离增大,而同周期主族元素,随原子序数增大原子半径减小,图中离O点越远的元素,其原子半径不一定越大,故B错误;
C项:H2O、NH3分子间都含有氢键,所以沸点都较高,而分子内为共价键,故C错误;
D项:As与N元素处于同主族,性质具有相似性,该As元素最有可能取代了普通DNA链中的Z元素,故D正确。
【基础例析】 元素在周期表中的位置推断
例2.(2022•北京师范大学附中模拟)国际理论与应用化学联合会已正式确定了第114号和第116号元素的名称缩写为Fl、Lv。下列有关这两种元素的说法错误的是( )
A.两种元素位于同一周期
B.116号元素位于第ⅥA族
C.两种元素都是活泼的非金属元素
D.114号元素的原子半径比116号元素的大
【解析】A项:第114号元素和第116号元素都处于第七周期,A正确;
B项:118号元素位于0族,则116号元素位于第ⅥA族,B正确;
C项:按金属与非金属的分界线划分,第七周期中,只有118号元素为非金属元素,其余元素都为金属元素,所以114和116号元素都是金属元素,C不正确;
D项:114号元素和116号元素为同周期元素,114号元素位于左边,原子半径比116 号元素大,D正确;故选C。
【答案】C
【跟踪演练】
2.如果n为第ⅡA族中某元素原子序数,则原子序数为(n+1)的元素位于
①ⅢA ②ⅣA ③ⅢB ④ⅠA
A.①③ B.①② C.②③ D.①③④
【答案】A
【解析】因元素周期表中,在二、三周期中,n为第ⅡA中某元素的原子序数,则原子序数为(n+1)的元素位于第ⅢA族,从第四周期后,n为第ⅡA中某元素的原子序数,则原子序数为(n+1)的元素位于第ⅢB族,答案选A。
必备知识点2 元素周期律及应用
一.元素周期律
二.主族元素周期性变化的规律
内容
同周期(左→右)
同主族(上→下)
原
子
结
构
电子层数
相同
逐渐增多
原子半径
逐渐减小
逐渐增大
离子半径
阳离子逐渐减小,
阴离子逐渐减小
r(阴离子)r(阳离子)
逐渐增大
元
素
性
质
元素的金属性和非金属性
金属性逐渐减弱
非金属性逐渐增强
金属性逐渐增强
非金属性逐渐减弱
主要
化合价
最高正化合价由+1→+7(O、F除外),负化合价=主族序数-8
最高正化合价相同,且等于主族序数(O、F除外)
化
合
物
性
质
离子的氧化性、还原性
阳离子氧化性逐渐增强
阴离子还原性逐渐减弱
阳离子氧化性逐渐减弱
阴离子还原性逐渐增强
气态氢化物稳定性
逐渐增强
逐渐减弱
最高价氧化物对应水化物的酸碱性
碱性逐渐减弱
酸性逐渐增强
碱性逐渐增强
酸性逐渐减弱
三.元素周期表、元素周期律的应用
(一)元素周期律的应用
1.为新元素的发现及预测它们的原子结构和性质提供线索。
2.预测元素的性质(由递变规律推测)
①比较不同周期、不同主族元素的性质:
如金属性Mg>Al、Ca>Mg,则碱性Mg(OH)2Al(OH)3、Ca(OH)2Mg(OH)2(填“>”“<”或“=”)。
②推测未知元素的某些性质:
如,已知Ca(OH)2微溶,Mg(OH)2难溶,可推知Be(OH)2溶。
又如,已知卤族元素的性质递变规律,可推知元素砹(At)应为色固体,与氢气化合,HAt稳定,水溶液呈性,AgAt 溶于水等。
3.启发人们在一定区域内寻找新物质
(二) 元素周期表中的有关规律
1、原子序数规律
(1)同主族、邻周期元素的原子序数差:①元素周期表中左侧元素(ⅠA、ⅡA族):同主族相邻两元素中,Z(下)=Z(上)+上一周期元素所在周期的元素种类数目;
②元素周期表中右侧元素(ⅢA~ⅦA族):
同主族相邻两元素中,Z(下)=Z(上)+下一周期元素所在周期的元素种类数目。
(2)同周期的ⅡA和ⅢA的原子序数差可能为1,11,25。
2、元素化合价规律
(1)主族元素的最高正化合价=它所在的族序数=最外层电子数(即价电子数),但要注意F无正价,O一般不显正价。
(2)只有非金属元素才有负价,非金属元素的最高正价与它的负化合价的绝对值之和等于8。
(3)若某原子的最外层电子数为奇数(m),则正常化合价为奇数,从+1价到+m价,若出现偶数则为非正常化合价,其氧化物为不成盐氧化物,如NO、NO2。
(4)若某原子的最外层电子数为偶数(n),则元素的正常化合价为一系列偶数,例如S-2、S+4、S+6。
3、微粒半径大小比较的一般规律
(1)同周期(除0族外),随原子序数的递增,原子半径由大到小,如Na>Mg>Al;
(2)同主族,随原子序数的递增,原子半径、离子半径由小到大,如Li
相关试卷
这是一份第二节 原电池化学电源(考点考法剖析)-【高考引领教学】高考化学一轮针对性复习方案(全国通用)
这是一份专题解密(二) 化学计算(考点考法剖析)-【高考引领教学】高考化学一轮针对性复习方案(全国通用),文件包含专题解密二化学计算考点考法剖析-高考引领教学高考化学一轮针对性复习方案全国通用解析版docx、专题解密二化学计算考点考法剖析-高考引领教学高考化学一轮针对性复习方案全国通用原卷版docx等2份试卷配套教学资源,其中试卷共29页, 欢迎下载使用。
这是一份第二节 物质的检验、分离和提纯(考点考法剖析)-【高考引领教学】高考化学一轮针对性复习方案(全国通用),文件包含第二节物质的检验分离和提纯考点考法剖析-高考引领教学高考化学一轮针对性复习方案全国通用解析版docx、第二节物质的检验分离和提纯考点考法剖析-高考引领教学高考化学一轮针对性复习方案全国通用原卷版docx等2份试卷配套教学资源,其中试卷共41页, 欢迎下载使用。

