【备战2023高考】数学考点全复习——第74讲《章末检测十一》精选题(新高考专用)
展开第74讲 章末检测十一
一、 单选题
1、(2022·江苏海安·高三期末)某校高三年级的名学生中,男生有名,女生有名.从中抽取一个容量为的样本,则抽取男生和女生的人数分别为( )
A.、 B.、 C.、 D.、
【答案】C
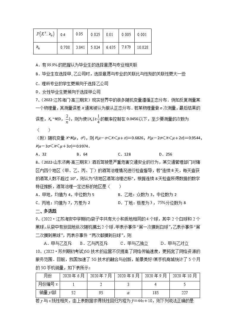
【解析】设样本中的男生和女生的人数分别为、,由分层抽样可得,解得.
故选:C.
2、(2022·武汉部分学校9月起点质量检测)在一次试验中,随机事件A,B满足,则
A.事件A,B一定互斥 B.事件A,B-定不互斥
C.事件A,B一定互相独立 D.事件A,B一定不互相独立
【答案】B
【解析】由题意,若事件A,B互斥,则P(A+B)=P(A)+P(B)=+=>1,与0≤P(A+B)≤1矛盾,所以P(A+B)≠P(A)+P(B),则事件A,B一定不互斥,故答案选B.
3、(2022·江苏如皋·高三期末)已知随机变量X服从正态分布,且,则( )
A.0.43 B.0.28 C.0.14 D.0.07
【答案】D
【解析】∵随机变量服从正态分布,∴正态曲线的对称轴是,
∵,∴.
故选:D.
4、(2022·湖南常德·高三期末)根据如下样本数据得到的回归直线方程中的,根据此方程预测当时,y的取值为( )
x
3
4
5
6
7
8
9
y
4.0
2.5
0.5
A. B. C. D.
【答案】B
【解析】根据图表数据求出,,
把代入回归直线,有,解得,
所以.
当时,.
故选:B
5、(2022·湖北华中师大附中等六校开学考试联考)已知某7个数据的平均数为5,方差为4,现又加入一个新数据5,此时这8个数的方差为( )
A. B. 3 C. D. 4
【答案】C
【解析】因为7个数据的平均数为5,方差为4,现又加入一个新数据5,此时这8个数的平均数为,方差为,由平均数和方差的计算公式可得,.
故选:C.
6、(2022·广东揭阳·高三期末)每年的毕业季都是高校毕业生求职和公司招聘最忙碌的时候,甲、乙两家公司今年分别提供了2个和3个不同的职位,一共收到了100份简历,具体数据如下:
公司
文史男
文史女
理工男
理工女
甲
10
10
20
10
乙
15
20
10
5
分析毕业生的选择意愿与性别的关联关系时,已知对应的的观测值;分析毕业生的选择意愿与专业关联的的观测值,则下列说法正确的是( )
A.有的把握认为毕业生的选择意愿与专业相关联
B.毕业生在选择甲、乙公司时,选择意愿与专业的关联比与性别的关联性更大一些
C.理科专业的学生更倾向于选择乙公司
D.女性毕业生更倾向于选择甲公司
【答案】B
【解析】与专业关联的的观测值,明显大于,明显小于,所以有的把握认为毕业生的选择意愿与专业相关联,所以不正确;
因为,故正确;根据题中的数据表列出专业与甲、乙公司的关联表可知,理科专业的学生更倾向于选择甲公司,列出性别与甲、乙公司的关联表可知,
女性毕业生更倾向于选择乙公司,所以C,D均不正确.
故选:B.
7、(2022·江苏海门·高三期末)现实世界中的很多随机变量遵循正态分布.例如反复测量某一个物理量,其测量误差X通常被认为服从正态分布.若某物理量做n次测量,最后结果的误差,Xn ~N(0,),则为使|Xn|≥的概率控制在0.0456以下,至少要测量的次数为( )
(附)随机变量X~N(μ,σ2),则P(μ-σ<X<μ+σ)=0.6826,P(μ-2σ<X<μ+2σ)=0.9544,P(u-3σ<X<μ+3σ)=0.9974.
A.32 B.64 C.128 D.256
【答案】C
【解析】根据题意,,
而,则,所以.
故选:C.
8、(2022·山东济南·高三期末)酒后驾驶是严重危害交通安全的行为,某交通管理部门对辖区内四个地区(甲、乙、丙、丁)的酒驾治理情况进行检查督导,若“连续8天,每天查获的酒驾人数不超过10”,则认为“该地区酒驾治理达标”,根据连续8天检查所得数据的数字特征推断,酒驾治理一定达标的地区是( )
A.甲地,均值为4,中位数为5 B.乙地:众数为3,中位数为2
C.丙地:均值为7,方差为2 D.丁地:极差为,分位数为8
【答案】C
【解析】不妨设8天中,每天查获的酒驾人数从小到大分别为,,,,
且,其中,
选项A:若不达标,则,因为中位数为5,所以,
又因为均值为4,故,从而,且,则,,,满足题意,从而甲地有可能不达标;故A错误;
选项B:由众数和中位数定义易知,当,,,时,乙地不达标,故B错误;
选项C:若不达标,则,由均值为7可知,则其余七个数中至少有一个数不等于7,
由方差定义可知,,这与方差为2矛盾,从而丙地一定达标,故C正确;
选项D:由极差定义和百分位数定义可知,当,时,丁地不达标,故D错误.
故选:C.
二、 多选题
9、(2022·江苏海安中学期初)袋子中共有大小和质地相同的4个球,其中2个白球和2个黑球,从袋中有放回地依次随机摸出2个球.甲表示事件“第一次摸到白球”,乙表示事件“第二次摸到黑球”,丙表示事件“两次都摸到白球”,则
A.甲与乙互斥 B.乙与丙互斥 C.甲与乙独立 D.甲与乙对立
【答案】BC
【解析】由题意可知,甲与乙的发生与否不影响,可以同时发生,即甲与乙相互独立但不对立,故选项C正确,选项A、D错误;而乙与丙不可能同时发生,即乙与丙互斥,故选项B正确;综上,答案选BC.
10、(2022·苏州期初考试)5G技术的运营不仅提高了网络传输速度,更拓宽了网络资源的服务范围.目前,我国加速了5G技术的融合与创新,前景美好!某手机商城统计了5个月的5G手机销量,如下表所示:
月份
2020年6月
2020年7月
2020年8月
2020年9月
2020年10月
月份编号x
1
2
3
4
5
销量y/部
52
95
a
185
227
若y与x线性相关,由上表数据求得线性回归方程为ŷ=44x+10,则下列说法正确的是
A.5G手机的销量逐月增加,平均每个月增加约10台
B.a=155
C.y与x正相关
D.预计12月份该手机商城的5G手机销量约为318部
【答案】CD
【解析】对于选项A,由线性回归方程知,5G手机的销量逐月增加,平均每个月增加约44台左右,故选项A错误;对于选项B,由表中数据可知3,且回归方程为ŷ=44x+10,将代入回归方程,解得ŷ=142,所以142,则解得a=151,故选项B错误;对于选项C,因为44>0,所以y与x成正相关,故选项C正确;对于选项D,将x=7代入回归方程得ŷ=318,故选项D正确;综上,答案选CD.
11、(2022·武汉部分学校9月起点质量检测)(多选题)10.某公司经营四种产业,为应对市场变化,在三年前进行产业结构调整,优化后的产业结构使公司总利润不断增长,今年总利润比三年前增加一倍.调整前后的各产业利润与总利润的占比如下图所示:
调整前 调整后
则下列结论中正确的有
A.调整后房地产业的利润有所下降
B.调整后医疗器械的利润增长量最大
C.调整后生物制药的利润增长率最高
D.调整后金融产业的利润占比最低
【答案】BCD
【解析】由题意可设三年前的年收入为a,由今年总利润比三年前增加一倍可得,今年总利润为3a,则三年前的房地产业利润为0.45a,今年房地产业利润为3a×25%=0.75a>0.45a,即调整后房地产业的利润有所上升,故选项A错误;
三年前的医疗器械利润为0.2a,今年医疗器械利润为3a×40%=1.2a,利润增长量为1.2a-0.2a=a,利润增长率为=500%,
三年前的房地产业利润为0.45a,今年房地产业利润为3a×25%=0.75a,利润增长量为0.75a-0.45a=0.3a,利润增长率为=66.7%,
三年前的金融产业利润为0.25a,今年金融产业利润为3a×10%=0.3a,利润增长量为0.3a-0.25a=0.05a,利润增长率为=20%,
三年前的生物制药利润为0.1a,今年生物制药利润为3a×25%=0.75a,利润增长量为0.75a-0.1a=0.65a,利润增长率为=650%,
则调整后医疗器械的利润增长量最大,调整后生物制药的利润增长率最高,故选项B,C正确;由图可知,调整后金融产业的利润占比为10%,最低,故选项D正确;综上,答案选BCD.
12、(2022·江苏第一次百校联考)(多选题)某电视台的一档栏目推出有奖猜歌名活动,规则:根据歌曲的主旋律制作的铃声来猜歌名,猜对当前歌曲的歌名方能猜下一首歌曲的歌名.现推送三首歌曲A,B,C给某选手,已知该选手猜对每首歌曲的歌名相互独立,且猜对三首歌曲的歌名的概率以及猜对获得相应的奖金如下表所示.
歌曲
A
B
C
猜对的概率
0.8
0.6
0.4
获得的奖金金额/元
1000
2000
3000
下列猜歌顺序中获得奖金金额的均值超过2000元的是
A.A→B→C B.C→B→A C.C→A→B D.B→C→A
【答案】AD
【解析】根据规则,设该选手获得奖金总额为X.按A→B→C的顺序进行.则该选手获得奖金总额为X的可能取值有四种情况:P(X=0)=0.2,P(X=1000)=0.8×0.4=0.32,P(X=3000)=0.8×0.6×0.6=0.288,P(X=6000)=0.8×0.6×0.4=0.192,
概率分布表为:
X
0
1000
3000
6000
P
0.2
0.32
0.288
0.192
E(X)=0×0.2+1000×0.32+3000×0.288+6000×0.192=2336.故选项A正确;同理,按C→B→A的顺序猜获得奖金金额的均值为1872元,故选项B错误;C→A→B的顺序猜获得奖金金额的均值为1904元,故选项C错误;B→C→A的顺序猜获得奖金金额的均值为2112元,故选项D正确;综上,答案选AD.
三、填空题
13、(2022·江苏南京市中华中学期中)设随机变量X服从正态分布.若P(X>0)=0.9,则P(2<X<4)= .
【答案】0.4
【解析】由题意,随机变量X服从正态分布N(2,σ2),所以该正态分布曲线的对称轴为x=2,即P(X<2)=P(X>2)=0.5,又因为P(X>0)=0.9,所以P(2<X<4)=P(0<X<2)=P(X>0)-P(X>2)=0.9-0.5=0.4,故答案为0.4.
14、(2021·江苏苏州市·高三期末)在“学习强国”APP中,“争上游”的答题规则为:首局胜利得3分,第二局胜利得2分,失败均得1分.如果甲每局胜利的概率为,且答题相互独立,那么甲作答两局的得分期望为______.
【答案】
【解析】:根据题意,该人参加两局答题活动得分为,则可取的值为2,3,4,5,
若,即该人两局都失败了,则,
若,即该人第一局失败了,而第二局胜利,则,
若,即该人第一局胜利,而第二局失败,则,
若,即该人两局都胜利了,则,
故,
故答案为:.
15、(2022·江苏第一次百校联考)《中国制造2025》提出,坚持“创新驱动、质量为先、绿色发展、结构优化、人才为本”的基本方针,通过“三步走”实现制造强国的战略目标:第一步,到2025年迈入制造强国行列;第二步,到2035年中国制造业整体达到世界制造强国阵营中等水平;第三步,到新中国成立一百年时,综合实力进入世界制造强国前列.今年,尽管受新冠疫情影响,但我国制造业在高科技领城仍显示出强劲的发展势头.某市质检部门对某新产品的某项质量指标随机抽取100件检测,由检测结果得到如图所示的频率分布直方图.由频率分布直方图可以认为,该产品的质量指标值Z服从正态分布N(μ,σ2),其中μ近似为样本平均数,σ2近似为样本方差s2.设X表示从该种产品中随机抽取10件,其质量指标值位于(11.6,35.4)的件数,则X的数学期望= ▲ .(精确到0.01)
注:①同一组数据用该区间的中点值作代表,计算得样本标准差S≈11.9;②若Z~N(μ,σ2),则P(μ-σ<Z<μ+σ)=0.6826,P(μ-2σ<Z<μ+2σ)=0.9544.
【答案】6.83
【解析】由题意可知,计算得=5×0.15+15×0.25+25×0.3+35×0.2+45×0.1=23.5.由条件Z~N(23.5,11.92).从而P(11.6<Z<35.4)=0.6826,故从该种产品中随机抽取1件,其质量指标值位于(11.6,35.4)的概率是0.6826,根据题意得X~B(10,0.6826)所以E(X)=10×0.6826=6.826.
16、(2022·江苏南通如皋市期中)某同学高考后参加国内3所名牌大学A,B,C的“强基计划”招生考试,已知该同学能通过这3所大学A,B,C招生考试的概率分别为x,y,,该同学能否通过这3所大学的招生考试相互独立,且该同学恰好能通过其中2所大学招生考试的概率为,则该同学至少通过1所大学招生考试的概率为 ;该同学恰好通过A,B两所大学招生考试的概率最大值为 .
【答案】 ;
【解析】∵该同学能否通过这3所大学的招生考试相互独立,∴该同学恰好能通过其中2所大学招生考试的概率P=xy+x(1-y)+y(1-x)=x+y-xy=,∴该同学至少通过1所大学招生考试的概率为1-(1-x)(1-y)=+x+y-xy=+=;由x+y-xy=得,x+y-xy=,∴x+y=+xy≥2,即xy-2+≥0,解得xy≤或xy≥,又∵0<x<1,0<y<1,∴0<xy<1,∴xy≤,∴该同学恰好通过A,B两所大学招生考试的概率为xy,最大值为.
四、解答题
17、(2021·江苏扬州市高三模拟)甲、乙两所学校之间进行排球比赛,采用五局三胜制(先赢3局的学校获胜,比赛结束),约定比赛规则如下:先进行男生排球比赛,共比赛两局,后进行女生排球比赛.按照以往比赛经验,在男生排球此赛中,每局甲校获胜的概率为,乙校获胜的概率为,在女生排球比赛中,每局甲校获胜的概率为,乙校获胜的概率为.每局比赛结果相互独立.
(1)求甲校以3:1获胜的概率;
(2)记比赛结束时女生比赛的局数为,求的概率分布.
【解析】(1)甲校以3:1获胜,则甲校在第四局获胜,前三局胜两局,
.
(2)的所有可能取值为1,2,3,
,
,
,
故的概率分布为:
1
2
3
18、(2022·江苏泰州中学高三10月月考)年月日,中国向世界庄严宣告,中国脱贫攻坚战取得了全面胜利,现行标准下万农村贫困人口全部脱贫,个贫困县全部摘帽,万个贫困村全部出列,区域性整体贫困得到解决,完成了消除绝对贫困的艰巨任务,困扰中华民族几千年的绝对贫困问题得到了历史性的解决!为了巩固脱贫成果,某农科所实地考察,研究发现某脱贫村适合种植、两种经济作物,可以通过种植这两种经济作物巩固脱贫成果,通过大量考察研究得到如下统计数据:经济作物的亩产量约为公斤,其收购价格处于上涨趋势,最近五年的价格如下表:
年份编号
年份
单价(元/公斤)
经济作物的收购价格始终为元/公斤,其亩产量的频率分布直方图如下:
(1)若经济作物的单价(单位:元/公斤)与年份编号具有线性相关关系,请求出关于的回归直线方程,并估计年经济作物的单价;
(2)用上述频率分布直方图估计经济作物的平均亩产量(每组数据以区间的中点值为代表),若不考虑其他因素,试判断年该村应种植经济作物还是经济作物?并说明理由.
附:,.
【答案】(1),元/公斤;(2)应该种植经济作物;理由见解析.
【解析】(1),
,
.则关于的回归直线方程为.
当时,,
即估计年经济作物的单价为元/公斤.
(2)利用频率和为得:
,
所以.经济作物的亩产量的平均值为:,
故经济作物亩产值为元,
经济作物亩产值为元.
,应该种植经济作物.
19、(2022·江苏海安中学期初)(12分)有9个外观相同的同规格砝码,其中1个由于生产瑕疵导致质量略有减少,小明想通过托盘天平称量出这个有瑕疵的砝码,设计了如下两种方案:
方案一:每次从待称量的砝码中随机选2个,按个数平分后分别放在天平的左、右托盘上,若天平平衡,则选出的2个砝码是没有瑕疵的;否则,有瑕疵砝的砝码在下降一侧.按此方法,直到找出有瑕疵的砝码为止.
方案二:从待称量的砝码中随机选8个,按个数平分后分别放在天平的左、右托盘上,若天平平衡,则未被选出的那个砝码是有瑕疵的;否则,有瑕疵的砝码在下降一侧,每次再将该侧砝码按个数平分,分别放在天平的左、右托盘上,…,直到找出有瑕疵的砝码为止.
(1)记方案一的称量次数为随机变量X,求X的概率分布;
(2)上述两种方案中,小明应选择何种方案可使称量次数的期望较小?并说明理由.
【解析】
(1)由题知: X=1,2,3,4,
,,
,,
分布列为:
(2)由(1)知:,
设方案二的称量次数为随机变量为Y,则Y=1,3,
,,
.
所以小明应选择方案一可使称量次数的期望较小.
20、(2022·江苏省第一次大联考)(12分)2021年1至4月,教育部先后印发五个专门通知,对中小学生手机、睡眠、读物、作业、体质管理作出规定.“五项管理”是“双减”工作的一项具体抓手,是促进学生身心健康、解决群众急难愁盼问题的重要举措.为了在“控量”的同时力求“增效”,提高作业质量,某学校计划设计差异化作业.因此该校对初三年级的400名学生每天完成作业所用时间进行统计,部分数据如下表:
男生
女生
总计
90分钟以上
80
x
180
90分钟以下
y
z
220
总计
160
240
400
(1)求x,y,z的值,并根据题中的列联表,判断是否有95%的把握认为完成作业所需时间在90分钟以上与性别有关?
(2)学校从完成作业所需时间在90分钟以上的学生中用分层抽样的方法抽取9人了解情况,甲老师再从这9人中选取3人进行访谈,求甲老师选取的3人中男生人数大于女生人数的概率.
附:.
P(K2≥k)
0.050
0.010
0.001
k
3.841
6.635
10.828
【解析】
(1)x=100,y=80,z=140. ……3分
因为K2==≈2.69<3, ……6分
所以没有95%的把握认为完成作业所需时间在90分钟以上与性别有关. ……7分
(2)9人中男生4人,女生5人. ……8分
记“男生人数大于女生为事件A”, ……9分
则P(A)=+=. ……11分
答:(1)a=100,b=80,c=140;没有95%的把握认为完成作业所需时间在90分钟以上与性别有关;(2)男生人数大于女生的概率为. ……12分
21、.(2022·南京9月学情【零模】)(本小题满分12分)科研小组为提高某种水果的果径,设计了一套实验方案,并在两片果园中进行对比实验.其中实验园采用实验方案,对照园未采用.实验周期结束后,分别在两片果园中各随机选取100个果实,按果径分成5组进行统计:[21,26),[26,31),[31,36),[36,41),[41,46](单位,mm).统计后分别制成如下的频率分布直方图,并规定果径达到36mm及以上的为“大果”.
0
果径(mm)
21
26
31
36
41
46
0.020
0.040
0.080
0
果径(mm)
21
26
31
36
41
46
0.010
0.030
0.040
0.110
实验园果径 对照园果径
(1)请根据题中信息完成下面的列联表,并判断是否有99.9%的把握认为“大果”与“采用验方案”有关;
采用实验方案
未采用实验方案
合计
大果
▲
▲
▲
非大果
▲
▲
▲
合计
100
100
200
(2)根据长期种植经验,可以认为对照园中的果径X服从正态分布N(μ,σ2),其中μ近似样本平均数,σ≈5.5.请估计对照园中果径落在区间(39,50)内的概率.(同一组中的数据以这组数据所在区间中点的值作代表)
附:①χ2=.
P(χ2≥x0)
0.100
0.050
0.010
0.005
0.001
x0
2.706
3.841
6.635
7.879
10.828
②若X服从正态分布N(μ,σ2),则P(μ-σ<X<μ+σ)=0.683,P(μ-2σ<X<μ+2σ)=0.954,P(μ-3σ<X<μ+3σ)=0.997.
【解析】(1)
采用实验方案
未采用实验方案
合计
大果
60
30
90
非大果
40
70
110
合计
100
100
200
…………………………………………………………………………2分
假设H0:“大果”与“采用验方案”无关.
则χ2==≈18.182.
因为当H0成立时,P(χ2≥10.828)≈0.001,这里的χ2≈18.182>10.828.
所以有99.9%的把握认为,“大果”与“采用验方案”有关.…………………………6分
(2)+38.5×0.2+43.5×0.1=33.5,
于是X近似服从N(33.5,5.52).…………………………………………………………8分
由题知,P(39<X<50)=P(u+σ<X<μ+3σ)
=[P(u-3σ<X<μ+3σ)-P(u-σ<X<μ+σ)]
=(0.997-0.683)=0.157.
即对照园中果径落在区间(39,50)内的概率约为0.157.……………………………12分
22、(2022·江苏南京市金陵中学高三10月月考)某企业创新形式推进党史学习教育走深走实,举行两轮制的党史知识竞赛初赛,每部门派出两个小组参赛,两轮都通过的小组才具备参与决赛的资格,该企业某部门派出甲、乙两个小组,若第一轮比赛时两组通过的概率分别是,,第二轮比赛时两组通过的概率分别是,,两轮比赛过程相互独立.
(1)若将该部门获得决赛资格的小组数记为,求的分布列与数学期望;
(2)比赛规定:参与决赛的小组由4人组成,每人必须答题且只答题一次(与答题顺序无关),若4人全部答对就给予奖金,若没有全部答对但至少2人答对就被评为“优秀小组".该部门对通过初赛的某一小组进行党史知识培训,使得每个成员答对每题的概率均为()且相互独立,设该参赛小组被评为“优秀小组”的概率为,当时,最大,试求的值.
【答案】(1)分布列见解析;期望为1;(2).
【解析】(1)设甲乙通过两轮制的初赛分别为事件,.则
,.
由题意的取值可能为0,1,2,则
,
,
.
那么的分布列为:
0
1
2
.
(2)由题意,小组中2人答对的概率为,3人答对的概率,
则.
,
令得,,,
所以在上,单调递增,在上,单调递减.
故时,最大.
【备战2023高考】数学考点全复习——第64讲《章末检测九》精选题(新高考专用): 这是一份【备战2023高考】数学考点全复习——第64讲《章末检测九》精选题(新高考专用),文件包含备战2023高考数学考点全复习第64讲《章末检测九》精选题解析版docx、备战2023高考数学考点全复习第64讲《章末检测九》精选题原卷版docx等2份试卷配套教学资源,其中试卷共17页, 欢迎下载使用。
【备战2023高考】数学考点全复习——第72讲《正态分布》精选题(新高考专用): 这是一份【备战2023高考】数学考点全复习——第72讲《正态分布》精选题(新高考专用),文件包含备战2023高考数学考点全复习第72讲《正态分布》精选题解析版docx、备战2023高考数学考点全复习第72讲《正态分布》精选题原卷版docx等2份试卷配套教学资源,其中试卷共25页, 欢迎下载使用。
【备战2023高考】数学考点全复习——第65讲《排列与组合》精选题(新高考专用): 这是一份【备战2023高考】数学考点全复习——第65讲《排列与组合》精选题(新高考专用),文件包含备战2023高考数学考点全复习第65讲《排列与组合》精选题解析版docx、备战2023高考数学考点全复习第65讲《排列与组合》精选题原卷版docx等2份试卷配套教学资源,其中试卷共15页, 欢迎下载使用。

