还剩14页未读,
继续阅读
所属成套资源:全套高三学期月考检测生物试卷含答案
成套系列资料,整套一键下载
广西西部联考2022-2023学年高三9月联考理综生物试题含解析
展开这是一份广西西部联考2022-2023学年高三9月联考理综生物试题含解析,共17页。试卷主要包含了单选题,实验题,综合题等内容,欢迎下载使用。
广西西部联考2022-2023学年高三9月联考理综生物试题
学校:___________姓名:___________班级:___________考号:___________
一、单选题
1.色氨酸是一种必需氨基酸,可由动物肠道微生物产生。当色氨酸进入大脑时会转化为血清素,血清素是产生饱腹感的一种重要信号分子,最终会转化为褪黑素使人感觉困倦.下列叙述正确的是( )
A.色氨酸中至少含四种大量元素,在人体内可由其他氨基酸转化而来,
B.如果食物中色氨酸的含量较高,则产生饱腹感时需摄入的食物更多
C.人在吃饱之后容易产生困倦的直接原因是血液中色氨酸含量上升
D.血液中色氨酸含量较多的动物肠道中,产生色氨酸的微生物可能更多
【答案】D
【分析】氨基酸至少含有一个氨基和一个羧基,氨基和羧基连在同一个碳原子上,这个碳原子还连接一个氢原子和一个R基,氨基酸的不同是由R基决定的。
【详解】A、根据氨基酸的结构特点可知,色氨酸中一定含有C、H、O、N,这四种元素都是大量元素,但是色氨酸是必需氨基酸,在人体内不能由其他氨基酸转化而来,A错误;
B、如果食物中色氨酸的含量较高,色氨酸转化为血清素,机体产生饱腹感,需摄入的食物减少,B错误;
C、人在吃饱之后容易产生困倦,直接原因是血液中褪黑素的含量增加,C错误;
D、根据题干信息,色氨酸可由动物肠道微生物产生,因此,色氨酸含量较多的动物肠道中,产生色氨酸的微生物可能更多,D正确。
故选D。
2.热量限制是指在提供充分的营养成分、保证不发生营养不良的情况下,限制每日摄取的总热量,理论上,不但能延缓肿瘤生长,还能延缓衰老、延长实验动物的寿命。下列叙述正确的是( )
A.热量限制可以减少癌细胞的能量来源,抑制原癌基因向抑癌基因进行转化
B.热量限制的前提是保证氨基酸、维生素等的摄入以维持细胞的正常代谢活动
C.衰老的细胞内水分减少、体积减小,热量限制可以使动物体内没有衰老的细胞
D.实验动物寿命的延长意味着每个细胞的存活时间延长,细胞的分裂能力增强
【答案】B
【分析】1、细胞衰老的特征:(1)水少:细胞内水分减少,结果使细胞萎缩,体积变小,细胞新陈代谢速率减慢;(2)酶低:细胞内多种酶的活性降低;(3)色累:细胞内的色素会随着细胞衰老而逐渐累积,它们会妨碍细胞内物质的交流和传递,影响细胞正常的生理功能;(4)核大:细胞内呼吸速度减慢,细胞核的体积增大,核膜内折,染色质收缩,染色加深;(5)透变:细胞膜通透性功能改变,物质运输功能降低。2、癌细胞的主要特征:(1)无限分裂增殖;(2)形态结构变化(3)细胞物质改变:如癌细胞膜糖蛋白减少,细胞粘着性降低,易转移扩散。癌细胞膜表面含肿瘤抗原,肝癌细胞含甲胎蛋白等。
【详解】A、热量限制可减少癌细胞的能量来源,但原癌基因和抑癌基因是本来就存在的基因,癌细胞的形成是原癌基因和抑制基因发生基因突变的结果,A错误;
B、热量限制是指在提供充分的营养成分、保证不发生营养不良的情况下,限制每日摄取的总热量,因此热量限制的前提是保证氨基酸、维生素等的摄入以维持细胞的正常代谢活动,B正确;
C、热量限制能延缓衰老,而不是使动物体内没有衰老的细胞,C错误;
D、实验动物寿命的延长可能是细胞的代谢活动缓慢导致细胞存活的时间延长,细胞的分裂能力因能量的供应不足而减弱,D错误。
故选B。
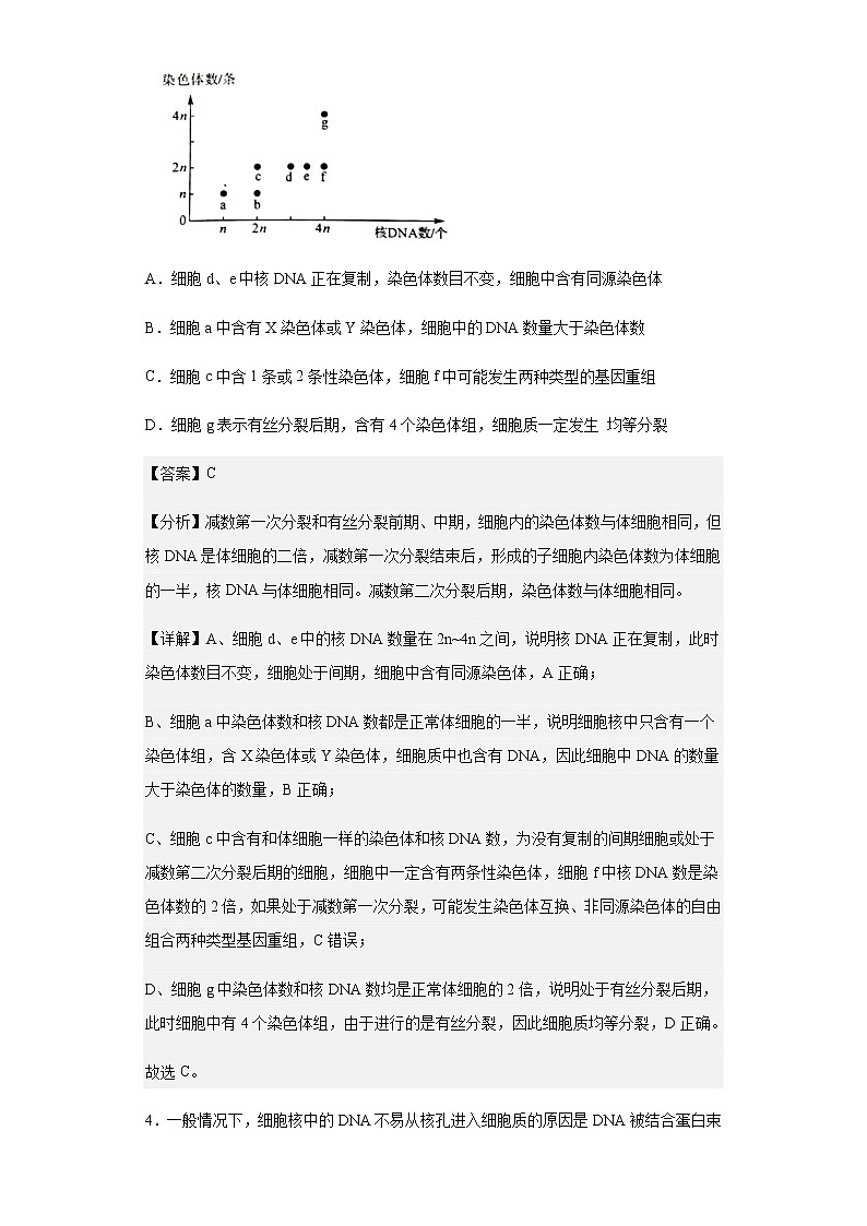
3.某同学在观察动物精巢内细胞分裂的过程中,绘制了a~g7个细胞中染色体和核DNA分子的数量图,根据每个细胞中染色体和核DNA的数量对应关系,下列叙述错误的是( )
A.细胞d、e中核DNA正在复制,染色体数目不变,细胞中含有同源染色体
B.细胞a中含有X染色体或Y染色体,细胞中的DNA数量大于染色体数
C.细胞c中含1条或2条性染色体,细胞f中可能发生两种类型的基因重组
D.细胞g表示有丝分裂后期,含有4个染色体组,细胞质一定发生 均等分裂
【答案】C
【分析】减数第一次分裂和有丝分裂前期、中期,细胞内的染色体数与体细胞相同,但核DNA是体细胞的二倍,减数第一次分裂结束后,形成的子细胞内染色体数为体细胞的一半,核DNA与体细胞相同。减数第二次分裂后期,染色体数与体细胞相同。
【详解】A、细胞d、e中的核DNA数量在2n~4n之间,说明核DNA正在复制,此时染色体数目不变,细胞处于间期,细胞中含有同源染色体,A正确;
B、细胞a中染色体数和核DNA数都是正常体细胞的一半,说明细胞核中只含有一个染色体组,含X染色体或Y染色体,细胞质中也含有DNA,因此细胞中DNA的数量大于染色体的数量,B正确;
C、细胞c中含有和体细胞一样的染色体和核DNA数,为没有复制的间期细胞或处于减数第二次分裂后期的细胞,细胞中一定含有两条性染色体,细胞f中核DNA数是染色体数的2倍,如果处于减数第一次分裂,可能发生染色体互换、非同源染色体的自由组合两种类型基因重组,C错误;
D、细胞g中染色体数和核DNA数均是正常体细胞的2倍,说明处于有丝分裂后期,此时细胞中有4个染色体组,由于进行的是有丝分裂,因此细胞质均等分裂,D正确。
故选C。
4.一般情况下,细胞核中的DNA不易从核孔进入细胞质的原因是DNA被结合蛋白束缚,即使在高度压缩的状态下也比核孔的直径大。原核细胞中的DNA受到拟核结合蛋白的物理约束,使得原核细胞即使没有核膜也不能随意移动DNA的位置。下列叙述正确的是( )
A.核膜的存在限制了核DNA在细胞中的移动,导致其不能进入细胞质
B.DNA通过转录为与其碱基序列相同的mRNA将遗传信息传递至细胞质
C.HIV的遗传物质经逆转录形成的DNA可经核孔进人肝脏细胞的细胞核中
D.mRNA穿核孔时是不与蛋白结合的游离状态,进入细胞质可与核糖体结合
【答案】D
【分析】细胞核结构:
(1)核仁:与某种RNA的合成以及核糖体的形成有关。
(2)核膜:双层膜,把核内物质与细胞质分开。
(3)核孔:实现核质之间频繁的物质交换与信息交流。
(4)染色质:主要由DNA和蛋白质组成,遗传物质DNA的主要载体。
【详解】A、核DNA不能随意出入核孔的原因是核DNA被结合蛋白束缚,其直径大于核孔,导致核DNA不能进入细胞质,A错误;
B、DNA通过转录为与其模板链互补的mRNA将遗传信息从细胞核传递至细胞质,B错误;
C、HIV的遗传物质是RNA,在T淋巴细胞内可在逆转录酶的作用下形成DNA,DNA可通过核孔进入细胞核中与染色体DNA结合到一起,C错误;
D、mRNA穿核孔时是不与蛋白结合的游离状态,进入细胞质后与核糖体结合进行翻译,D正确;
故选D。
5.新冠病毒的遗传物质是RNA,目前主要有三种方法来检测该病毒是否侵入人体,核酸检测、抗原检测和抗体检测。不同的检测方法各有特点,核酸检测是确诊新冠肺炎的首要标准,抗原检测的准确度较低,一般用于感染早期,新冠肺炎发病7天后血清抗体才逐渐产生。下列叙述错误的是( )
A.核酸检测利用的原理是新冠病毒具有特定的脱氧核糖核苷酸序列
B.核酸检测阳性为确诊的首要标准,即可证明患者体内有新冠病毒存在
C.新冠病毒表面抗原不只一种,可用两种或多种抗体与抗原结合进行检测
D.核酸检测为阳性、抗体检测为阴性的原因可能是感染新冠病毒的时间短
【答案】A
【分析】疫苗相当于抗原,进入机体后可引发机体的特异性免疫过程,据此分析作答。
【详解】A、新冠病毒的遗传物质是RNA,核酸检测利用的原理是新冠病毒具有特定的核糖核苷酸序列,A错误;
B、核酸检测为阳性就说明体内有新冠病毒存在,B正确;
C、新冠病毒表面抗原不只一种,可用两种或多种抗体与抗原结合进行检测,C正确;
D、核酸检测为阳性说明体内有新冠病毒的侵染,抗体检测为阴性说明体内还没有产生相应的抗体,因为抗体是在新冠肺炎发病后七天才逐渐产生的,D正确。
故选A。
6.玉米和大豆田间配置不合理会导致产量低、轮作效果差。某科研团队创新使用了“选、扩、缩”的技术,即选择株型紧凑的玉米、耐荫的大豆品种,扩大玉米带和大豆带间的距离,由间行交替单行种植改为双行种植,缩小株距,密度与单作相当,实现了玉米、大豆双丰收。下列叙述正确的是( )
A.株型紧凑的玉米品种可减少对大豆的遮挡,提高大豆的CO2补偿点
B.玉米和大豆间作可提高光能利用率,轮作可充分利用土壤中的矿质元素
C.与大豆根系共生的根瘤菌属于自养生物,可通过增加土壤含氮量增加产量
D.玉米植株高度的差异构成了群落的垂直结构,可充分利用阳光等环境资源
【答案】B
【分析】1、垂直结构:(1)概念:指群落在垂直方向上的分层现象。(2)原因:①植物的分层与对光的利用有关,群落中的光照强度总是随着高度的下降而逐渐减弱,不同植物适于在不同光照强度下生长。如森林中植物由高到低的分布为:乔木层、灌木层、草本层、地被层。②动物分层主要是因群落的不同层次提供不同的食物,其次也与不同层次的微环境有关。如森林中动物的分布由高到低为:猫头鹰(森林上层),大山雀(灌木层),鹿、野猪(地面活动),蚯蚓及部分微生物(落叶层和土壤)。
2、大豆与根瘤菌属于互利共生的关系,根瘤菌属于异养生物,只能利用大豆光合制造的有机物。
【详解】A、株型紧凑的玉米品种与大豆间行种植可减少对大豆的遮挡,降低大豆的CO2补偿点,A错误;
B、玉米和大豆间作可利用不同层次的光照,提高光能利用率,轮作可充分利用土壤中的矿质元素,B正确;
C、与大豆根系共生的根瘤菌属于异养生物,能利用大豆光合作用制造的有机物,其代谢类型为异养需氧型,C错误;
D、玉米属于种群,植株高度的差异不能构成群落的垂直结构,D错误。
故选B。
二、实验题
7.科研人员以黄瓜为实验材料,研究L(0nmol●L-1 NaCl,对照组)、H(80nmo1·L-1NaCl,盐协迫)两种处理条件下,不同红光和远红光比例(R/FR=7和0.7)对黄瓜幼苗生长和净光合特性的影响,其他条件相同且适宜,结果如图所示(气孔导度指气孔张开的程度)。回答下列问题:
(1)研究人员选取的均是处理第9天的同一高度、同一方向的第二片真叶测得的实验数据,并多组测定求平均值,这一系列操作的目的是_____________。
(2)与对照组相比,盐胁迫下R/FR=7时,净光合速率下降的原因是_________,使光能的吸收和转化受到影响,_________的合成量下降,导致暗反应阶段_____________减弱。该条件下,气孔导度下降但胞间CO2浓度几乎不变的原因是__________________。
(3)根据图中数据,可得出的结论是____________________。
(4)在实验中还发现,与对照组相比,低R/FR处理后叶片中可溶性糖和淀粉的含量明显提升,主要是因为植物体内吸收红光和远红光的光受体一光敏色素在感受低R/FR后,由Pfr型转化为Pr型,通过一系列信号转导激活光反应基因,参与调控光合作用过程,由此说明:______________________________。
【答案】(1)减小实验误差,保证实验数据的准确性
(2) 叶绿素(a+b)含量下降 [H]和ATP C3的还原 盐胁迫下R/FR=7时,气孔导度下降,进入胞间的CO2减少,但净光合速率下降,CO2的消耗也减少,使胞间CO2浓度几乎不变
(3)盐胁迫状态下降低了黄瓜叶片的叶绿素含量和净光合速率;R/FR=0.7的处理能够降低盐胁迫对黄瓜光合作用的影响
(4)光照等环境因子的变化,会引起植物体内产生多种变化,进而对基因组的表达进行调节
【分析】1、光合色素可分为叶绿素(包括叶绿素a和叶绿素b)和类胡萝卜素(包括胡萝卜素和叶黄素),其中,叶绿素主要吸收红光和蓝紫光,类胡萝卜素主要吸收蓝紫光。
2、该实验的自变量有红光/远红光的值(R/FR=7和0.7)和盐胁迫(80mmol•L-1NaCl)的有无,因变量为净光合速率及气孔导度。
(1)
研究人员选取的均是处理第9天的同一高度、同一方向的第二片真叶测得的实验数据,并多组测定求平均值,目的是减小实验误差,保证实验数据的准确性。
(2)
根据图示可以看出,与对照组相比,盐胁迫下R/FR=7时,净光合速率下降的原因是叶绿素含量下降,使光能的吸收和转化受到影响,光反应产物[H]和ATP的合成量下降,导致暗反应阶段C3的还原受到影响;根据图中信息可以看出,盐胁迫下R/FR=7时,气孔导度下降,进入细胞的CO2减少,而净光合速率下降消耗的CO2也减少,使胞间CO2浓度几乎不变。
(3)
根据图中数据,盐胁迫状态下降低了黄瓜叶片的叶绿素含量和净光合速率;R/FR=0.7的处理能够降低盐胁迫对黄瓜光合作用的影响等。
(4)
植物体内吸收红光和远红光的光敏色素在感受低R/FR后,由Pfr型转化为Pr型,通过一系列信号转导激活光反应基因,参与调控光合作用过程,据此可知,光照等环境因子的变化,会引起植物体内产生多种变化,进而对基因组的表达进行调节。
三、综合题
8.胃饥饿素是一种由28个氨基酸组成的多肽,具有促进生长激素释放、调控动物进食和能量代谢等作用。回答下列问题:
(1)胃饥饿素由胃底黏膜泌酸腺X/A样细胞产生,可促进生长激素的释放,说明在_______细胞上存在该激素的受体;可通过抽血检测胃饥饿素含量的依据是______________,胃底點膜泌酸腺X/A样细胞需要源源不断地产生胃饥饿素,其原因是__________________。
(2)动物在正常生理状态下,胃饥饿素水平在摄食之前会有所升高,进食后迅速下降,而葡萄糖是调节体内胃饥饿素水平的重要因素之一,推测摄食与胃饥饿素分泌的关系是_________。
(3)生长抑素是胃黏膜产生的一种多肽,以旁分泌(内分泌细胞分泌的激素通过细胞外液扩散作用于临近靶细胞)的方式抑制胃饥饿素的分泌,参与该过程的内环境是______,由此说明分泌胃饥饿素和生长抑素的细胞的位置关系是____________,胃饥饿素起作用需要经过一种独特的翻译后的酰化修饰过程,该修饰由GOAT酶催化,科研人员发现生长抑素基因敲除的小鼠细胞中,GOAT的mRNA的含量明显升高,由此说明____________________。
(4)在空腹状态下血浆中胃饥饿素的水平与瘦素水平呈负相关,据此可推断瘦素的作用是___________________。
【答案】(1) 垂体 胃饥饿素随血液运输 胃饥饿素与受体结合并起作用后就被灭活了
(2)摄食引起血液中葡萄糖的含量升高,导致胃饥饿素的含量下降
(3) 组织液 (分泌两种激素的细胞)直接接触 生长抑素对GOAT的表达具有一定的抑制作用,从而抑制胃饥饿素的分泌(或生长抑素通过抑制GOAT基因的转录,抑制胃饥饿素的分泌)
(4)使动物产生饱腹感,减少食物的摄入
【分析】激素调节的特点:通过体液进行运输;作用于靶器官、靶细胞;作为信使传递信息;微量和高效。
(1)
胃饥饿素由胃底黏膜泌酸腺X/A样细胞产生,可促进生长激素的释放,产生生长激素的是垂体,因此在垂体细胞上一定存在胃饥饿素的受体。因为激素随血液运输,所以可通过抽血检测胃饥饿素含量。胃底黏膜泌酸腺X/A样细胞需要源源不断地产生胃饥饿素,是因为胃饥饿素与受体结合并起作用后就被灭活了。
(2)
动物在正常生理状态下,胃饥饿素水平在摄食之前会有所升高,进食后迅速下降,葡萄糖是调节体内胃饥饿素水平的重要因素之一,可以分析得出,摄食和胃饥饿素分泌的关系是:摄食引起血液中葡萄糖的含量升高,导致胃饥饿素的含量下降。
(3)
生长抑素是胃黏膜产生的一种多肽,以旁分泌(内分泌细胞分泌的激素通过细胞外液扩散作用于临近靶细胞)的方式抑制胃饥饿素的分泌,因为是旁分泌的方式,说明这两种内分泌细胞在位置上是直接接触,细胞间的细胞外液为组织液。胃饥饿素起作用需要经过一种独特的翻译后修饰过程,即酰化,该过程由GOAT酶催化,科研人员在培养的小鼠细胞中将生长抑素基因敲除,发现GOAT的mRNA的含量明显升高,根据信息可知,胃饥饿素的酰化和GOAT酶有关,当生长抑素基因敲除后,GOAT的mRNA含量增加,说明生长抑素对GOAT的表达具有一定的抑制作用,从而抑制胃饥饿素的分泌(或生长抑素通过抑制GOAT基因的转录,抑制胃饥饿素的分泌)。
(4)
根据题干信息可知,在空腹状态下血浆中胃饥饿素的水平增加,与瘦素水平呈负相关,则瘦素的含量下降,说明瘦素的作用是使动物产生饱腹感,减少食物的摄入。
9.紫色小麦是花青素在种皮中累积而表现紫色的小麦品种。科研人员选用贵紫麦1号与白粒小麦品种贵农麦30号进行实验(如下表所示)获得F1,将收获的F1单株进行套袋自交获得F2,群体,F2群体通过自交获得F3群体。根据控制的基因数量依次选择如下基因A/a、B/b……,回答下列问题:
组合
F1
F2
F3
F3紫粒:白粒
正交:贵紫麦1号×贵农麦30号
紫粒
紫粒
紫粒、白粒
9:7
反交:贵农麦30号贵×紫麦1号
白粒
紫粒
紫粒、白粒
9:7
(1)根据表中信息,可确定小麦籽粒颜色由__________对等位基因控制,基因的位置关系是______________,判断的依据是_________________。
(2)通过实验结果可以看出,F1表现的性状和亲本之一相同,该亲本在杂交过程中作_________(填“父本”或“母本”),解释出现该种现象的原因是_____________,表中还可证明该特点的信息是________________。
(3)亲本的基因型分别为___________,F2白粒个体中纯合子的概率为_______,若两白粒品种间杂交F2均是紫粒,紫粒个体间随机杂交,后代紫粒中可稳定遗传的概率是________。
(4)利用现有的小麦品种为材料,确定某紫粒小麦的基因型是否为一对基因杂合.请写出杂交方案并预期实验结果和结论。______________________。
【答案】(1) 两 两对基因分别位于不同对的同源染色体上 F3中紫粒与白粒的比例是9:7,为9:3:3:1的变形
(2) 母本 种皮是由母本的珠被发育而来,籽粒颜色由母本细胞核基因控制 F3才出现特定的分离比
(3) AABB、aabb 3/7 1/9
(4)将该紫粒个体与贵农麦30号白粒品种杂交,种植收获的种子(F1),观察F1植株上所结种子的表现型及比例。如果子代中紫粒与白粒的比例是1:1,则紫粒个体的基因型为一对基因杂合(基因型为AABb或AaBB);如果子代均为紫粒或紫粒:白粒=1:3,则紫粒个体的基因型不是一对基因杂合(基因型为AABB或AaBb)
【分析】根据F3紫粒∶白粒=9∶7,即9∶3∶3∶1的变形,说明该性状是由两对基因控制的,符合自由组合定律。
(1)
根据表中信息,F3中紫粒与白粒的比例为9∶7,即9∶3∶3∶1的变形,可确定控制小麦籽粒颜色的是两对等位基因,且两对基因分别位于不同对的同源染色体上。
(2)
种皮是由母本的珠被发育而来,因此两组正反交的结果不同,F1均表现出母本的性状,籽粒色素基因的遗传呈现母性遗传的特点且由细胞核基因控制,即该亲本在杂交过程中作母本;从表中信息可以看出,F3才出现特定的分离比,与受精卵直接控制的在下一代即可表现出的性状不同。
(3)
因籽粒颜色受两对基因控制,用A/a、B/b表示,且F2均表现为紫粒性状,可确定两个组合的基因型AABB、aabb,F2白粒个体所占的比例是7/16,其中纯合子的概率为3/7,基因型分别为AAbb、aaBB、aabb。若两白粒品种间杂交F2均是紫粒,说明白粒品种的基因型为AAbb、aaBB,紫粒个体间随机杂交,后代紫粒所占的比例是9/16,紫粒个体中只有基因型为AABB的个体可稳定遗传,其概率为1/9。
(4)
若要确定紫粒品种的基因型是否为一对基因杂合,可采用测交的方法,选择紫粒个体与贵农麦30号白粒品种杂交,种植收获的种子(F1),观察F1植株上所结种子的表现型及比例。如果子代中紫粒与白粒的比例是1∶1,则紫粒个体的基因型为AABb或AaBB;如果子代均为紫粒或紫粒∶白粒=1∶3,则紫粒个体的基因型不是一对基因杂合(基因型为AABB或AaBb)。
10.新疆是我国最大的棉花产区,牧草盲蝽是新疆棉的主要害虫,蜘蛛是以牧草盲蝽等为食的食性较广的肉食动物。回答下列问题:
(1)蜘蛛在食物链中至少处于第________营养级,各类群蜘蛛几乎能捕食所有的棉花害虫,各类群蜘蛛间的关系是_______________。对蜘蛛合理保护利用,可成为害虫_______ (防治方式)的有效途径。
(2)下图表示蜘蛛与牧草盲蝽的数量关系,采用黄色的粘虫板对牧草盲蝽的成虫进行诱捕,该方法中利用的信息类型是______。从图中可以看出,棉田蜘蛛种群数量总体趋势呈3峰曲线,该曲线体现出蜘蛛和牧草盲蝽的变化趋势的关系是________________。
(3)蜘蛛在生态系统中的作用是_______________,蜘蛛用于自身生长、发育、繁殖的能量的去向是___________________。
【答案】(1) 三 竞争 生物防治
(2) 物理信息 蜘蛛与牧草盲蝽的消长存在明显的跟随关系
(3) 加快生态系统的物质循环 流向下一营养级、流向分解者(未利用的能量)
【分析】生物防治是指利用信息传递在生态系统中的作用而控制生物的数量的一种途径,与化学防治相比,生物防治不会造成环境污染。
(1)
蜘蛛是肉食性动物,在食物链中至少处于第三营养级。各类群蜘蛛几乎能捕食所有的棉花害虫,说明各类群蜘蛛间因对同类食物的争夺而存在竞争关系。对蜘蛛合理保护利用,利用蜘蛛与害虫之间的种间关系,可成为害虫生物防治的有效途径,属于以虫治虫的措施。
(2)
采用黄色的粘虫板对牧草盲蝽的成虫进行诱捕,利用的是物理信息。从图中可以看出,棉田蜘蛛种群数量总体趋势呈3峰曲线,牧草盲蝽的数量先上升,随后蜘蛛数量上升,蜘蛛数量上升导致牧草盲蝽的数量下降,随后蜘蛛数量也随之下降,体现出蜘蛛和牧草盲蝽的消长存在明显的跟随关系。
(3)
蜘蛛在生态系统中属于消费者,其作用是加快生态系统的物质循环和能量流动。蜘蛛同化的能量一部分通过呼吸作用散失,一部分用于自身生长、发育、繁殖的能量,该部分能量以有机物的形式储存在生物体内,去向是流入下一营养级、流向分解者,以及部分未利用。
11.土壤重金属铅离子污染的危害极大,会影响植物生长,人体摄入铅含量过多能引起急性中毒甚至死亡。铅离子具有富集性,土壤中的铅离子污染无法通过自然界自我修复,只能通过人为方式去除。某研究小组从被重金属污染的土样中筛选耐铅离子的菌株,通过对铅离子的吸附达到去除土壤中铅离子的目的。回答下列问题: .
(1)称取过筛的重金属污染的土样5g,在30°C、150r●min -1振荡培养12h,该过程中使用的土样不能灭菌,其原因是____________;在30°C条件下振荡培养12h的目的是_________。
(2)取上述稀释至102、103、104的上清液各0. 1mL,分别涂布于含有200、400、600和800mg·L-1的含Pb2+的培养基平板上,30°C培养24h观察细菌的种类和生长情况。实验中可根据平板上_____________,区分不同的菌种,依据是____________。如果稀释度为104的各培养基在计数时发现菌落数都较少,原因是____________________。
(3)从培养基上选择出15株菌株进行继续鉴定,为两两比较在同一浓度的含铅培养基上菌落的生长情况,可采用___________法在培养基的一半分别接种两种菌株,直接进行比较,最终获得一株吸附铅能力强的菌种。研究发现,该菌株在铅离子含量为200mg●L-1时吸附能力最高,随着铅离子浓度的提高,细菌对铅离子吸附能力逐渐减小,可能的原因是_________。
【答案】(1) 如果灭菌会将土壤中的所有微生物杀死,无法获取目的菌株 创设适宜的条件,增加土壤中微生物的量
(2) 菌落的特征 不同微生物表现出的菌落特征不同 溶液的稀释度太大
(3) 平板划线 铅离子浓度高导致培养基中渗透压大,菌体失水,影响正常的代谢,导致吸附率下降;铅离子浓度增大对菌体的毒害作用增大,导致部分菌体死亡,对铅的吸附性下降
【分析】稀释涂布平板法:
(1)原理:当样品的稀释度足够高时,培养基表面生长的一个单菌落,来源于样品稀释液中的一个活菌。通过统计平板上的菌落数,就能推测出样品中大约含有多少活菌。为了保证结果准确,一般选择菌落数为30~300的平板进行计数。
(2)注意问题:统计的菌落数往往比活菌的实际数目少。这是因为当两个或多个细胞连在一起时,平板上观察到的只是一个菌落。
(1)
采集的土样不能灭菌,是因为要从该土样中选择所需要的微生物,如果灭菌会将土壤中的所有微生物杀死,无法获取目的菌株,在30℃条件下振荡培养12h的目的是对目的菌株进行富集培养,即创设适宜的条件,增加土壤中微生物的量。
(2)
不同微生物表现出的菌落特征不同,是区分不同菌种的重要依据。如果稀释度为104的各培养基在计数时发现菌落数都较少,可能是因为溶液稀释度太大,平板上的菌体数太少,导致菌落数少。
(3)
为两两比较在同一浓度的含铅培养基上菌落的生长情况,可采用平板划线法在培养基的一半分别接种两种菌株,直接进行比较,最终获得一株吸附铅能力强的菌种,平板划线法可以一次蘸取菌液后连续划在平板的一侧,而不会使两侧的菌体混合。随着铅离子浓度的提高,细菌对铅离子吸附能力逐渐减小,是因为铅离子浓度高导致培养基中渗透压大,菌体失水,影响正常的代谢,导致吸附率下降;铅离子浓度增大对菌体的毒害作用增大,导致部分菌体死亡,对铅的吸附性下降。
12.转基因耐除草剂玉米C00102.2是北京大北农生物技术有限公司利用农杆菌转化法,将epsps基因和pat基因转到受体玉米DBN567中,使其具有耐除草剂草甘膦和草铵膦的性状。如图表示两种目的基因酶切位点,回答下列问题:
(1)为获得大量的epsps基因和pat基因,可采用PCR技术进行体外扩增,PCR过程利用的原理是_____________。
(2)若获得图中两个目的基因连接的融合基因,需要使用的工具酶的具体种类是_____酶,若将融合基因连接到质粒上,需要使用___________(答具体种类)酶对质粒进行切割。
(3)将重组质粒导入处于________的土壤农杆菌中,然后让农杆菌侵染涂抹了酚类化合物的玉米叶片,最终将Ti质粒的_________上的融合基因导人玉米染色体DNA上。:
(4)将成功转化的玉米叶片经________两个过程培养成完整植株。为确定该玉米对除草剂的抗性,在个体水平上可采取的方法是_______________。
【答案】(1)DNA双链复制
(2) EcoR Ⅰ和DNA连接 BamHⅠ和Xho Ⅰ
(3) 感受态 T-DNA
(4) 脱分化和再分化 在玉米生长过程中喷洒一定浓度的除草剂草甘膦和草铵膦溶液,观察玉米植株的生长状况
【分析】基因工程技术的基本步骤:目的基因的获取→基因表达载体的构建→将目的基因导入受体细胞→目的基因的检测与鉴定。
(1)
一般采用PCR技术对目的基因进行体外扩增,PCR扩增过程利用的是DNA双链复制的原理,可以获得大量epsps基因和pat基因。
(2)
若获得图中两个目的基因连接的融合基因,需要将两个目的基因切出相同的黏性末端并用DNA连接酶连接,由图可知两种基因一侧均含有EcoRⅠ酶切位点,因此使用的酶是EcoRⅠ和DNA连接酶。融合基因两侧分别含有BamHⅠ和Xho Ⅰ酶切位点,故若将融合基因连接到质粒上,需要使用BamHⅠ和Xho Ⅰ酶对质粒进行切割获得融合基因,再用DNA连接酶将融合基因和质粒连接成重组质粒。
(3)
将重组质粒导入处于感受态的土壤农杆菌中,该种状态的农杆菌容易吸收外界的重组质粒,因玉米是单子叶植物,土壤农杆菌的感染性差,因此让农杆菌侵染涂抹了酚类化合物的玉米叶片,目的是吸引土壤农杆菌向玉米叶片聚集,最终将Ti质粒T-DNA上的融合基因导入玉米染色体DNA上。
(4)
将成功转化的玉米叶片经脱分化获得愈伤组织,再诱导愈伤组织再分化培养成完整植株,为确定该玉米对除草剂的抗性,在个体水平上可采取的方法是在玉米生长过程中喷洒一定浓度的除草剂草甘膦和草铵膦溶液,观察玉米植株的生长状况,若植株正常生长,则说明该玉米转基因成功,具有除草剂抗性。
相关试卷
2022届湘豫名校高三4月联考理综生物试题(含解析):
这是一份2022届湘豫名校高三4月联考理综生物试题(含解析),共17页。试卷主要包含了单选题,综合题等内容,欢迎下载使用。
安徽皖北县中联盟2022-2023学年高三5月联考理综生物试题(含解析):
这是一份安徽皖北县中联盟2022-2023学年高三5月联考理综生物试题(含解析),共13页。试卷主要包含了单选题,实验题,综合题等内容,欢迎下载使用。
2022-2023学年广西柳州市高级中学、南宁市三中高三12月联考理综生物含解析:
这是一份2022-2023学年广西柳州市高级中学、南宁市三中高三12月联考理综生物含解析,文件包含柳州市高级中学南宁市三中2022-2023学年高三12月联考理综生物Word版答案docx、柳州市高级中学南宁市三中2022-2023学年高三12月联考理综生物Word版试题docx等2份试卷配套教学资源,其中试卷共19页, 欢迎下载使用。

