所属成套资源:全套高三学期开学考试生物试题含解析
重庆市八中2022—2023学年高三上学期入学考试生物试题含解析
展开
这是一份重庆市八中2022—2023学年高三上学期入学考试生物试题含解析,共31页。试卷主要包含了单选题,多选题,综合题等内容,欢迎下载使用。
重庆市八中2022—2023学年高三上学期入学考试生物试题
学校:___________姓名:___________班级:___________考号:___________
一、单选题
1.下列关于真核生物和原核生物的叙述,正确的是( )
A.蓝藻细胞有叶绿体和藻蓝素,能进行光合作用
B.乳酸菌细胞中不含线粒体,且只能进行无氧呼吸
C.原核生物细胞具有生物膜系统,有利于细胞代谢有序进行
D.真核生物以DNA为遗传物质,部分原核生物以RNA为遗传物质
【答案】B
【分析】原核生物细胞中除核糖体外无其他细胞器,所以也无生物膜系统,真核生物则有,但原核生物中的部分好氧菌还是可以进行有氧呼吸的,因为其体内具有有氧呼吸的酶;以RNA为遗传物质的只有RNA病毒,其他所有生物的遗传物质都是DNA(包括原核生物)。
【详解】A、蓝藻属于原核生物,原核细胞中没有叶绿体,但含有藻蓝素和叶绿素,能够进行光合作用,A错误;
B、乳酸菌属于原核生物,原核细胞中没有线粒体,乳酸菌是厌氧微生物,只能进行无氧呼吸,B正确;
C、原核生物细胞中除核糖体外无其他细胞器,所以无生物膜系统,C错误;
D、真核生物和原核生物都以DNA为遗传物质,D错误。
故选B。
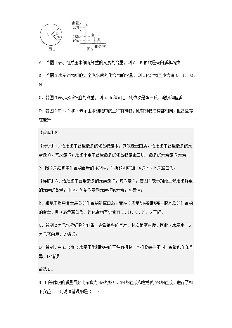
2.图1是活细胞中元素含量的扇形图,图2是细胞中化合物含量的柱形图。下列说法正确的是( )
A.若图1表示组成玉米细胞鲜重的元素的含量,则A、B依次是蛋白质和糖类
B.若图2表示动物细胞完全脱水后的化合物的含量,则a化合物至少含有C、H、O、N
C.若图2表示水稻细胞的鲜重,则a、b和c化合物依次是蛋白质、淀粉和脂质
D.若图2中a、b和c表示玉米细胞中的三种有机物,则有机物结构都相同,但含量存在差异
【答案】B
【分析】1、活细胞中含量最多的化合物是水,其次是蛋白质,活细胞中含量最多的元素是O,其次是C;细胞干重中含量最多的化合物是蛋白质,最多的元素是C元素。
2、图2是细胞中化合物含量的柱形图,分析题图可知,a是水,b是蛋白质。
【详解】A、活细胞中含量最多的元素是O,其次是C,若图1表示组成玉米细胞鲜重的元素的含量,则A、B依次是碳元素和氧元素,A错误;
B、细胞干重中含量最多的化合物是蛋白质,若图2表示动物细胞完全脱水后的化合物的含量,则a表示蛋白质,该化合物至少含有C、H、O、N,B正确;
C、若图2表示水稻细胞的鲜重,含量最多的是水,其次是蛋白质,因此a表示水,b表示蛋白质,C错误;
D、若图2中a、b和c表示玉米细胞中的三种有机物,有机物结构不同,含量也存在差异,D错误。
故选B。
3.用等体积的质量百分比浓度为3%的梨汁、3%的豆浆和煮熟的3%的豆浆,进行了如下实验。下列说法错误的是( )
试剂
试管
梨汁
豆浆
煮熟的豆浆
NaOH溶液
溶液
65℃加热
现象
1号
+
-
-
+
+
+
砖红色沉淀
2号
-
+
-
+
+
-
紫色络合物
3号
+
-
-
+
+
-
紫色络合物
4号
-
+
-
+
+
+
砖红色沉淀
5号
-
-
+
+
+
-
?
注:“+”和“-”分别表示“存在”和“不存在”A.本实验的目的之一是鉴定梨汁中是否含有蛋白质和还原性糖
B.宜将0.1g/ml NaOH溶液和0.01g/ml溶液等混合后加入1号试管
C.4号试管中产生的砖红色沉淀比1号试管中产生的少
D.5号试管中会出现和2号试管中含量相当的紫色络合物
【答案】B
【分析】1、斐林试剂是由甲液和乙液组成,用于鉴定还原糖,使用时要将甲液和乙液混合均匀后再加入含样品的试管中,且需水浴加热;
2、双缩脲试剂由A液和B液组成,用于鉴定蛋白质,使用时需先加A液再加B液。
【详解】A、依照题意可知,现象中有砖红色沉淀和紫色络合物,说明本实验的目的之一是鉴定梨汁中是否含有蛋白质和还原性糖,A正确;
B、斐林试剂是由氢氧化钠的质量分数为0.1g/mL的溶液和硫酸铜的质量分数为0.05g/mL的溶液配制而成的,B错误;
C、梨汁中的还原糖含量比豆浆的高,4号试管中产生的砖红色沉淀比1号试管中产生的少,C正确;
D、煮熟的豆浆中蛋白质的高级结构被破坏,但肽键没被破坏,所以5号试管中会出现和2号试管中含量相当的紫色络合物,D正确。
故选B。
4.俗话说“霜降摘柿子,立冬打软枣”。霜降前的柿子硬邦邦的,又苦又涩(主要是鞣酸引起的),难以下口;霜降后的柿子颜色红似火,尝起来甜腻可口。下列有关分析错误的是( )
A.与柿子苦涩相关的物质存在于细胞壁中
B.甜腻可口的原因是细胞内二糖和单糖等分子含量增多
C.霜降后植物细胞内结合水与自由水的比值增大,抗寒能力增强
D.霜降后柿子中的鞣酸可能基本上被转化成了糖类
【答案】A
【分析】细胞内水的存在形式是自由水和结合水,结合水是细胞结构的重要组成成分;自由水是良好的溶剂,是许多化学反应的介质,自由水还参与许多化学反应,自由水对于营养物质和代谢废物的运输具有重要作用;自由水与结合水不是一成不变的,可以相互转化,自由水与结合水的比值越高,细胞代谢越旺盛,抗逆性越低,反之亦然。
【详解】A、液泡中的液体叫细胞液,细胞液中含有水、糖类、蛋白质、无机盐、有机酸和生物碱等,与柿子苦涩相关的物质可能存在于液泡中,A错误;
B、“甜腻可口”的原因是在成熟过程中,细胞内多糖水解产生的二糖和单糖等分子含量增多,B正确;
C、自由水与结合水不是一成不变的,可以相互转化,霜降后植物细胞内结合水比例增大,有利于增强抗寒能力,C正确;
D、霜降前的柿子硬邦邦的,又苦又涩(主要是鞣酸引起的),难以下口;霜降后的柿子颜色红似火,尝起来甜腻可口,可能是柿子中的鞣酸基本上被转化成了糖类,D正确。
故选A。
5.下列有关传统发酵技术的叙述,正确的是( )
A.进行酒精发酵和醋酸发酵的主要微生物的代谢类型都为异养需氧型
B.泡菜、果酒、果醋制作过程中菌种产生CO2的场所都是细胞质基质
C.制备果酒、果醋和腐乳时,都是以建立种群优势作为发酵的基本条件
D.果酒、果醋和腐乳发酵中都利用了微生物的胞内酶
【答案】C
【分析】1、参与果酒制作的微生物是酵母菌,制作的原理是酵母菌无氧呼吸产生酒精,前期提供有氧环境供酵母菌繁殖,后期形成缺氧环境使酵母菌进行无氧呼吸。
2、参与果醋制作的微生物是醋酸菌,制作的原理是氧气、糖源充足时,醋酸菌将葡萄汁中的果糖分解成醋酸,当糖源缺少时,醋酸菌将乙醇变为乙醛,再将乙醛变为醋酸。
3、参与腐乳制作的微生物主要是毛霉,其新陈代谢的类型是异养需氧型。
【详解】A、进行酒精发酵的主要微生物是酵母菌,其代谢类型为异养兼性厌氧型,A错误;
B、泡菜制作过程中涉及的菌种是乳酸菌,乳酸菌进行无氧呼吸的产物是乳酸,没有二氧化碳的产生,果酒制作需要的菌种是酵母菌,酵母菌无氧呼吸产生二氧化碳的场所是细胞质基质,有氧呼吸产生二氧化碳的场所是线粒体,醋酸菌发酵并没有产生二氧化碳,B错误;
C、传统发酵技术中,不能保证培养过程中不被杂菌污染,只要保证所需菌种为优势种即可,C正确;
D、果酒、果醋是微生物的代谢产物,需要的酶为胞内酶,腐乳制作是利用毛霉产生的蛋白酶、脂肪酶分解蛋白质、脂肪,蛋白酶、脂肪酶是胞外酶,D错误。
故选C。
6.测定水样是否符合饮用水卫生标准,常用滤膜法测定大肠杆菌的数目。滤膜法的大致流程如图所示:用滤膜过滤待测水样→水样中的细菌留在滤膜上→将滤膜转移到伊红-亚甲蓝琼脂培养基(EMB培养基)上培养→统计菌落数目。某同学尝试按照上述方法进行测定,无菌操作下将10ml待测水样加入到90ml无菌水中,稀释后的100mL菌液通过滤膜法测得EMB培养基上的菌落数平均为124,黑色菌落数平均为34。关于实验的叙述正确的是( )
A.测定前,滤杯、滤膜、滤瓶、镊子和水样均需进行灭菌处理
B.若培养后的平板没有长出菌落,则可能是滤膜孔径过小所致
C.将完成过滤之后的滤膜紧贴在EMB培养基上属于接种操作
D.根据该同学实验数据可推测1升待测水样中的大肠杆菌数目为340个
【答案】C
【分析】分析题意可知,滤膜法是检测水样中大肠杆菌群的方法。将一定量水样注入已灭菌的微孔薄膜的滤器中,经过抽滤,细菌被截留在滤膜上,将滤膜贴于(EMB培养基)上,经培养后计数和鉴定滤膜上生长的大肠杆菌菌落,依据过滤水样体积计算每升或每100毫升水样中的大肠杆菌菌群数。该方法操作简单、快速,主要适用于杂质较少的水样。
【详解】A、测定前,滤杯、滤膜、滤瓶、镊子都要进行灭菌处理,水样不能灭菌,否则无法获得大肠杆菌,A错误;
B、若培养后的平板没有长出菌落,则可能是滤膜孔径过大,菌种不能截留在滤膜上,B错误;
C、由于过滤完后细菌粘附在滤膜上,将滤膜紧贴在EMB培养基上可以将粘附的菌种接种在培养基上,完成大肠杆菌的接种操作,C正确;
D、无菌操作下将90mL无菌水加入到10mL待测水样中,这样就将待测水样稀释了10倍。将稀释后的菌液通过滤膜法测得EMB培养基上的菌落数为124,黑色菌落为34,根据大肠杆菌鉴定的原理可知,其中的黑色菌落为大肠杆菌形成的,因此1升待测水样中的大肠杆菌数目=34×(1000÷10)=3400个,D错误。
故选C。
7.啤酒生产的简要流程如图所示,制麦时用赤霉素溶液浸泡大麦种子,糖化主要将麦芽中的淀粉等有机物水解为小分子。下列说法错误的是( )
A.过程①利用大麦发芽产生的淀粉酶进行发酵,在焙烤时该酶失活
B.过程②碾磨有利于淀粉与淀粉酶充分接触,使淀粉分解,形成糖浆
C.发酵过程中要适时往外排气,后发酵时期可以延长排气时间间隔
D.过程③在菌种的选育上,可通过基因工程改造啤酒酵母,缩短生产周期
【答案】A
【分析】果酒的制作离不开酵母菌,酵母菌是兼性厌氧微生物,在有氧条件下,酵母菌进行有氧呼吸,大量繁殖,把糖分解成二氧化碳和水;在无氧条件下,酵母菌能进行酒精发酵。
【详解】A、利用大麦发芽产生的淀粉酶进行发酵,焙烤的目的是利用加热杀死种子的胚,并不是让酶失去活性, A错误;
B、淀粉原料必须与酶充分接触,反应才能完全,过程②碾磨有利于淀粉与淀粉酶充分接触,使淀粉分解,形成糖浆,B正确;
C、由于酵母菌的有氧呼吸和无氧呼吸都会产生二氧化碳,为了防止发酵液溢出,因此发酵过程中要适时往外排气,后发酵时期由于糖类物质不充足, 产生的气体变少,可以延长排气时间间隔,C正确;
D、啤酒生产需要筛选产酒精量高的酵母菌,因此使用基因工程改造的啤酒酵母,使之产酒精量较高,可以加速发酵过程,缩短生产周期,D正确。
故选A。
8.利用山金柑愈伤组织细胞(2n)和早花柠檬叶肉细胞(2n)进行体细胞杂交可以得到高品质、抗逆性强的杂种植株。如图是7组杂种植株核DNA和线粒体DNA来源鉴定的结果。下列分析正确的是( )
A.进行原生质体融合有多种手段,如电刺激、离心、振荡、聚乙二醇、病毒等诱导
B.细胞融合依赖膜的流动性,获得的融合原生质体需放在无菌水中以防杂菌污染
C.可通过观察融合后细胞的颜色进行初步筛选
D.杂种植株是四倍体,其核基因只来自早花柠檬,线粒体基因只来自山金柑
【答案】C
【分析】分析题意,图题是7组杂种植株核DNA和线粒体DNA来源鉴定的结果,观察结果可知,杂种植株核DNA与早花柠檬细胞核DNA完全相同,而杂种植株的线粒体DNA与山金柑细胞的线粒体DNA完全相同,说明杂种植株的核DNA来自于早花柠檬,而线粒体DNA来自于山金柑。
【详解】A、病毒可以诱导动物细胞融合,但不是诱导植物原生质体融合的方法,A错误;
B、若将融合的原生质体置于无菌水中,由于无细胞壁的限制,原生质体可能会吸水涨破,B错误;
C、愈伤组织无色,叶肉细胞因为含有叶绿体为绿色,其中供体细胞特有的结构是叶绿体,可通过观察叶绿体的有无,即有无绿色作为初步筛选杂种细胞的标志,C正确;
D、杂种植株核DNA与早花柠檬细胞核DNA完全相同,而早花柠檬属于二倍体生物,故杂种植株应该是二倍体,D错误。
故选C。
9.CD47是一种跨膜糖蛋白,它可与巨噬细胞表面的信号调节蛋白结合,从而抑制巨噬细胞的吞噬作用。肺癌、结肠癌等多种肿瘤细胞表面的CD47含量比正常细胞高1.6-5倍,导致吞噬细胞对肿瘤细胞的清除效果减弱。科学家推测,抗CD47的单克隆抗体可以解除CD47对巨噬细胞的抑制作用,为此他们按照如下流程进行了实验。下列说法错误的是( )
A.图中能产生单克隆抗体的细胞在培养过程中不会出现接触抑制的现象
B.对照组应设置为:巨噬细胞+正常细胞共培养体系+单克隆抗体
C.利用该单克隆抗体可以诊断包括肺癌、结肠癌在内的多种癌症
D.实验组中吞噬细胞的吞噬指数显著高于对照组可验证上述推测
【答案】B
【分析】单克隆抗体的制备的流程:
(1)制备产生特异性抗体的B淋巴细胞:向免疫小鼠体内注射特定的抗原,然后从小鼠脾内获得相应的B淋巴细胞。
(2)获得杂交瘤细胞:①将鼠的骨髓瘤细胞与脾细胞中形成的B淋巴细胞融合;②用特定的选择培养基筛选出杂交瘤细胞,该杂种细胞既能够增殖又能产生抗体。
(3)克隆化培养和抗体检测。
(4)将杂交瘤细胞在体外培养或注射到小鼠腹腔内增殖。
(5)提取单克隆抗体:从细胞培养液或小鼠的腹水中提取。
【详解】A、由于杂交瘤细胞即保留了骨髓瘤细胞无限增殖的特点,又有浆细胞产生特异性抗体的作用,所以图中能产生单克隆抗体的细胞在培养过程中不会出现接触抑制的现象,A正确;
B、根据单一变量原则可知,对照组的设置应为不加单克隆抗体的巨噬细胞+肿瘤细胞的共培养体系,B错误;
C、结合题意可知,单克隆抗体特异性强、灵敏度高,利用该单克隆抗体可以诊断包括肺癌、结肠癌在内的多种癌症,C正确;
D、实验组中加入了单克隆抗体,抗体与肿瘤细胞表面的CD47发生特异性结合,从而解除CD47对巨噬细胞的抑制作用,而对照组中没有加入单克隆抗体,不能与肿瘤细胞表面的CD47结合,因而无法解除CD47对巨噬细胞的抑制作用,因此,实验组中吞噬细胞的吞噬指数显著高于对照组可验证上述推测,D正确。
故选B。
10.在体细胞克隆猴培育过程中,为调节相关基因的表达,研究人员将组蛋白去甲基化酶Kdm4d的mRNA注入了重构胚,同时用组蛋白脱乙酰酶抑制剂(TSA)处理,使胚胎的发育率和妊娠率提高,具体培育流程如图所示。下列说法错误的是( )
A.去核时使用的梯度离心、紫外光照射和化学物质处理等方法都没有穿透卵母细胞透明带或质膜
B.胚胎移植前应对代孕母猴服用孕激素进行同期发情处理
C.组蛋白甲基化和乙酰化的表观遗传修饰都不利于重构胚的分裂和发育
D.为得到遗传背景相同的克隆猴,可用机械方法将早期胚胎切割成2份或4份后再进行胚胎移植
【答案】C
【分析】细胞核移植概念:将动物的一个细胞的细胞核移入一个已经去掉细胞核的卵母细胞中,使其重组并发育成一个新的胚胎,这个新的胚胎最终发育成动物个体。用核移植的方法得到的动物称为克隆动物。目前核移植技术中普遍使用的去核方法是显微直接去除法还有人采用密度梯度离心,紫外光短时间照射、化学物质处理等方法。
【详解】A、采用梯度离心,紫外光短时间照射、化学物质处理等方法去除细胞核。这些方法都是在没有刺破透明带或卵母细胞质膜的情况下实现细胞核的去除或使卵细胞核DNA变性,从而达到去核的目的,A正确;
B、胚胎移植前需对供体和受体母牛注射孕激素进行同期发情处理,保证胚胎移植入相同的生理环境,B正确;
C、研究人员将组蛋白去甲基化酶Kdm4d的mRNA注入了重构胚,同时用组蛋白脱乙酰酶抑制剂TSA处理了它,即将组蛋白去甲基化和增加乙酰化,有利于重构胚的分裂和发育,使其完成细胞分裂和发育进程,C错误;
D、为得到遗传背景相同的克隆猴用于科研,可用机械方法将早期胚胎均匀切割成2份或4份后再进行胚胎移植,D正确。
故选C。
11.T4溶菌酶在温度较高时易失去活性。研究人员通过蛋白质工程对T4溶菌酶第3位上的异亮氨酸改成半胱氨酸,该处半胱氨酸可与第97位半胱氨酸之间形成一个二硫键,获得了热稳定性高的T4溶菌酶。下列说法正确的是( )
A.蛋白质工程与中心法则的流程方向一致,即DNA→mRNA→蛋白质
B.不能利用抗原—抗体杂交的方法对该酶进行检测
C.蛋白质工程和基因工程的根本区别是操作对象的差异
D.上述改造过程会使基因发生定向改变,产生一种全新的基因
【答案】D
【分析】1、蛋白质工程是指以蛋白质分子的结构规律及其生物功能的关系作为基础,通过基因修饰或基因合成,对现有蛋白质进行改造,或制造一种新的蛋白质,以满足人类的生产和生活的需求;(基因工程在原则上只能生产自然界已存在的蛋白质)
2、基本途径:从预期的蛋白质功能出发,设计预期的蛋白质结构,推测应有的氨基酸序列,找到相对应的脱氧核苷酸序列(基因)以上是蛋白质工程特有的途径。
【详解】A、蛋白质工程与中心法则的流程方向相反,A错误;
B、T4溶菌酶本质为蛋白质,可利用抗原—抗体特异性结合的特点对该酶进行检测,B错误;
C、蛋白质工程和基因工程都要对基因进行操作,其操作对象相同,C错误;
D、获得A1的过程需要对基因进行改造,进而表达出不一样的蛋白质,该过程使基因发生定向改变,产生一种全新的基因,D正确。
故选D。
12.脱氧核苷三磷酸(dNTP)和双脱氧核苷三磷酸(ddNTP,ddN-Pα~Pβ~Pγ)的结构均与核苷三磷酸(NTP)类似,仅是所含五碳糖的羟基(-OH)数目不同。在DNA复制时,ddNTP可以与dNTP竞争核苷酸链延长位点,从而终止DNA片段延伸。现有一些序列为5'-GACTATGATCGTA-3'的DNA分子单链片段,将其作为模板与引物、底物、Taq DNA聚合酶、Mg2﹢及缓冲溶液加入反应管中,底物中仅有一种被32P标记。通过PCR获得被32P标记且3'端为碱基A的不同长度子链DNA.下列叙述错误的是( )
A.dNTP做PCR的原料时也可为DNA复制提供能量
B.反应底物是dCTP、dGTP、dTTP和α位32P标记的ddATP
C.ddNTP与dNTP竞争的延长位点是脱氧核苷酸链的3'末端
D.实验结束后最多可得到4种被32P标记的子链DNA
【答案】B
【分析】1、1、ATP是腺苷三磷酸的英文名称缩写,其结构可以简写成A-P~P~P,其中A代表腺苷,P代表磷酸基团,~代表一种特殊的化学键。由于两个相邻的磷酸基团都带负电荷而相互排斥等原因,使得这种化学键不稳定,末端磷酸基团有一种离开ATP而与其他分子结合的趋势,也就是具有较高的转移势能。
2、分析题意可知,dNTP和ddNTP具有与ATP(NTP)相似的结构,ATP中的糖是核糖,dNTP中的糖是脱氧核糖,而ddNTP中的糖是双脱氧核糖。进行DNA复制时,dNTP作为原料参与DNA的复制,同时能提供能量,而ddNTP可以与dNTP竞争核苷酸链延长位点,导致DNA片段延伸终止,即阻断DNA的复制。
【详解】A、分析题意可知,dNTP水解可得到脱氧核苷酸,同时水解化学键可释放能量,故做PCR的原料时也可为DNA复制提供能量,A正确;
B、题干中要对模板DNA分子单链片段通过PCR进行扩增,且要获得碱基A的不同长度的DNA分子,说明需要ddATP作为竞争底物参与PCR过程,则反应底物是dCTP、dGTP、dTTP、dATP和α位32P标记的ddATP,B错误;
C、DNA复制时,由5'端向3'端延伸,因此ddNTP与dNTP竞争的延长位点是脱氧核苷酸链的3'末端,C正确;
D、分析题意可知,5'-GACTATGATCGTA-3'的DNA分子单链片段共有四个碱基“A”,内部有4个碱基“T”,因此利用PCR反应体系,最多可得到4种被32P标记的子链DNA,D正确。
故选B。
13.胰岛B细胞是可兴奋细胞,存在外正内负的静息电位。葡萄糖调节胰岛B细胞分泌胰岛素的过程如下图所示,KATP表示ATP敏感的钾离子通道。下列叙述错误的是( )
A.图示葡萄糖进入胰岛B细胞不需要消耗ATP
B.胰岛B细胞呼吸增强会促进KATP通道打开
C.胰岛B细胞膜两侧电位差减小有利于Ca2+进入细胞
D.图示过程能体现细胞膜控制物质进出的功能
【答案】B
【分析】由题图可知,葡萄糖进入胰岛B细胞内进行氧化分解,使得细胞内ATP/ADP比值上升,促进ATP敏感的K+通道关闭,触发Ca2+通道打开, Ca2+内流,促进胰岛素分泌。
【详解】A、图示葡萄糖进入胰岛B细胞是从高浓度到低浓度,需要蛋白质的协助,为协助扩散,该方式不需要ATP ,A正确;
B、据图可知,胰岛B细胞呼吸增强产生的ATP变多,会使Pi的量降低,从而导致KATP关闭,B错误;
C、胰岛B细胞膜两侧电位差增大会阻碍Ca2+进入细胞,胰岛B细胞膜两侧电位差减小有利于Ca2+进入细胞,C正确;
D、图示过程种各种物质进出细胞,能体现细胞膜控制物质进出的功能, D正确。
故选B。
14.制茶是中国的传统文化,制红茶时,在适宜的温度下将茶叶细胞揉破,通过多酚氧化酶(化学本质为蛋白质)的作用,将茶叶中的儿茶酚和单宁氧化成红褐色;制绿茶时,则把采下的茶叶立即焙火杀青,破坏多酚氧化酶的活性,以保持茶叶的绿色。下列叙述错误的是( )
A.茶叶细胞中多酚氧化酶的合成场所在核糖体
B.绿茶能保持绿色与高温破坏了酶的空间结构有关
C.泡茶时茶叶变得舒展是茶叶细胞渗透作用吸水的结果
D.多酚氧化酶与儿茶酚、单宁在茶叶细胞中的位置可能不同
【答案】C
【分析】大部分酶是蛋白质,少部分酶的本质是RNA,蛋白质的基本单位是氨基酸,RNA的基本单位是核糖核苷酸,酶受到高温、强酸、强碱后会失去活性,细胞中不同的酶分布的位置不同,功能也不同。
【详解】A、多酚氧化酶是蛋白质,合成场所在核糖体,A正确;
B、高温会破坏蛋白质的空间结构,使化学本质为蛋白质的酶失活,因此可以通过高温来使茶多酚氧化酶变性失活而来制作绿茶,B正确;
C、泡茶之前茶叶早已脱离茶树,其细胞已经死亡,不能通过渗透作用吸水,C错误;
D、 多酚氧化酶、儿茶酚、单宁在茶叶细胞中的功能不同,位置可能不同,D正确。
故选C。
15.硝酸甘油是缓解心绞痛的常用药,该物质在人体内转化成一氧化氮,一氧化氮进入心血管平滑肌细胞后与鸟苷酸环化酶的Fe2+结合,导致该酶活性增强、催化产物cGMP增多,最终引起心血管平滑肌细胞舒张,从而快速缓解病症。下列说法不正确的是( )
A.人体长期缺Fe2+会降低硝酸甘油的药效,也可能会引起贫血
B.一氧化氮可以提高该反应的活化能,进而使催化产物cGMP增多
C.一氧化氮进入心血管平滑肌细胞的速度与有氧呼吸强度无关
D.鸟苷酸环化酶的形成过程需要消耗ATP
【答案】B
【分析】酶是生物催化剂,可以降低反应的活化能,使反应更容易发生。反应速率与酶量、底物的量、温度、pH等都有关。
【详解】A、由题意可知,硝酸甘油在人体内能转化成一氧化氮,一氧化氮进入心血管平滑肌细胞后与鸟苷酸环化酶的Fe2+结合,达到快速缓解病症的目的,人体内如果长期缺铁会降低硝酸甘油的药效,缺铁也会导致血红蛋白不能合成,进而引起贫血,A正确;
B、酶能降低化学反应的活化能,起催化作用,一氧化氮不是酶,不起催化作用,B错误;
C、一氧化氮进入心血管平滑肌细胞的方式是自由扩散,与浓度差有关,不需要能量,因此进入细胞的速度与有氧呼吸强度无关,C正确;
D、苷酸环化酶化学本质是蛋白质,蛋白质的形成过程需要能量,需要消耗ATP,D正确。
故选B。
16.连续48h测定某温室内CO2浓度及植物CO2吸收(或释放)速率,得到下图所示曲线(整个过程中呼吸作用强度恒定)。下列有关叙述正确的是( )
A.测定过程中,第36h时有机物积累量最大
B.前3h叶肉细胞产生ATP的场所是线粒体内膜和线粒体基质
C.植物呼吸与光合速率相等的时刻为第6、18、30、42h
D.实验中该植物前24h有机物积累量等于后24h有机物积累量
【答案】C
【分析】分析题图可知,粗实线表示室内CO2浓度变化,细线表示CO2吸收或释放速率;若植物只进行呼吸作用或光合作用速率小于呼吸作用速率,则植物会向外界释放CO2,故室内CO2浓度升高;若植物光合作用速率大于呼吸作用速率,则植物会从外界吸收CO2,故室内CO2浓度降低。
【详解】A、由图可知,粗实线表示室内CO2浓度变化,CO2浓度最低点表示有机物积累量最大,图中第42h时有机物积累量最大,A错误;
B、实验的前3小时CO2释放速率不变,说明叶肉细胞只进行呼吸作用,故叶肉细胞产生ATP的场所是细胞质基质、线粒体内膜和线粒体基质,B错误;
C、室内CO2浓度转折点表示植物呼吸与光合速率相等,由图可知,植物呼吸速率与光合速率相等的时刻为第6、18、30、42h,C正确;
D、分析曲线可知,在24时,室内CO2浓度高于0时,48时室内CO2浓度低于24时,故该植物前24小时有机物积累量小于后24小时有机物积累量,D错误。
故选C。
17.如下图表示人体内干细胞的增殖分化。下列有关叙述错误的是( )
A.图示所有的细胞中,干细胞具有细胞周期,而且其分裂能力较强
B.血小板和成熟的红细胞内都能进行DNA的复制和蛋白质的合成
C.同一个体干细胞与白细胞的DNA相同,合成的蛋白质的种类不完全相同
D.白细胞能够穿过毛细血管壁去吞噬病菌,因为细胞膜具有一定的流动性
【答案】B
【分析】细胞分化是指在个体发育中,由一个或一种细胞增殖产生的后代,在形态,结构和生理功能上发生稳定性差异的过程。细胞分化的实质:基因的选择性表达。
【详解】A、图示细胞中,干细胞不仅具有较强的分裂能力,而且分裂周期也较短,分裂能力强,A正确;
B、血小板和成熟的红细胞内无细胞核及细胞器,不能进行DNA的复制和蛋白质的合成,B错误;
C、同一个体干细胞与白细胞的DNA相同,但由于基因的选择性表达,合成的蛋白质的种类不完全相同,C正确;
D、白细胞能够穿过毛细血管壁去吞噬病菌,因为细胞膜具有一定的流动性,D正确。
故选B。
18.脑缺血会造成局部脑神经细胞不可逆的损伤,甚至死亡。骨髓基质细胞是骨髓中的干细胞,经诱导可以生成心肌细胞、成骨细胞、神经细胞等。运用干细胞疗法有可能实现对脑缺血引起的损伤神经细胞的结构与功能的修复和重建。下列相关叙述错误的是( )
A.脑缺血导致的局部脑神经细胞死亡属于细胞坏死
B.骨髓基质细胞能够合成多种mRNA表明细胞已经高度分化
C.干细胞参与受损部位修复时,体内同时有细胞发生着程序性死亡
D.干细胞与神经细胞形态、结构和功能不同的根本原因是基因选择性表达
【答案】B
【分析】细胞分化是指在个体发育中,由一个或一种细胞增殖产生的后代,在形态,结构和生理功能上发生稳定性差异的过程。细胞分化可使多细胞生物体中的细胞趋向专门化,有利于提高各种生理功能的效率。
【详解】A、细胞坏死是由外界不利因素引起的细胞被动死亡,因此脑缺血所导致的神经细胞死亡属于细胞坏死,A正确;
B、mRNA是翻译的模板,生物体所有细胞都能合成mRNA,因此存在多种mRNA不能说明细胞已经分化,B错误;
C、干细胞参与受损部位修复时,体内细胞同时发生着编程性死亡(即细胞的凋亡),该过程对于维持机体环境的稳定是有利的,C正确;
D、干细胞与神经细胞是由同一个受精卵发育而来,其形态、结构和功能不同的根本原因是遗传信息表达不同(基因的选择性表达),D正确。
故选B。
二、多选题
19.肌红蛋白(Mb)是哺乳动物肌肉中储氧的蛋白质,含有C、H、O、N、Fe五种元素,由一条含有153个氨基酸残基的多肽链和一个血红素辅基构成。Mb中的极性侧链基团几乎全部分布在分子的表面,而非极性的侧链基团则被埋在分子内部。含Fe2+的血红素辅基位于Mb表面内陷的疏水洞穴中,避免了Fe2+被氧化。说法错误的是( )
A.Mb的水溶性较好,高温可使其在水中的溶解度降低
B.组成Mb的肽链中氧原子数一定多于氨基酸数
C.该多肽链形成时,至少脱去151个水分子
D.Mb空间结构的形成与不同部位氨基酸之间形成的氢键和二硫键有关
【答案】CD
【分析】1、蛋白质空间结构的形成:多个氨基酸脱水缩合成的化合物含有多个肽键,叫多肽。多肽通常呈链状结构,叫作肽链。由于氨基酸之间能够形成氢键,从而使得肽链能盘曲、折叠,形成具有一定空间结构的蛋白质分子。许多蛋白质分子都含有两条或多条肽链,它们通过一定的化学键如二硫键相互结合在一起,形成更为复杂的空间结构。
2、氨基酸脱水缩合形成多肽链,相关计算公式:
①脱水数=肽键数=氨基酸数-肽链数
② N原子数=肽键数+肽链数+R基上的N原子数=各氨基酸中N的总数
③ O原子数=肽键数+2×肽链数+R基上的O原子数=各氨基酸中O的总数-脱水数
④H原子数=各氨基酸中H的总数-2×脱水数
【详解】A、Mb中的极性侧链基团几乎全部分布在分子的表面,说明Mb表面极性侧链基团可以与水分子结合,故Mb可溶于水,高温可使其在水中的溶解度降低,A正确;
B、由于肽键中含有1个氧原子,羧基中含有2个氧原子,且R基中也可能有氧原子,所以组成Mb的肽链中氧原子数一定多于氨基酸数,B正确;
C、Mb由一条含有153个氨基酸脱水缩合形成的多肽链和一个血红素辅基构成,故该多肽链形成时,至少脱去153-1=152个水分子,C错误;
D、Mb复杂结构的形成与不同部位氨基酸之间形成的氢键以及肽链间形成的二硫键有关,D错误。
故选CD。
20.“囊萤映雪”的典故记载了车胤将萤火虫聚集起来照明读书的故事。ATP是为萤火虫发光直接供能的物质,下列关于ATP的叙述,错误的是( )
A.图中①是腺苷,ATP转化为ADP时,②④会发生断裂
B.ATP水解常与放能反应相联系,ATP合成常与吸能反应相联系
C.ATP与ADP相互转化的能量供应机制,体现了生物界的统一性
D.ATP水解释放的磷酸基团可与载体蛋白结合,使之空间结构发生变化
【答案】AB
【分析】1、ATP是腺苷三磷酸的英文名称缩写,ATP分子的结构式可以简写成A-P~P~P,其中A代表腺苷,P代表磷酸基团,~代表一种特殊的化学键。
2、ATP的化学性质不稳定,在有关酶的催化作用下,ATP分子远离A那个特殊化学键很容易水解,于是远离A那个P就脱离开来,形成游离的Pi,同时释放出大量的能量,ATP就转化成了ADP。
【详解】A、ATP转化为ADP时,②会发生断裂,A错误;
B、吸能反应一般与ATP水解的反应相联系,由ATP水解提供能量,放能反应一般与ATP的合成相联系,B错误;
C、细胞内ATP与ADP相互转化的能量供应机制是生物界的共性, 从一个侧面说明了生物界具有统一性,C正确;
D、主动运输过程中,ATP在酶的作用下水解时,脱离下来的末端磷酸基团与载体蛋白结合,使载体蛋白磷酸化,从而使其结构发生变化,D正确。
故选AB。
三、综合题
21.水通道蛋白位于部分细胞的细胞膜上,能介导水分子跨膜运输,提高水分子的运输速率。将哺乳动物成熟红细胞放入渗透压较低的溶液中,可使其逐渐吸水涨破,此时光线更容易透过红细胞悬浮液,液体由不透明的红色溶液逐渐变澄清,肉眼即可观察到,这种现象称为溶血,溶血时间与水分进入红细胞的速度有关。下图是猪的红细胞在不同浓度的NaCl溶液中,红细胞体积和初始体积之比的变化曲线,O点对应的浓度为红细胞吸水涨破时的NaCl浓度。
(1)在低渗溶液中,红细胞吸水涨破释放内容物后,剩余的部分称为“血影”,则“血影”的主要组成成分是____________。根据图示可知,猪的红细胞在浓度为_______mmol·L-1的NaCl溶液中能保持正常形态。
(2)分析图,将相同的猪的红细胞甲、乙分别放置在A点和B点对应NaCl溶液中,一段时间后,乙细胞的吸水能力____________(填“大于”“小于”或“等于”)红细胞甲,原因是____________。
(3)将猪的红细胞和肝细胞置于蒸馏水中,发现红细胞吸水涨破所需时间少于肝细胞,结合以上信息分析,其原因可能是_________________________________。
(4)有观点认为:低温会使水分通过细胞膜的速率减慢。请以羊血为材料,以溶血现象作为观察实验指标,设计实验验证这一观点。(要求:写出实验思路并预期结果)。__________________。
【答案】(1) 磷脂、蛋白质 150
(2) 大于 红细胞乙失水量多,细胞液渗透压升高,细胞吸水能力增强
(3)红细胞细胞膜上存在水通道蛋白,吸水能力更快,肝细胞细胞膜上无水通道蛋白,所以红细胞吸水涨破所需的时间少于肝细胞
(4)实验思路:将生理状态相同的哺乳动物成熟红细胞均分为甲、乙两组,甲组处于室温条件,乙组低温处理,然后将两组细胞同时置于等量的蒸馏水中,观察两组红细胞溶血时间。
预期实验结果为:低温组溶血时间变长
【分析】分析图示可知,当NaCl溶液浓度为150mmol•L-1时,红细胞体积和初始体积之比为1,说明此NaCl溶液的浓度与红细胞的细胞质浓度相同,红细胞水分进出平衡;当NaCl溶液浓度小于150mmol•L-1时,红细胞体积和初始体积之比大于1,红细胞吸水,并在O点时吸水涨破;A点和B点时红细胞体积和初始体积之比小于1,说明细胞失水,且该比值越小,细胞失水越多。
(1)
在低渗溶液中,红细胞吸水涨破释放内容物后,剩余的部分称为血影,根据红细胞的结构特点可知,“血影”主要是细胞膜,则“血影”的主要成分是蛋白质和磷脂。根据图示可知,猪的红细胞在浓度为150mmol•L-1的NaCl溶液中体积不变,能保持正常形态。
(2)
由曲线可知,将相同的猪的红细胞甲、乙分别放置在A点和B点对应浓度的NaCl溶液中,一段时间后,二者的红细胞体积和初始体积之比均小于1,且乙的比值更小,说明红细胞乙的失水量多于红细胞甲,则红细胞乙的细胞内液渗透压较高,因此红细胞乙的吸水能力大于红细胞甲。
(3)
水分子通过细胞膜的方式有自由扩散和经过水通道蛋白的协助扩散,将猪的红细胞和肝细胞置于蒸馏水中,发现红细胞吸水涨破所需的时间少于肝细胞,结合以上信息分析,其原因可能是红细胞细胞膜上存在水通道蛋白,吸水能力更快,肝细胞细胞膜上无水通道蛋白,所以红细胞吸水涨破所需的时间少于肝细胞。
(4)
该实验的目的是验证低温会使水分通过细胞膜的速率减慢,则实验的自变量是温度,因此实验应该设计甲、乙两组(含有等量的相同生理状态的红细胞),分别在正常温度和低温下进行实验,将两组实验的红细胞同时放入相同的等量低渗溶液中,观察甲、乙两组红细胞溶血所需的时间;由于该实验是验证性实验,而低温会使水分通过细胞膜的速率减慢,因此低温组溶血时间变长,该实验的结果是甲组溶血所需时间小于乙组。
22.有些植物在开花期能通过有氧呼吸产生大量热能,花的温度显著高于环境温度,即“开花生热现象”,该现象有利于植物生殖发育顺利完成。高等植物细胞的有氧呼吸第三阶段,有机物中的电子(e-)经UQ(泛醌)、蛋白复合体(Ⅰ、Ⅱ、Ⅲ、Ⅳ)的作用,传递至氧气生成水。交替氧化酶(AOX)是一种存在于植物花细胞中的酶,电子可直接通过AOX传递给O2生成H2O,大量的能量以热能的形式释放;UCP(离子转运蛋白)能驱散跨膜两侧的H+电化学势梯度,使能量以热能形式释放。如下图所示。请回答下列问题:
(1)图示膜结构是______________,图中的B侧是______________。
(2)H+通过ATP合成酶以______________方式进入B侧,以驱动ATP的合成。据此推测,ATP合成酶的功能包括______________________。
(3)某些早春开花植物的花器官细胞的图示结构中的______________含量较高,有利于早春开花植物的花抵御低温,防止冻伤。此时消耗等量有机物经膜上ATP合成酶催化形成的ATP的量___________(填“增多”、“不变”或“减少”)。
(4)研究表明鱼藤酮可以抑制某些生物细胞线粒体中的电子传递链,从而降低___________,使生物体内合成ATP水平降低,最终因能量得不到供应而缓慢死亡。根据鱼藤酮作用的机理,推测鱼藤酮最不适合用于___________(填选项)。
A.捕杀螺类 B.防治细菌性角斑病 C.防治蚜虫 D.捕杀鱼类
【答案】(1) 线粒体内膜 线粒体基质
(2) 协助扩散 运输和催化
(3) AOX、UCP 减少
(4) 线粒体内膜两侧H+浓度差 B
【分析】分析题意及图示可知,UQ(泛醌,脂溶性化合物)、蛋白复合体(Ⅰ、Ⅱ、Ⅲ、Ⅳ)可以传递有机物分解产生的电子,同时又将H+运输到膜间隙,使膜两侧形成H+浓度差。H+通过ATP合成酶以被动运输的方式进入线粒体基质,并驱动ATP生成。H+可以通过UCP蛋白由膜间隙跨膜运输到线粒体基质。
(1)
图示膜结构能消耗氧气生成水,为线粒体内膜;氧气在线粒体内膜被利用,因此B侧为线粒体基质。
(2)
H+通过ATP合成酶进入线粒体的过程中同时催化ATP合成,该过程是以ATP合成酶为载体,且顺浓度梯度进行的,因此是以协助扩散的方式进入B侧;据此推测,ATP合成酶的功能包括运输(运输H+)和催化(催化ATP合成)。
(3)
某些早春开花植物的花器官能够自主产生热量,使花部温度明显高于周围环境温度,从而促使生殖发育顺利完成;因此图示结构中的AOX、UCP含量较高,有利于早春开花植物的花抵御低温,防止冻伤;据图可知,H+通过UCP蛋白扩散到线粒体基质,导致通过ATP合成酶进入线粒体基质的H+减少,因此此时经膜上ATP合成酶催化形成的ATP的量减少。
(4)
由题意知,鱼藤酮的作用机理是抑制线粒体的电子传递链,从而降低线粒体内膜两侧H+的浓度差,进而影响细胞呼吸作用,降低ATP水平而使生物慢慢死亡;由题意知,鱼藤酮的作用机理是抑制线粒体的电子传递链,进而影响细胞呼吸作用,因此鱼藤酮只能作用于具有线粒体的真核生物,对原核生物没有作用,故不能应用于防治细菌性角斑病,故选B。
23.不同品种的蔬菜对土壤酸性的敏感程度不同,在酸性土壤里,对酸敏感蔬菜如黄瓜,产量可下降20%。在土壤中施用硝酸铵钙可以调节土壤pH,能较彻底地解决土壤酸化的问题。科研人员对黄瓜进行了一些实验,结果如下表。请回答下列问题:
组别
叶绿素/(mg·g-1)
类胡萝卜素/(mg·g-1)
净光合速率/(μmol·m-2·s-1)
气孔导度/(mmol·m-2·s-1)
胞间CO2浓度/(μmol·mol-1)
平均每株产量/(kg/株)
正常土壤
0.59
0.11
8.90
386.67
301.33
12
酸性土壤
0.40
0.07
6.20
327.33
350.67
9
酸性土壤+硝酸铵钙
0.58
0.12
8.69
386.63
302.12
13
(1)本实验的自变量是_________________。通常用___________(试剂)提取黄瓜叶片中的光合色素,在研磨时加入碳酸钙的目的是________________________。
(2)与正常土壤组相比,酸性土壤组导致黄瓜净光合速率显著下降____________(填“是”或“不是”)气孔导度减小造成的,理由是________________________________。
(3)在提取到黄瓜叶片光合色素后,可通过对比各组黄瓜叶片对某种颜色的光的吸收率来计算叶片中的叶绿素含量。为减少其他光合色素的干扰,“某种颜色的光”最可能是_____________(填“红光”“蓝紫光”或“绿光”),原因是_______________________。
(4)与生长在正常土壤中的黄瓜植株相比,生长在酸性土壤+硝酸铵钙土壤中的黄瓜植株单位时间内有机物的制造量_________(填“增加”、“减少”或“不确定”)。
【答案】(1) 土壤pH(或土壤是否酸化)、是否施用硝酸铵钙 无水乙醇 防止对色素的破坏
(2) 不是 与正常土壤组相比,酸性土壤组的气孔导度减小,但胞间CO2浓度增大
(3) 红光 叶绿素主要吸收红光和蓝紫光。类胡萝卜素主要吸收蓝紫光。通过比较红光的吸收率,能更准确地计算出叶绿素含量
(4)不确定
【分析】据题意可知,本实验自变量为土壤pH(或土壤是否酸化)、是否施用硝酸铵钙,因变量为叶绿素含量、类胡萝卜素含量、净光合速率、气孔导度、胞间CO2浓度、平均每株黄瓜产量。
(1)
分析题意可知,本实验分3组,正常土壤、酸性土壤、酸性土壤+硝酸铵钙,由此判断本实验的自变量是土壤pH(或土壤是否酸化)、是否施用硝酸铵钙;绿叶中的色素易溶于有机溶剂,故常用无水乙醇提取黄瓜叶片中的光合色素;为防止对色素的破坏,在研磨时需要加入碳酸钙。
(2)
分析表格数据可知,正常土壤组的气孔导度和胞间CO2浓度分别为386.67、301.33,酸性土壤组的气孔导度和胞间CO2浓度分别为327.33、350.67,据此可以判断与正常土壤组相比,酸性土壤组导致黄瓜净光合速率显著下降不是气孔导度减小造成的,因为与正常土壤组相比,酸性土壤组的气孔导度减小,但胞间CO2浓度增大。
(3)
由于叶绿素主要吸收红光和蓝紫光,类胡萝卜素主要吸收蓝紫光,通过比较红光的吸收率,能更准确地计算出叶绿素含量,所以为减少其他光合色素的干扰,“某种颜色的光”最可能是红光。
(4)
黄瓜植株单位时间内有机物的制造量代表真正光合作用速率,由于呼吸速率未知,所以与生长在正常土壤中的黄瓜植株相比,生长在酸性土壤+硝酸铵钙土壤中的黄瓜植株单位时间内有机物的制造量不一定减少(不确定)。
24.人乳铁蛋白(hLF)广泛分布于乳汁等外分泌液,初乳中含量较高,对细菌、真菌和病毒等都有抑制作用。研究人员开展人乳铁蛋白基因乳腺特异性表达载体构建及转染研究,主要流程如图,图中AseⅠ、NheⅠ、SalⅠ、BamHⅠ代表相关限制酶切点,neor为新霉素抗性基因,BLG基因为β乳球蛋白基因,GFP基因为绿色荧光蛋白基因。请回答:
(1)过程①方法的基本原理是先以人乳腺细胞总RNA为模板通过逆转录合成cDNA(互补DNA),再通过PCR技术扩增相应的DNA片段——hLF基因。但是过程①中,不能从人肌肉细胞中提取RNA用于RT-PCR,这是因为____________,在RT-PCR过程中,加入的引物需在____________端添加识别序列的限制酶是____________,以便于hLF基因插入pEB质粒中。
(2)过程②中,hLF基因插入到BLG基因之后,利用后者的启动子的目的是____________。
(3)将转染后的山羊乳腺上皮细胞先置于含新霉素的培养液中培养,能够存活的细胞应该是导入了____________的细胞,再利用荧光显微镜观察山羊乳腺上皮细胞是否有____________以筛选出转染成功的细胞。
(4)科研过程中,可以用PCR技术检测受体细胞中的染色体上DNA上是否____________或检测____________。可以用____________技术,检测hLF基因是否翻译成人乳铁蛋白。
【答案】(1) hLF基因在人肌肉细胞中不转录(表达) 5' SalⅠ和BamHⅠ
(2)使人乳铁蛋白基因在山羊的乳腺细胞中表达
(3) pEB质粒或pEBL质粒(或普通质粒或重组质粒) 绿色荧光
(4) 插入了hLF基因 hLF基因是否转录出mRNA 抗原—抗体杂交
【分析】分析题图:图中①是利用反转录法获取目的基因,②是基因表达载体的构建,③是用脂质体将目的基因导入受体细胞。
(1)
由于hLF基因在人肌肉细胞中不转录(表达),因此①过程中不能从人肌肉细胞中提取RNA用于RT-PCR。DNA的合成方向是从子链的5'端自3'端延伸的,根据②过程构建的重组质粒中目的基因两侧限制酶的识别序列(只有Sall和BamHI)可知,在RT-PCR过程中,加入的引物需在5'端添加Sall和BamHI两种限制酶的识别序列以便于hLF基因插入pEB中。
(2)
BLG基因为B乳球蛋白基因,过程②中,hLF基因插入到BLG基因之后,利用BLG基因的启动子的目的是使人乳铁蛋白基因在山羊的乳腺细胞中表达。
(3)
据图可知,质粒和重组质粒中的标记基因是neor,因此将转染后的山羊乳腺上皮细胞先置于含新霉素的培养液中培养,能够存活的细胞应该是导入pEB质粒或pEBL质粒的细胞,再利用荧光显微镜观察山羊乳腺上皮细胞中是否有绿色荧光,以筛选出转染成功的细胞。
(4)
目的基因的检测首先要采用PCR技术检测转基因生物染色体的DNA是否插入目的基因,其次采用分子杂交技术检测目的基因是否转录出了mRNA,最后通过抗原一抗体杂交技术检测目的基因是否翻译成蛋白质。
【点睛】本题考查基因工程的相关知识,要求考生理解识记有关技术的原理及操作步骤,掌握各操作步骤中需要注意的细节,能将教材中的知识结合题中信息进行迁移应用。
25.玉米是雌雄同株异花的农作物。科学家发现,玉米籽粒正常与干瘪受一对等位基因A/a控制,干瘪的籽粒无发芽能力;玉米的育性受另外一对等位基因M/m控制,其中基因型MM、Mm个体可产生可育的雌雄配子,mm表现为雄性不育。
(1)将基因型为MM的正常玉米籽粒种植,开花时随机授粉,成熟后收获F1种子再种植。F1植株自花授粉后,有1/2的F1植株果穗上结出干瘪种子,则亲代正常籽粒中纯合体所占比例为______________。
(2)将基因型为AaMm的植株连续自交两代,发现F1植株中雄性可育植株与雄性不育植株的比例为3:1,则可判断A/a、M/m两对等位基因分别位于______________(填“一对”或“两对”)同源染色体上,理由是______________。F2植株中雄性不育个体所占的比例为______________。
(3)在玉米杂交育种过程中,为了持续获得雄性不育植株,将雄配子致死基因B、红色胚带荧光基因R(正常玉米黄色胚)和花粉育性恢复基因M(使雄性不育植株恢复育性)构成紧密连锁的“组件”,可通过转基因技术将单个“组件”导入雄性不育植株细胞的染色体上。请简述利用该转基因植株持续获得非转基因雄性不育植株的育种过程________。(以上植株均不含a基因)
(4)将上述转基因植株作母本与基因型为MM的玉米杂交,F1自交,假设所有卵细胞均可受精,F2植株中有1/8的雄性不育植株,可知单个基因B、R和M构成的紧密连锁的“组件”导入雄性不育植株细胞的(选填“①”、“②”、“①或②”)________染色体上。
【答案】(1)1/3
(2) 两对 若两对等位基因位于1对同源染色体上,则F1代植株中雄性可育植株:雄性不育植株的比例为2:1或3:0 1/6
(3)将该转基因植株进行自花授粉,种子成熟后,收获种子,选黄色种子种植,即可得到非转基因雄性不育植株;代荧光红种子种植继续自花授粉,可持续获得非转基因雄性不育植株
(4)①
【分析】分析题意可知:玉米籽粒正常与干瘪受一对等位基因A/a控制,干瘪的籽粒无发芽能力,由于正常玉米籽粒种植,开花时随机授粉,成熟后收获F1种子再种植。F1植株自花授粉后,有1/2的F1植株果穗上结出干瘪种子,可知干瘪为隐性性状,正常为显性性状;玉米的育性受另外一对等位基因M/m控制,其中基因型MM、Mm个体可产生可育的雌雄配子,mm表现为雄性不育,只能产生雌配子。
(1)
基因型为MM的正常玉米籽粒 ,开花时随机授粉,成熟后收获F1种子再种植。F1植株自花授粉后,有1/2的F1植株果穗上结出干瘪种子,则可知干瘪为隐性性状,正常为显性性状;F1中基因型为AaMM的植株占1/2,故亲本正常籽粒基因型为AAMM、AaMM,设亲代产生的aM配子比例为X,则AM配子比例为(1-X),由于基因型为aa的种子无发芽能力,可计算2X×(1-X)/(1-X2)=1/2,解得X为1/3,故基因型为AaMM的个体所占比例为2/3,AAMM所占比例为1/3,即亲代正常籽粒中纯合体所占比例为1/3。
(2)
将基因型为AaMm的植株连续自交两代,发现F1植株中雄性可育植株与雄性不育植株的比例为3:1,而由于基因型为aa的种子无发芽能力,若若两对等位基因位于1对同源染色体上,则F1代植株中雄性可育植株:雄性不育植株的比例为2:1或3:0,则可判断A/a、M/m两对等位基因分别位于两对同源染色体上。F1植株中雄性可育植株MM:雄性可育Mm:雄性不育植株mm=1:2:1,,雄性不育只能做母本,不能自交,故F2植株中雄性不育个体所占的比例为2/3×1/4=1/6。
(3)
/在玉米杂交育种过程中,为了持续获得雄性不育植株,将雄配子致死基因B、红色胚带荧光基因R(正常玉米黄色胚)和花粉育性恢复基因M(使雄性不育植株恢复育性)构成紧密连锁的“组件”,可通过转基因技术将单个“组件”导入雄性不育植株细胞的染色体上。若要利用该转基因植株持续获得非转基因雄性不育植株,可将该转基因植株BRMmm进行自花授粉,子代基因型为BBRRMMmm(雄配子均致死)、BRMmm(BRMm的雄配子致死,m的雄配子正常)、mm,种子成熟后,收获种子,选黄色种子mm种植,即可得到非转基因雄性不育植株;代荧光红种子BRMmm种植继续自花授粉,可持续获得非转基因雄性不育植株mm。
(4)
将上述转基因植株作母本BRMmm与基因型为MM的玉米杂交,F1自交,假设所有卵细胞均可受精,F2植株中有1/8的雄性不育植株mm,将1/8拆分为1/2×1/4,可知F1中基因型为Mm的个体所占比例为1/2,可知单个基因B、R和M构成的紧密连锁的“组件”与m基因连锁,即导入雄性不育植株细胞的①染色体上。
【点睛】本题考查基因分离定律的实质和应用、基因连锁遗传的相关知识,难度较大。
相关试卷
这是一份2023-2024学年重庆市第八中学高三上学期入学测试生物试题含解析,文件包含重庆市八中2023-2024学年高三上学期入学测试生物试题原卷版docx、重庆市八中2023-2024学年高三上学期入学测试生物试题Word版含解析docx等2份试卷配套教学资源,其中试卷共47页, 欢迎下载使用。
这是一份2022-2023学年重庆市八中高三上学期入学考试生物试题含答案,共21页。试卷主要包含了单选题,多选题,综合题等内容,欢迎下载使用。
这是一份2022-2023学年山西省运城市高三上学期入学考试生物试题含解析,共30页。试卷主要包含了单选题等内容,欢迎下载使用。

