2021-2022学年湖北省孝感市第一中学高三(下)5月模拟考试物理试题含解析
展开孝感高中2022届高三五月模拟考试
物理试题
一、选择题:本题共11小题,每小题4分,共44分,在每小题给出的四个选项中,第1~7题只有一项符合题目要求;第8~11题有多项符合题目要求。
1. 下列说法正确的是( )
A. 普朗克在研究黑体辐射问题时提出了光子说
B. 发生光电效应时,光电子的最大初动能一定等于金属的逸出功
C. 康普顿在研究石墨中的电子对x射线的散射时发现,有些散射波的波长比入射波的波长略大
D. 氢原子核外电子从n=1的轨道跃迁到n=3的轨道时,电子的动能变大、电势能减小
【答案】C
【解析】
【详解】A.普朗克在研究黑体辐射问题时提出了能量子假说;爱因斯坦在对光电效应的研究中,提出了光子说:光子是一份一份的,每一份能量为hv,故A错误;
B.根据光电效应方程
Ekm=hv-W0
知,发生光电效应时,光电子的最大初动能不一定等于金属的逸出功,故B错误;
C.在康普顿效应中,当入射光子与石墨中的电子碰撞时,把一部分动量转移给电子,则动量减小,根据公式
可知有些散射波的波长比入射波的波长略大,故C正确;选项C正确;
D.氢原子核外电子从n=1的轨道跃迁到n=3的轨道时,原子的总能量变大,电子轨道半径变大,根据
电子的动能变小、电势能变大,选项D错误。
故选C。
2. 中国游泳队在2021年东京奥运会的比赛中,获得3金2银1铜的好成绩,其中张雨霏一人拿下2金2银,若某段时间张雨霏在水中正向后用力划水沿直线水平向右匀速游动,此时水对她的作用力方向合理的是图中的( )
A. B.
C. D.
【答案】C
【解析】
【详解】由于张雨霏在水中沿直线水平向右匀速游动,根据力的平衡可知水平方向上,张雨霏受到的水的阻力和水对她的推力为一组平衡力,大小相等,方向相反,故在水平方向上水对张雨霏的作用力为零。在竖直方向上,张雨霏受到重力和水对她竖直向上的浮力,故张雨霏在水中正向后用力划水沿直线水平向右匀速游动时水对她的作用力方向为竖直向上.
故选C。
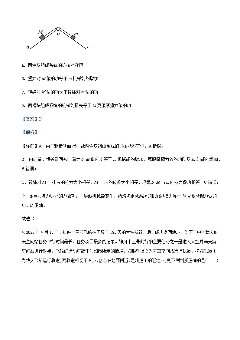
3. 如图所示,楔形木块abc固定在水平面上,粗糙斜面ab和光滑斜面bc与水平面的夹角相同,顶角b处安装一定滑轮,质量分别为M、m()的滑块通过不可伸长的轻绳跨过定滑轮连接,轻绳与斜面平行。两滑块由静止释放后,均沿斜面做匀加速运动。若不计滑轮的质量和摩擦,在两滑块沿斜面运动的过程中( )
A. 两滑块组成系统的机械能守恒
B. 重力对M做的功等于m机械能的增加
C. 轻绳对M做的功大于轻绳对m做的功
D. 两滑块组成系统的机械能损失等于M克服摩擦力做的功
【答案】D
【解析】
【详解】A.由于粗糙斜面ab,故两滑块组成系统的机械能不守恒,A错误;
B.由能量守恒关系可知,重力对M做的功等于m机械能的增加、克服摩擦力做的功以及M动能的增加, B错误;
C.轻绳对M与对m的拉力大小相等,M与m的位移大小相等,轻绳对M与m的拉力做功相等,C错误;
D.除重力弹力以外的力做功,将导致机械能变化,两滑块组成系统的机械能损失等于M克服摩擦力做的功,D正确。
故选D。
4. 2022年4月13日,神舟十三号飞船在历经了183天的太空航行之后,成功返回地球,创下了中国载人航天空间站任务飞行时间最长、任务项目最多的纪录。神舟十三号此行的主要任务之一是进入太空并与天宫空间站进行对接,飞船的运动可简化为如图所示的情境,圆形轨道2为天宫空间站运行轨道,椭圆轨道1为载人飞船运行轨道,两轨道相切于P点,Q点在地面附近,是轨道1的近地点,则下列判断正确的是( )
A. 载人飞船可在到达轨道2后不断加速追上空间站实现对接
B. 载人飞船在轨道1上P点的加速度等于空间站在轨道2上P点的加速度
C. 载人飞船在轨道1上经过Q点时的速度等于7.9km/s
D. 载人飞船从Q点向P点运动过程中,万有引力不做功
【答案】B
【解析】
【详解】A.若载人飞船在到达轨道2后不断加速,则会做离心运动,从而远离轨道2,不会追上空间站从而不能实现对接,选项A错误;
B.根据
可知,载人飞船在轨道1上P点的加速度等于空间站在轨道2上P点的加速度,选项B正确;
C.载人飞船从近地圆轨道的Q点加速才能进入轨道1的椭圆轨道,则在轨道1上经过Q点时的速度大于7.9km/s,选项C错误;
D.载人飞船从Q点向P点运动过程中,万有引力对飞船做负功,选项D错误。
故选B。
5. 如图所示,小车静止在光滑水平面上,AB是小车内半圆弧轨道的水平直径,现将一质量为m的小球从距A点正上方R处由静止释放,小球由A点沿切线方向进入半圆轨道后又从B点冲出,已知半圆弧半径为R,小车质量是小球质量的k倍,不计一切摩擦,则下列说法正确的是( )
A. 在相互作用过程中小球和小车组成系统动量守恒
B. 小球从小车的B点冲出后,不能止升到刚释放时的高度
C. 整个过程中小球和小车的机械能守恒
D. 小球从滑入轨道至圆弧轨道的最低点时小球的位移大小
【答案】C
【解析】
【详解】A.小球与小车组成的系统仅在水平方向不受外力,即只是水平方向系统动量守恒,故A错误;
B.因为系统水平方向总动量保持为零,则小球由B点离开小车时小车速度为零,小球竖直上抛,由机械能守恒可知小球能上升到原来的高度,故B错误;
C.整个过程中小球和小车的机械能守恒,C正确;
D.人船模型可得
解得
,
所以小球的水平位移大小为,故D错误。
故选C。
6. 教学用发电机能够产生正弦式交变电流。利用该发电机内阻可忽略通过理想变压器向定值电阻R供电,电路如图所示,理想交流电流表A、理想交流电压表V的读数分别为I、U,R消耗的功率为。若发电机线圈的转速变为原来的,则( )
A. R消耗的功率变为 B. 电压表V的读数变为
C. 电流表A的读数变为2I D. 通过R的交变电流频率不变
【答案】B
【解析】
【分析】根据公式分析电动机产生的交流电的最大值以及有效值、频率的变化情况;
根据判断原副线圈中电流电压的变化情况,根据副线圈中功率的变化判断原线圈中功率的变化;
【详解】AB.根据可知转速变为原来的,则角速度变为原来的,根据可知电动机产生的最大电动势为原来的,根据可知发电机的输出电压有效值变为原来的,即原线圈的输出电压变为原来的,根据可知副线圈的输入电压变为原来的,即电压表示数变为原来的,根据可知R消耗的电功率变为,A错误B正确;
C.副线圈中的电流为,即变为原来的,根据可知原线圈中的电流也变为原来的,C错误;
D.转速减小为原来的,则频率变为原来的,D错误。
【点睛】本题考查了交流电最大值,有效值,频率,变压器等;需要知道交流电路中电表的示数为有效值,在理想变压器中,恒有,副线圈消耗的功率决定了原线圈的输入功率。
7. 一列简谐横波沿水平方向向右传播,在该波上有M、N两质点,平衡位置间距为3m。从某时刻开始计时,两质点的振动图像如图所示,若、两质点间平衡位置的距离小于该简谐横波的波长,下列说法正确的是( )
A. 该简谐横波的传播周期为3.3s
B. 时质点M偏离平衡位置的位移最大
C. 该简谐横波的传播速度为5.0m/s
D. 沿振动方向两质点间最大距离为20cm
【答案】C
【解析】
【详解】AC.质点的振动方程为
将点(0,5)和(3.3,0)代入解得
同理可得N质点的振动方程为
因为简谐波沿水平向右传播,则
当时
波的周期为
波的速度为
A错误,C正确;
B.当时
也不等于,B错误;
D.因为两质点的相位差为,则沿振动方向两质点的最大距离不为20cm,D错误。
故选C。
8. 回旋加速器的工作原理如图所示,置于高真空中的D形金属盒半径为R,两盒间的狭缝很小,带电粒子穿过狭缝的时间可以忽略不计。匀强磁场的磁感应强度为B、方向与盒面垂直。粒子源S产生的粒子质量为m,电荷量为+q,加速电压为U,则( )
A. 交变电压的周期必须大于粒子在磁场中回转周期
B. 加速电压为U越大,粒子获得的最大动能越大
C. D形盒半径R越大,粒子获得的最大动能越大
D. 磁感应强度B越大,粒子获得的最大动能越大
【答案】CD
【解析】
【详解】A.要想使粒子不断地在D型盒的缝隙中被加速,则交变电压的周期等于粒子在磁场中回转的周期,选项A错误;
BCD.根据洛伦兹力提供向心力有
则粒子获得的最大动能为
所以粒子获得的最大动能与加速电压的大小无关,D形盒半径R越大,磁感应强度B越大,粒子获得的最大动能越大,选项B错误,CD正确。
故选CD。
9. 如图所示,光滑绝缘水平桌面上,虚线右侧有竖直向下的匀强磁场,其磁感应强度大小为,虚线左侧有一长、宽的矩形金属框,其质量为、电阻为,边与平行。第一次,让金属框沿水平桌面、垂直方向以的初速度冲入磁场区域;第二次,让金属框在水平向右的外力作用下以的速度匀速进入磁场区域。下列说法正确的是( )
A. 进入磁场的过程中,金属框中的电流方向为
B. 前、后两次进入磁场的过程中,通过金属框横截面的电荷量之比为
C. 前、后两次进入磁场的过程中,金属框中的焦耳热之比为
D. 金属框前、后两次进入磁场过程的时间之比为
【答案】BC
【解析】
【详解】A.根据右手定则可知,进入磁场的过程中,金属框中的电流方向为,故A错误;
B.线框进入磁场的过程中,根据法拉第电磁感应定律可知,产生的平均感应电动势为
则线框中的平均感应电流为
则通过金属框横截面的电荷量
则前、后两次进入磁场的过程中,通过金属框横截面的电荷量之比为,故B正确;
C.第一次进入时,设线框进入磁场后的速度为,根据动量定理得
代入数据解得
根据动能定理可得,线框进入磁场过程中,安培力做功
则第一次进入时,金属框中的焦耳热
第二次进入时,根据题意可知
,,
则第二次进入时,金属框中的焦耳热
则前、后两次进入磁场的过程中,金属框中的焦耳热之比为,故C正确;
D.由C分析可知,线框第一次完全进入磁场之后的速度为,假如线框匀减速进入,则根据公式
解得
第二次匀速进入,则运动时间为
则
根据题意可知,线框第一次进入磁场时,做加速度减小的减速运动,则所用时间
则金属框前、后两次进入磁场过程的时间之比大于,故D错误。
故选BC。
10. 某汽车的四冲程内燃机利用奥托循环进行工作,该循环由两个绝热过程和两个等容过程组成。如图所示为一定质量的理想气体所经历的奥托循环,则该气体( )
A. 状态a和c在同一条等温线上
B. 在a→b过程中增加的内能在数值上等于abefa所围的“面积”
C. 在一次循环过程中吸收的热量大于放出的热量
D. b→c过程中增加的内能小于d→a过程中减少的内能
【答案】BC
【解析】
【详解】A.从c到d为绝热膨胀,有,外界对气体做功,根据热力学第一定律,可知,即内能减少,温度降低,状态c的温度高于状态d的温度;从d到a,体积不变,由查理定律
可知压强减小,则温度降低,则状态d的温度高于状态a的温度,可得状态c的温度高于状态a的温度,所以状态a的温度小于状态c的温度,A错误;
B.在a→b过程中为绝热压缩,外界对气体做功,,根据热力学第一定律,可知
即外界对其做的功全部用于增加内能,而p-V图线与坐标轴所围面积表示外界对气体做功,所以在a→b过程中增加的内能在数值上等于abefa所围的“面积”,B正确;
CD.从b→c过程系统从外界吸收热量,从c→d系统对外做功,从d→a系统放出热量,从a→b外界对系统做功,根据p-V图像“面积”即为气体做功大小,可知c到d过程气体对外界做功,图像中b→c→d→a围成的图形的面积为气体对外界做的功,整个过程气体内能变化为零,则
即在一次循环过程中吸收的热量大于放出的热量,则b→c过程中增加的内能大于d→a过程中减少的内能,C正确D错误。
故选BC
11. 如图,两水平面(虚线)之间的距离为H,其间的区域存在方向水平向右的匀强电场。自该区域上方的A点将质量为m、电荷量分别为q和-q(q>0)的带电小球M、N先后以相同的初速度沿平行于电场的方向射出。小球在重力作用下进入电场区域,并从该区域的下边界离开。已知离开电场时N的速度方向竖直向下;M在电场中做直线运动,刚离开电场时M的动能为N刚离开电场时的动能的1.5倍。不计空气阻力,重力加速度大小为g。下列说法正确的是( )
A. M与N在电场中沿水平方向的位移之比
B. A点距电场上边界的高度
C. 带电小球进入电场时速度方向与水平方向夹角的正切值
D. 该电场的电场强度大小
【答案】AD
【解析】
【详解】A.设小球M、N在A点水平射出时的初速度大小为,则它们进入电场时的水平速度仍然为。M、N在电场中运动的时间t相等,电场力作用下产生的加速度沿水平方向,大小均为a,在电场中沿水平方向的位移分别为和,由题给条件和运动学公式得
解得
A正确;
B.M的运动轨迹如图所示
将M进出电场的瞬时速度、分解,设轨迹与水平方向夹角为,则有
由(1)可知
由此可得
设A距电场上边界的高度为h,小球在竖直方向做自由落体运动,可得
解得
B错误;
CD.如图所示
设电场强度大小为E,小球M进入电场后做直线运动,则
设M、N离开电场时的动能分别为、,则
由已知条件得
解得
D正确;
则带电小球进入电场时速度方向与水平方向夹角的正切值
C错误;
故选AD。
二、实验题(12题6分,13题10分,共16分)
12. 图甲为测量物块与木板间的动摩擦因数的实验装置,挡光条固定在物块的最前端,光电门固定在木板上,并靠近物块的初始位置,当地的重力加速度为g。
甲
(1)如图乙所示,游标卡尺测得的挡光条宽度为______cm;
乙
(2)调整实验装置,使木板水平,物块被弹射器弹开,在木板上做减速运动。某次测量时发现挡光条通过光电门时,数字计时器记录挡光条的挡光时间为t,测得物块被弹开时挡光条中心与光电门中心的距离为,物块停止时光电门中心与挡光条中心的距离为x,挡光条宽度用d表示,物块的质量用m表示,重力加速度为g,则物块与木板间的动摩擦因数______;(均用字母表示)
(3)考虑到空气阻力的影响,的测量值与真实值相比______(填“偏大”“偏小”或“相等”)。
【答案】 ①. 0.450 ②. ③. 偏大
【解析】
【分析】
【详解】(1)[1]游标卡尺的读数=主尺读数+对齐格数×分度值,可知遮光条的宽度
(2)[2]物体通过光电门时的速度为
由动能定理,则有
解得
(3)[3]考虑空气阻力的影响,则有
因此值的测量值与真实值相比偏大;
13. ⑴某实验小组为了测量某一电阻Rx的阻值,他们先用多用电表进行粗测,测量出Rx的阻值约为18Ω左右.为了进一步精确测量该电阻,实验台上有以下器材:
A.电流表(量程15mA,内阻未知)
B.电流表(量程0.6A,内阻未知)
C.电阻箱(0~99.99Ω)
D.电阻箱(0~999.9Ω)
E.电源(电动势约3V,内阻约1Ω)
F.单刀单掷开关2只
G.导线若干
甲同学设计了如图甲所示的实验原理图并连接好实验器材,按照如下步骤完成实验:
a.先将电阻箱阻值调到最大,闭合S1,断开S2,调节电阻箱阻值,使电阻箱有合适阻值R1,此时电流表指针有较大的偏转且示数为I;
b.保持开关S1闭合,再闭合开关S2,调节电阻箱的阻值为R2,使电流表的示数仍为I.
①根据实验步骤和实验器材规格可知,电流表应选择_______,电阻箱应选择_______ (选填器材前的字母)
②根据实验步骤可知,待测电阻Rx= ____________________(用步骤中所测得的物理量表示).
⑵同学乙认为该电路可以用来测电源的电动势、内阻.若已知所选电流表的内阻RA=2.0Ω,闭合开关S2,调节电阻箱R,读出多组电阻值R和电流I的数据;由实验数据绘出的-R图象如图乙所示,由此可求得电源电动势E=________ V,内阻r= ____ Ω.(计算结果保留两位有效数字)
【答案】 ①. A; ②. D; ③. ; ④. 3.2; ⑤. 2.0;
【解析】
【分析】(1)根据闭合电路欧姆定律求出通过待测电阻的最大电流来选择电流表量程,然后再通过求出电路中需要的最大电阻来选择电阻箱;列出开关S2断开和闭合时对应的闭合电路欧姆定律表达式,然后求解即可.
(2)根据实验电路应用欧姆定律求出图象的函数表达式,然后根据图示图象求出电源电动势与内阻.
【详解】(1)电源电动势为3V,电流表量程为15mA=0.015A,选A;由欧姆定律:可知,电路中的最小电阻应为:,所以电阻箱应选D;
②根据闭合电路欧姆定律得:
S2断开时有:E=I(Rx+R1+RA+r),S2闭合时有:E=I(R2+RA+r),解得:Rx=R2-R1;
(2)闭合开关S2,由闭合电路欧姆定律得:E=I(R+RA+r),整理得:由图象可知:,,而已知RA,解得,.可得
【点睛】本题考查了测电源电动势与内阻实验、考查了测量电阻的实验,要注意正确根据题意明确实验原理;然后根据所对应的物理规律分析求解即可;对于图象分析问题,要注意根据物理规律确定公式,结合图象的性质分析斜率以及截距的意义.
三、计算题(14题10分,15题14分,16题16分,共40分)
14. 如图所示ABC部分为一透明材料做成的柱形光学元件的横截面,AC为一半径为R的圆弧,D为圆弧面圆心,ABCD构成正方形,在D处有一点光源。若只考虑首次从圆弧AC直接射向AB、BC的光线,从点光源射入圆弧AC的光中,有一部分不能从AB、BC面直接射出,己知这部分光照射圆弧AC的弧长为,求:
(1)该材料的折射率。
(2)点光源发出的光射到AB面上的最长时间。
【答案】(1);(2)
【解析】
【详解】(1)设弧长为的圆弧所对的圆心角为
根据几何知识,全反射的临界角为
根据全反射条件
解得
(2)由题意可知,沿DB方向到达AB面上的光在材料中的传播距离最大,时间最长,做出如图所示光路图,有几何关系可知光从光源到AC面的传播距离为R,材料中的传播距离为
在材料中的传播时间为
光在空气中传播的时间为
点光源发出的光射到AB面上的最长时间为
15. 如图所示,粒子源内可以飘出(可以认为初速度为零)比荷不同的各种带正电的粒子,经加速电压为U1的加速电场加速后,沿平行板M、N间的中线进入偏转电场,M板带正电,N板带负电,两板间距离为d,板长也为d,质量为m、电荷量为+q的粒子刚好从N板的右端边缘进入垂直于纸面向里的匀强磁场中,长为d的挡板平行于磁场边界(竖直虚线)固定在磁场中,挡板关于M、N板间中线对称,挡板到磁场边界的距离也为d,不计重力,求:
(1)M、N两板间偏转电压U2的大小;
(2)要使粒子打在挡板上,匀强磁场的磁感应强度大小应满足什么条件?
【答案】(1);(2)
【解析】
【详解】(1)粒子经加速电场加速有
解得
粒子经偏转电场偏转,在电场中做类平抛运动,则有
,
根据牛顿第二定律有
解得
(2)设粒子进磁场时速度大小为v,根据动能定理有
解得
设粒子进磁场时速度方向与水平方向夹角为,则有
,
解得
磁感应强度越大,粒子做圆周运动的半径越小,当粒子的运动轨迹刚好与挡板相切时,设粒子做圆周运动的半径为,根据几何关系可知
解得
根据牛顿第二定律有
解得
当粒子刚好打在挡板的最下端,根据几何关系,粒子在磁场中做圆周运动的半径
根据牛顿第二定律有
,
解得
因此磁感应强度大小应满足
16. 如图甲所示,质量为M=1kg、长度L=1.5m的木板A静止在光滑水平面上(两表面与地面平行),在其右侧某一位置有一竖直固定挡板P。质量为m=3kg的小物块B(可视为质点)以v=4m/s的初速度从A的最左端水平冲上A,一段时间后A与P发生弹性碰撞。以碰撞瞬间为计时起点,取水平向右为正方向,碰后0.3s内B的速度v随时间t变化的图像如图乙所示。取重力加速度g=10m/s2,求:
(1)A、B之间的动摩擦因数;
(2)B刚冲上A时,挡板P离A板右端的最小距离;
(3)A与P碰撞几次,B与A分离?
【答案】(1)0.5;(2)0.3m:(3)2次
【解析】
【详解】(1)由题图乙得碰后0~0.3s,B的加速度大小
根据牛顿第二定律
解得
(2)由题图乙得碰后B的速度,即A第1次与P碰前瞬间B的速度为
设此时A的速度,对A、B系统由动量守恒定律有
代入数据解得
A第1次与P碰撞前A一直向右加速,A与P的距离最短为,对A由动能定理有
代入数据得
(3)A第1次与P碰前,B在木板A上的滑动距离为,对A、B组成的系统,由能量守恒有
代入数据得
A第1次与挡板P碰后到共速的过程中,对A、B系统,动量守恒可得
由能量守恒有
解得
假设第3次碰撞前,A与B仍不分离,A第2次与挡板P相碰后到共速的过程中,以水平向右为正方向,由动量守恒有
解得
由能量守恒有
,
解得
由于
故不能发生第3次碰撞,所以A与P碰撞2次,B与A分离。
2023届湖北省荆门市龙泉中学高三下学期模拟考试物理试题(含解析): 这是一份2023届湖北省荆门市龙泉中学高三下学期模拟考试物理试题(含解析),共22页。试卷主要包含了单选题,多选题,实验题,解答题等内容,欢迎下载使用。
2021-2022学年重庆市第一中学高三(下)5月物理试题含解析: 这是一份2021-2022学年重庆市第一中学高三(下)5月物理试题含解析,共28页。试卷主要包含了考试结束后,将答题卡交回等内容,欢迎下载使用。
2021-2022学年湖北省宜昌市长阳县第一高级中学高一(下)期末模拟物理试题含解析: 这是一份2021-2022学年湖北省宜昌市长阳县第一高级中学高一(下)期末模拟物理试题含解析

