所属成套资源:全套高三学期月考生物试题含解析
2022-2023学年山东省泰安市一中老校区(新泰中学)高三上学期第一次月考生物试题含解析
展开
这是一份2022-2023学年山东省泰安市一中老校区(新泰中学)高三上学期第一次月考生物试题含解析,共36页。试卷主要包含了单选题,非选择题组,实验题,综合题等内容,欢迎下载使用。
山东省泰安市一中老校区(新泰中学)2022-2023学年高三上学期第一次月考生物试题
学校:___________姓名:___________班级:___________考号:___________
一、单选题
1.下列关于生物科学史的叙述,错误的是( )
A.辛格和尼科尔森通过电镜观察到细胞膜的流动镶嵌模型
B.卡尔文和同事利用14C标记的CO2阐明光合作用中碳的转变途径
C.科学家发现在离体叶绿体的悬浮液中加入铁盐或其他氧化剂,在光照下会发生水的光解、产生氧气,这个实验可以直接证明叶绿体是光合作用的细胞器
D.伞藻嫁接实验和核移植实验说明生物体形态结构的建成主要与细胞核有关
【答案】A
【分析】光合作用的部分发现历程:
(1)恩格尔曼采用水绵、好氧细菌和极细光束进行对照实验,发现光合作用的场所是叶绿体;
(2)鲁宾和卡门采用同位素标记法进行实验证明光合作用释放的O2来自水;
(3)卡尔文采用同位素标记法探明了CO2的固定过程中碳元素的转移途径。
【详解】A、流动镶嵌模型是通过观察等手段之后建立起来的结构模型,在显微镜下不可能看到,A错误;
B、卡尔文和同事利用14C标记的CO2供小球藻进行光合作用,最终探明了CO2中的碳是如何转化为有机物中的碳的,即阐明了光合作用中碳的转变途径,B正确;
C、科学家发现在离体叶绿体的悬浮液中加入铁盐或其他氧化剂,在光照下可以释放出氧气,这个实验可以直接证明叶绿体是光合作用的细胞器,C正确;
D、伞形帽伞藻上长出了菊花帽,菊花帽伞藻上长出了伞形帽,伞藻嫁接实验和核移植实验说明生物体形态结构的建成主要与细胞核有关,D正确。
故选A。
2.下图表示糖类的化学组成和种类,相关叙述正确的是( )
A.①、②、③依次代表单糖、二糖、多糖,它们均可继续水解
B.①、②均属还原糖,在加热条件下与斐林试剂发生反应将产生砖红色沉淀
C.④、⑤分别为纤维素、肌糖原,二者均可作为储能物质
D.⑥存在于甲壳类动物和昆虫的外骨骼中,可以用于制作人造皮肤
【答案】D
【分析】①、②、③分别代表单糖、二糖、多糖,其中单糖不能继续水解;多糖种类有淀粉、糖原、纤维素和几丁质,糖原包括肝糖原和肌糖原;蔗糖和多糖不是还原糖;纤维素不是储能物质。
【详解】A、①②③依次代表单糖、二糖、多糖,单糖不可继续水解,A错误;
B、①属于单糖,是还原糖,在水浴加热条件下与斐林试剂发生反应将产生砖红色沉淀,②属于二糖,其中蔗糖不是还原糖,B错误;
C、④⑤分别为纤维素、肌糖原,纤维素不是储能物质,C错误;
D、⑥几丁质广泛存在于甲壳类动物和昆虫的外骨骼中,D正确。
故选D。
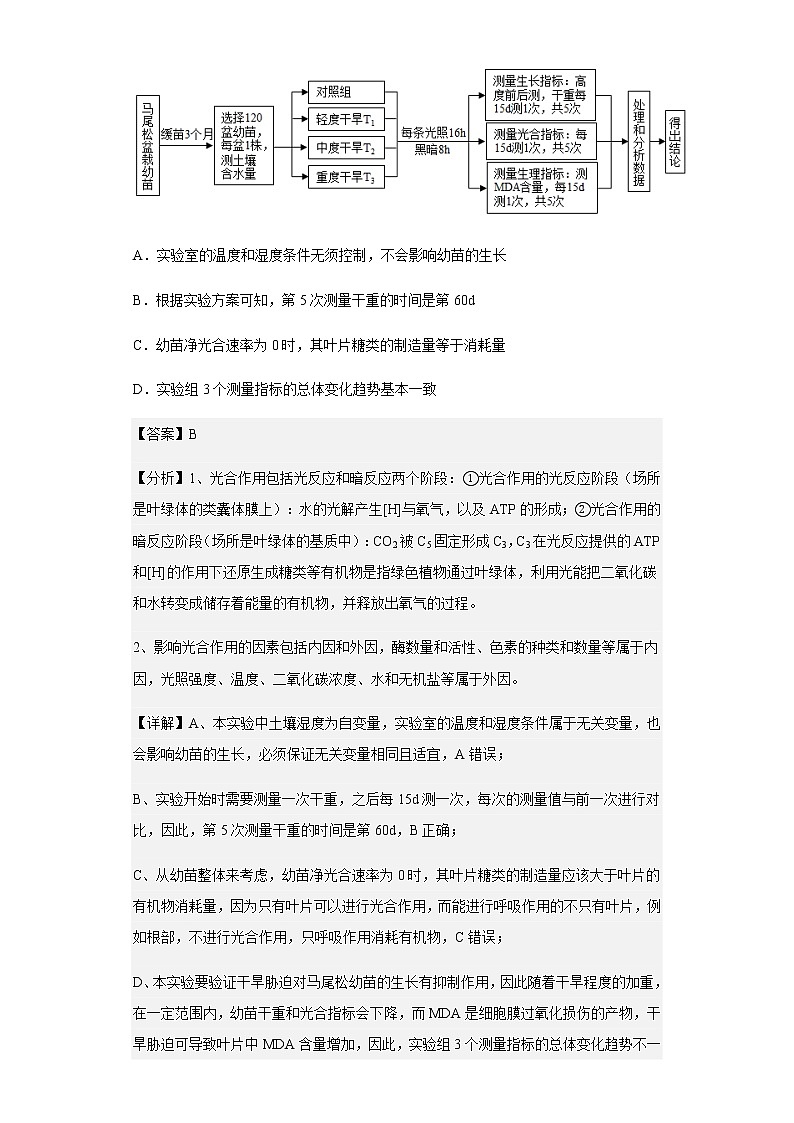
3.为验证干旱胁迫对马尾松幼苗的生长有抑制作用,同学们以土壤含水量80%为对照组,分别以土壤含水量65%、50%和35%为轻度干旱T1、中度干旱T2和重度干旱T3进行实验。设计的实验方案如下图(注:MDA是细胞膜过氧化损伤的产物,干旱胁迫可导致叶片中MDA含量增加)。下列分析正确的是( )
A.实验室的温度和湿度条件无须控制,不会影响幼苗的生长
B.根据实验方案可知,第5次测量干重的时间是第60d
C.幼苗净光合速率为0时,其叶片糖类的制造量等于消耗量
D.实验组3个测量指标的总体变化趋势基本一致
【答案】B
【分析】1、光合作用包括光反应和暗反应两个阶段:①光合作用的光反应阶段(场所是叶绿体的类囊体膜上):水的光解产生[H]与氧气,以及ATP的形成;②光合作用的暗反应阶段(场所是叶绿体的基质中):CO2被C5固定形成C3,C3在光反应提供的ATP和[H]的作用下还原生成糖类等有机物是指绿色植物通过叶绿体,利用光能把二氧化碳和水转变成储存着能量的有机物,并释放出氧气的过程。
2、影响光合作用的因素包括内因和外因,酶数量和活性、色素的种类和数量等属于内因,光照强度、温度、二氧化碳浓度、水和无机盐等属于外因。
【详解】A、本实验中土壤湿度为自变量,实验室的温度和湿度条件属于无关变量,也会影响幼苗的生长,必须保证无关变量相同且适宜,A错误;
B、实验开始时需要测量一次干重,之后每15d测一次,每次的测量值与前一次进行对比,因此,第5次测量干重的时间是第60d,B正确;
C、从幼苗整体来考虑,幼苗净光合速率为0时,其叶片糖类的制造量应该大于叶片的有机物消耗量,因为只有叶片可以进行光合作用,而能进行呼吸作用的不只有叶片,例如根部,不进行光合作用,只呼吸作用消耗有机物,C错误;
D、本实验要验证干旱胁迫对马尾松幼苗的生长有抑制作用,因此随着干旱程度的加重,在一定范围内,幼苗干重和光合指标会下降,而MDA是细胞膜过氧化损伤的产物,干旱胁迫可导致叶片中MDA含量增加,因此,实验组3个测量指标的总体变化趋势不一致,D错误。
故选B。
4.下列有关光合作用和呼吸作用的叙述,正确的是
A.光反应为暗反应提供的物质有NADPH和ATP,只有ATP能储存能量
B.若突然降低环境中的CO2浓度,则短时间内C3减少,C5含量不变
C.光照条件下,绿色植物叶肉细胞产生的CO2被利用至少穿过4层膜
D.水稻的叶肉细胞与蓝细菌细胞中,参与光合作用的色素种类相同
【答案】C
【分析】光合作用:①光反应场所在叶绿体类囊体薄膜,发生水的光解、ATP和NADPH的生成;②暗反应场所在叶绿体的基质,发生CO2的固定和C3的还原,消耗ATP和NADPH。
【详解】A、光反应为暗反应提供的物质有NADPH和ATP,ATP能储存能量,为暗反应提供能量,NADPH既能提供能量,也能作还原剂,A错误;
B、若突然降低环境中的CO2浓度,CO2与C5结合形成C3减少,光照不变,C3还原形成C5不变,即C3来源减少,去路不变,因此C3减少,C5来源不变,去路减少,因此C5增加,B错误;
C、光照条件下,绿色植物叶肉细胞的线粒体内膜产生CO2,在叶绿体基质中被利用,至少穿过线粒体2层膜,叶绿体2层膜,共4层膜,C正确;
D、叶肉细胞中参与光合作用的色素为叶绿素和类胡萝卜素,蓝细菌参与光合作用的色素为叶绿素和藻蓝素,因此参与光合作用的色素种类不完全相同,D错误。
故选C。
5.大麦种子吸水萌发时,淀粉大量水解,新的蛋白质和RNA分别在吸水后15~20min和12h开始合成。水解淀粉的淀粉酶一部分来自种子中原有酶的活化,还有一部分来自新合成的蛋白质。下列叙述错误的是( )
A.萌发种子中自由水与结合水的比值高于干燥种子
B.淀粉酶水解淀粉的产物经斐林试剂检测后不会产生砖红色沉淀
C.有些酶和RNA可以在干种子中长期保存
D.种子萌发时消耗的有机物从根本上说,最终来源于母体的光合作用
【答案】B
【分析】细胞内水的存在形式是自由水和结合水,结合水是细胞结构的重要组成成分,自由水是良好的溶剂,是许多化学反应的介质,自由水还参与许多化学反应,自由水对于物质运输具有重要作用;细胞代谢越旺盛,自由水与结合水比值越大,抗逆性越差,反之亦然。
【详解】A、萌发种子会吸水,其新陈代谢旺盛,细胞中自由水与结合水的比值高于干燥种子,A正确;
B、淀粉在淀粉酶的催化作用下水解的产物有麦芽糖,麦芽糖是还原糖,能与斐林试剂反应呈现砖红色,B错误;
C、水解淀粉的淀粉酶一部分来自种子中原有酶的活化,说明干燥种子中含有淀粉酶,新蛋白质合成在15~20分钟,而RNA合成在12小时,说明在新RNA合成之前存在mRNA、tRNA,进行翻译过程,C正确;
D、种子萌发时消耗的有机物从根本上说,最终来源于母体的光合作用,D正确。
故选B。
6.下图表示在最适CO2浓度下,给予不同条件时紫罗兰光合速率变化的示意图。已知O-T3段为最适温度,下列分析错误的是( )
A.若实验过程中给紫罗兰提供14CO2,14C3先于14C5出现
B.由适宜光照变为较低光照时,短时间内C3与C5的含量比值将减小
C.若T3时刻改为降低温度,之后光合速率的变化趋势与图中大致相同
D.T2时刻后,叶绿体中ATP与ADP相互转化的速率加快
【答案】B
【分析】光合作用包括光反应和暗反应两个阶段:①光合作用的光反应阶段(场所是叶绿体的类囊体膜上):水的光解以及ATP的形成;②光合作用的暗反应阶段(场所是叶绿体的基质中):CO2固定,C3还原。
【详解】A、若实验过程中给紫罗兰提供14CO2,首先进行二氧化碳的固定,出现在14C3,再在14C5出现,A正确;
B、由适宜光照变为较低光照时,短时间内C3含量增多,C5的含量减少,故C3与C5比值将增加,B错误;
C、已知O-T3段为最适温度,若T3时刻改为降低温度,酶活性降低,之后光合速率的变化趋势与图中大致相同,C正确;
D、T2时刻后,给予适宜光照,光合作用增强,叶绿体中ATP与ADP相互转化的速率加快,D正确。
故选B。
7.某同学进行质壁分离和复原实验时,实验前测得洋葱鳞片叶外表皮细胞原生质体(不包括细胞壁的植物细胞)体积为x,将其分别置于一定浓度的KNO3溶液和高浓度的蔗糖溶液中,一段时间后测得原生质体的体积分别为y和z,则三者的大小关系不可能是
A.x>y=z B.x=y>z C.x=y=z D.x>y>z
【答案】C
【分析】1、植物细胞的质壁分离:当细胞液的浓度小于外界溶液的浓度时,细胞就会通过渗透作用而失水,细胞液中的水分就透过原生质层进入到溶液中,使细胞壁和原生质层都出现一定程度的收缩。由于原生质层比细胞壁的收缩性大,当细胞不断失水时,原生质层就会与细胞壁分离。
2、质壁分离复原的原理:当细胞液的浓度大于外界溶液的浓度时,细胞就会通过渗透作用而吸水,外界溶液中的水分就通过原生质层进入到细胞液中,整个原生质层就会慢慢地恢复成原来的状态,紧贴细胞壁,使植物细胞逐渐发生质壁分离复原。
【详解】A、若细胞液浓度低于KNO3溶液浓度和蔗糖溶液浓度,而KNO3溶液浓度低于蔗糖溶液浓度,则在KNO3溶液中细胞先发生质壁分离,再发生质壁分离的复原,而在蔗糖溶液浓度中细胞发生质壁分离,则y有可能等于z,均小于x,A不符合题意;
B、若细胞液浓度和KNO3溶液浓度相同,则x=y,若细胞液浓度低于蔗糖溶液浓度,则细胞发生质壁分离,即x>z,即x=y>z,B不符合题意;
C、题干中蔗糖溶液浓度为高浓度,则细胞在蔗糖溶液中会失水,发生质壁分离,即x一定大于z,C符合题意;
D、若细胞液浓度低于KNO3溶液浓度和蔗糖溶液浓度,在KNO3溶液中细胞先发生质壁分离,再发生质壁分离的复原,而在蔗糖溶液浓度中细胞发生质壁分离,则y>z,均小于x,D不符合题意。
故选C。
8.细胞中的细胞膜、细胞器膜、核膜等统称为生物膜,如图显示了发生在生物膜上的物质运输(物质微粒的相对数目表示浓度高低),有关叙述错误的是( )
A.甘油、葡萄糖、氨基酸进入细胞需要消耗能量
B.图中Na+以主动运输的方式运出细胞
C.H+进入溶酶体需要转运蛋白参与
D.线粒体的嵴增大了其生物膜面积
【答案】A
【分析】如图显示了发生在生物膜上的物质运输,物质微粒的相对数目表示浓度高低,据图分析可知:甘油从高浓度运输到低浓度,不需要载体,不耗能,属于自由扩散;葡萄糖从高浓度运输到低浓度,需要载体,不耗能,属于协助扩散;氨基酸从高浓度运输到低浓度,需要载体,不耗能,属于协助扩散;钠离子从低浓度到高浓度运输,是主动运输。
【详解】A、由分析可知,甘油进入细胞属于自由扩散,葡萄糖进入细胞属于协助扩散,两者进入细胞都不需要消耗能量,A错误;
B、据图可知,钠离子从低浓度到高浓度运出细胞,是主动运输,B正确;
C、细胞质基质pH为7.2左右,溶酶体内部pH为5左右,H+进入溶酶体的方式为主动运输,需要转运蛋白参与,C正确;
D、细胞中所有的膜结构称为生物膜,包括细胞膜、细胞器膜和核膜,线粒体的内膜向内折叠形成嵴,增大了内膜面积,故线粒体的嵴增大了其生物膜面积,D正确。
故选A。
9.设置若干组含有一定浓度葡萄糖溶液的密封瓶,分别向其中加入等量的酵母菌并进行培养,向各组通入不同浓度的O2,再测定各组产生的酒精和CO2的量,结果如表所示。下列叙述错误的是( )
O2浓度/%
a
b
c
d
产生的CO2的量/mol
9
12
15
30
产生的酒精的量/mol
9
6
3
0
A.O2浓度为a时,酵母菌产生能量的场所为细胞质基质
B.O2浓度为b时,有氧呼吸和无氧呼吸消耗的葡萄糖的量相等
C.O2浓度为c时,葡萄糖中能量的去路有三处
D.O2浓度为d时,酵母菌只进行有氧呼吸
【答案】B
【分析】1、有氧呼吸的第一、二、三阶段的场所依次是细胞质基质、线粒体基质和线粒体内膜.有氧呼吸第一阶段是葡萄糖分解成丙酮酸和[H],合成少量ATP;第二阶段是丙酮酸和水反应生成二氧化碳和[H],合成少量ATP;第三阶段是氧气和[H]反应生成水,合成大量ATP。
2、无氧呼吸的场所是细胞质基质,无氧呼吸的第一阶段和有氧呼吸的第一阶段相同。无氧呼吸由于不同生物体中相关的酶不同,在植物细胞和酵母菌中产生酒精和二氧化碳,在动物细胞和乳酸菌中产生乳酸。
【详解】A、O2浓度为a时,产生CO2的量和产生酒精的量相等,此时酵母菌只进行无氧呼吸,酵母菌产生能量的场所为细胞质基质,A正确;
B、O2浓度为b时,无氧呼吸产生酒精的量为6mol,消耗的葡葡糖量为6/2=3mol,有气呼吸消耗的葡萄糖量为(12-6)/6=1mol,即无氧呼吸消耗的葡萄糖多,B错误;
C、O2浓度为c时,CO2的产生量大于酒精的产生量,因此有氧呼吸和无氧呼吸同时进行,有氧呼吸时葡萄糖中的能量去路有2个(以热能形式散失和形成ATP),无氧呼吸时葡萄糖中的能量去路有3个(储存在不彻底的氧化分解产物中、以热能形式散失和形成ATP),C正确;
D、O2浓度为d时,没有酒精生成,此时酵母菌只进行有氧呼吸,D正确。
故选B。
10.低密度脂蛋白(LDL)过多是动脉粥样硬化和冠状动脉疾病的一种重要危险因素。LDL 是由胆固醇磷脂和蛋白质等结合形成的复合物,如图是其参与细胞代谢的部分过程示意图。下列分析正确的是( )
A.细胞合成胆固醇的场所是高尔基体,胆固醇是组成细胞膜的重要成分
B.LDL 进入靶细胞的方式是主动运输,LDL 与受体可特异性结合
C.加入 ATP 水解酶抑制剂会影响 LDL 与受体的分离
D.LDL 受体的去路是被溶酶体水解成小分子物质
【答案】C
【分析】题图分析,LDL与细胞膜上的LDL受体识别并结合形成受体LDL复合物,并通过胞吞作用进入细胞。受体LDL复合物与胞内体结合,在胞内体中LDL与其受体分离。受体随囊泡膜运到细胞膜,与细胞膜膜融合后,受体重新分布在细胞膜上被利用。而分离后的LDL进入溶酶体内被水解酶水解,释放出胆固醇被细胞利用。
【详解】A、细胞中合成胆固醇的场所是内质网而不是高尔基体,胆固醇既是组成人和动物细胞膜的重要成分,又参与血液中脂质的运输,A错误;
B、LDL进入靶细胞的方式是胞吞而不是主动运输,LDL与受体特异性结合,B错误;
C、图中显示,LDL与受体的分离需要消耗ATP,故加入ATP水解酶抑制剂会影响LDL与受体分离,C正确;
D、LDL受体的去路是回到细胞膜重新利用,LDL被溶酶体水解成小分子物质,D错误。
故选C。
11.蛋白质和核酸是细胞中重要的大分子物质,下列关于真核细胞中蛋白质和核酸的叙述正确的是( )
A.二者主要在细胞核中合成,都能通过核孔出入细胞核
B.二者都是线粒体、内质网、染色体的重要组成成分
C.合成蛋白质需要核酸参与,合成核酸不需要蛋白质参与
D.蛋白质的N主要存在于肽键中,核酸的N主要存在碱基中
【答案】D
【分析】核酸包括DNA和RNA,其合成场所主要是细胞核,一般细胞核中合成的RNA要通过核孔进入细胞质,而DNA不会;蛋白质的合成场所为核糖体。
【详解】A、蛋白质主要在细胞质中的核糖体上合成,核酸主要在细胞核内合成,有些蛋白质能通过核孔进入细胞核,mRNA等能通过核孔离开细胞核,但细胞核中的DNA不能通过核孔离开细胞核,A错误;
B、二者都是线粒体和染色体重要的组成成分,但内质网的成分中不含核酸,B错误;
C、核酸指导蛋白质的合成,合成蛋白质需要核酸参与,合成核酸需要蛋白质类的酶参与,C错误;
D、蛋白质的N元素主要存在于肽键(-CO-NH-)中,核酸的N元素存在于碱基中,D正确。
故选D。
12.如图所示为哺乳动物机体中位于小肠绒毛基部的上皮细胞(a),不断增殖、分化形成吸收细胞(b)后向上迁移,补充小肠绒毛顶端凋亡的细胞(c)。下列相关叙述错误的是( )
A.细胞的寿命与分裂能力无关,但与其功能有关
B.细胞凋亡由遗传物质控制,不同细胞凋亡速率不同
C.b细胞衰老后细胞核体积会减小,细胞新陈代谢的速率减慢
D.若某一细胞发生癌变后,细胞的形态、结构和生理功能会发生变化
【答案】C
【分析】1、细胞凋亡是指由基因控制的细胞自动结束生命的过程,又称为细胞的编程性死亡。细胞凋亡有利于生物个体完成正常发育,维持内部环境的稳定,抵御外界各种因素的干扰。
2、细胞分化的实质是基因的选择性表达。
3、衰老细胞的特征:(1)细胞内水分减少,细胞萎缩,体积变小,但细胞核体积增大,染色质固缩,染色加深;(2)细胞膜通透性功能改变,物质运输功能降低;(3)细胞色素随着细胞衰老逐渐累积;(4)有些酶的活性降低;(5)呼吸速度减慢,新陈代谢减慢。4、分析题图:图中a为细胞增殖过程,b为细胞分化过程,c为细胞凋亡过程。
【详解】A、细胞的寿命与其分裂能力无关,而与其承担的功能有关,例如白细胞的功能是吞噬病菌,所以白细胞的凋亡速度很快,细胞的寿命较短;又如心肌细胞寿命很长,但不能分裂,A正确;
B、细胞凋亡由遗传物质控制,也称为细胞的编程性死亡,因为酶活性有区别,所以不同细胞凋亡速率不同,B正确;
C、b细胞衰老后,细胞核体积会增大,多数酶活性降低,细胞新陈代谢的速率减慢,C错误;
D、若某一细胞发生癌变后,细胞的形态、结构发生显著改变,细胞表面发生变化,细胞膜上的糖蛋白等物质减少,导致细胞间的黏着性降低,易分散与转移,故癌细胞的形态、结构和生理功能会发生异常变化,D正确。
故选C。
13.下图表示小鼠的精原细胞(仅表示部分染色体),其分裂过程中用3种不同颜色的荧光标记其中的3种基因(即A、a、R)。观察精原细胞有丝分裂和减数分裂过程,不考虑变异情况,可能观察到的现象是( )
A.处于有丝分裂前期的细胞中有3种不同颜色的8个荧光点
B.处于有丝分裂后期的细胞中,移向同一极的有2种不同颜色的4个荧光点
C.处于减数第一次分裂后期的细胞中,移向同一极的有1种颜色的2个荧光点
D.处于减数第二次分裂后期的细胞中,移向同一极的有1种颜色的1个荧光点
【答案】A
【分析】1、有丝分裂过程:(1)间期:进行DNA的复制和有关蛋白质的合成;(2)前期:核膜、核仁逐渐解体消失,出现纺锤体和染色体;(3)中期:染色体形态固定、数目清晰;(4)后期:着丝点分裂,姐妹染色单体分开成为染色体,并均匀地移向两极;(5)末期:核膜、核仁重建、纺锤体和染色体消失。
2、减数分裂过程:(1)减数第一次分裂间期:染色体的复制;(2)减数第一次分裂:①前期:联会,同源染色体上的非姐妹染色单体交叉互换;②中期:同源染色体成对的排列在赤道板上;③后期:同源染色体分离,非同源染色体自由组合;④末期:细胞质分裂。(3)减数第二次分裂过程:①前期:核膜、核仁逐渐解体消失,出现纺锤体和染色体;②中期:染色体形态固定、数目清晰;③后期:着丝点分裂,姐妹染色单体分开成为染色体,并均匀地移向两极;④末期:核膜、核仁重建、纺锤体和染色体消失。
【详解】A、如果在有丝分裂前期观察,由于DNA复制后染色单体加倍,所以会看到3种颜色8个荧光点,A正确;
B、有丝分裂后期的细胞中,着丝点分裂,移向同一极的有3种不同颜色的4个荧光点,B错误;
C、减数第一次分裂后期的细胞中,同源染色体分离,而着丝点没有分裂,所以移向同一极的有2种不同颜色的4个荧光点,C错误;
D、减数第二次分裂后期的细胞中,没有同源染色体,着丝点分裂,移向同一极的是非同源染色体,有2种不同颜色的2个荧光点,D错误。
故选A。
14.核酸是组成生命的基本物质之一,包括DNA和RNA两类。下列相关叙述正确的是( )
A.细胞内的DNA和RNA主要分布在细胞核中
B.细胞内的核酸水解得到的8种核苷酸中含有5种碱基
C.真核生物的遗传物质是DNA,病毒和原核生物的遗传物质是RNA
D.在同一生物的不同细胞中,DNA的种类和数量相同,RNA的种类和数量不同
【答案】B
【分析】核酸是遗传信息的携带者,是一切生物的遗传物质,在生物体的遗传、变异和蛋白质的生物合成中具有重要作用,细胞中的核酸根据所含五碳糖的不同分为DNA(脱氧核糖核酸)和RNA(核糖核酸)两种,构成DNA与RNA的基本单位分别是脱氧核苷酸和核糖核苷酸,每个脱氧核苷酸分子是由一分子磷酸、一分子脱氧核糖糖和一分子含氮碱基形成,每个核糖核苷酸分子是由一分子磷酸、一分子核糖和一分子含氮碱基形成。
【详解】A、真核细胞的DNA主要分布在细胞核中,RNA主要分布在细胞质中,A错误;
B、细胞内含有DNA和RNA两种核酸,水解可得到8种核苷酸,5种碱基,分别为A、T、G、C、U,B正确;
C、真核细胞和原核细胞都属于细胞生物,其遗传物质都是DNA,C错误;
D、在同一生物的不同细胞中,由于基因的选择性表达,RNA的种类和数量通常不同,D错误。
故选B。
15.若“淀粉→麦芽糖→葡萄糖→糖原”表示某生物体内糖类的某些转化过程,下列说法正确的是( )
①此生物是动物,因为能将淀粉转化为糖原
②此生物一定是植物,因为它含有淀粉和麦芽糖
③上述关于糖的转化不可能发生在同一生物体内
④淀粉和糖原都是储存能量的多糖,麦芽糖是二糖
A.①④ B.①②④ C.①③④ D.②③
【答案】A
【分析】根据题意“淀粉-麦芽糖-葡萄糖-糖原”,在生物体中将淀粉分解最终合成糖原,可以看出是在动物体内完成的。
【详解】①该生物能将淀粉转化为糖原应是动物,糖原是动物特有的多糖,①正确;
②因为有糖原的存在,此生物不可能是植物,②错误;
③此过程可以发生在动物体内,如动物吃进含淀粉的食物,将其水解为麦芽糖,进一步水解为葡萄糖被吸收、利用,并在肝脏和肌肉中合成糖原,③错误;
④淀粉和糖原都是储存能量的多糖,麦芽糖是植物特有的二糖,④正确。
故选A。
16.生物膜的存在,不仅作为屏障为细胞的生命活动创造了稳定的内环境,而且还承担了物质转运、信息的跨膜传递和能量转换等功能。生物膜上常附着某些与其功能相适应的物质或结构。下列相关叙述正确的是( )
A.内质网和高尔基体膜上附着核糖体,与其加工多肽链的功能相适应
B.细胞膜上附着ATP水解酶,与其主动吸收某些营养物质的功能相适应
C.线粒体内膜上附着与细胞呼吸有关的酶,与其分解丙酮酸的功能相适应
D.叶绿体内膜上附着多种光合色素,与其吸收光能的功能相适应
【答案】B
【分析】生物膜系统是指在真核细胞中,细胞膜、核膜以及内质网、高尔基体、线粒体等由膜围绕而成的细胞器,在结构和功能上是紧密联系的统一整体,它们形成的结构体系,称为细胞的生物膜系统。
【详解】A、核糖体不附着在高尔基体上,A错误;
B、主动运输需要消耗能量,细胞膜上附着ATP水解酶,有利于主动吸收某些营养物质,与其功能相适应,B正确;
C、有氧呼吸丙酮酸的分解发生在线粒体基质中,C错误;
D、光合色素只分布在类囊体的薄膜上,D错误。
故选B。
17.细胞周期受到一系列功能蛋白的调控。如p53蛋白是一种由抑癌基因控制的蛋白质,可以判断DNA损伤的程度。若损伤小,该蛋白能促使DNA自我修复;若DNA损伤大,则诱导细胞凋亡。蛋白激酶CDK2被周期蛋白CyclinE激活后促进细胞由G1期进入S期;蛋白激酶CDK1被周期蛋白Cyclin B激活后促进细胞由G2期进入M期。下列有关叙述正确的是( )
A.抑制p53蛋白基因的表达,则细胞不能分裂
B.p53蛋白可使DNA受损的细胞分裂间期缩短
C.抑制Cyclin B基因的表达可使细胞周期停滞在G2/M交界处
D.Cyclin E可能与细胞内染色质螺旋化和纺锤体的形成密切相关
【答案】C
【分析】细胞周期是指细胞从一次分裂完成开始到下一次分裂结束所经历的全过程,分为间期与分裂期两个阶段。细胞的有丝分裂需经前、中、后,末期,是一个连续变化过程,由一个母细胞分裂成为两个子细胞。
【详解】A、p53蛋白是一种由抑癌基因控制的蛋白质,抑制p53蛋白基因的表达,则细胞分裂更旺盛,A错误;
B、如p53蛋白是一种由抑癌基因控制的蛋白质,p53蛋白可使DNA受损的细胞分裂间期延长,B错误;
C、蛋白激酶CDK1被周期蛋白Cyclin B激活后促进细胞由G2期进入M期,抑制Cyclin B基因的表达可使细胞周期停滞在G2/M交界处,C正确;
D、蛋白激酶CDK2被周期蛋白Cyclin E激活后促进细胞由G1期进入S期,胞内染色质螺旋化和纺锤体的形成出现在前期,D错误。
故选C。
18.下图表示大豆叶肉细胞光合作用和呼吸作用的过程示意图,其中A~D为不同的反应过程,①~④代表不同物质。下列相关叙述正确的是( )
A.过程A和过程D的生物化学反应均只发生在生物膜上
B.无氧条件下ATP的合成发生在过程A和过程D中
C.图中①、③、④代表的物质依次是O2、ADP+Pi、C5
D.过程D释放的能量大部分储存于ATP中
【答案】C
【分析】据图分析:图示表示光合作用与有氧呼吸的过程,A表示光反应阶段,B表示暗反应阶段,C表示有氧呼吸第一阶段,D表示有氧呼吸第二三阶段;①是氧气,②是NADP+,③是ADP和Pi,④是C5。
【详解】A、图中A表示光反应阶段,发生在叶绿体的类囊体薄膜上,D是有氧呼吸的第二三阶段,其中第二阶段发生在线粒体基质,第三阶段发生在线粒体内膜,A错误;
B、D表示有氧呼吸的第二、第三阶段,无氧条件下大豆叶肉细胞不能进行D过程,B错误;
C、图中①、③、④代表的物质依次是O2、ADP+Pi、C5,C正确;
D、D表示有氧呼吸第二三阶段,释放的能量大部分以热能形式散失,少量储存于ATP中,D错误。
故选C。
19.膜蛋白在生物体的许多生命活动中起着重要作用,相关叙述错误的是( )
A.肝脏细胞的质膜上具有胰高血糖素的受体蛋白
B.肾小管上皮细胞的质膜上具有主动运输水分子的转运蛋白
C.甲状腺细胞的质膜上具有促甲状腺激素的受体蛋白
D.肺部细胞的质膜上具有新冠病毒S蛋白识别的受体蛋白
【答案】B
【分析】1、蛋白质功能:有些蛋白是构成细胞和生物体的重要物质;催化作用,即酶;运输作用,如血红蛋白运输氧气;调节作用,如胰岛素,生长激素;免疫作用,如免疫球蛋白(抗体)等。
2、细胞膜的成分:脂质、蛋白质和少量的糖类;磷脂构成了细胞膜的基本骨架;蛋白质分子有的镶在磷脂双分子层表面,有的部分或全部嵌入磷脂双分子层中,有的横跨整个磷脂双分子层。
【详解】A、胰高血糖素可催化 肝糖原水解为葡萄糖,说明肝细胞上有其相应的受体蛋白,A正确;
B、水分子的跨膜运输属于自由扩散,或协助扩散(通过水通道蛋白),B错误;
C、促甲状腺激素的靶细胞是甲状腺细胞,甲状腺细胞的质膜上具有促甲状腺激素的受体蛋白,C正确;
D、新冠病毒主要攻击人的肺部,肺部细胞是其靶细胞,其质膜上具有新冠病毒S蛋白识别的受体蛋白,D正确。
故选B。
20.如图为植物光合作用强度随光照强度变化的坐标图,下列叙述中不正确的是( )
A.a点叶肉细胞产生ATP的细胞器只有线粒体
B.当植物缺镁时,b点将向左移
C.b点植物光合作用强度与细胞呼吸强度相等
D.若图示植物出现25°C(光合作用最适温度)环境中,将温度提高到30°C(呼吸作用最适温度)时,d点会上移
【答案】B
【分析】题图分析:a表示呼吸作用强度,b表示光补偿点,c表示光饱和点。影响光合作用的主要外界因素是温度、光照强度和二氧化碳浓度等;内因主要是有关酶的数量和色素的含量。
【详解】A、a点时光照强度为0,植物叶肉细胞只进行细胞呼吸,此时叶肉细胞产生ATP的细胞器只有线粒体,A正确;
B、当植物缺镁时,合成的叶绿素较少,光合速率降低,若要达到与呼吸速率相等的状态需要较高的光照强度,因此,b点应向右移动,B错误;
C、b点时O2释放量为0,说明此时植物光合作用和呼吸作用速率相等,C正确;
D、植物在25℃时光合作用强度最强,如果将温度提高到30℃,呼吸强度增加,光合速率下降,则d点将上移,D正确。
故选B。
21.下图1、图2、图3为同一种生物有丝分裂过程中的图像和曲线,图4表示该动物染色体和核DNA可能出现的数量关系,下列叙述错误的是( )
A.图1所示细胞含有4条染色体,图2所示细胞无染色单体
B.图2所示的时期位于图3中的DE段
C.图1、图2分别对应图4中的a、b
D.有丝分裂过程中不会出现图4中d所示的情况
【答案】C
【分析】题图分析:图1细胞含有同源染色体,处于有丝分裂中期;图2细胞含有同源染色体,且着丝粒分裂,处于有丝分裂后期;图3表示有丝分裂过程中每条染色体上DNA含量变化,其中AB段表示每条染色体上DNA含量由1个变为2个,是由于间期DNA的复制;BC段表示每条染色体含有2个DNA分子,处于有丝分裂前期和中期;CD表示每条染色体上的DNA由2个变为1个,是由于后期着丝粒的分裂;图4中,a、c表示染色体∶DNA=1∶1;b表示染色体∶DNA=1∶2;d表示染色体∶DNA=2∶1,这种情况不存在。
【详解】A、图1所示细胞中共有4条染色体,8个DNA分子;图2所示细胞中着丝粒分裂,处于有丝分裂后期,没有姐妹染色单体,A正确;
B、图3中DE段表示一条染色体含有一个DNA的状态,处于有丝分裂后期和末期,图2细胞处于有丝分裂后期,所以图2所示的时期位于图3中的DE段,B正确;
C、图1细胞处于有丝分裂中期,染色体∶DNA=1∶2,对应图4中的b,图2细胞处于有丝分裂后期,细胞中染色体∶DNA=1∶1,且细胞中染色体数目是体细胞中染色体数目的两倍,对应与图中4中的a,C错误;
D、图4中d表示染色体∶DNA=2∶1,有丝分裂过程中不会出现图4中d所示的情况,D正确。
故选C。
22.某研究小组欲探究环境因素对黑藻光合作用的影响进行了如图所示实验,下列相关叙述错误的是
A.图示装置可测定黑藻的净光合速率,NaHCO3溶液可为黑藻提供CO2
B.改变NaHCO3溶液的浓度或S的大小都可以影响装置内溶解氧的含量
C.若用H218O培养黑藻足够长的时间,则可在NaHCO3溶液中检测到C18O2
D.若溶解氧传感器测得溶液中溶解氧含量不变,则说明黑藻不进行光合作用
【答案】D
【分析】分析图:该实验探究了环境因素对黑藻光合作用的影响,自变量为不同质量浓度的NaHCO3或光源与植物间的距离,因变量为净光合速率,其可用溶解氧的含量来表示。
【详解】A、图示装置测定的是溶解氧的含量,代表黑藻的净光合速率,其中NaHCO3溶液可为黑藻提供CO2,A正确;
B、改变NaHCO3溶液的浓度会改变为植物提供的二氧化碳的浓度,改变S的大小即改变了光照强度,都可以影响光合速率,从而影响装置内溶解氧的含量,B正确;
C、若用H218O培养黑藻足够长的时间,其细胞内光反应H218O→18O2,有氧呼吸第二阶段H218O+丙酮酸→C18O2,所以可以在NaHCO3溶液中检测到C18O2,C正确;
D、若溶解氧传感器测得溶液中溶解氧含量不变,说明黑藻不释放氧气,即净光合速率为0,黑藻光合作用等于呼吸作用,D错误。
故选D。
23.二甲双胍的抗肿瘤效应越来越受到人们的广泛关注。它可通过抑制线粒体的功能而抑制肿瘤细胞的生长,其作用机理如图所示。下列说法正确的是( )
A.无活型 RagC转化为激活型RagC需要ATP提供能量
B.二甲双胍能降低无活型RagC与激活型RagC的核孔运输量
C.激活型RagC活性升高会导致ACAD10促进细胞的生长
D.无活型RagC在细胞质中转化为激活型RagC
【答案】B
【分析】1.细胞核主要结构有:核膜、核仁、染色质。核膜由双层膜构成,膜上有核孔,是细胞核和细胞质之间物质交换和信息交流的孔道。染色质和染色体是同一物质在细胞不同时期的两种存在状态。原生细胞和真核细胞最大的区别是原核细胞没有被核膜包被的成形的细胞核,没有核膜、核仁和染色质,也没有复杂的细胞器,只有核糖体一种细胞器。
2.细胞核是遗传信息库,是细胞代谢和遗传的控制中心。
【详解】A、图中显示,无活型 RagC转化为激活型RagC并没有需要ATP提供能量,A错误;
B、二甲双胍能抑制线粒体的功能,进而抑制了细胞中ATP的合成,而无活型RagC与激活型RagC的核孔运输需要消耗ATP,因此,二甲双胍能降低无活型RagC与激活型RagC的核孔运输量,B正确;
C、激活型RagC需要通过核孔进入细胞质中才能发挥对细胞生长的作用,而其进入细胞质中是需要消耗能量的,激活型RagC活性升高会在细胞质中通过核膜上相关蛋白的作用,抑制SKN1的对ACAD10的激活作用,进而抑制细胞的生长,C错误;
D、据图可知,无活型RagC在细胞核中转化为激活型RagC,D错误。
故选B。
24.某种干细胞中,进入细胞核的蛋白APOE可作用于细胞核骨架和异染色质蛋白,诱导这些蛋白发生自噬性降解,影响异染色质上的基因的表达,促进该种干细胞的衰老。下列说法错误的是( )
A.细胞核中的APOE可改变细胞核的形态
B.敲除APOE基因可延缓该种干细胞的衰老
C.异染色质蛋白在细胞核内发生自噬性降解
D.异染色质蛋白的自噬性降解产物可被再利用
【答案】C
【分析】1、异染色质是指在细胞周期中具有固缩特性的染色体。
2、细胞自噬是细胞通过溶酶体(如动物)或液泡(如植物、酵母菌)降解自身组分以达到维持细胞内正常生理活动及稳态的一种细胞代谢过程。
【详解】A、由“蛋白APOE可作用于细胞核骨架”可知APOE可改变细胞核的形态,A正确;
B、蛋白APOE可促进该种干细胞的衰老,所以敲除APOE基因可延缓该种干细胞的衰老,B正确;
C、自噬是在溶酶体(如动物)或液泡(如植物、酵母菌)中进行,不在细胞核内,C错误;
D、异染色质蛋白的自噬性降解产物是氨基酸,可被再利用,D正确。
故选C。
25.细胞内分子伴侣可识别并结合含有短肽序列 KFERQ 的目标蛋白形成复合体,该复合体与溶酶体膜上的受体 L 结合后,目标蛋白进入溶酶体被降解。该过程可通过降解α-酮戊二酸合成酶,调控细胞内α-酮戊二酸的含量,从而促进胚胎干细胞分化。下列说法错误的是( )
A.α-酮戊二酸合成酶的降解产物可被细胞再利用
B.α-酮戊二酸含量升高不利于胚胎干细胞的分化
C.抑制 L 基因表达可降低细胞内α-酮戊二酸的含量
D.目标蛋白进入溶酶体的过程体现了生物膜具有物质运输的功能
【答案】C
【分析】根据题干信息“该复合体与溶酶体膜上的受体 L 结合后,目标蛋白进入溶酶体被降解。该过程可通过降解α-酮戊二酸合成酶,调控细胞内α-酮戊二酸的含量,从而促进胚胎干细胞分化”,可以得出相应的过程,α-酮戊二酸合成酶先形成复合体,与受体L结合,进入溶酶体被降解,导致α-酮戊二酸含量降低,促进细胞分化。
【详解】A、α-酮戊二酸合成酶被溶酶体降解,所以其降解产物可被细胞再利用,A正确;
B、根据题干信息“该过程可通过降解α-酮戊二酸合成酶,调控细胞内α-酮戊二酸的含量,从而促进胚胎干细胞分化”,说明α-酮戊二酸含量降低促进细胞分化,而含量升高不利于胚胎干细胞的分化,B正确;
C、根据题干信息“该复合体与溶酶体膜上的受体 L 结合后,目标蛋白进入溶酶体被降解”,所以如果抑制 L 基因表达,则复合体不能与受体L结合,不利于降解α-酮戊二酸合成酶,细胞中α-酮戊二酸的含量会升高,C错误;
D、目标蛋白进入溶酶体的过程体现了生物膜具有物质运输的功能,D正确。
故选C。
【点睛】
26.液泡是植物细胞中储存 Ca2+的主要细胞器,液泡膜上的 H+焦磷酸酶可利用水解无机焦磷酸释放的能量跨膜运输 H+,建立液泡膜两侧的 H+浓度梯度。该浓度梯度驱动 H+通过液泡膜上的载体蛋白 CAX 完成跨膜运输,从而使 Ca2+以与 H+相反的方向同时通过 CAX 进行进入液泡并储存。下列说法错误的是( )
A.Ca2+通过 CAX 的跨膜运输方式属于协助扩散
B.Ca2+通过 CAX 的运输有利于植物细胞保持坚挺
C.加入 H+焦磷酸酶抑制剂,Ca2+通过 CAX 的运输速率变慢
D.H+从细胞质基质转运到液泡的跨膜运输方式属于主动运输
【答案】A
【分析】由题干信息可知,H+通过液泡膜上的载体蛋白 CAX 完成跨膜运输,且该过程需要借助无机焦磷酸释放的能量,故H+跨膜运输的方式为主动运输; Ca2+通过 CAX 进行进入液泡并储存的方式为主动运输(反向协调运输)。
【详解】A、Ca2+通过 CAX 的跨膜运输方式为主动运输,所需要的能量由H+顺浓度梯度产生的势能提供,A错误;
B、Ca2+通过 CAX 的运输进入液泡增加细胞液的浓度,细胞液的渗透压,有利于植物细胞从外界吸收水分,有利于植物细胞保持坚挺,B正确;
C、加入 H+焦磷酸酶抑制剂,则液泡中的H+浓度降低,液泡膜两侧的 H+浓度梯度差减小,为Ca2+通过 CAX 的运输提供的能量减少,C正确;
D、H+从细胞质基质转运到液泡的跨膜运输方式需要水解无机焦磷酸释放的能量来提供,为主动运输,D正确。
故选A。
二、多选题
27.NO3-和NH4+是植物利用的主要无机氮源,NH4-的吸收由根细胞膜两侧的电位差驱动,NO3-的吸收由H+浓度梯度驱动,相关转运机制如图。铵肥施用过多时,细胞内NH4+的浓度增加和细胞外酸化等因素引起植物生长受到严重抑制的现象称为铵毒。下列说法正确的是( )
A.NH4+通过AMTs进入细胞消耗的能量直接来自ATP
B.NO3-通过SLAH3转运到细胞外的方式属于被动运输
C.铵毒发生后,增加细胞外的NO3-会缓解铵毒
D.载体蛋白NRT1.1转运NO3-和H+的速度与二者在膜外的浓度呈正相关
【答案】BC
【分析】物质跨膜运输主要包括两种方式:被动运输和主动运输,被动运输又包括自由扩散和协助扩散,被动运输是由高浓度向低浓度一侧扩散,而主动运输是由低浓度向高浓度一侧运输。其中协助扩散需要载体的协助,但不需要消耗能量:而主动运输既需要消耗能量,也需要载体的协助。
【详解】A、由题干信息可知,NH4+的吸收是根细胞膜两侧的电位差驱动的,所以NH4+通过AMTs进入细胞消耗的能量不是来自ATP,A错误;
B、据图可知,NO3-进入根细胞膜是H+的浓度梯度驱动,进行的逆浓度梯度运输,所以NO3-通过SLAH3转运到细胞外是顺浓度梯度运输,属于被动运输,B正确;
C、铵毒发生后,H+在细胞外更多,增加细胞外的NO3-,可以促使H+向细胞内转运,减少细胞外的H+,从而减轻铵毒,C正确;
D、据图可知,载体蛋白NRT1.1转运NO3-属于主动运输,主动运输的速率与其浓度无必然关系;运输H+属于协助扩散,协助扩散在一定范围内呈正相关,超过一定范围后不成比例,D错误。
故选BC。
28.在有氧呼吸第三阶段,线粒体基质中的还原型辅酶脱去氢并释放电子,电子经线粒体内膜最终传递给O2,电子传递过程中释放的能量驱动H+从线粒体基质移至内外膜间隙中,随后H+经ATP合酶返回线粒体基质并促使ATP合成,然后与接受了电子的O2结合生成水。为研究短时低温对该阶段的影响,将长势相同的黄瓜幼苗在不同条件下处理,分组情况及结果如图所示。已知DNP可使H+进入线粒体基质时不经过ATP合酶。下列相关说法正确的是( )
A.4℃时线粒体内膜上的电子传递受阻
B.与25℃时相比,4℃时有氧呼吸产热多
C.与25℃时相比,4℃时有氧呼吸消耗葡萄糖的量多
D.DNP导致线粒体内外膜间隙中H+浓度降低,生成的ATP减少
【答案】BCD
【分析】NDP可使H+进入线粒体基质时不经过ATP合酶,即NDP可抑制ATP的合成。
【详解】A、与25℃相比,4℃耗氧量增加,根据题意,电子经线粒体内膜最终传递给氧气,说明电子传递未受阻,A错误;
BC、与25℃相比,短时间低温4℃处理,ATP合成量较少,耗氧量较多,说明4℃时有氧呼吸释放的能量较多的用于产热,消耗的葡萄糖量多, BC正确;
D、DNP使H+不经ATP合酶返回基质中,会使线粒体内外膜间隙中H+浓度降低,导致ATP合成减少, D正确。
故选BCD。
29.关于细胞中的 H2O 和 O2,下列说法正确的是( )
A.由葡萄糖合成糖原的过程中一定有 H2O 产生
B.有氧呼吸第二阶段一定消耗 H2 O
C.植物细胞产生的 O2 只能来自光合作用
D.光合作用产生的 O2 中的氧元素只能来自于 H2O
【答案】ABD
【分析】有氧呼吸可以分为三个阶段:第一阶段:在细胞质的基质中:1分子葡萄糖被分解为2分子丙酮酸和少量的还原型氢,释放少量能量;第二阶段:在线粒体基质中进行,丙酮酸和水在线粒体基质中被彻底分解成二氧化碳和还原型氢;释放少量能量;第三阶段:在线粒体的内膜上,前两个阶段产生的还原型氢和氧气发生反应生成水并释放大量的能量。
光合作用的光反应阶段(场所是叶绿体的类囊体膜上):水的光解产生[H]与氧气,以及ATP的形成;光合作用的暗反应阶段(场所是叶绿体的基质中):CO2被C5固定形成C3,C3在光反应提供的ATP和[H]的作用下还原生成糖类等有机物。
【详解】A、葡萄糖是单糖,通过脱水缩合形成多糖的过程有水生成,A正确;
B、有氧呼吸第二阶段是丙酮酸和水反应生成CO2和[H],所以一定消耗 H2O,B正确;
C、有些植物细胞含有过氧化氢酶(例如土豆),可以分解过氧化氢生成O2,因此植物细胞产生的 O2 不一定只来自光合作用,C错误;
D、光反应阶段水的分解产生氧气,故光合作用产生的 O2 中的氧元素只能来自于 H2O,D正确。
故选ABD。
【点睛】
30.有研究者采用荧光染色法制片,在显微镜下观察拟南芥(2n=10)花药减数分裂细胞中染色体形态、位置和数目,以下为镜检时拍摄的4幅图片。下列叙述正确的是( )
A.图甲、丙中细胞处于减数第一次分裂时期
B.图甲细胞中同源染色体已彼此分离
C.图乙细胞中5个四分体排列在赤道板附近
D.图中细胞按照减数分裂时期排列的先后顺序为甲→乙→丙→丁
【答案】CD
【分析】分析题图可知,由于拟南芥的染色体数为2n=10,故知其细胞内含有5对同源染色体,则甲表示同源染色体正在联会,处于减数第一次分裂前期;乙中四分体排列在赤道板附近,处于减数第一次分裂中期;丙图中染色体移向细胞两极,且每一极均有5条染色体,处于减数第二次分裂后期;丁图形成了四部分,且每部分含有5条染色体,说明形成了4个配子。
【详解】A、由分析可知,图丙处于减数第二次分裂时期,A错误;
B、图甲细胞中染色体正在联会,B错误;
C、图乙细胞中5个四分体排列在赤道板附近,C正确;
D、由分析可知,图中细胞的分裂顺序为甲→乙→丙→丁,D正确。
故选CD。
三、非选择题组
31.强光条件下,植物吸收的光能若超过光合作用的利用量,过剩的光能可导致植物光合作用强度下降,出现光抑制现象。为探索油菜素内酯(BR)对光抑制的影响机制,将长势相同的苹果幼苗进行分组和处理,如表所示,其中试剂L可抑制光反应关键蛋白的合成。各组幼苗均在温度适宜、水分充足的条件下用强光照射,实验结果如图所示。
分组
处理
甲
清水
乙
BR
丙
BR+L
(1)光可以被苹果幼苗叶片中的色素吸收,分离苹果幼苗叶肉细胞中的色素时,随层析液在滤纸上扩散速度最快的色素主要吸收的光的颜色是______。
(2)强光照射后短时间内,苹果幼苗光合作用暗反应达到一定速率后不再增加,但氧气的产生速率继续增加。苹果幼苗光合作用暗反应速率不再增加,可能的原因有______、__________(答出2种原因即可);氧气的产生速率继续增加的原因是___________________________。
(3)据图分析,与甲组相比,乙组加入BR后光抑制______(填“增强”或“减弱”);乙组与丙组相比,说明BR可能通过___________________________ 发挥作用。
图是在CO2浓度一定、环境温度为25℃、不同光照强度下测得的小麦叶片的光合作用强度。请据图分析回答问题:
(4)在图中B点时,叶肉细胞中产生ATP的场所有________________________。C点时,该植物的总光合速率为________mg·dm-2叶·h-1(用CO2吸收量表示)。
(5)当植物缺镁时(其他外界条件不变),图中的B点将________(填“左移”或“右移”)。此实验中小麦植株进行光合作用和细胞呼吸的最适温度分别为25℃和30℃,如果将实验中的温度25℃改为30℃,图中的B点将________(填“左移”或“右移”)。
【答案】(1)蓝紫光
(2) 五碳化合物供应不足 CO2供应不足 强光照射后短时间内,光反应速率增强,水光解产生的氧气速率增强
(3) 减弱 促进光反应关键蛋白的合成
(4) 细胞质基质和线粒体、叶绿体 20
(5) 右移 右移
【分析】1、光合作用的光反应阶段(场所是叶绿体的类囊体膜上):水的光解产生NADPH与氧气,以及ATP的形成。
2、光合作用的暗反应阶段(场所是叶绿体的基质中):二氧化碳被五碳化合物固定形成三碳化合物,三碳化合物在光反应提供的ATP和NADPH的作用下还原生成糖类等有机物。
(1)
随层析液在滤纸上扩散速度最快的色素是胡萝卜素,主要吸收的光的颜色是蓝紫光。
(2)
苹果幼苗光合作用暗反应速率不再增加,但氧气的产生速率继续增加,说明产生的ATP和NADPH供应充足,不是限制因素,所以暗反应速率不再增加的原因可能有五碳化合物的浓度不足、二氧化碳的浓度不足。虽然暗反应速率不再增加,但氧气的产生速率继续增加,其原因可能是强光照射后短时间内,光反应中水的光解速率增强,导致产生的氧气速率增快。
(3)
据图分析,甲组是对照组,与甲组相比,乙组加入BR后光合作用强度更高,说明光抑制减弱。乙组与丙组相比,丙组加入的是BR+L,试剂L可抑制光反应关键蛋白的合成,其光合作用强度与甲组无明显差异,说明BR可能通过促进光反应关键蛋白的合成,来增强光合作用的强度。
(4)
分析题图,B点时,小麦叶片的光合作用速率和呼吸作用速率相等,叶肉细胞中产生ATP的场所是细胞质基质和线粒体、叶绿体类囊体薄膜。C点时,如果用CO2吸收量表示相关生理作用的强度,则该植物的净光合速率是15mg/(dm2•h),呼吸速率为5mg/(dm2•h),则实际光合速率即总光合速率为:15+5=20mg/(dm2•h)。
(5)
B点时,植物的净光合速率为0,则当植物缺镁时,叶绿素含量下降,光合速率下降,呼吸速率不变,图中的B点将右移。此实验中小麦植株进行光合作用和细胞呼吸的最适温度分别为25℃和30℃,如果将实验中的温度25℃改为30℃,则光合作用速率降低,吸收二氧化碳的速率降低,但细胞呼吸速率增强,所以图中的B点右移,需要增大光照强度,才能使植物的光合作用速率增强。
四、实验题
32.人体疾病往往与细胞器异常相关联。如内质网在病理条件下,受到损伤时,会发生肿胀.肥大和某些物质积累。肿胀是由于水分和钠的流入,使内质网变成囊泡,进而影响内质网的功能。请回答:
(1)内质网在病理条件下的肿胀现象能体现出生物膜具有的结构特点是________________, 这是因为______________________________________。
(2)用含3H标记的亮氨酸(R基为一C4H9)的培养液培养胰腺腺泡细胞,放射性最先出现的细胞部位是___________,一段时间后,可在内质网中检测到放射性。实验中需要将亮氨酸中的H均标记为3H,通过追踪放射性强度来确定实验结果,亮氨酸经____________反应产生的水中的放射性强度并未明显影响实验结果,原因是___________________________。
(3)矿工职业病中的硅肺也与细胞器异常有关,患病原因是由于吞噬细胞中的_________缺乏分解硅尘的酶而导致的。
【答案】 (一定的)流动性 构成生物膜的磷脂分子和大多数蛋白质分子可以运动 细胞膜 脱水缩合 亮氨酸产生水中的放射性强度明显低于肽链中放射性强度 溶酶体
【分析】考点是细胞器的结构和功能,在新的题境下考查基本知识的理解和利用知识分析问题的能力。
【详解】(1)内质网肿胀,膜面积增大,体现了生物膜具有一定的流动性,生物膜的流动性的基础是构成生物膜的磷脂分子和大多数蛋白质分子可以运动。
(2)亮氨酸首先通过细胞膜进入细胞,所以放射性最先出现的细胞部位是细胞膜。氨基酸通过脱水缩合生成肽链,同时产生水,但由于3H主要存在于R基(一C4H9)中,所以反应产生的水中的放射性强度并未明显影响实验结果。
(3)硅肺病因是由于吞噬细胞中的溶酶体中缺乏分解硅尘的酶,硅尘不能被分解,却破坏了溶酶体,导致水解酶破坏细胞结构而产生硅肺。
【点睛】涉及生物膜形变的现象都能体现生物膜的流动性;溶酶体是细胞中的“消化器官”,但水解酶的种类是有限的。
五、综合题
33.如图为细胞的生物膜系统概念图,A﹣G为结构名称,①、②代表分泌蛋白的转移途径。请据图回答下列问题:
(1)生物膜的组成成分相似,都主要由_____组成。但功能各有不同,从组成成分上分析,其主要原因是_____。
(2)衰老的细胞中,A的面积将变_____,B的_____发生改变,使_____降低。
(3)结构D出现功能异常后,可能被E分解,结构E除具有此类功能外,还具有_____的功能。
(4)科学家常用_____法来研究分泌蛋白的合成和分泌过程。通过图中①、②过程可以实现膜成分的更新,这依赖于生物膜具有_____的特点。
【答案】 磷脂分子和蛋白质分子 蛋白质的种类和数量不同 大 通透性 物质运输功能 吞噬并杀死侵入细胞的病毒或病菌 同位素标记 一定的流动性
【分析】1、生物膜系统:细胞中的细胞器膜、细胞膜和核膜等结构共同构成了细胞的生物膜系统。
2、生物膜系统功能如下:
(1)细胞膜不仅使细胞具有一个相对稳定的内部环境,同时,在细胞与外部环境进行物质运输、能量转换和信息传递的过程中起着决定性作用。
(2)许多重要的化学反应都在生物膜上进行,这些化学反应需要酶的参与,广阔的膜面积为多种酶提供了大量的附着位点。
(3)细胞内的生物膜把各种细胞器分隔开,如同一个小小的区室,这样就使得细胞内能够同时进行多种化学反应,而不会互相干扰,保证了细胞生命活动高效有序的进行。
3、细胞膜主要由脂质和蛋白质组成。此外,还有少量的糖类。其中脂质约占细胞膜总量的50%,蛋白质约占40%,糖类占2%—10%。在组成细胞的脂质中,磷脂最丰富,细胞的功能越复杂细胞膜上的蛋白质的种类和数量就越多。
4、衰老细胞的特征:(1)细胞内水分减少,细胞萎缩体积变小,但细胞核体积增大,染色质固缩,染色加深。(2)细胞膜通透性改变,物质运输功能降低。(3)细胞内的色素随着细胞衰老逐渐累积,某些酶的活性降低,呼吸速率减慢,新陈代谢减慢。
【详解】(1)生物膜的组成成分相似,都主要由磷脂分子和蛋白质分子组成。蛋白质是生命活动的主要承担者。各种生物膜功能各有不同,从组成成分上分析,其主要原因是蛋白质的种类和数量不同。
(2)衰老的细胞中,细胞核体积增大,故A核膜的面积将变大,B细胞膜的通透性发生改变,使物质运输功能降低。
(3)结构D线粒体出现功能异常后,可能被E溶酶体分解,结构E溶酶体除具有此类功能外,还具有吞噬并杀死侵入细胞的病毒或病菌的功能。
(4)科学家常用同位素标记法来研究分泌蛋白的合成和分泌过程。通过图中①、②过程可以实现膜成分的更新,这依赖于生物膜具有一定的流动性的特点。
【点睛】本题考查细胞的结构和功能,能够灵活运用所学知识作答时学生必备的技能,在复习中提醒学生关注书本中有关实验的内容。
34.科学家们发表在《ACS Applied Materials & Interfaces》 杂志上的文章中指出,可以抽取扁桃体中的干细胞来修复受损的肝脏,且全程无需手术便可实施。请回答下列问题:
(1)利用扁桃体中的干细胞修复肝脏时,干细胞通过_______和________的过程成为肝脏细 胞。干细胞和肝脏细胞所含的遗传信息相同,但是干细胞内不存在肝脏细胞所特有的转氨 酶,这是因为二者细胞中遗传信息的__________不同。
(2)图一中的细胞在一个细胞周期中正确的排序为___________________(填符号),染色体单数和 核DNA 数目相等的细胞是图一中的___________________(填符号)。
(3)人体扁桃体干细胞中有 23 对染色体。图二是人体扁桃体干细胞增殖过程中染色体数目变 化的曲线图,图中a=____________条。高倍镜下大多数扁桃体细胞中可观察到的染色体条 数为__________________条。
(4)酗酒及长期服用某些药物会使肝脏受损,导致肝脏细胞的代谢活动中断,引起细胞死亡, 这种细胞的死亡过程称为_______,而被病原体感染的细胞被机体清除的死亡过程称为 ________。
【答案】(1) 分裂 分化 表达
(2) ②③④① ②③
(3) 92 0
(4) 细胞坏死 细胞凋亡
【分析】1.有丝分裂特点:⑴分裂间期:DNA的复制和有关蛋白质的合成。⑵分裂期(以高等植物细胞为例):①前期:染色质丝螺旋化形成染色体,核仁解体,核膜消失,细胞两极发出纺缍丝,形成纺缍体。②中期:染色体的着丝点(粒))排列在赤道板(赤道板只是一个位置,不是真实的结构,因此赤道板在显微镜下看不到)上。染色体的形态稳定,数目清晰,便于观察。这个时期是观察染色体的最佳时期。③后期:着丝点分裂,姐妹染色单体分开,成为两条染色体,分别移向细胞两极,分向两极的两套染色体形态和数目完全相同。④末期:染色体变成染色质,纺缍体消失,出现新的核膜和核仁,出现细胞板,扩展形成细胞壁,将一个细胞分成两个子细胞。
2.细胞的代谢活动中断,引起细胞死亡,这种细胞的死亡过程称为细胞坏死,而被新冠病毒感染的细胞被机体清除的死亡过程称为细胞凋亡。细胞凋亡是由基因决定的细胞自动结束生命的过程,是一种程序性死亡。
(1)
干细胞是能分裂、分化的细胞,干细胞修复肝脏时,需要增加细胞数量且产生肝脏细胞,故需要进行细胞分裂和细胞分化。干细胞和肝脏细胞中遗传信息相同,但蛋白质不同,是由于基因的表达不同。
(2)
细胞周期包括间期、前期、中期、后期、末期,图中①出现核膜、核仁,细胞中部凹陷,是末期;②中出现染色体、中心体复制,是前期;③中着丝点排列在赤道板,是中期;④着丝点分裂,姐妹染色单体分开向两极移动,是后期,故排序是②③④①;染色单体数和核DNA数目相等的是前期、中期,对应图是②③。
(3)
扁桃体干细胞中有46条染色体,a是有丝分裂后期染色体的数目,此时着丝点(粒)分裂,染色体数目暂时加倍,是92条。高倍镜下大多数扁桃体细胞看不到染色体,因为扁桃体细胞是高度分化的细胞,不进行有丝分裂,看不到染色体形态。
(4)
细胞正常代谢受损引起的细胞死亡是细胞坏死。被病原体感染的细胞被清除时,是基因控制的自动结束生命的过程,是细胞凋亡。
相关试卷
这是一份2023届山东省泰安市泰安一中老校区(新泰中学)高三上学期第一次月考生物试题含答案,共13页。
这是一份山东省泰安市泰安一中老校区(新泰中学)2023届高三生物上学期第一次月考试题(Word版附答案),共14页。
这是一份2021新泰一中老校区(新泰中学)高二上学期第一次月考生物试题含答案

