【备战2023高考】生物总复习——专题09《细胞呼吸》练习(新教材新高考)
展开第09讲 细胞呼吸
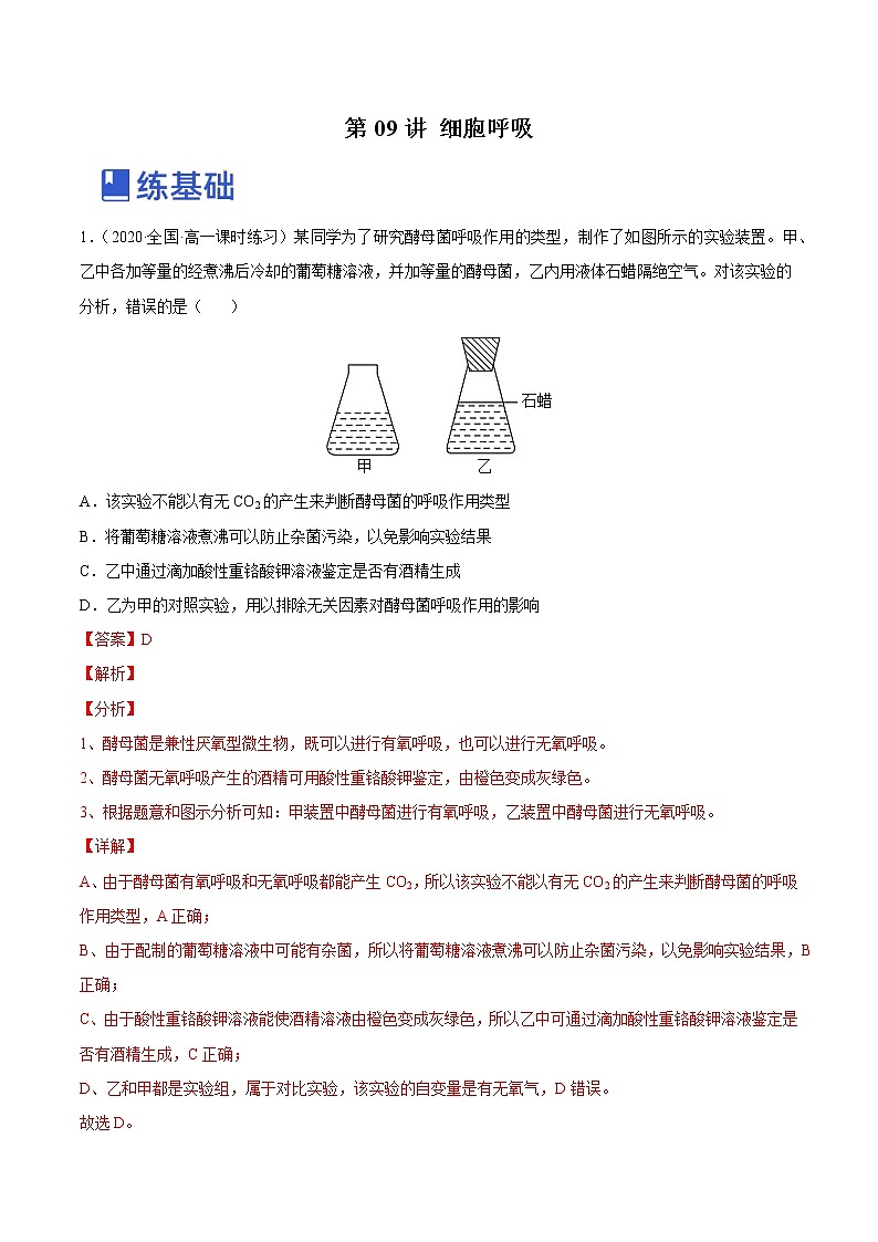
1.(2020·全国·高一课时练习)某同学为了研究酵母菌呼吸作用的类型,制作了如图所示的实验装置。甲、乙中各加等量的经煮沸后冷却的葡萄糖溶液,并加等量的酵母菌,乙内用液体石蜡隔绝空气。对该实验的分析,错误的是( )
A.该实验不能以有无CO2的产生来判断酵母菌的呼吸作用类型
B.将葡萄糖溶液煮沸可以防止杂菌污染,以免影响实验结果
C.乙中通过滴加酸性重铬酸钾溶液鉴定是否有酒精生成
D.乙为甲的对照实验,用以排除无关因素对酵母菌呼吸作用的影响
【答案】D
【解析】
【分析】
1、酵母菌是兼性厌氧型微生物,既可以进行有氧呼吸,也可以进行无氧呼吸。
2、酵母菌无氧呼吸产生的酒精可用酸性重铬酸钾鉴定,由橙色变成灰绿色。
3、根据题意和图示分析可知:甲装置中酵母菌进行有氧呼吸,乙装置中酵母菌进行无氧呼吸。
【详解】
A、由于酵母菌有氧呼吸和无氧呼吸都能产生CO2,所以该实验不能以有无CO2的产生来判断酵母菌的呼吸作用类型,A正确;
B、由于配制的葡萄糖溶液中可能有杂菌,所以将葡萄糖溶液煮沸可以防止杂菌污染,以免影响实验结果,B正确;
C、由于酸性重铬酸钾溶液能使酒精溶液由橙色变成灰绿色,所以乙中可通过滴加酸性重铬酸钾溶液鉴定是否有酒精生成,C正确;
D、乙和甲都是实验组,属于对比实验,该实验的自变量是有无氧气,D错误。
故选D。
2.(2022·全国·高一课时练习)下图所示是植物细胞部分膜结构示意图,它们分别属于哪一部分,按①②③④顺序依次是( )
A.细胞膜、高尔基体膜线粒体膜、核膜
B.细胞膜、叶绿体膜线粒体膜、内质网膜
C.线粒体膜、核膜、内质网膜、高尔基体膜
D.叶绿体膜、细胞膜、线粒体膜、核膜
【答案】D
【解析】
【分析】
在真核细胞中,具有双层膜的细胞结构有叶绿体、线粒体和核膜;具有单层膜的细胞结构有内质网、高尔基体、溶酶体、液泡和细胞膜。
【详解】
由图分析可知,①为两层平行的双层膜结构,是叶绿体膜的一部分;②是单层膜结构,可以是内质网、高尔基体、溶酶体、液泡和细胞膜等膜的一部分;③为双层膜结构,但其内膜向内折叠成嵴,是线粒体膜的一部分;④为双层膜结构,但其上有孔道和核糖体附着,是核膜的一部分,即D符合题意,ABC不符合题意。
故选D。
3.(2022·全国·高一课时练习)下列有关ATP的叙述,正确的是( )。
A.ATP释放能量往往与某些放能反应相关联
B.能为暗反应提供能量的光反应产物不只有ATP
C.ATP分子由1个腺嘌呤和3个磷酸基团组成
D.植物根尖细胞生成ATP的细胞器是线粒体、细胞质基质
【答案】B
【解析】
【分析】
1、ATP水解释放能量往往和某些吸能反应相关联。
2、在暗反应中,能为暗反应提供能量的光反应产物有NADPH和ATP。
3、ATP分子由1个腺苷和3个磷酸基团组成。
4、植物根尖细胞生成ATP的细胞器是线粒体。
【详解】
A、ATP 水解释放的能量用于各项生命活动,因此ATP水解释放能量的过程往往和某些吸能反应相关联,A错误;
B、在暗反应中,能为暗反应提供能量的光反应产物有NADPH和ATP,因此,能为暗反应提供能量的光反应产物不只有ATP,B正确;
C、ATP的中文名是腺苷三磷酸,是由1个腺苷和3个磷酸基团组成,C错误;
D、植物根尖细胞生成ATP的生理过程是细胞呼吸,场所是线粒体和细胞质基质,因此植物根尖细胞生成ATP的细胞器是线粒体,细胞质基质不是细胞器,D错误。
故选B。
4.(2020·全国·高一课时练习)在呼吸作用过程中,若有CO2放出,则可以判断此过程( )
A.一定是有氧呼吸 B.一定不是产生酒精的无氧呼吸
C.一定是无氧呼吸 D.一定不是产生乳酸的无氧呼吸
【答案】D
【解析】
【分析】
细胞呼吸分为有氧呼吸和无氧呼吸,无氧呼吸根据产物不同分为2种,一种产物是酒精和二氧化碳,另一种无氧呼吸的产物是乳酸,有氧呼吸的产物是二氧化碳和水。
【详解】
A、酒精发酵的无氧呼吸也产生二氧化碳,所以不一定是有氧呼吸,A错误;
B、酒精发酵的无氧呼吸也产生二氧化碳,所以如果仅仅是无氧呼吸的产物,那么一定是产生酒精的无氧呼吸,B错误;
C、有氧呼吸的产物也有二氧化碳,所以不一定是无氧呼吸,C错误;
D、乳酸发酵的无氧呼吸的产物只有乳酸,没有二氧化碳,D正确。
故选D。
5.(2022·全国·高一课时练习)下列有关细胞呼吸原理应用的分析,错误的是( )
A.种在湖边的玉米,长期被水淹,生长不好,其原因是细胞有氧呼吸受阻
B.陆生植物不能长期忍受无氧呼吸,其原因是产生的乳酸对细胞有毒害作用
C.人体成熟红细胞只能进行无氧呼吸,分解葡萄糖,产生乳酸,从而获取能量
D.人体在剧烈运动后,会感到肌肉酸痛,是因为肌细胞进行无氧呼吸产生乳酸的原因
【答案】B
【解析】
【分析】
1、有氧呼吸的第一、二、三阶段的场所依次是细胞质基质、线粒体基质和线粒体内膜,有氧呼吸第一阶段是葡萄糖分解成丙酮酸和[H],合成少量ATP;第二阶段是丙酮酸和水反应生成二氧化碳和[H],合成少量ATP;第三阶段是氧气和[H]反应生成水,合成大量ATP。2、无氧呼吸的场所是细胞质基质,无氧呼吸的第一阶段和有氧呼吸的第一阶段相同,无氧呼吸由于不同生物体中相关的酶不同,在植物细胞和酵母菌中产生酒精和二氧化碳,在动物细胞和乳酸菌中产生乳酸。
【详解】
A、种在湖边的玉米,长期被水淹,由于根部细胞供氧不足,细胞有氧呼吸受阻,进行无氧呼吸产生酒精,酒精对根有毒害作用,导致生长不好,A正确;
B、陆生植物无氧呼吸的产物是酒精和二氧化碳,不是乳酸,B错误;
C、人体成熟红细胞无线粒体,只能进行无氧呼吸,分解葡萄糖,产生乳酸,从而获取能量,C正确;
D、人在剧烈运动时肌肉细胞有氧呼吸供能不足,会通过无氧呼吸补充能量的供应,而无氧呼吸的产物是乳酸,会导致肌肉酸痛,D正确。
故选B。
6.(2022·浙江·高一课时练习)需氧呼吸是一系列的氧化还原反应,在需氧呼吸的第一阶段、第二阶段都会产生[H],[H]最终在第三阶段生成水。在此过程中,O2的作用是( )
A.参与酶的催化作用
B.氧化葡萄糖形成丙酮酸
C.与葡萄糖中的碳结合生成CO2
D.在电子传递链的末端与[H]结合生成水
【答案】D
【解析】
【分析】
有氧呼吸分为三个阶段:第一阶段发生于细胞质基质,1分子葡萄糖分解为两分子丙酮酸,产生少量[H]并释放少量能量;第二阶段发生于线粒体基质,丙酮酸和水彻底分解为二氧化碳和[H] 并释放少量能量;第三阶段发生于线粒体内膜,[H]与氧气结合成水并释放大量能量。
【详解】
ABCD、需氧呼吸第三阶段,前两个阶段产生的[H]经过线粒体内膜上电子传递链的传递,与O2结合生成水,产生大量ATP,ABC错误,D正确。
故选D。
7.(2022·浙江·高一课时练习)如图是细胞代谢过程中某些物质变化过程,下列叙述正确的是( )
A.过程③中丙酮酸先脱去CO2再被[H]还原
B.乳酸杆菌进行过程①②的场所是细胞膜
C.过程④属于特定菌种的厌氧呼吸过程
D.过程⑤中产生[H]的反应均伴随着ATP的合成
【答案】A
【解析】
【分析】
据图可知,①表示细胞呼吸的第一阶段,②表示产生乳酸的无氧呼吸的第二阶段,③表示产生酒精的无氧呼吸的第二阶段,④表示醋酸菌将酒精发酵形成醋酸,⑤表示需氧呼吸的柠檬酸循环和电子传递链。
【详解】
A、酒精发酵的第二阶段是丙酮酸脱去CO2形成乙醛,乙醛被[H]还原为乙醇,A正确;
B、乳酸杆菌进行乳酸发酵的第一个阶段①②都发生在细胞溶胶,B错误;
C、醋酸杆菌将乙醇氧化为醋酸是需氧呼吸过程,C错误;
D、⑤过程表示需氧呼吸的柠檬酸循环和电子传递链。在丙酮酸脱去CO2形成C2的过程有[H]的形成,但没有ATP的合成,D错误。
故选A。
8.(2022·内蒙古·海拉尔第二中学模拟预测)维生素 B1是硫胺素焦磷酸(TPP)合成的原料,而 TPP 则是丙酮酸脱氢酶发挥作用的必需成分。在有氧条件下,丙酮酸在丙酮酸脱氢酶的催化下分解。下列有关叙述正确的是( )
A.丙酮酸脱氢酶主要在细胞质基质中发挥作用
B.丙酮酸脱氢酶催化的反应过程中能产生大量的ATP
C.维生素B1缺乏直接导致细胞呼吸第一阶段反应速率降低
D.在有氧条件下,TPP合成不足可导致细胞的能量供应不足
【答案】D
【解析】
【分析】
有氧呼吸是在氧气充足的条件下,细胞彻底氧化分解有机物产生二氧化碳和水同时释放能量的过程,有氧呼吸的第一阶段是葡萄糖酵解产生丙酮酸和还原氢的过程,发生在细胞质基质中,第二阶段是丙酮酸和水反应形成二氧化碳和还原氢的过程,发生在线粒体基质中,第三阶段是还原氢与氧气结合形成水的过程,发生在线粒体内膜上;
【详解】
A、根据题干信息:维生素B是合成TPP的原料,TPP是丙酮酸脱氢酶的成分,丙酮酸脱氢酸催化有氧条件下丙酮酸的分解过程,即催化的是有氧呼吸第二阶段的反应,在有氧条件下,丙酮酸在丙酮酸脱氢酶的催化下分解,所以丙酮酸脱氢酶主要在线粒体基质中发挥作用,A错误;
B、丙酮酸脱氢酶催化的反应过程是有氧呼吸的第二阶段,该阶段只能产生少量ATP,B错误;
C、维生素B1缺乏会造成有氧呼吸第二阶段的反应变缓,不会直接导致细胞呼吸的第一阶段反应速率降低,C错误;
D、在有氧条件下,维生素B1的不足会使有氧呼吸的第二阶段以及第三阶段速率降低,细胞的 ATP 生成减少,可导致细胞的能量供应不足,D正确。
故选D。
9.(2020·全国·高一课时练习)下列关于叶绿体和线粒体比较的叙述,正确的是( )
A.叶绿体中可发生CO2→C3→C6H12O6的过程,线粒体中可发生C6H12O6→C3→CO2的过程
B.ATP和[H]在叶绿体中只能随水的分解而产生,在线粒体中只能随水的生成而产生
C.光能转变成化学能发生的场所是叶绿体中,化学能转变成光能发生在线粒体中
D.都具有较大膜面积和复杂的酶系统,有利于新陈代谢高效而有序地进行
【答案】D
【解析】
【分析】
线粒体和叶绿体在结构和功能上的异同点。
1.结构上不同之处:线粒体形状是短棒状,圆球形;分布在动植物细胞中;内膜向内折叠形成嵴;基质中含有与有氧呼吸有关的酶。叶绿体形状是扁平的椭球形或球形;主要分布在植物的叶肉细胞里以及幼嫩茎秆的表皮细胞内;内膜光滑无折叠,基粒是由类囊体垛叠而成;基质中含有大量与光合作用有关的酶。
2.结构上相同之处:都是双层膜结构,基质中都有酶,都含有少量的DNA和RNA。
3.功能上不同之处:线粒体是细胞进行有氧呼吸的主要场所,是细胞的“动力车间”。叶绿体是绿色植物进行光合作用的主要场所,是植物细胞的“养料制造车间”。
4.功能上相同之处:都需要水作为生理功能的原料,都能产生ATP,都是半自主复制的细胞器。
【详解】
A、叶绿体是光合作用的场所,可进行CO2固定和还原,因此可发生CO2→C3→C6H12O6的变化,线粒体是有氧呼吸的主要场所,可将丙酮酸进一步分解形成CO2和水,因此可发生C3→CO2的变化,没有发生葡萄糖转变为丙酮酸的过程,A错误;
B、ATP和[H]在叶绿体中随水的分解而产生,在线粒体中有氧呼吸第二阶段随水的生成可产生ATP和[H],有氧呼吸第三阶段也能产生ATP,但不产生[H],B错误;
C、光能转变成化学能发生在叶绿体中, 化学能转变成ATP中活跃的化学能可发生在线粒体中,但转变为光能则是ATP水解才可进行的过程,C错误;
D、线粒体和叶绿体都具有较大膜面积和复杂的酶系统,有利于新陈代谢高效而有序地进行,D正确。
故选D。
10.(2020·浙江·高一课时练习)将一份刚采摘的新鲜蓝莓用高浓度的CO2处理48小时后,储藏在温度为1℃的冷库内,另一份则始终在1℃的冷库内储藏。从采摘后第1d算起,每10d定时定量取样一次,测定其单位时间内CO2释放量和O2吸收量,计算二者的比值得到如图所示曲线。下列叙述与实验结果不一致的是( )
A.曲线中比值大于1时,表明蓝莓既进行有氧呼吸,又进行无氧呼吸
B.第20d对照组蓝莓产生的酒精量高于CO2处理组
C.第40d对照组蓝莓有氧呼吸比无氧呼吸消耗的葡萄糖多
D.储藏蓝莓前用高浓度CO2短时(如48h)处理,能一定程度上抑制其在储藏时的无氧呼吸
【答案】C
【解析】
【分析】
题图分析,当储藏天数小于等于10天时,两组蓝莓的CO2释放量和O2吸收量的比值等于1,说明都只进行有氧呼吸;当储藏天数大于10天时,对照组的CO2释放量和O2吸收量的比值大于1,说明蓝莓既进行有氧呼吸,也进行无氧呼吸;CO2处理组当储藏天数小于等于20天时,蓝莓的CO2释放量和O2吸收量的比值等于1,说明只进行有氧呼吸;当储藏天数大于20天时,蓝莓的CO2释放量和O2吸收量的比值大于1,说明蓝莓既进行有氧呼吸,也进行无氧呼吸。
【详解】
A、有氧呼吸氧气的吸收量与二氧化碳的释放量相等,无氧呼吸不吸氧只释放二氧化碳,CO2释放量和O2吸收量的比值大于1,表明蓝莓既进行有氧呼吸,又进行无氧呼吸,A正确;
B、第20天,处理组CO2释放量和O2吸收量的比值等于1,只进行有氧呼吸;对照组比值大于1,存在无氧呼吸,对照组乙醇量高于CO2处理组,B正确;
C、第40天,对照组CO2释放量和O2吸收量的比值等于2,设有氧呼吸消耗的葡萄糖为x,无氧呼吸消耗的葡萄糖为y,则有关系式(6x+2y)÷6x=2,解得x∶y=1∶3,无氧呼吸消耗的葡萄糖多,C错误;
D、分析题图曲线可知,储藏10天后,处理组蓝莓的CO2释放量和O2吸收量的比值小于对照组,说明贮藏蓝莓前用高浓度的CO2处理48h,能一定程度上抑制其在贮藏时的无氧呼吸,D正确。
故选C。
11.(2022·全国·高一课时练习)大豆种子萌发过程中鲜重的变化曲线如图(假定种子呼吸的底物全为葡萄糖),下列有关说法错误的是( )
A.阶段I中大豆种子的吸水方式为被动运输,而在阶段Ⅲ中为主动运输
B.种子萌发期间进行的是无氧呼吸和有氧呼吸
C.阶段Ⅲ中大豆种子鲜重快速增加与淀粉、蛋白质等有机物大量水解有关
D.若测得阶段Ⅲ种子吸收O2与释放CO2的体积比为3:4,则此时种子的无氧呼吸与有氧呼吸消耗葡萄糖相等
【答案】A
【解析】
【分析】
由图分析可知,阶段Ⅰ、Ⅱ是种子的休眠期,细胞的代谢活动较弱,没有萌发,Ⅲ种子代谢速率增强,种子萌发。
【详解】
A、种子吸水萌发使鲜重增加,水分子以被动运输方式进入细胞,并参与阶段Ⅲ细胞代谢,A错误;
B、种子萌发期间,一开始种子细胞内氧气含量少,主要以无氧呼吸为主,后期,氧气逐渐增多,以有氧呼吸为主,故种子萌发期间进行的是无氧呼吸和有氧呼吸,B正确;
C、阶段Ⅲ中大豆种子中淀粉、蛋白质等有机物大量吸水之后,进行水解产生小分子有机物,导致种子的鲜重迅速增加,故阶段Ⅲ中大豆种子鲜重快速增加与淀粉、蛋白质等有机物大量水解有关,C正确;
D、设无氧呼吸过程消耗的葡萄糖为X,则无氧呼吸产生的二氧化碳为2X,有氧呼吸消耗的葡萄糖为Y,有氧呼吸过程吸收的氧气为6Y,产生的二氧化碳为6Y,由题意可得关系式:6Y:(6Y+2X)=3:4,解得X=Y,D正确。
故选A。
12.(2019·全国·高一课时练习)如图表示在有氧条件下某高等植物体内有关的生理过程示意图,①~⑤表示有关过程,X、Y、Z和W表示相关物质。请据图判断下列说法错误的是( )
A.X、Y、Z物质分别表示C3、丙酮酸和ATP
B.①~⑤过程中能产生ATP的有①②③④
C.②和⑤过程分别表示C3的还原和CO2的固定
D.光合作用速率小于细胞呼吸速率时,④过程产生的CO2会释放到细胞外
【答案】B
【解析】
【分析】
分析题图:图示表示光合作用与呼吸作用的过程,其中,W表示水,Z是ATP,Y是丙酮酸,X是三碳化合物;①表示水的光解,②表示三碳化合物的还原过程,③表示有氧呼吸第一阶段,④表示有氧呼吸的第二阶段,⑤表示二氧化碳的固定过程。
【详解】
A、据分析可知,X、Y、Z物质分别表示C3、丙酮酸和ATP,A正确;
B、光合作用光反应阶段和有氧呼吸的三个阶段都能产生ATP,①~⑤过程中能产生ATP的有①③④,过程②消耗ATP,B错误;
C、据分析可知,X是三碳化合物,②表示C3的还原,\,⑤表示CO2的固定,C正确;
D、光合速率小于呼吸速率时,呼吸作用产生的二氧化碳一部分用于光合作用,一部分释放到细胞外,即④过程产生的CO2会释放到细胞外,D正确。
故选B。
13.(2022·湖北武汉·模拟预测)维生素B1与ATP反应生成焦磷酸硫胺素(TPP)。丙酮酸脱氢酶只有与TPP结合,才能催化丙酮酸氧化分解。维生素B1缺乏的人丙酮酸脱氢酶活性降低,丙酮酸会被转化为乳酸,引起高乳酸血症。下列有关叙述正确的是( )
A.TPP主要在线粒体基质中起作用
B.甲亢患者对维生素B1的需求量降低
C.高乳酸血症患者无氧呼吸产生的CO2增多
D.维生素B1缺乏导致供给丙酮酸氧化分解的活化能减少
【答案】A
【解析】
【分析】
有氧呼吸的第二阶段为丙酮酸氧化分解释放能量,发生在线粒体基质中;酶的作用机理是降低化学反应所需活化能。
【详解】
A、分析题干信息可知,丙酮酸脱氢酶只有与TPP结合,才能催化丙酮酸氧化分解,丙酮酸氧化分解主要发生在线粒体中,故TPP主要在线粒体基质中起作用,A正确;
B、维生素B1缺乏者,丙酮酸脱氢酶活性降低,丙酸氧化分解供能减少,而甲亢患者甲状腺激素分泌较多,需要维生素B1促进丙酮酸的氧化分解,因此甲亢患者对维生素B1的需求量升高 ,B错误;
C、高乳酸血症患者无氧呼吸不产生的CO2,C错误;
D、维生素B1缺乏使丙酮酸脱氢酶活性降低,丙酮酸氧化分解反应所需的活化能升高,而不是供给丙酮酸氧化分解反应所需的活化能减少,D错误。
故选A。
14.(2022·湖北武汉·模拟预测)膜蛋白的种类和功能复杂多样,下列叙述错误的是( )
A.细胞膜两侧的蛋白质呈不对称分布
B.温度变化会影响膜蛋白的运动速度
C.线粒体内膜上存在与ATP合成有关的酶
D.神经元细胞膜上有K+主动转运的通道蛋白
【答案】D
【解析】
【分析】
1、膜的流动性:膜蛋白和磷脂均可侧向移动;膜蛋白分布的不对称性:蛋白质有的镶嵌在膜的内或外表面,有的嵌入或横跨磷脂双分子层。2、光反应在叶绿体类囊体薄膜上进行,暗反应在叶绿体基质中进行。3、在神经细胞中,静息电位是钾离子外流形成的,动作电位是钠离子内流形成的,这两种流动都属于被动运输中的协助扩散。
【详解】
A、蛋白质分子以不同的方式镶嵌在磷脂双分子层中,在膜内外两侧分布不对称,A正确;
B、由于蛋白质分子和磷脂分子是可以运动的,因此生物膜具有一定的流动性,温度可以影响生物膜的流动性,所以温度变化会影响膜蛋白的运动速度,B正确;
C、线粒体内膜可以进行有氧呼吸第三阶段,可以合成ATP,膜上含有ATP合成有关的酶,C正确;
D、神经元质膜上存在与K+ 、Na+主动转运有关的载体蛋白,而通道蛋白参与的是协助扩散的物质跨膜运输方式,D错误。
故选D。
15.(2022·安徽省舒城中学模拟预测)下列有关生物体中“多少”的比较,错误的是( )
A.活细胞中,氢原子数目多于氧原子数目
B.人短时间剧烈运动时呼吸作用消耗氧气量小于产生二氧化碳量
C.正在生长的植物体,光合作用固定的CO2大于呼吸作用产生CO2
D.种子发育初期脱落酸含量少于发育晚期脱落酸含量
【答案】B
【解析】
【分析】
脱落酸在根冠和萎蔫的叶片中合成较多,在将要脱落和进入休眠期的器官和组织中含量较多。脱落酸是植物生长抑制剂,它能够抑制细胞的分裂和种子的萌发,还有促进叶和果实的衰老和脱落,促进休眠和提高抗逆能力等作用。
【详解】
A、活细胞中,含量最多的化合物是水,所以氢原子数目多于氧原子数目,A正确;
B、剧烈运动中,由于氧气供应不足,此时会通过无氧呼吸补充能量,而无氧呼吸不消耗氧气,并且产生的是乳酸,因此机体细胞呼吸产生的二氧化碳量和氧气的消耗量相等,B错误;
C、正在生长的植物体内有有机物积累,说明光合作用固定的CO2总量大于呼吸作用产生的CO2量,C正确;
D、脱落酸可促进各种组织衰老,但在果实的衰老阶段含量最高,因此种子发育初期脱落酸含量少于发育晚期脱落酸含量,D正确。
故选B。
16.(2022·湖北·模拟预测)生物实验不仅能帮助学生理解生物学的概念和规律,而且有利于启发学生积极思维,培养学生的科学素养。下列有关叙述正确的是( )
A.可根据实验装置中是否有CO2生成来判断酵母菌的呼吸方式
B.可用引流法改变洋葱鳞片叶内表皮临时装片细胞周围的液体环境
C.用光学显微镜不能观察到紫色洋葱鳞片叶外表皮细胞原生质层的位置
D.同一细胞中的不同结构成分与醋酸洋红液的结合能力相同
【答案】B
【解析】
【分析】
把成熟的植物细胞放置在某些对细胞无毒害的物质溶液中,当细胞液的浓度小于外界溶液的浓度时,细胞液中的水分子就透过原生质层进入到外界溶液中,使原生质层和细胞壁都出现一定程度的收缩.由于原生质层比细胞壁的收缩性大,当细胞不断失水时,原生质层就会与细胞壁逐渐分离开来,也就是逐渐发生了质壁分离。
【详解】
A、酵母菌的有氧呼吸和无氧呼吸均产生CO2,A错误;
B、引流法中,随着液体的流动,可以改变洋葱鳞片叶内表皮临时装片细胞周围的液体环境,B正确;
C、原生质层包括细胞膜、液泡膜以及两层膜之间的细胞质,用光学显微镜可以观察到紫色洋葱鳞片叶外表皮细胞原生质层的位置,C错误;
D、醋酸洋红液属于碱性染料,容易与染色体结合,不易与其他结构成分结合,D错误。
故选B。
17.(2022·河北衡水中学模拟预测)细胞呼吸是细胞内能量供应的主要形式,许多能够进行有氧呼吸的生物也能够进行无氧呼吸。下列相关叙述错误的是( )
A.有氧呼吸第一阶段和无氧呼吸的第一阶段完全相同
B.储藏水果、蔬菜时需要零上低温,且氧气含量越低越好
C.若某真核细胞没有线粒体,则该细胞不能进行有氧呼吸
D.葡萄糖不能进入线粒体,与线粒体膜上没有相关载体有关
【答案】B
【解析】
【分析】
1、有氧呼吸的第一、二、三阶段的场所依次是细胞质基质、线粒体基质和线粒体内膜。有氧呼吸第一阶段是葡萄糖分解成丙酮酸和[H],合成少量ATP;第二阶段是丙酮酸和水反应生成二氧化碳和[H],合成少量ATP;第三阶段是氧气和[H]反应生成水,合成大量ATP。
2、无氧呼吸的第一阶段与有氧呼吸的第一阶段相同,都是葡萄糖酵解形成丙酮酸和[H],发生在细胞质基质中,第二阶段是丙酮酸和[H]反应产生二氧化碳和酒精或者是乳酸,发生在细胞质基质中。
【详解】
A、有氧呼吸第一阶段和无氧呼吸的第一阶段完全相同,均为葡萄糖在细胞质基质中分解为丙酮酸,A正确;
B、储藏水果、蔬菜时适当降低氧气含量可以减少有机物消耗,但氧气含量过低时,细胞进行无氧呼吸产生酒精,不利于储藏,B错误;
C、真核细胞有氧呼吸的场所是细胞质基质和线粒体,若某真核细胞没有线粒体,则该细胞不能进行有氧呼吸,C正确;
D、葡萄糖不能进入线粒体是因为线粒体膜上没有相关载体,无法运输葡萄糖,D正确。
故选B。
18.(2022·陕西·西乡县第一中学模拟预测)下列有关生物教材实验的叙述,错误的是( )
A.检测花生种子子叶中的脂肪时,苏丹Ⅲ染液能将脂肪染成橘黄色
B.检测酵母菌在培养过程中是否会产生酒精,可判断其进行细胞呼吸的方式
C.摩尔根和萨顿都运用“假说-演绎法”证明了基因位于染色体上
D.探究培养液中酵母菌种群数量的变化时,可用台盼蓝染液来鉴别死细胞和活细胞
【答案】C
【解析】
【分析】
1、脂肪鉴定原理:脂肪可以被苏丹Ⅲ染液染成橘黄色。
2、酵母菌是一种单细胞真菌,在有氧和无氧的条件下都能生存,属于兼性厌氧菌,因此便于用来研究细胞呼吸的不同方式。
【详解】
A、用苏丹Ⅲ染液对花生子叶切片进行染色后,用显微镜能观察到橘黄色的脂肪颗粒,A正确;
B、酵母菌在有氧和无氧条件下进行细胞呼吸都能产生CO2,只有无氧呼吸产生酒精,因此检测酵母菌在培养过程中是否会产生酒精,可判断其进行细胞呼吸的方式,B正确;
C、萨顿运用类比法提出了基因位于染色体上的假说,摩尔根运用“假说-演绎法”证明了基因位于染色体上,C错误;
D、细胞膜具有选择透过性,死细胞会被台盼蓝染液染成蓝色,而活细胞不会被台盼蓝染液染色,因此可用台盼蓝染液鉴定酵母菌是否存活,D正确。
故选C。
19.(2022·广东·深圳市光明区高级中学模拟预测)高强度间歇训练( HIIT)是一种在短时间内进行快速、爆发式锻炼的高强度有氧间歇性运动。它可以快速消耗肌糖原,使肌肉中线粒体的数量和活性增加,以满足运动对能量的需求,从而促进人体的健康和代谢功能,下列叙述正确的是( )
A.肌糖原是动物细胞的储能物质,也是细胞膜的重要组成成分
B.肌糖原能直接分解成葡萄糖以补充血糖
C.活细胞中线粒体可以定向运动到代谢比较旺盛的部位
D.人体在进行高强度训练时,主要由无氧呼吸提供能量
【答案】C
【解析】
【分析】
细胞呼吸是指有机物在细胞内经过一系列的氧化分解,生成无机物或小分子有机物,释放出能量并生成ATP的过程。
【详解】
A、细胞膜的主要组成成分是蛋白质和脂质,A 错误;
B、肌糖原不能直接分解成葡萄糖以补充血糖,B 错误;
C、线粒体可以为代谢提供能量,活细胞中线粒体可以定向运动到代谢比较旺盛的部位,C 正确;
D、剧烈运动时主要由有氧呼吸供能,D 错误。
故选C。
20.(2023·河南省杞县高中模拟预测)当细胞处于缺氧或无氧状态时,丙酮酸和NADH的代谢会相互关联,其代谢途径之一是在乳酸脱氢酶的作用下,丙酮酸被NADH还原成乳酸。下列相关叙述正确的是( )
A.该代谢途径在植物细胞内不能发生
B.该代谢途径是乳酸菌合成ATP的主要途径
C.动物细胞中乳酸脱氢酶分布于线粒体基质
D.细胞内生成的NAD+参与葡萄糖转化成丙酮酸的反应
【答案】D
【解析】
【分析】
1、无氧呼吸是指指细胞在无氧条件下,通过酶的催化作用,把葡萄糖等有机物分解成为不彻底氧化产物,同时释放出少量能量的过程。
2、有氧呼吸过程分为三个阶段,第一阶段是葡萄糖分解形成丙酮酸和[H],发生在细胞质基质中;有氧呼吸的第二阶段是丙酮酸和水反应产生二氧化碳和[H],发生在线粒体基质中;有氧呼吸的第三阶段是[H]与氧气反应形成水,发生在线粒体内膜上。
【详解】
A、某些植物细胞(如玉米胚)无氧呼吸时也能产生乳酸,A错误;
B、上述途径是无氧呼吸的第二阶段,此阶段不能产生ATP,B错误;
C、乳酸脱氢酶参与乳酸生成,分布在细胞质基质中,C错误;
D、葡萄糖转化成丙酮酸的反应会产生NADH,故NAD+可参与该反应,D正确。
故选D。
21.(不定项选择)(2019·全国·高二课时练习)血液中甲状腺激素浓度过高会引起人体线粒体原有功能的改变,即虽然进行有机物的氧化及电子传递,但无ATP形成。根据这一事实,不合理的推测是( )
A.食量小,耗氧量低,肥胖,皮肤温度比正常人高
B.食量大,耗氧量高,消瘦,皮肤温度比正常人低
C.食量大,耗氧量高,肥胖,皮肤温度比正常人高
D.食量大,耗氧量高,消瘦,皮肤温度比正常人高
【答案】ABC
【解析】
【分析】
甲状腺激素具有促进细胞代谢的作用,甲状腺激素浓度高,细胞代谢快,物质分解加快。由题意“进行有机物的氧化分解但无ATP形成”可知,有机物中能量很少转化成ATP中能量而是以热能的形式散失,对于恒温动物来说以热能形式散失的能量用于维持体温。
【详解】
甲状腺激素浓度高,细胞代谢快,耗氧量多,物质分解加快,使人感觉饥饿,食量增大,同时物质分解快使人消瘦,能量大多以热能形式散失,使皮肤温度比正常人高,ABC错误, D正确。
故选ABC。
22.(不定项选择)(2022·全国·高一课时练习)现有等量的A、B两个品种的小麦种子,将它们分别置于两个容积相同、密闭的棕色广口瓶内,各加入适量(等量)的水。在25℃条件下,瓶内O2含量变化如图所示,请据图判断下列说法错误的是( )
A.在t1~t2期间,瓶内O2含量的降低主要是由种子细胞的有氧呼吸引起的
B.在t1~t2期间,A种子比B种子的呼吸速率慢
C.在t1~t2期间,A、B种子释放CO2量的变化趋势是逐渐增加
D.在0~t1期间,广口瓶内的CO2有少量增加,主要原因可能是种子进行了无氧呼吸
【答案】BC
【解析】
【分析】
小麦种子进行有氧呼吸消耗氧气释放二氧化碳,氧气减少的原因是有氧呼吸的结果。但瓶内的氧气浓度过低,种子仍然需要能量,此时有氧呼吸不能满足能量的需求,植物进行无氧呼吸获得能量,无氧呼吸不消耗氧气,但要产生二氧化碳,这样就会导致容器内的二氧化碳浓度增加。
【详解】
A、在t1~t2期间,细胞呼吸类型主要为有氧呼吸,消耗O2,使瓶内O2含量降低,A正确;
B、根据题图,在t1~t2期间,A种子氧气下降的速率比B快,所以A种子比B种子的呼吸速率快,B错误;
C、分析题图可知,在t1~t2期间,瓶内O2含量逐渐降低,导致有氧呼吸逐渐减弱,因此种子释放CO2量的变化趋势是逐渐减少,C错误;
D、在0~t1期间,O2含量不变,种子进行无氧呼吸释放CO2导致CO2有少量增加,D正确;
故选BC。
23.(不定项选择)(2022·湖南·长郡中学模拟预测)豌豆种子细胞呼吸时,底物经脱氢酶催化所释放的氢,能将无色的三苯基氯化四唑(TTC)还原为红色的三苯甲胺。在种子萌发过程中,其CO2释放速率和O2吸收速率的变化如图所示,下列有关种子萌发和发育说法正确的是( )
A.12~14小时这段时间,种子主要的呼吸方式为无氧呼吸
B.在豌豆种子发育,有机物快速积累时期,应创设低温条件
C.可以使用三苯基氯化四唑(TTC)鉴定种子“死活”
D.b点后氧化分解的底物可能包括糖类、脂肪等物质
【答案】ACD
【解析】
【分析】
种子萌发的外界条件有充足的水分、适宜的温度和足够的氧气,种子萌发的初期主要进行无氧呼吸,胚根突破种皮后主要进行有氧呼吸。脂肪中氧的含量低于糖类,脂肪氧化分解时消耗的氧的体积大于产生二氧化碳的体积。
【详解】
A、无氧呼吸不吸收氧气,产生二氧化碳,有氧呼吸消耗葡萄糖时,产生的二氧化碳体积与消耗氧的体积相同。据图可知,在12~24h期间,氧气吸收量很少,而二氧化碳释放量很多,表明此时的呼吸方式主要是无氧呼吸,A正确;
B、种子快速发育时期,细胞代谢旺盛,植物光合作用强才能积累更多有机物,需要提供适宜的温度等条件,B错误;
C、由题可知,TTC与细胞呼吸时底物经脱氢酶催化所释放的氢发生红色反应,只有活细胞才能进行呼吸作用,因此,可以用来鉴定种子“死活”,C正确;
D、b点后吸收的O2量远多于释放的CO2量,说明氧化分解的底物除糖类还有脂肪类等物质,D正确。
故选ACD。
24.(不定项选择)(2022·山东潍坊·模拟预测)有氧呼吸氧化分解葡萄糖时,细胞内存在着电子传递和ATP形成的偶联机制,称为氧化磷酸化作用。即葡萄糖中的氢以质子、电子形式脱下并传递,最终转移到分子氧生成水。研究发现,电子沿一系列特定载体传递时,会促使线粒体从其基质内把质子泵入内外膜间隙积累,产生内膜两侧的质子浓度梯度。当质子流沿内膜上ATP合酶的质子通道进入基质时,驱动ATP合成。下列分析正确的是( )
A.电子、质子的有序传递有利于能量逐步释放
B.各种电子载体可能是不同种类的专一蛋白质
C.线粒体内膜磷脂分子层对质子的通透性极低
D.ATP分子中的化学能直接来自电子
【答案】ABC
【解析】
【分析】
有氧呼吸的第一、二、三阶段的场所依次是细胞质基质、线粒体基质和线粒体内膜。有氧呼吸第一阶段是葡萄糖分解成丙酮酸和[H],合成少量ATP;第二阶段是丙酮酸和水反应生成二氧化碳和[H],合成少量ATP;第三阶段是氧气和[H]反应生成水,合成大量ATP。
【详解】
A、有氧呼吸分解葡萄糖是一个逐步释放能量的过程,葡萄糖中的氢以质子、电子形式脱下并传递,最终转移到分子氧生成水,该过程有序传递有利于能量逐步释放,A正确;
B、结合题干信息“电子沿一系列特定载体传递时……”可知,各种电子载体可能是不同种类的专一蛋白质,B正确;
C、分析题意,质子从基质进入内外膜间隙需要通过质子泵,质子沿内膜流入基质要通过质子通道,故线粒体内膜磷脂分子层对质子的通透性极低,C正确;
D、结合题意可知,ATP分子中的化学能来自质子流沿内膜上ATP合酶的质子通道进入基质时的势能,D错误。
故选ABC。
25.(不定项选择)(2022·江苏淮安·模拟预测)下图为跨膜运输的三种类型,下列叙述错误的是( )
A.由图可知,甲侧是膜内,乙侧是膜外
B.类型2中转运蛋白所利用的能量是其中一种被运输物质的电化学梯度
C.图中所示的生物膜可能是动物的线粒体内膜
D.图中类型1和3消耗能量,所以是主动运输,类型2不消耗能量所以是被动运输
【答案】ACD
【解析】
【分析】
自由扩散的方向是从高浓度向低浓度,不需载体和能量,常见的有水、CO2、O2、甘油、苯、酒精等;协助扩散的方向是从高浓度向低浓度,需要载体,不需要能量,如红细胞吸收葡萄糖;主动运输的方向是从低浓度向高浓度,需要载体和能量,常见的如小肠绒毛上皮细胞吸收氨基酸、葡萄糖,K+等。
【详解】
A、根据ATP的消耗部位可推测,甲侧是膜外,乙侧是膜内,A错误;
B、类型2中转运蛋白在顺浓度梯度转运一种物质的同时完成了另外一种物质的逆浓度梯度的转运,即类型2中的物质转运所利用的能量是其中一种被运输物质的电化学梯度,B正确;
C、图中所示的生物膜上有光能的消耗,因此不可能是动物的线粒体内膜,C错误;
D、图中类型1和3消耗能量,所以是主动运输,类型2是一种协同转运的过程,其中一种物质的转运过程消耗的是另一种物质的梯度势能,因此类型2也存在主动运输过程,D错误。
故选ACD。
26.(2022·全国·高一课时练习)生物膜系统在细胞的生命活动中发挥着极其重要的作用。下图1~3表示3种生物膜结构及其所发生的部分生理过程。请回答下列问题:
(1)图1表示的生理过程是_____,其主要的生理意义在于_____。
(2)图3中ATP参与的主要生理过程是_____。
(3)叶肉细胞与人体肝脏细胞都具有图_____(填图序号)中的膜结构。
(4)图1~3中生物膜的功能不同,从生物膜的组成成分分析,其主要原因是_____。
(5)图1~3说明生物膜具有的功能有_____(写出3项)。
【答案】(1) 有氧呼吸第三阶段 为生命活动供能
(2)暗反应
(3)1、2
(4)含有的蛋白质不同
(5)跨膜运输、信息交流、能量转换等
【解析】
【分析】
1、在组成细胞膜的脂质中,磷脂最丰富。蛋白质在细胞膜行使功能时起重要作用,因此,功能越复杂的细胞膜,蛋白质的种类和数量越多。
2、细胞膜的三个功能:
(1)将细胞与外界环境分隔开。膜的出现是生命起源过程中至关重要的阶段,它将生命物质与外界环境分隔开,产生了原始的细胞,并成为相对独立的系统。细胞膜保障了细胞内部环境的相对稳定。
(2)控制物质进出细胞。细胞需要的营养物质可以从外界进人细胞,细胞不需要,或者对细胞有害的物质不容易进入细胞。抗体、激素等物质在细胞内合成后,分泌到细胞外,细胞产生的废物也要排到细胞外,但是细胞内的核酸等重要成分却不会流失到细胞外。当然,细胞膜的控制作用是相对的,环境中一些对细胞有害的物质有可能进入;有些病毒、病菌也能侵人细胞,使生物体患病。
(3)进行细胞间的信息交流:①细胞分泌的化学物质(如激素),随血液到达全身各处。与靶细胞的细胞膜表面的受体结合,将信息传给靶细胞。②相邻两个细胞的细胞膜接触,信息从一个细胞传递给另一个细胞。例如,精子和卵细胞之间的识别和结合。③相邻两个细胞之间形成通道,携带信息的物质通过通道进入另一个细胞,例如,高等植物细胞之间通过胞间连丝相互连接。也有信息交流的作用。
3、有氧呼吸分为三个阶段:第一阶段发生于细胞质基质,1分子葡萄糖分解为两分子丙酮酸,产生少量[H]并释放少量能量;第二阶段发生于线粒体基质,丙酮酸和水彻底分解为二氧化碳和[H] 并释放少量能量;第三阶段发生于线粒体内膜,[H]与氧气结合成水并释放大量能量。
(1)分析图1可知,该过程利用[H]和氧气,生成水并有ATP生成,所以图1所示生理过程是发生在线粒体内膜上的有氧呼吸第三阶段,其主要的生理意义是为生命活动提供能量。
(2)分析图3可知其所示生理过程是光反应,其产生的ATP用于暗反应中C3的还原。
(3)图1和图2所示的膜结构分别是线粒体内膜和细胞膜,叶肉细胞和人体肝脏细胞中都存在这两种膜结构。
(4)蛋白质在细胞膜行使功能时起重要作用,因此,功能越复杂的细胞膜,蛋白质的种类和数量越多,所以不同生物膜的功能不同,主要与膜蛋白的种类和数量有关。
(5)由图1~3可以看出,生物膜具有跨膜运输、信息交流和能量转换等功能。
【点睛】
解答本题的关键是掌握细胞的生物膜系统,了解不同的生物膜上发生的物质变化,结合图中物质变化或特殊结构的存在判断各个生物膜的名称,进而利用所学知识分析答题。
27.(2022·浙江·高一课时练习)下图是外界条件对植物细胞呼吸速率影响的曲线图。请据图回答下列问题:
(1)甲图AB段说明随着温度升高,细胞呼吸________________;温度的作用主要是影响________________的活性。BC段说明细胞呼吸的相对速率________________,原因是________________。
(2)乙图中曲线Ⅰ表示呼吸类型。如果曲线Ⅰ描述的是水稻根细胞的细胞呼吸,那么在DE段时根内积累的物质可能是________________。
【答案】(1) 逐渐增强 与细胞呼吸有关的酶 降低 超过酶的最适温度,与细胞呼吸有关的酶活性减弱
(2)酒精
【解析】
【分析】
1、温度过高,会使酶的空间结构遭到破坏,使酶永久失活;而在低温下,酶的活性明显降低,但酶的空间结构稳定,在适宜的温度下酶的活性可以升高。
2、绿色植物或酵母菌在完全缺氧条件下进行无氧呼吸,在低氧条件下通常无氧呼吸与有氧呼吸并存,O2的存在对无氧呼吸起抑制作用。在一定范围内,有氧呼吸强度随O2浓度的增加而增强。
(1)细胞呼吸是一系列的化学反应过程,这些化学反应大多需要酶的催化完成,酶的活性受温度的影响,因此温度对细胞呼吸的影响很大。AB段说明:一定范围内,随着温度升高,呼吸作用逐渐增强。细胞呼吸有一个最适温度范围,超过最适温度呼吸酶的活性降低,甚至变性失活,所以BC段说明呼吸作用的相对速率降低。
(2)分析图乙可知,曲线Ⅰ随着氧气浓度增大,呼吸作用的相对速率减小,所以曲线Ⅰ表示无氧呼吸。如果曲线Ⅰ描述的是水稻根细胞的细胞呼吸,水稻根细胞进行无氧呼吸产生酒精和二氧化碳,二氧化碳为气体,所以在DE段时根内积累的物质可能是酒精。
【点睛】
解答本题的关键是掌握有氧呼吸和无氧呼吸的过程及其影响因素,能够根据两条曲线随着氧气浓度发生的变化情况判断两条曲线所属的细胞呼吸类型。
28.(2022·浙江·高一课时练习)下面是某植物叶肉细胞中光合作用和细胞呼吸的物质变化示意简图,其中①~⑤为生理过程,a~h为物质名称,请回答:
(1)①~⑤生理过程中,代表呼吸作用产生能量最多的是过程________________,其发生的具体场所是_________________________;过程①发生的场所是____________________,人体肌细胞能够进行的是________________。
(2)①~⑤生理过程中,能够产生ATP的过程有____________,ATP的结构简式为________________;b表示的物质是____________,d表示的物质是____________。
(3)假如白天突然中断了二氧化碳的供应,叶绿体中首先积累起来的物质是__________(填“C3”或“C5”)。
(4)若黑暗中,某植物吸收24mol的O2用于呼吸作用(底物为葡萄糖),结果产生38mol的CO2,则有氧呼吸和无氧呼吸所消耗的葡萄糖之比为___________________。
【答案】(1) ⑤ 线粒体内膜 类囊体的薄膜 ③④⑤
(2) ①③④⑤ A-P~P~P 氧气(O2) ADP
(3)C5
(4)4:7
【解析】
【分析】
据图分析,①表示光反应阶段,②表示暗反应阶段,③表示有氧呼吸的第一阶段,④表示有氧呼吸的第二阶段,⑤表示有氧呼吸的第三阶段。a为色素、b为O2、c为ATP、d为ADP、e为NADPH([H])、f为C5、g为CO2、h为C3。
(1)在有氧呼吸的第三阶段,产生的能量最多,根据分析可知,①~⑤生理过程中,代表呼吸作用产生能量最多的是过程⑤,其发生的具体场所是线粒体内膜;过程①是光反应阶段,发生的场所是类囊体的薄膜;人体肌细胞能够进行有氧呼吸,即③④⑤。
(2)光反应阶段和有氧呼吸过程中都可以产生ATP,所以①~⑤生理过程中,能够产生ATP的过程有①③④⑤,ATP的结构简式为A-P~P~P;有氧呼吸的第三阶段需要消耗氧气,b表示的物质是氧气,暗反应阶段消耗ATP,为光反应提供ADP和Pi,所以d表示的物质是ADP。
(3)在暗反应阶段发生的反应是二氣化碳的固定和三碳化合物的还原,假如白天突然中断了二氧化碳的供应,三碳化合物的合成减少,叶绿体中首先积累起来的物质是C5。
(4)有氧呼吸过程中,消耗的氧气量与产生的二氧化碳量相等,说明有氧呼吸产生的二氧化碳为24mol,无氧呼吸产生的二氧化碳量为14mol,根据有氧呼吸方程式和无氧呼吸方程式,可计算出有氧呼吸消耗的葡萄糖量为4mol,无氧呼吸消耗葡萄糖量为7mol,所以有氧呼吸和无氧呼吸所消耗的葡葡糖之比为4:7。
1.(2022·山东·高考真题)植物细胞内10%~25%的葡萄糖经过一系列反应,产生NADPH、CO2和多种中间产物,该过程称为磷酸戊糖途径。该途径的中间产物可进一步生成氨基酸和核苷酸等。下列说法错误的是( )
A.磷酸戊糖途径产生的NADPH与有氧呼吸产生的还原型辅酶不同
B.与有氧呼吸相比,葡萄糖经磷酸戊糖途径产生的能量少
C.正常生理条件下,利用14C标记的葡萄糖可追踪磷酸戊糖途径中各产物的生成
D.受伤组织修复过程中所需要的原料可由该途径的中间产物转化生成
【答案】C
【解析】
【分析】
有氧呼吸是葡萄糖等有机物彻底氧化分解并释放能量的过程。由题干信息可知,磷酸戊糖途径可以将葡萄糖转化成其他中间产物,这些中间产物可以作为原料进一步生成其他化合物。
【详解】
A、根据题意,磷酸戊糖途径产生的NADPH是为其他物质的合成提供原料,而有氧呼吸产生的还原型辅酶是NADH,能与O2反应产生水,A正确;
B、有氧呼吸是葡萄糖彻底氧化分解释放能量的过程,而磷酸戊糖途径产生了多种中间产物,中间产物还进一步生成了其他有机物,所以葡萄糖经磷酸戊糖途径产生的能量比有氧呼吸少,B正确;
C、正常生理条件下,只有10%~25%的葡萄糖参加了磷酸戊糖途径,其余的葡萄糖会参与其他代谢反应,例如有氧呼吸,所以用14C标记葡萄糖,除了追踪到磷酸戊糖途径的含碳产物,还会追踪到参与其他代谢反应的产物,C错误;
D、受伤组织修复即是植物组织的再生过程,细胞需要增殖,所以需要核苷酸和氨基酸等原料,而磷酸戊糖途径的中间产物可生成氨基酸和核苷酸等,D正确。
故选C。
2.(2022·全国·高考真题)某同学将一株生长正常的小麦置于密闭容器中,在适宜且恒定的温度和光照条件下培养,发现容器内CO2含量初期逐渐降低,之后保持相对稳定。关于这一实验现象,下列解释合理的是( )
A.初期光合速率逐渐升高,之后光合速率等于呼吸速率
B.初期光合速率和呼吸速率均降低,之后呼吸速率保持稳定
C.初期呼吸速率大于光合速率,之后呼吸速率等于光合速率
D.初期光合速率大于呼吸速率,之后光合速率等于呼吸速率
【答案】D
【解析】
【分析】
光合作用会吸收密闭容器中的CO2,而呼吸作用会释放CO2,在温度和光照均适宜且恒定的情况下,两者速率主要受容器中CO2和O2的变化影响。
【详解】
A、初期容器内CO2含量较大,光合作用强于呼吸作用,植物吸收CO2释放O2,使密闭容器内的CO2含量下降,O2含量上升,A错误;
B、根据分析由于密闭容器中,在适宜且恒定的温度和光照条件下,容器内的CO2含量下降,所以说明植物光合速率大于呼吸速率,但由于CO2含量逐渐降低,从而使植物光合速率逐渐降低,直到光合作用与呼吸作用相等,容器中气体趋于稳定,B错误;
CD、初期光合速率大于呼吸速率,之后光合速率等于呼吸速率,C错误,D正确。
故选D。
3.(2022·广东·高考真题)种子质量是农业生产的前提和保障。生产实践中常用TTC法检测种子活力,TTC(无色)进入活细胞后可被[H]还原成TTF(红色)。大豆充分吸胀后,取种胚浸于0.5%TTC溶液中,30℃保温一段时间后部分种胚出现红色。下列叙述正确的是( )
A.该反应需要在光下进行
B.TTF可在细胞质基质中生成
C.TTF生成量与保温时间无关
D.不能用红色深浅判断种子活力高低
【答案】B
【解析】
【分析】
种子不能进行光合作用,[H]应是通过有氧呼吸第一、二阶段产生。有氧呼吸强度受温度、氧气浓度影响。
【详解】
A、大豆种子充分吸水胀大,此时未形成叶绿体,不能进行光合作用,该反应不需要在光下进行,A错误;
B、细胞质基质中可通过细胞呼吸第一阶段产生[H],TTF可在细胞质基质中生成,B正确;
C、保温时间较长时,较多的TTC进入活细胞,生成较多的红色TTF,C错误;
D、相同时间内,种胚出现的红色越深,说明种胚代谢越旺盛,据此可判断种子活力的高低,D错误。
故选B。
4.(2022·浙江·高考真题)下列关于细胞呼吸的叙述,错误的是( )
A.人体剧烈运动会导致骨骼肌细胞产生较多的乳酸
B.制作酸奶过程中乳酸菌可产生大量的丙酮酸和CO2
C.梨果肉细胞厌氧呼吸释放的能量一部分用于合成ATP
D.酵母菌的乙醇发酵过程中通入O2会影响乙醇的生成量
【答案】B
【解析】
【分析】
1、 需氧呼吸过程分为三个阶段,第一阶段是葡萄糖分解形成丙酮酸和[H],发生在细胞质基质中;需氧呼吸的第二阶段是丙酮酸和水反应产生二氧化碳和[H],发生在线粒体基质中;需氧呼吸的第三阶段是[H]与氧气反应形成水,发生在线粒体内膜上。
2、厌氧呼吸的第一阶段与需氧呼吸的第一阶段相同,都是葡萄糖分解形成丙酮酸和[H],发生在细胞质基质中;第二阶段是丙酮酸和[H]反应产生二氧化碳和酒精或者是乳酸,发生在细胞质基质中。
【详解】
A、 剧烈运动时人体可以进行厌氧呼吸,厌氧呼吸的产物是乳酸,故人体剧烈运动时会导致骨骼肌细胞产生较多的乳酸,A正确;
B、 制作酸奶利用的是乳酸菌厌氧发酵的原理,乳酸菌厌氧呼吸的产物是乳酸,无二氧化碳产生,B错误;
C、 梨果肉细胞厌氧呼吸第一阶段能产生少量能量,该部分能量大部分以热能的形式散失了,少部分可用于合成ATP,C正确;
D、 酵母菌乙醇发酵是利用酵母菌在无氧条件产生乙醇的原理,故发酵过程中通入氧气会导致其厌氧呼吸受抑制而影响乙醇的生成量,D正确。
故选B。
5.(2022·浙江·高考真题)线粒体结构模式如图所示,下列叙述错误的是( )
A.结构1和2中的蛋白质种类不同
B.结构3增大了线粒体内膜的表面积
C.厌氧呼吸生成乳酸的过程发生在结构4中
D.电子传递链阻断剂会影响结构2中水的形成
【答案】C
【解析】
【分析】
线粒体是具有双层膜结构的细胞器,外膜光滑,内膜向内折叠形成嵴,增大了内膜面积。线粒体是有氧呼吸的主要场所,在线粒体基质中进行有氧呼吸第二阶段,在线粒体内膜上进行有氧呼吸第三阶段。
【详解】
A、结构1外膜和2内膜的功能不同,所含的蛋白质种类和数量不同,A正确;
B、内膜向内折叠形成3(嵴),增大了内膜面积,B正确;
C、厌氧呼吸生成乳酸的过程发生细胞质基质中,C错误;
D、2内膜是有氧呼吸第三阶段的场所,电子传递链阻断剂会影响结构2中水的形成,D正确。
故选C。
6.(2021·湖北·高考真题)反馈调节是生命系统中最普遍的调节机制。下列在生理或自然现象中,不属于反馈调节的是( )
A.干旱时,植物体内脱落酸含量增加,导致叶片气孔大量关闭
B.某湖泊中肉食性鱼类甲捕食草食性鱼类乙形成的种群数量动态变化
C.下丘脑产生的TRH刺激垂体分泌TSH,TSH的增加抑制TRH的释放
D.动物有氧呼吸过程中ATP合成增加,细胞中ATP积累导致有氧呼吸减缓
【答案】A
【解析】
【分析】
负反馈调节是指某一成分的变化所引起的一系列变化抑制或减弱最初发生变化的那种成分所发生的变化;正反馈调节是指某一生成的变化所引起的一系列变化促进或加强最初所发生的变化。
【详解】
A、干旱时,植物体内脱落酸含量增加,导致叶片气孔大量关闭是植物对于环境的一种适应,不属于反馈调节,A符合题意;
B、某湖泊中肉食性鱼类甲捕食草食性鱼类乙会导致乙的数量减少,乙数量的减少会导致甲的数量随之减少,两种鱼形成的种群数量动态变化属于反馈调节,B不符合题意;
C、下丘脑产生的TRH刺激垂体分泌TSH,TSH的增加抑制TRH的释放,该过程中存在TSH对TRH的负反馈调节,C不符合题意;
D、动物有氧呼吸过程中ATP合成增加,细胞中ATP积累导致有氧呼吸减缓,该过程属于负反馈调节,D不符合题意。
故选A。
7.(2021·湖北·高考真题)采摘后的梨常温下易软化。果肉中的酚氧化酶与底物接触发生氧化反应,逐渐褐变。密封条件下4℃冷藏能延长梨的贮藏期。下列叙述错误的是( )
A.常温下鲜梨含水量大,环境温度较高,呼吸代谢旺盛,不耐贮藏
B.密封条件下,梨呼吸作用导致O2减少,CO2增多,利于保鲜
C.冷藏时,梨细胞的自由水增多,导致各种代谢活动减缓
D.低温抑制了梨的酚氧化酶活性,果肉褐变减缓
【答案】C
【解析】
【分析】
1、自由水与结合水的比值越高,新陈代谢越旺盛,抗逆性越差。
2、水果、蔬菜的储藏应选择零上低温、低氧等环境条件。
【详解】
A、常温下鲜梨含水量大,环境温度较高,呼吸代谢旺盛,细胞消耗的有机物增多,不耐贮藏,A正确;
B、密封条件下,梨呼吸作用导致O2减少,CO2增多,抑制呼吸,有氧呼吸减弱,消耗的有机物减少,故利于保鲜,B正确;
C、细胞中自由水的含量越多,则细胞代谢越旺盛,C错误;
D、酶活性的发挥需要适宜的温度等条件,结合题意“果肉中的酚氧化酶与底物接触发生氧化反应,逐渐褐变,密封条件下4℃冷藏能延长梨的贮藏期”可知,低温抑制了梨的酚氧化酶活性,果肉褐变减缓,D正确。
故选C。
8.(2021·湖北·高考真题)在真核细胞中,由细胞膜、核膜以及各种细胞器膜等共同构成生物膜系统。下列叙述错误的是( )
A.葡萄糖的有氧呼吸过程中,水的生成发生在线粒体外膜
B.细胞膜上参与主动运输的ATP酶是一种跨膜蛋白
C.溶酶体膜蛋白高度糖基化可保护自身不被酶水解
D.叶绿体的类囊体膜上分布着光合色素和蛋白质
【答案】A
【解析】
【分析】
1、生物膜系统由细胞膜、细胞器膜和核膜等组成.生物膜系统在成分和结构上相似,结构与功能上联系。
2、生物膜的结构特点是具有一定的流动性,功能特点是具有选择透过性.
【详解】
A、葡萄糖的有氧呼吸过程中,水的生成发生在有氧呼吸第三阶段,场所是线粒体内膜,A错误;
B、真核细胞的细胞膜上参与主动运输的ATP酶是一种跨膜蛋白,该类蛋白发挥作用时可催化ATP水解,为跨膜运输提供能量,B正确;
C、溶酶体内有多种水解酶,能溶解衰老、损伤的细胞器,溶酶体膜蛋白高度糖基化可保护自身不被酶水解,C正确;
D、叶绿体的类囊体膜是光反应的场所,其上分布着光合色素和蛋白质(酶等),利于反应进行,D正确。
故选A。
9.(2021·辽宁·高考真题)科研人员发现,运动能促进骨骼肌细胞合成FDC5蛋白,该蛋白经蛋白酶切割,产生的有活性的片段被称为鸢尾素。鸢尾素作用于白色脂肪细胞,使细胞中线粒体增多,能量代谢加快。下列有关叙述错误的是( )
A.脂肪细胞中的脂肪可被苏丹Ⅲ染液染色
B.鸢尾素在体内的运输离不开内环境
C.蛋白酶催化了鸢尾素中肽键的形成
D.更多的线粒体利于脂肪等有机物的消耗
【答案】C
【解析】
【分析】
1、脂肪被苏丹Ⅲ染成橘黄色,被苏丹Ⅳ染成红色。
2、蛋白酶能催化蛋白质的水解。
【详解】
A、脂肪可被苏丹Ⅲ染液染成橘黄色,A正确;
B、有活性的片段鸢尾素通过体液运输作用于脂肪细胞,促进脂肪细胞的能量代谢,B正确;
C、蛋白酶切割FDC5蛋白形成有活性的鸢尾素片段,蛋白酶催化肽键的断裂,C错误;
D、线粒体是有氧呼吸的主要场所,脂肪细胞线粒体增多,有利于脂肪细胞消耗更多的脂肪,D正确。
故选C。
10.(2021·辽宁·高考真题)蛋白质是生命活动的主要承担者。下列有关叙述错误的是( )
A.叶绿体中存在催化ATP合成的蛋白质
B.胰岛B细胞能分泌调节血糖的蛋白质
C.唾液腺细胞能分泌水解淀粉的蛋白质
D.线粒体膜上存在运输葡萄糖的蛋白质
【答案】D
【解析】
【分析】
蛋白质的功能——生命活动的主要承担者:(1)构成细胞和生物体的重要物质,即结构蛋白,如羽毛、头发、蛛丝、肌动蛋白。(2)催化作用:如绝大多数酶。(3)传递信息,即调节作用:如胰岛素、生长激素。(4)免疫作用:如免疫球蛋白(抗体)。(5)运输作用:如红细胞中的血红蛋白。
【详解】
A、叶绿体类囊体薄膜是进行光合作用的场所,能合成ATP,则存在催化ATP合成的酶,其本质是蛋白质,A正确;
B、胰岛B细胞能分泌胰岛素,降低血糖,胰岛素的化学本质是蛋白质,B正确;
C、唾液腺细胞能分泌唾液淀粉酶,唾液淀粉酶属于分泌蛋白,能水解淀粉,C正确;
D、葡萄糖分解的场所在细胞质基质,线粒体膜上不存在运输葡萄糖的蛋白质,D错误。
故选D。
11.(2021·辽宁·高考真题)下列有关中学生物学实验中观察指标的描述,正确的是( )
选项
实验名称
观察指标
A
探究植物细胞的吸水和失水
细胞壁的位置变化
B
绿叶中色素的提取和分离
滤纸条上色素带的颜色、次序和宽窄
C
探究酵母菌细胞呼吸的方式
酵母菌培养液的浑浊程度
D
观察根尖分生组织细胞有丝分裂
纺锤丝牵引染色体的运动
A.A B.B C.C D.D
【答案】B
【解析】
【分析】
1、绿叶中色素的提取和分离实验,提取色素时需要加入无水乙醇(溶解色素)、石英砂(使研磨更充分)和碳酸钙(防止色素被破坏);分离色素时采用纸层析法,原理是色素在层析液中的溶解度不同,随着层析液扩散的速度不同,最后的结果是观察到四条色素带,从上到下依次是胡萝卜素(橙黄色)、叶黄素(黄色)、叶绿素a(蓝绿色)、叶绿素b(黄绿色);
2、观察细胞有丝分裂实验的步骤:解离(解离液由盐酸和酒精组成,目的是使细胞分散开来)、漂洗(洗去解离液,便于染色)、染色(用龙胆紫、醋酸洋红等碱性染料)、制片(该过程中压片是为了将根尖细胞压成薄层,使之不相互重叠影响观察)和观察(先低倍镜观察,后高倍镜观察);
3、观察植物细胞质壁分离及复原实验的原理:(1)原生质层的伸缩性比细胞壁的伸缩性大.(2)当外界溶液浓度大于细胞液浓度时,细胞失水,原生质层收缩进而质壁分离.(3)当细胞液浓度大于外界溶液浓度时,细胞渗透吸水,使质壁分离复原。
【详解】
A、在植物细胞质壁分离和复原的实验中,细胞壁伸缩性很小,位置基本不变,主要是以原生质层的位置做观察指标,A错误;
B、绿叶中色素的提取和分离,观察指标是滤纸条上色素带的颜色、次序和宽窄,B正确;
C、探究酵母菌细胞呼吸的方式,观察指标是培养液的滤液能否使重铬酸钾转变成灰绿色,C错误;
D、观察根尖分生组织细胞有丝分裂,细胞在解离的时候已经死亡,看不到纺锤丝牵引染色体的运动,D错误。
故选B。
12.(2021·天津·高考真题)铅可导致神经元线粒体空泡化、内质网结构改变、高尔基体扩张,影响这些细胞器的正常功能。这些改变不会直接影响下列哪种生理过程( )
A.无氧呼吸释放少量能量
B.神经元间的兴奋传递
C.分泌蛋白合成和加工
D.[H]与O2结合生成水
【答案】A
【解析】
【分析】
分泌蛋白合成的过程为:核糖体合成蛋白质→内质网进行粗加工→内质网“出芽”形成囊泡→高尔基体进行再加工形成成熟的蛋白质→高尔基体“出芽”形成囊泡→细胞膜,整个过程由线粒体提供能量。
【详解】
A、铅影响线粒体、内质网和高尔基体,而细胞无氧呼吸的场所在细胞质基质,所以这些改变不影响无氧呼吸,A正确;
B、兴奋在神经元之间传递的方式是胞吐作用,由于铅影响了线粒体和高尔基体的功能,所以会影响该过程,B错误;
C、分泌蛋白的合成需要内质网、高尔基体和线粒体的参与,因此会影响该过程,C错误;
D、[H]与O2结合生成水是有氧呼吸第三阶段,场所在线粒体,所以会影响该过程,D错误。
故选A。
13.(2021·湖南·高考真题)下列有关细胞呼吸原理应用的叙述,错误的是( )
A.南方稻区早稻浸种后催芽过程中,常用40℃左右温水淋种并时常翻种,可以为种子的呼吸作用提供水分、适宜的温度和氧气
B.农作物种子入库贮藏时,在无氧和低温条件下呼吸速率降低,贮藏寿命显著延长
C.油料作物种子播种时宜浅播,原因是萌发时呼吸作用需要大量氧气
D.柑橘在塑料袋中密封保存,可以减少水分散失、降低呼吸速率,起到保鲜作用
【答案】B
【解析】
【分析】
细胞呼吸分有氧呼吸和无氧呼吸两种类型。这两种类型的共同点是:在酶的催化作用下,分解有机物,释放能量。但是,前者需要氧和线粒体的参与,有机物彻底氧化释放的能量比后者多。温度、水分、氧气和二氧化碳浓度是影响呼吸作用的主要因素,储藏蔬菜、水果时采取零上低温、一定湿度、低氧等措施延长储藏时间,而种子采取零上低温、干燥、低氧等措施延长储存时间。
【详解】
A、南方稻区早稻浸种后催芽过程中,“常用40℃左右温水淋种”可以为种子的呼吸作用提供水分和适宜的温度,“时常翻种”可以为种子的呼吸作用提供氧气,A正确;
B、种子无氧呼吸会产生酒精,因此,农作物种子入库储藏时,应在低氧和零上低温条件下保存,贮藏寿命会显著延长,B错误;
C、油料作物种子种含有大量脂肪,脂肪中C、H含量高,O含量低,油料作物种子萌发时呼吸作用需要消耗大量氧气,因此,油料作物种子播种时宜浅播,C正确;
D、柑橘在塑料袋中“密封保存”使水分散失减少,氧气浓度降低,从而降低了呼吸速率,低氧、一定湿度是新鲜水果保存的适宜条件,D正确。
故选B。
14.(2021·河北·高考真题)人体成熟红细胞能够运输O2和CO2,其部分结构和功能如图,①~⑤表示相关过程。下列叙述错误的是( )
A.血液流经肌肉组织时,气体A和B分别是CO2和O2
B.①和②是自由扩散,④和⑤是协助扩散
C.成熟红细胞通过无氧呼吸分解葡萄糖产生ATP,为③提供能量
D.成熟红细胞表面的糖蛋白处于不断流动和更新中
【答案】D
【解析】
【分析】
1、人体成熟的红细胞在发育成熟过程中,将细胞核和细胞器等结构分解或排出细胞,为血红蛋白腾出空间,运输更多的氧气;
2、分析题图可知,①和②表示气体进出红细胞,一般气体等小分子进出细胞的方式为自由扩散,③为红细胞通过消耗能量主动吸收K+排出Na+,④是载体蛋白运输葡萄糖顺浓度梯度进入红细胞,⑤是H2O通过水通道蛋白进入红细胞。
【详解】
A、根据题意可知,红细胞能运输O2和CO2,肌肉细胞进行有氧呼吸时,消耗O2,产生CO2,可以判断气体A和B分别是CO2和O2,A正确;
B、①和②表示气体进出红细胞,一般气体等小分子进出细胞的方式为自由扩散,④是载体蛋白运输葡萄糖进入红细胞,顺浓度梯度,不需要消耗能量,为协助扩散,⑤是H2O通过水通道蛋白进入红细胞,属于协助扩散,B正确;
C、③为红细胞通过消耗能量主动吸收K+排出Na+,成熟红细胞没有线粒体,不能进行有氧呼吸,只能通过无氧呼吸分解葡萄糖产生ATP,为③提供能量,C正确;
D、成熟红细胞没有核糖体,不能再合成新的蛋白质,细胞膜上的糖蛋白不能更新,糖蛋白存在于细胞膜的外表面,由于细胞膜具有流动性,其表面的糖蛋白处于不断流动中,D错误。
故选D。
15.(2021·全国·高考真题)某同学将酵母菌接种在马铃薯培养液中进行实验,不可能得到的结果是( )
A.该菌在有氧条件下能够繁殖
B.该菌在无氧呼吸的过程中无丙酮酸产生
C.该菌在无氧条件下能够产生乙醇
D.该菌在有氧和无氧条件下都能产生CO2
【答案】B
【解析】
【分析】
酵母菌是兼性厌氧生物,有氧呼吸的产物是二氧化碳和水,无氧呼吸产物是酒精和二氧化碳。
【详解】
A、酵母菌有细胞核,是真菌生物,其代谢类型是异氧兼性厌氧型,与无氧条件相比,在有氧条件下,产生的能量多,酵母菌的增殖速度快,A不符合题意;
BC、酵母菌无氧呼吸在细胞质基质中进行,无氧呼吸第一阶段产生丙酮酸、还原性的氢,并释放少量的能量,第二阶段丙酮酸被还原性氢还原成乙醇,并生成二氧化碳,B符合题意,C不符合题意;
D、酵母菌有氧呼吸和无氧呼吸都在第二阶段生成CO2,D不符合题意。
故选B。
16.(2021·广东·高考真题)秸秆的纤维素经酶水解后可作为生产生物燃料乙醇的原料。生物兴趣小组利用自制的纤维素水解液(含5%葡萄糖)培养酵母菌并探究其细胞呼吸(如图)。下列叙述正确的是( )
A.培养开始时向甲瓶中加入重铬酸钾以便检测乙醇生成
B.乙瓶的溶液由蓝色变成红色,表明酵母菌已产生了CO2
C.用甲基绿溶液染色后可观察到酵母菌中线粒体的分布
D.实验中增加甲瓶的酵母菌数量不能提高乙醇最大产量
【答案】D
【解析】
【分析】
图示为探究酵母菌进行无氧呼吸的装置示意图。酵母菌无氧呼吸的产物是乙醇和CO2。检测乙醇的方法是:橙色的重铬酸钾溶液,在酸性条件下与乙醇发生化学反应,变成灰绿色。检测CO2的方法是:CO2可以使澄清的石灰水变混浊,也可以使溴麝香草酚蓝水溶液由蓝变绿再变黄。
【详解】
A、检测乙醇的生成,应取甲瓶中的滤液2mL注入到试管中,再向试管中加入0.5mL溶有0.1g重铬酸钾的浓硫酸溶液,使它们混合均匀,观察试管中溶液颜色的变化,A错误;
B、CO2可以使溴麝香草酚蓝水溶液由蓝变绿再变黄,因此乙瓶的溶液不会变成红色,B错误;
C、健那绿染液是专一性染线粒体的活细胞染料,可使活细胞中的线粒体呈现蓝绿色,而细胞质接近无色,因此用健那绿染液染色后可观察到酵母菌中线粒体的分布,C错误;
D、乙醇最大产量与甲瓶中葡萄糖的量有关,因甲瓶中葡萄糖的量是一定,因此实验中增加甲瓶的醇母菌数量不能提高乙醇最大产量,D正确。
故选D。
17.(2021·浙江·高考真题)下图为植物细胞质膜中H+-ATP酶将细胞质中的H+转运到膜外的示意图。下列叙述正确的是( )
A.H+转运过程中H+-ATP酶不发生形变
B.该转运可使膜两侧H+维持一定的浓度差
C.抑制细胞呼吸不影响H+的转运速率
D.线粒体内膜上的电子传递链也会发生图示过程
【答案】B
【解析】
【分析】
据图分析可知:H+逆浓度梯度运输,且需要消耗能量,该过程为主动转运;在此过程中H+-ATP酶兼有载体蛋白和ATP水解酶的功能。
【详解】
A、主动转运过程中H+-ATP酶作为载体蛋白,会发生形变,协助物质运输,A错误;
B、该转运方式为主动转运,主动转运的结果是使膜两侧H+维持一定的浓度差,B正确;
C、H+的转运方式主动转运,需要载体蛋白的协助,同时需要能量,抑制细胞呼吸会影响细胞的能量供应,进而影响H+的转运速率,C错误;
D、图示过程是消耗ATP的过程,而线粒体内膜的电子传递链最终会生成ATP,不会发生图示过程,D错误。
故选B。
18.(2021·浙江·高考真题)苹果果实成熟到一定程度,呼吸作用突然增强,然后又突然减弱,这种现象称为呼吸跃变,呼吸跃变标志着果实进入衰老阶段。下列叙述正确的是( )
A.呼吸作用增强,果实内乳酸含量上升
B.呼吸作用减弱,糖酵解产生的CO2减少
C.用乙烯合成抑制剂处理,可延缓呼吸跃变现象的出现
D.果实贮藏在低温条件下,可使呼吸跃变提前发生
【答案】C
【解析】
【分析】
乙烯能促进果实成熟和衰老;糖酵解属于细胞呼吸第一阶段,该过程1 个葡萄糖分子被分解成 2 个含 3 个碳原子的化合物分子,并释放出少量能量, 形成少量 ATP。
【详解】
A、苹果果实细胞无氧呼吸不产生乳酸,产生的是酒精和二氧化碳,A错误;
\B、糖酵解属于细胞呼吸第一阶段,在糖酵解的过程中,1 个葡萄糖分子被分解成 2 个含 3 个碳原子的化合物分子,分解过程中释放出少量能量, 形成少量 ATP,故糖酵解过程中没有CO2产生,B错误;
C、乙烯能促进果实成熟和衰老,因此用乙烯合成抑制剂处理,可延缓细胞衰老,从而延缓呼吸跃变现象的出现,C正确;
D、果实贮藏在低温条件下,酶的活性比较低,细胞更不容易衰老,能延缓呼吸跃变现象的出现,D错误。
故选C。
19.(2020·江苏·高考真题)生物学实验常呈现“五颜六色”的变化。下列实验中溶液颜色变化的叙述正确的是( )
A.在新鲜的梨汁中加入斐林试剂,混匀后在加热条件下由无色变成砖红色
B.在厌氧发酵的果汁中加入酸性重铬酸钾溶液,混匀后由蓝色变成灰绿色
C.在DNA溶液中加入二苯胺试到,混匀后在沸水浴条件下逐渐变成蓝色
D.在氨基酸溶液中加入双缩脲试剂,混匀后逐渐变成紫色
【答案】C
【解析】
【分析】
高中生物学中的颜色反应:
1、斐林试剂检测可溶性还原糖:还原糖+斐林试剂→砖红色沉淀。
2、苏丹Ⅲ、苏丹Ⅳ检测脂肪:苏丹Ⅲ+脂肪→橘黄色;苏丹Ⅳ+脂肪→红色
3、双缩脲试剂检测蛋白质:蛋白质+双缩脲试剂→紫色
4、碘液检测淀粉:淀粉+碘液→蓝色
5、DNA的染色与鉴定:DNA+甲基绿→绿色 DNA+二苯胺→蓝色
6、吡罗红使RNA呈现红色:RNA+吡罗红→红色
7、台盼蓝使死细胞染成蓝色
8、线粒体的染色:健那绿染液是专一性染线粒体的活细胞染料,可以使活细胞中的线粒体呈现蓝绿色,而细胞质接近无色。
9、酒精的检测:橙色的重铬酸钾溶液在酸性条件下与酒精发生化学反应,变成灰绿色。
10、CO2的检测:CO2可以使澄清的石灰水变混浊,也可使溴麝香草酚蓝水溶液由蓝变绿再变黄。
11、染色体(或染色质)的染色:染色体容易被碱性染料(如龙胆紫溶液或醋酸洋红溶液)染成深色。
【详解】
A、斐林试剂为蓝色而非无色,A错误
B、重铬酸钾溶液在酸性条件下与酒精发生化学反应,由橙色变成灰绿色,B错误;
C、DNA溶液中加入二苯胺在沸水浴条件下变为蓝色,C正确;
D、双缩脲试剂检测蛋白质,不能检测氨基酸,D错误。
故选C。
20.(2020·浙江·高考真题)下列关于细胞的需氧呼吸与厌氧呼吸的叙述,正确的是( )
A.细胞的厌氧呼吸产生的ATP比需氧呼吸的多
B.细胞的厌氧呼吸在细胞溶胶和线粒体嵴上进行
C.细胞的需氧呼吸与厌氧呼吸过程中都会产生丙酮酸
D.若适当提高苹果果实贮藏环境中的O2浓度会增加酒精的生成量
【答案】C
【解析】
【分析】
细胞呼吸是细胞内进行的将糖类等有机物分解成无机物或小分子有机物,并释放能量的过程,分为需氧呼吸和厌氧呼吸。需氧呼吸必须有氧参加,氧气把糖分子氧化成二氧化碳和水,包括糖酵解、柠檬酸循环和电子传递链三个阶段;厌氧呼吸在无氧条件下发生,包括乳酸发酵和酒精发酵两种。
【详解】
A、需氧呼吸是有机物彻底氧化分解的过程,贮存在有机物中的能量全部释放出来,产生大量ATP,而厌氧呼吸的产物乳酸或乙醇中还储存着能量,产生的ATP少得多,A错误;
B、细胞的厌氧呼吸在细胞溶胶中进行,B错误;
C、细胞的需氧呼吸和厌氧呼吸的第一阶段都是糖酵解过程,将1个葡萄糖分子转变为2个丙酮酸分子,C正确;
D、若适当提高苹果果实贮藏环境中的O2浓度,会抑制细胞的厌氧呼吸,酒精的生成量减少,D错误。
故选C。
21.(2020·山东·高考真题)癌细胞即使在氧气供应充足的条件下也主要依赖无氧呼吸产生ATP,这种现象称为“瓦堡效应”。下列说法错误的是( )
A.“瓦堡效应”导致癌细胞需要大量吸收葡萄糖
B.癌细胞中丙酮酸转化为乳酸的过程会生成少量ATP
C.癌细胞呼吸作用过程中丙酮酸主要在细胞质基质中被利用
D.消耗等量的葡萄糖,癌细胞呼吸作用产生的NADH比正常细胞少
【答案】B
【解析】
【分析】
1、无氧呼吸两个阶段的反应:
第一阶段:反应场所:细胞质基质;反应式C6H12O62C3H4O3(丙酮酸)+4[H]+少量能量
第一阶段:反应场所:细胞质基质;反应式2C3H4O3(丙酮酸)+4[H]2C3H6O3(乳酸)
2、有氧呼吸三个阶段的反应:
第一阶段:反应场所:细胞质基质;反应式C6H12O62C3H4O3(丙酮酸)+4[H]+少量能量
第二阶段:反应场所:线粒体基质;反应式2C3H4O3(丙酮酸)+6H2O20[H]+6CO2+少量能量
第三阶段:反应场所:线粒体内膜;反应式24[H]+6O212H2O+大量能量(34ATP)
【详解】
A、由于葡萄糖无氧呼吸时只能释放少量的能量,故“瓦堡效应”导致癌细胞需要吸收大量的葡萄糖来为生命活动供能,A正确;
B、无氧呼吸只在第一阶段产生少量ATP,癌细胞中进行无氧呼吸时,第二阶段由丙酮酸转化为乳酸的过程不会生成ATP,B错误;
C、由题干信息和分析可知,癌细胞主要进行无氧呼吸,故丙酮酸主要在细胞质基质中被利用,C正确;
D、由分析可知,无氧呼吸只有第一阶段产生少量的NADH,而有氧呼吸的第一阶段和第二阶段都能产生NADH,故消耗等量的葡萄糖,癌细胞呼吸作用产生的NADH比正常细胞少,D正确。
故选B。
【点睛】
本题结合癌细胞的“瓦堡效应”,考查有氧呼吸和无氧呼吸的相关内容,掌握有氧呼吸和无氧呼吸各阶段物质和能量的变化是解题的关键。
22.(2020·山东·高考真题)我国的酿酒技术历史悠久,古人在实际生产中积累了很多经验。《齐民要术》记载:将蒸熟的米和酒曲混合前需“浸曲发,如鱼眼汤,净淘米八斗,炊作饭,舒令极冷”。意思是将酒曲浸到活化,冒出鱼眼大小的气泡,把八斗米淘净,蒸熟,摊开冷透。下列说法错误的是( )
A.“浸曲发” 过程中酒曲中的微生物代谢加快
B.“鱼眼汤” 现象是微生物呼吸作用产生的CO2释放形成的
C.“净淘米”" 是为消除杂菌对酿酒过程的影响而采取的主要措施
D.“舒令极冷”的目的是防止蒸熟的米温度过高导致酒曲中的微生物死亡
【答案】C
【解析】
【分析】
参与酒精的制作的微生物是酵母菌,酵母菌是兼性厌氧型微生物,在有氧条件下进行有氧呼吸将葡萄糖分解为二氧化碳和水,在无氧条件下生成酒精和二氧化碳。
【详解】
A、“浸曲发”是将酵母菌活化,可以使微生物代谢加快,A正确;
B、“鱼眼汤”是指酵母菌在呼吸过程中产生CO2,使溶液中出现气泡,B正确;
C、在做酒过程中,为消除杂菌的影响主要靠“炊作饭”,即蒸熟,C错误;
D、“舒令极冷”是将米饭摊开冷透,防止温度过高导致微生物(酵母菌死亡),D正确。
故选C。
【点睛】
本题需要考生结合酵母菌的代谢类型进行分析,理解题干中的相关术语是解答本题的关键。
23.(2020·全国·高考真题)种子贮藏中需要控制呼吸作用以减少有机物的消耗。若作物种子呼吸作用所利用的物质是淀粉分解产生的葡萄糖,下列关于种子呼吸作用的叙述,错误的是( )
A.若产生的CO2与乙醇的分子数相等,则细胞只进行无氧呼吸
B.若细胞只进行有氧呼吸,则吸收O2的分子数与释放CO2的相等
C.若细胞只进行无氧呼吸且产物是乳酸,则无O2吸收也无CO2释放
D.若细胞同时进行有氧和无氧呼吸,则吸收O2的分子数比释放CO2的多
【答案】D
【解析】
【分析】
呼吸底物是葡萄糖时,若只进行有氧呼吸,则消耗的氧气=生成的二氧化碳量;若只进行无氧呼吸,当呼吸产物是酒精时,生成的酒精量=生成的二氧化碳量。
【详解】
A、若二氧化碳的生成量=酒精的生成量,则说明不消耗氧气,故只有无氧呼吸,A正确;
B、若只进行有氧呼吸,则消耗的氧气量=生成的二氧化碳量,B正确;
C、若只进行无氧呼吸,说明不消耗氧气,产乳酸的无氧呼吸不会产生二氧化碳,C正确;
D、若同时进行有氧呼吸和无氧呼吸,若无氧呼吸产酒精,则消耗的氧气量小于二氧化碳的生成量,若无氧呼吸产乳酸,则消耗的氧气量=二氧化碳的生成量,D错误。
故选D。
24.(2020·浙江·高考真题)酵母菌细胞呼吸的部分过程如图所示,①~③为相关生理过程。下列叙述正确的是
A.①释放的能量大多贮存在有机物中
B.③进行的场所是细胞溶胶和线粒体
C.发生①③时,释放量大于吸收量
D.发酵液中的酵母菌在低氧环境下能进行①②和①③
【答案】D
【解析】
【分析】
分析题图可知,①为糖酵解过程,即需氧呼吸和厌氧呼吸的第一阶段,发生在细胞溶胶;③为柠檬酸循环和电子传递链,即需氧呼吸第二阶段和第三阶段,分别发生在线粒体基质和线粒体内膜;②为厌氧呼吸的第二阶段,发生在细胞溶胶。
【详解】
A、①释放的少量能量中大部分以热能形式散失,有少部分合成ATP,A错误;
B、③进行的场所是线粒体,B错误;
C、①③是需氧呼吸,释放量等于吸收量,C错误;
D、酵母菌是兼性厌氧菌,既能进行需氧呼吸也能进行厌氧呼吸,所以发酵液中的酵母菌在低氧环境下能进行①②和①③,D正确。
故选D。
25.(2019·上海·高考真题)相同温度相同时间内,在X处能收集到的CO2最多的装置是( )
A.甲 B.乙 C.丙 D.丁
【答案】A
【解析】
【分析】
酵母菌是兼性厌氧菌,属于真核生物,既能进行有氧呼吸,也能进行无氧呼吸,无论有氧呼吸还是无氧呼吸都能产生二氧化碳,但是消耗等量的葡萄糖无氧呼吸产生的二氧化碳较少。乳酸菌属于厌氧型细菌,只进行无氧呼吸,且无氧呼吸的产物为乳酸,没有二氧化碳的产生。影响呼吸作用的因素包括温度和氧气浓度等。
【详解】
A、酵母菌可以利用葡萄糖为底物进行有氧呼吸,释放较多的二氧化碳,A符合题意;
B、石蜡油造成了无氧环境,酵母菌利用葡萄糖进行无氧呼吸,释放少量的二氧化碳,B不符合题意;
C、酵母菌进行的是有氧呼吸,需要将葡萄糖等有机物为底物进行分解,释放二氧化碳,图示装置中的无菌水不能提供呼吸底物,因此酵母菌不能进行细胞呼吸,也没有二氧化碳释放,C不符合题意;
D、酵母菌先进行有氧呼吸再进行无氧呼吸,产生的二氧化碳不如甲组多,D不符合题意。
故选A。
26.(2019·海南·高考真题)下列与细胞有关的叙述,正确的是( )
A.T2噬菌体不含有膜包被的细胞核,因此属于原核细胞
B.人肝细胞分裂期的持续时间大于分裂间期的持续时间
C.植物叶肉细胞在缺氧条件下可通过无氧呼吸产生ATP
D.心肌细胞是高度分化的细胞,其细胞膜不具有流动性
【答案】C
【解析】
【分析】
生物包括细胞生物(包括原核生物和真核生物)和非细胞生物(如病毒)。
一个细胞周期依次包括分裂间期和分裂期,分裂间期时间较长。
葡萄糖在有氧条件下,可以被分解成二氧化碳和水;在无氧条件下,可以被分解成酒精和二氧化碳或乳酸。
【详解】
T2噬菌体不含有膜包被的细胞核,没有细胞结构,不属于原核生物,A错误;一个细胞周期中,分裂间期为分裂期进行活跃的物质准备,因此分裂间期持续时间大于分裂期的持续时间,B错误;植物叶肉细胞在缺氧条件下可通过无氧呼吸产生少量的ATP,供给生命活动的需要,C正确;心肌细胞是高度分化的细胞,不能分裂,但其细胞膜具有一定的流动性,D错误。故选C。
【点睛】
有氧呼吸三个阶段均可以产生ATP,无氧呼吸只有第一阶段可以产生少量的ATP。
27.(2019·全国·高考真题)马铃薯块茎储藏不当会出现酸味,这种现象与马铃薯块茎细胞的无氧呼吸有关。下列叙述正确的是
A.马铃薯块茎细胞无氧呼吸的产物是乳酸和葡萄糖
B.马铃薯块茎细胞无氧呼吸产生的乳酸是由丙酮酸转化而来
C.马铃薯块茎细胞无氧呼吸产生丙酮酸的过程不能生成ATP
D.马铃薯块茎储藏库中氧气浓度的升高会增加酸味的产生
【答案】B
【解析】
【分析】
有氧呼吸是指细胞在氧气的参与下,通过多种酶的催化作用,把葡萄糖等有机物彻底的氧化分解,产生二氧化碳和水,生成大量ATP的过程。场所是细胞质基质和线粒体。无氧呼吸的场所是细胞质基质,产物是乳酸或酒精和二氧化碳。
【详解】
马铃薯块茎无氧呼吸的产物是乳酸,无葡萄糖,A错误;马铃薯块茎细胞无氧呼吸的第一阶段,葡萄糖被分解成丙酮酸,丙酮酸在第二阶段转化成乳酸,B正确;马铃薯块茎细胞无氧呼吸产生丙酮酸属于无氧呼吸的第一阶段,会生成少量ATP,C错误;马铃薯块茎储存时,氧气浓度增加会抑制其无氧呼吸,酸味会减少,D错误。
28.(2019·全国·高考真题)若将n粒玉米种子置于黑暗中使其萌发,得到n株黄化苗。那么,与萌发前的这n粒干种子相比,这些黄化苗的有机物总量和呼吸强度表现为
A.有机物总量减少,呼吸强度增强
B.有机物总量增加,呼吸强度增强
C.有机物总量减少,呼吸强度减弱
D.有机物总量增加,呼吸强度减弱
【答案】A
【解析】
【分析】
根据题干信息分析,将n粒种子置于黑暗环境中使其萌发,得到n株黄化苗,该过程中没有光照,所以种子在萌发过程中只能进行呼吸作用消耗有机物,不能进行光合作用合成有机物,也不能合成叶绿素,所以幼苗是黄化苗。
【详解】
根据题意分析,种子萌发时,吸水膨胀,种皮变软,呼吸作用逐渐增强,将储藏在子叶或胚乳中的营养物质逐步分解,转化为可以被细胞吸收利用的物质,所以种子萌发过程中,呼吸作用强度增加,而有机物因呼吸作用消耗而总量不断减少。综上所述,BCD不符合题意,A符合题意。故选A。
29.(2019·全国·高考真题)下列关于人体组织液的叙述,错误的是
A.血浆中的葡萄糖可以通过组织液进入骨骼肌细胞
B.肝细胞呼吸代谢产生的CO2可以进入组织液中
C.组织液中的O2可以通过自由扩散进入组织细胞中
D.运动时,丙酮酸转化成乳酸的过程发生在组织液中
【答案】D
【解析】
【分析】
内环境及其各组分之间的关系:
①内环境的概念:由细胞外液构成的液体环境叫做内环境,包括血浆、组织液和淋巴等。
②各组分之间的关系如图所示:
【详解】
血浆中的葡萄糖通过毛细血管壁细胞进入组织液,再通过组织液进入全身各处的细胞,包括骨骼肌细胞,A正确;肝细胞生存的内环境是组织液,因此其代谢产生的CO2以自由扩散的方式进入到组织液中,B正确;氧气通过血红蛋白被输送到全身各处的组织液,再通过自由扩散的方式从组织液进入组织细胞中,C正确;运动时,丙酮酸转化成乳酸的过程属于无氧呼吸的过程,发生在细胞质基质中而不发生在组织液中,D错误。故选D。
30.(2019·浙江·高考真题)温度对某植物细胞呼吸速率影响的示意图如下。下列叙述正确的是( )
A.a-b段,温度升高促进了线粒体内的糖酵解过程
B.b-c段,与细胞呼吸有关的酶发生热变性的速率加快
C.b点时,氧与葡萄糖中的碳结合生成的二氧化碳最多
D.C点时,细胞呼吸产生的绝大部分能量贮存在ATP中
【答案】B
【解析】
【分析】
有氧呼吸的过程:
第一阶段:糖酵解,在细胞溶胶中进行。
反应式: C6H12O6(葡萄糖)2C3H4O3(丙酮酸)+4[H]+少量能量 (2ATP)
第二阶段:柠檬酸循环,在线粒体基质中进行。
反应式:2C3H4O3(丙酮酸)+6H2O 20[H]+6CO2+少量能量 (2ATP)
第三阶段:电子传递链,在线粒体内膜上进行。
反应式:24[H]+6O212H2O+大量能量(34ATP)
【详解】
糖酵解过程在细胞溶胶中进行,A错误;b-c段,与细胞呼吸有关的酶发生热变性的速率加快,酶活性降低,因而细胞呼吸的相对速率下降,B正确;由分析可知,氧在电子传递链的末端与氢结合生成水,C错误;细胞呼吸产生的绝大部分能量以热能的形式散失掉,D错误。故选B。
31.(2022·山东·高考真题)在有氧呼吸第三阶段,线粒体基质中的还原型辅酶脱去氢并释放电子,电子经线粒体内膜最终传递给O2,电子传递过程中释放的能量驱动H+从线粒体基质移至内外膜间隙中,随后H+经ATP合酶返回线粒体基质并促使ATP合成,然后与接受了电子的O2结合生成水。为研究短时低温对该阶段的影响,将长势相同的黄瓜幼苗在不同条件下处理,分组情况及结果如图所示。已知DNP可使H+进入线粒体基质时不经过ATP合酶。下列相关说法正确的是( )
A.4℃时线粒体内膜上的电子传递受阻
B.与25℃时相比,4℃时有氧呼吸产热多
C.与25℃时相比,4℃时有氧呼吸消耗葡萄糖的量多
D.DNP导致线粒体内外膜间隙中H+浓度降低,生成的ATP减少
【答案】BCD
【解析】
【分析】
NDP可使H+进入线粒体基质时不经过ATP合酶,即NDP可抑制ATP的合成。
【详解】
A、与25℃相比,4℃耗氧量增加,根据题意,电子经线粒体内膜最终传递给氧气,说明电子传递未受阻,A错误;
BC、与25℃相比,短时间低温4℃处理,ATP合成量较少,耗氧量较多,说明4℃时有氧呼吸释放的能量较多的用于产热,消耗的葡萄糖量多, BC正确;
D、DNP使H+不经ATP合酶返回基质中,会使线粒体内外膜间隙中H+浓度降低,导致ATP合成减少, D正确。
故选BCD。
32.(2021·山东·高考真题)关于细胞中的 H2O 和 O2,下列说法正确的是( )
A.由葡萄糖合成糖原的过程中一定有 H2O 产生
B.有氧呼吸第二阶段一定消耗 H2 O
C.植物细胞产生的 O2 只能来自光合作用
D.光合作用产生的 O2 中的氧元素只能来自于 H2O
【答案】ABD
【解析】
【分析】
有氧呼吸可以分为三个阶段:第一阶段:在细胞质的基质中:1分子葡萄糖被分解为2分子丙酮酸和少量的还原型氢,释放少量能量;第二阶段:在线粒体基质中进行,丙酮酸和水在线粒体基质中被彻底分解成二氧化碳和还原型氢;释放少量能量;第三阶段:在线粒体的内膜上,前两个阶段产生的还原型氢和氧气发生反应生成水并释放大量的能量。
光合作用的光反应阶段(场所是叶绿体的类囊体膜上):水的光解产生[H]与氧气,以及ATP的形成;光合作用的暗反应阶段(场所是叶绿体的基质中):CO2被C5固定形成C3,C3在光反应提供的ATP和[H]的作用下还原生成糖类等有机物。
【详解】
A、葡萄糖是单糖,通过脱水缩合形成多糖的过程有水生成,A正确;
B、有氧呼吸第二阶段是丙酮酸和水反应生成CO2和[H],所以一定消耗 H2O,B正确;
C、有些植物细胞含有过氧化氢酶(例如土豆),可以分解过氧化氢生成O2,因此植物细胞产生的 O2 不一定只来自光合作用,C错误;
D、光反应阶段水的分解产生氧气,故光合作用产生的 O2 中的氧元素只能来自于 H2O,D正确。
故选ABD。
33.(2021·河北·高考真题)《齐民要术》中记载了利用荫坑贮存葡萄的方法(如图)。目前我国果蔬主产区普遍使用大型封闭式气调冷藏库(充入氮气替换部分空气),延长了果蔬保鲜时间、增加了农民收益。下列叙述正确的是( )
A.荫坑和气调冷藏库环境减缓了果蔬中营养成分和风味物质的分解
B.荫坑和气调冷藏库贮存的果蔬,有氧呼吸中不需要氧气参与的第一、二阶段正常进行,第三阶段受到抑制
C.气调冷藏库中的低温可以降低细胞质基质和线粒体中酶的活性
D.气调冷藏库配备的气体过滤装置及时清除乙烯,可延长果蔬保鲜时间
【答案】ACD
【解析】
【分析】
细胞呼吸分有氧呼吸和无氧呼吸两种类型。这两种类型的共同点是:在酶的催化作用下,分解有机物,释放能量。但是,前者需要氧和线粒体的参与,有机物彻底氧化释放的能量比后者多。温度、水分、氧气和二氧化碳浓度是影响呼吸作用的主要因素,储藏蔬菜、水果时采取零上低温、一定湿度、低氧等措施延长储藏时间,而种子采取零上低温、干燥、低氧等措施延长储存时间。
【详解】
A、荫坑和气调冷藏库环境中的低温均可通过降低温度抑制与呼吸作用相关的酶的活性,大型封闭式气调冷藏库(充入氮气替换部分空气)降低氧气浓度,有氧呼吸和无氧呼吸均减弱,从而减缓了果蔬中营养成分和风味物质的分解,A正确;
B、荫坑和气调冷藏库贮存中的低温可以降低呼吸作用相关酶的活性,大型封闭式气调冷藏库(充入氮气替换部分空气)降低氧气浓度,其中酶的活性降低对有氧呼吸的三个阶段均有影响,B错误;
C、温度会影响酶的活性,气调冷藏库中的低温可以降低细胞质基质和线粒体中酶的活性,C正确;
D、乙烯促进果实成熟,催熟是乙烯最主要和最显著的效应。所以气调冷藏库配备的气体过滤装置及时清除乙烯,可延长果蔬的保鲜时间,D正确。
故选ACD。
34.(2022·全国·高考真题)农业生产中,农作物生长所需的氮素可以的形式由根系从土壤中吸收。一定时间内作物甲和作物乙的根细胞吸收的速率与O2浓度的关系如图所示。回答下列问题。
(1)由图可判断进入根细胞的运输方式是主动运输,判断的依据是______。
(2)O2浓度大于a时作物乙吸收速率不再增加,推测其原因是______。
(3)作物甲和作物乙各自在最大吸收速率时,作物甲根细胞的呼吸速率大于作物乙,判断依据是______。
(4)据图可知,在农业生产中,为促进农作物对的吸收利用,可以采取的措施是______。
【答案】(1)主动运输需要呼吸作用提供能量,O2浓度小于a点,根细胞对的吸收速率与O2浓度呈正相关
(2)主动运输需要载体蛋白,此时载体蛋白数量达到饱和
(3)甲的最大吸收速率大于乙,甲需要能量多,消耗O2多
(4)定期松土
【解析】
【分析】
根据物质运输的方向以及运输过程中是否需要能量,将物质跨膜运输分为被动运输和主动运输,其中主动运输为逆浓度方向运输,需要载体蛋白和能量的供应。曲线图分析,当氧气浓度小于a时,影响根细胞吸收NO3-的因素是能量,当氧气浓度大于a时,影响根细胞吸收NO3-的因素是载体蛋白的数量。
(1)主动运输是低浓度向高浓度运输,需要能量的供应、需要载体蛋白协助,由图可知,当氧气浓度小于a点时,随着O2浓度的增加,根细胞对NO3- 的吸收速率也增加,说明根细胞吸收NO3-需要能量的供应,为主动运输。
(2)主动运输需要能量和载体蛋白,呼吸作用可以为主动运输提供能量,O2浓度大于a时作物乙吸收NO3-的速率不再增加,能量不再是限制因素,此时影响根细胞吸收NO3-速率的因素是载体蛋白的数量,此时载体蛋白数量达到饱和。
(3)曲线图分析,当甲和乙根细胞均达到最大的NO3-的吸收速率时,甲的NO3-最大吸收速率大于乙,说明甲需要能量多,消耗O2多,甲根部细胞的呼吸速率大于作物乙。
(4)在农业生产中,为了促进根细胞对矿质元素的吸收,需要定期松土,增加土壤中的含氧量,促进根细胞的有氧呼吸,为主动运输吸收矿质元素提供能量。
35.(2020·全国·高考真题)照表中内容,围绕真核细胞中ATP的合成来完成下表。
反应部位
(1)__________
叶绿体的类囊体膜
线粒体
反应物
葡萄糖
丙酮酸等
反应名称
(2)__________
光合作用的光反应
有氧呼吸的部分过程
合成ATP的能量来源
化学能
(3)__________
化学能
终产物(除ATP外)
乙醇、CO2
(4)__________
(5)__________
【答案】 细胞质基质 无氧呼吸 光能 O2、NADPH H2O、CO2
【解析】
【分析】
1、无氧呼吸:场所:细胞质基质;反应式C6H12O62C2H5OH(酒精)+2CO2+能量
2、有氧呼吸三个阶段的反应:
第一阶段:反应场所:细胞质基质;反应式C6H12O62C3H4O3(丙酮酸)+4[H]+少量能量
第二阶段:反应场所:线粒体基质;反应式:2C3H4O3(丙酮酸)+6H2O20[H]+6CO2+少量能量
第三阶段:反应场所:线粒体内膜;反应式:24[H]+6O212H2O+大量能量(34ATP)
3、光反应和暗反应比较:
比较项目
光反应
暗反应
场所
基粒类囊体膜上
叶绿体的基质
条件
色素、光、酶、水、ADP、Pi
多种酶、CO2、ATP、[H]
反应产物
[H]、O2、ATP
有机物、ADP、Pi、水
物质变化
水的光解:2H2O4[H]+O2
ATP的生成:ADP+PiATP
CO2的固定:CO2+C52C3
C3的还原:2C3(CH2O)+C5+H2O
能量变化
光能→电能→ATP中活跃的化学能
ATP中活跃的化学能→糖类等有机物中稳定的化学能
实质
光能转变为化学能,水光解产生O2和[H]
同化CO2形成(CH2O)
联系
①光反应为暗反应提供[H](以NADPH形式存在)和ATP;
②暗反应产生的ADP和Pi为光反应合成ATP提供原料;
③没有光反应,暗反应无法进行,没有暗反应,有机物无法合成
【详解】
(1)由反应产物乙醇、CO2可知,该反应为无氧呼吸,反应场所为细胞质基质。
(2)由反应产物乙醇、CO2可知,该反应为无氧呼吸。
(3)由分析可知,光合作用的光反应中光能转化成活跃的化学能,储存在ATP中。
(4)由分析可知,光合作用的光反应的产物为O2和NADPH。
(5)由分析可知,线粒体内进行有氧呼吸的第二阶段产物为CO2,第三阶段产物为H2O。
【备战2023高考】生物总复习——专题14《遗传基础知识》练习(新教材新高考): 这是一份【备战2023高考】生物总复习——专题14《遗传基础知识》练习(新教材新高考),文件包含备战2023高考生物总复习专题14《遗传基础知识》讲与练解析版docx、备战2023高考生物总复习专题14《遗传基础知识》讲与练原卷版docx等2份课件配套教学资源,其中PPT共0页, 欢迎下载使用。
【备战2023高考】生物总复习——专题11《有丝分裂》练习(新教材新高考): 这是一份【备战2023高考】生物总复习——专题11《有丝分裂》练习(新教材新高考),文件包含备战2023高考生物总复习专题11《有丝分裂》讲与练解析版docx、备战2023高考生物总复习专题11《有丝分裂》讲与练原卷版docx等2份课件配套教学资源,其中PPT共0页, 欢迎下载使用。
【备战2023高考】生物总复习——专题10《光合作用》练习(新教材新高考): 这是一份【备战2023高考】生物总复习——专题10《光合作用》练习(新教材新高考),文件包含备战2023高考生物总复习专题10《光合作用》讲与练解析版docx、备战2023高考生物总复习专题10《光合作用》讲与练原卷版docx等2份课件配套教学资源,其中PPT共0页, 欢迎下载使用。

