


湖北省宜城一中、枣阳一中等六校联考2022-2023学年高一生物上学期期中考试试题(Word版附答案)
展开曾都一中襄州一中南漳一中
河口一中 宣城一中 枣阳一中 2022—2023学年 上学期高一期中考试
生物试题
考试时间:2022.11.3 10:30—11:45 时限:75分钟 分值:100分注意事项:
1.答卷前,考生务必将姓名、准考证号等在答题卷上填写清楚
2.选择题答案用2B铅笔在答题卷上把对应题目的答案标号涂黑,非选择题用
0.5mm的黑色签字笔在每题对应的答题区域内做答,答在试题卷上无效。
3.考试结束后,将本试卷和答题卡一并交回。
一、单选题(每题2分,共40分)每小题给出的四个选项,只有一个选项最符合题目要求)
1.下列不支持“生命活动离不开细胞”的说法是( )
A.草履虫能逃避有害刺激
B.乙肝病毒依赖人体肝细胞生活
C.离体的叶绿体在一定条件下能释放氧气
D.生物与无机环境之间物质和能量的交换以细胞代谢为基础
2.下图是低倍镜下的一个视野,要将物像移至视野中央且放大观察区域a,正确的操作顺序是( )
①转动粗准焦螺旋 ②转动细准焦螺旋③调节光圈 ④转动转换器
⑤向左移动装片 ⑥向右移动装片
A.⑥②③④ B.⑤④③② C.④③①② D.⑥④③②
3.下列对“系统”的认识,正确的是( )
A.蛋白质和核酸等生物大分子本身也可算为“系统”,也属于“生命系统”的层次
B.生命系统的每个层次都是“系统”,能完整表现生命活动的最微小的“生命系统”是细胞
C.“生态系统”是生命系统的一个层次,它代表一定自然区域内相互有直接或间接联系的所有生物
D. 生物个体中由功能相关的“器官”联合组成的“系统”层次,是每种生物个体都具备的
4.细胞学说被恩格斯誉为19世纪自然科学三大发现之一。下列叙述与细胞学说不相符的是( )
A.细胞学说认为一切动植物都是由细胞和细胞产物所构成,揭示了动植物的统一性
B.施莱登和施旺运用完全归纳法得出细胞学说的相关内容,是可信的
C.魏尔肖总结出“细胞通过分裂产生新细胞”,对细胞学说进行了补充
D.列文虎克通过显微镜观察红细胞、细菌等
5.拟南芥的植株小、结实多、生命周期短、基因组简单、遗传操作简便,是遗传学研究常用的一种模式植物。该植物的根中有一种共生细菌S,该细菌能提高拟南芥的耐盐能力。下列叙述错误的是( )
A.拟南芥与共生细菌S的遗传物质中都不含核糖和尿嘧啶
B.核糖体是拟南芥与共生细菌S共有的一种含核糖核酸的细胞器
C.利用拟南芥进行遗传学实验,统计结果相对比较可靠
D.共生细菌S是一种多细胞生物,其细胞内有环状DNA分子
6.我国的“国宝”大熊猫栖息于长江上游海拔2400—3500米的高山竹林中,喜食竹子尤喜嫩茎、竹笋,偶尔食肉。下列有关叙述错误的是( )
A.大熊猫生命活动的正常进行离不开体内各种细胞的密切合作
B.竹茎,竹笋都属于植物的器官,竹子没有系统这一生命系统层次
C.大熊猫的成熟红细胞和发菜在结构上最主要的区别是有成形的细胞核
D.竹林内所有动植物都是由细胞发育而来的,并由细胞和细胞产物构成
7.被称为“史上最致命的病毒”一埃博拉病毒是RNA病毒,曾数十次在非洲爆发,其在人体细胞内增殖的过程如下图。下列有关叙述正确的是()
A.过程①得到的RNA是该病毒的遗传物质B.该病毒含C,H、O、N、P元素
C.埃博拉病毒只含有核糖体一种细胞器D.埃博拉病毒可以在餐具上增殖,用煮沸处理餐具可杀死该病毒
8.某兴趣小组采用两种途径处理鸡蛋清溶液,过程如下图所示。下列有关叙述正确的是( )
A.过程②产生的蛋白块也可以用③的方法进行溶解
B.③④所依据的原理不同,过程③破坏了蛋白质的空间结构和肽键
C. ①②所依据的原理不同,过程②破坏了蛋白质的空间结构和肽键
D.在溶解后产生的两种溶液中分别加入双缩脲试剂,溶液都会变成紫色
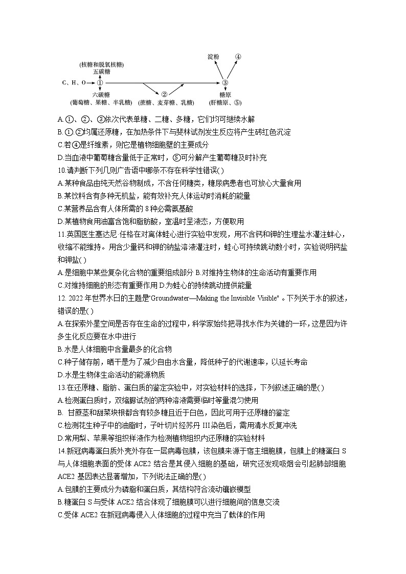
9.下图表示糖类的化学组成和种类,相关叙述正确的是( )
A.①、②、③依次代表单糖、二糖、多糖,它们均可继续水解
B.①.②均属还原糖,在加热条件下与斐林试剂发生反应将产生砖红色沉淀
C.若④是纤维素,则它是植物细胞壁的主要成分
D.当血液中葡萄糖含量低于正常时,⑤可分解产生葡萄糖及时补充
10.请判断下列几则广告语中哪条不存在科学性错误( )
A.某种食品由纯天然谷物制成,不含任何糖类,糖尿病患者也可放心大量食用
B.某饮料含有多种无机盐,能有效补充人体运动时消耗的能量
C.某营养品含有人体所需的8种必需氨基酸
D.某植物食用油富含饱和脂肪酸,室温时呈液态,方便取用
11.英国医生塞达尼·任格在对离体蛙心进行实验中发现,用不含钙和钾的生理盐水灌注蚌心,收缩不能维持。用含少量钙和钾的钠盐溶液灌注时,蛙心可持续跳动数小时,实验说明钙盐和钾盐( )
A.是细胞中某些复杂化合物的重要组成部分B.对维持生物体的生命活动有重要作用
C.对维持细胞的形态有重要作用D.为蛙心的持续跳动提供能量
12. 2022年世界水日的主题是“Groundwater—Making the Invisible Visible"。下列关于水的叙述,错误的是( )
A.在探索外星空间是否存在生命的过程中,科学家始终把寻找水作为关键的一环,这是因为许多生化反应要在水中进行
B.水是人体细胞中含量最多的化合物
C.种子储存前,晒干是为了减少自由水含量,降低种子的代谢速率,以延长寿命
D.水是生物体生命活动的能源物质
13.在还原糖、脂肪、蛋白质的鉴定实验中,对实验材料的选择,下列叙述正确的是( )
A.检测蛋白质时,双缩脲试剂的两种溶液需要临时等量混匀使用
B. 甘蔗茎和甜菜块根都含有较多糖且近于白色,因此可用于还原糖的鉴定
C.检测花生种子中的油脂时,子叶切片经苏丹III染色后,需用清水反复冲洗
D.常用梨、苹果等组织样液作为检测植物组织内还原糖的实验材料
14.新冠病毒蛋白质外壳外存在一层病毒包膜,该包膜来源于宿主细胞膜,包膜上的糖蛋白S与人体细胞表面的受体ACE2结合是其侵入细胞的基础,研究还发现吸烟会引起肺部细胞ACE2基因表达显著增加,下列说法正确的是( )
A.包膜的主要成分为磷脂和蛋白质,其结构符合流动镶嵌模型
B.糖蛋白S与受体ACE2结合体现了细胞膜可以进行细胞间的信息交流
C.受体ACE2在新冠病毒侵入人体细胞的过程中充当了载体的作用
D.与不抽烟的人群相比,抽烟人群感染新冠病毒的概率更低
15.如下图为细胞中某些结构的示意图,下列有关叙述与事实相符的是( )
A.结构甲的膜上可附着核糖体,并对产生的多肽进行加工
B.结构乙是光合作用的场所,其基质中分布着大量的色素和酶
C.结构丙是呼吸作用的主要场所,且内膜的蛋白质含量高于外膜
D.结构丁的选择透过性与物质②的种类和数量有关,与物质③无关
16.如图是动物细胞亚显微结构模式图,下列关于①—④的名称、结构及功能的叙述正确的是( )
A.①是线粒体、具单层膜结构,是有氧呼吸的主要场所
B.②是内质网,具单层膜结构,是细胞内蛋白质合成和加工以及脂质合成的“车间”
C. ③是中心体,仅由两个相互垂直的中心粒构成,存在于动物和低等植物体内
D.③和④均不含磷脂分子
17.细胞膜的流动镶嵌模型如图所示,①—③表示其中的物质。下列叙述正确的是( )
A.③有脂溶性和水溶性两部分,可控制某些离子出入细胞
B. ②可自发形成双层结构,与核糖体的形成有关
C.③在不同的细胞中种类和数量相同
D.①在细胞膜的内外侧均有分布,与细胞间的识别有关
18.如图表示某生物细胞的生物膜系统的部分组成,可以吞噬病菌和形成分泌蛋白,其中甲、乙均为具膜的细胞器。下列叙述错误的是( )
A.该生物膜系统是由核膜、甲的膜、乙的膜、溶酶体的膜和细胞膜等组成
B.甲合成的蛋白质,经乙的加工修饰,由囊泡运输至膜外形成分泌蛋白
C.溶酶体是乙通过出芽形成,其中含有多种水解酶,能消化外来的细菌
D.图示分泌蛋白的合成与分泌过程,说明细胞的结构与功能相适应
19.下列生物实验及其常用的研究方法,对应错误的是( )
A.研究细胞膜的流动性—荧光分子标记膜蛋白的方法
B.分离各种细胞器—低渗溶液中吸水涨破的方法
C.追踪分泌蛋白的合成途径—放射性同位素标记法
D.探究细胞核的功能—细胞核移植法
20. 如图是某细胞的亚显微结构模式图,结构①—④表示相关的细胞器。下列叙述正确的是( )
A.图示细胞一定为动物细胞
B. ①具有双层膜结构,与蛋白质的加工有关
C.②④均不具有膜结构,部分④可附着在内质网上
D.③是细胞有氧呼吸的唯一场所,可为生命活动提供能量
二、非选择题(四道大题,共60分)
21.(除标注外,每空2分,18分)下面是几种生物的基本结构单位,请据图回答:
(1)图中不能称为一个生命系统是___(填字母),它在结构上不同于其他图示的显著特点是___,它必须依赖___才能生活。从生命系统的结构层次来看,D对应的层次是___。
(2)科学家根据细胞内有无___把细胞分为原核细胞和真核细胞,它们共有的细胞器是___。图中属原核细胞的是___(填字母)。
(3)图中能进行光合作用的是___(填字母),D完成此生理过程的物质基础是含有___(1分)和___(1分)。
22.(每空2分,14分)下图是人体细胞中两种重要有机物A和E的元素组成及相互关系图,请据图回答:
(1)请写出图中横线处构成A和E所需的元素组成分别是___、___。
(2)E具有多样性,其原因是:从b分析是由于___。从B分析是由于___。
(3)②反应过程为___,若b的平均相对分子质量为r,通过②反应过程形成m条肽链,经盘曲折叠构成相对分子质量为e的E,则E分子中肽键的数目是___。
(4)在蓝藻细胞中,由A、C、T3种碱基参与构成的核苷酸共有___种。
23.(除标注外,每空2分,13分)图1是某真核生物部分细胞结构模型,图2为人体细胞内部分蛋白的合成及转运的示意图。
请回答下列问题:
(1)图1中细胞是___(1分)(“动物”或“植物”)细胞,理由是___。
(2)采用某方法破坏了图1中细胞核的结构,一段时间后,该细胞中物质运输、合成等出现异常,这现象说明了___。
(3)图2细胞膜上的膜蛋白的形成经过___的加工;溶酶体蛋白合成的场所是___。各种生物膜成分相似,但功能不同的主要原因是___。
(4)图2分泌蛋白经细胞膜分泌到细胞外体现了生物膜结构特点是___。
24.(除标注外,每空2分,15分)下面是用于番茄无土栽培的一种培养液配方。据表回答下列问题:
Ca(NO3)2 | 1.0g | KNO3 | 1.2g |
MgSO4 | 0.25g | FeCl3 | 0.005g |
KH2PO4 | 0.20g | H20 | 1000mL |
(1)不能用红色番茄果实检测还原糖的原因是___。
(2)在该培养液配方中,属于微量元素的是___。该培育液配方中含有大量的水,水在细胞的存在形式是___,无机盐在生物体内主要以___(1分)形式存在。
(3)植物体所需的矿质元素进入植物体后,有些可重复利用,有些不能重复利用。可重复利用的矿质元素缺乏时,老叶先表现出缺乏症(叶片变黄),不可重复利用的矿质元素缺乏时,幼叶先表现出缺乏症(叶片变黄)。请设计实验探究Mg是否是可重复利用的元素。
实验材料:长势相同的玉米幼苗、蒸馏水、含植物必需元素的各种化合物等。
实验步骤:
第一步:配制适量的完全培养液和___,分别装入培养瓶中,并编号A、B。
第二步:将长势相同的玉米幼苗若干随机分成两组,分别栽培在上述两种培养液中。
第三步:将两组植物放在其余条件相同且适宜的条件下培养。
第四步:培养一段时间后,观察两组玉米幼苗___,并做好记录。预测结果及结论:
若___,则说明Mg是可重复利用的元素。
若___,则说明Mg不是可重复利用的元素。
生物试题答案
考试时间:2022.11.3 10:30—11:45 时限:75(分钟) 分值:100参考答案
1.C 2. D 3. B 4. B 5. D 6. C 7. B 8. D 9. C 10. C 11.B
12. D 13. D 14. A 15. C 16. D 17. A 18. B 19. H 20. C
21.(除标注外,每空2分,18分
(1) E 没有细胞结构 活细胞 细胞或(和)个体
(2) 成形的细胞核(以核膜为界限的细胞核) 核糖体 C、D
(3) A、D 藻蓝素(1分) 叶绿素(1分)
22.(每空2分,14分)
(1) N、P N
(2) 组成B(或多肽链)的b种类、数量、排列顺序不同 B(或多肽链)盘曲、折叠的方式多种多样
(3) 脱水缩合(e-m)/(r-18)
(4) 5
23.(除标注外,每空2分,13分)
(1) 植物(1分) 该细胞结构模型含有液泡、细胞壁,而动物细胞无液泡,细胞壁(液泡和细胞壁答不全不得分
(2) 细胞核是细胞代谢的控制中心
(3) 内质网、高尔基体(答不全不得分) 核糖体 蛋白质的种类与数量不同(答不全不得分)
(4)(具有一定的)流动性
24.(除标注外,每空2分,15分)
(1)还原糖与斐林试剂产生砖红色沉淀,番茄果实红色会干扰实验现象
(2)Fe、CL 自由水和结合水 离子(1分)
(3)等量缺Mg的完全培养液 叶片颜色变化A组叶片正常,B组玉米老叶先变黄(只答B组现象不得分)A组叶片正常,B组玉米幼叶先变黄(只答B组现象不得分)
2022-2023学年湖北省宜城一中、枣阳一中等六校联考高一上学期期中考试生物试题含答案: 这是一份2022-2023学年湖北省宜城一中、枣阳一中等六校联考高一上学期期中考试生物试题含答案,文件包含湖北省宜城一中枣阳一中等六校联考2022-2023学年高一上学期期中考试生物试题pdf、高一生物答题卡曲pdf、高一生物答案1pdf等3份试卷配套教学资源,其中试卷共11页, 欢迎下载使用。
2022-2023学年湖北省宜城一中、枣阳一中等六校联考高一上学期期中考试生物试题含答案: 这是一份2022-2023学年湖北省宜城一中、枣阳一中等六校联考高一上学期期中考试生物试题含答案,文件包含湖北省宜城一中枣阳一中等六校联考2022-2023学年高一上学期期中考试生物试题pdf、高一生物答题卡曲pdf、高一生物答案1pdf等3份试卷配套教学资源,其中试卷共11页, 欢迎下载使用。
湖北省宜城一中、枣阳一中等六校联考2022-2023学年高三生物上学期期中考试试题(Word版附答案): 这是一份湖北省宜城一中、枣阳一中等六校联考2022-2023学年高三生物上学期期中考试试题(Word版附答案),共13页。试卷主要包含了单项选择题,非选择题等内容,欢迎下载使用。