所属成套资源:(全国通用)备战2023高考化学总复习精讲精练
【备战2023高考】化学总复习——第08讲《铝、镁及其重要化合物》练习
展开
这是一份【备战2023高考】化学总复习——第08讲《铝、镁及其重要化合物》练习,文件包含备战2023高考化学总复习第08讲《铝镁及其重要化合物》练习解析版docx、备战2023高考化学总复习第08讲《铝镁及其重要化合物》练习原卷版docx等2份课件配套教学资源,其中PPT共0页, 欢迎下载使用。
第08讲 铝、镁及其重要化合物
第一部分:高考真题感悟
1.(2022·浙江·高考真题)下列物质对应的化学式不正确的是
A.氯仿:CHCl3 B.黄铜矿的主要成分:Cu2S
C.芒硝:Na2SO4·10H2O D.铝土矿的主要成分:Al2O3
【答案】B
【解析】A.氯仿是三氯甲烷的俗称,其化学式为CHCl3,故A正确;B.黄铜矿的主要成分:CuFeS2,故B错误;C.芒硝:Na2SO4·10H2O,故C正确;D.铝土矿的主要成分:Al2O3,故D正确;故选B。
2.(2022·浙江·高考真题)下列说法不正确的是
A.晶体硅的导电性介于导体和绝缘体之间,常用于制造光导纤维
B.高压钠灯发出的黄光透雾能力强、射程远,可用于道路照明
C.氧化铝熔点高,常用于制造耐高温材料
D.用石灰石-石膏法对燃煤烟气进行脱硫,同时可得到石膏
【答案】A
【解析】A.晶体硅的导电性介于导体和绝缘体之间,是良好的半导体材料,可用于制造晶体管、集成电路等,而二氧化硅常用于制造光导纤维,A错误;B.钠的焰色反应为黄色,可用作透雾能力强的高压钠灯,B正确;C.耐高温材料应具有高熔点的性质,氧化铝熔点高,可用作耐高温材料,C正确;D.石灰石的主要成分为碳酸钙,石灰石-石膏法脱硫过程中发生反应:CaCO3CaO+CO2↑,SO2+CaCO3=CaSO3+CO2,2CaSO3+O2=2CaSO4,得到了石膏,D正确;答案选A。
3.(2021·浙江·高考真题)下列说法不正确的是
A.硅酸钠是一种难溶于水的硅酸盐
B.镁在空气中燃烧可生成氧化镁和氮化镁
C.钠与水反应生成氢氧化钠和氢气
D.常温下,铝遇浓硝酸或浓硫酸时会发生钝化
【答案】A
【解析】A.硅酸钠是溶于水的硅酸盐,故A错误;B.镁在空气中燃烧时,与氧气和二氧化碳反应生成氧化镁,与氮气反应生成氮化镁,故B正确;C.钠具有强还原性,能与冷水反应生成氢氧化钠和氢气,故C正确;D.浓硫酸和浓硝酸具有强氧化性,铝在浓硫酸和浓硫酸中会发生钝化,阻碍反应的继续进行,故D正确;故选A。
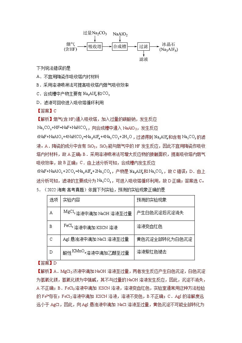
4.(2022·湖南·高考真题)铝电解厂烟气净化的一种简单流程如下:
下列说法错误的是
A.不宜用陶瓷作吸收塔内衬材料
B.采用溶液喷淋法可提高吸收塔内烟气吸收效率
C.合成槽中产物主要有和
D.滤液可回收进入吸收塔循环利用
【答案】C
【解析】烟气(含HF)通入吸收塔,加入过量的碳酸钠,发生反应,向合成槽中通入NaAlO2,发生反应,过滤得到和含有的滤液。A.陶瓷的成分中含有SiO2,SiO2能与烟气中的HF发生反应,因此不宜用陶瓷作吸收塔内衬材料,故A正确;B.采用溶液喷淋法可增大反应物的接触面积,提高吸收塔内烟气吸收效率,故B正确;C.由上述分析可知,合成槽内发生反应,产物是和,故C错误;D.由上述分析可知,滤液的主要成分为,可进入吸收塔循环利用,故D正确;答案选C。
5.(2022·海南·高考真题)依据下列实验,预测的实验现象正确的是
选项
实验内容
预测的实验现象
A
溶液中滴加NaOH溶液至过量
产生白色沉淀后沉淀消失
B
溶液中滴加KSCN溶液
溶液变血红色
C
AgI悬浊液中滴加NaCl溶液至过量
黄色沉淀全部转化为白色沉淀
D
酸性溶液中滴加乙醇至过量
溶液紫红色褪去
【答案】D
【解析】A.MgCl2济液中滴加NaOH溶液至过量,两者发生反应产生白色沉淀,白色沉淀为氢氧化镁,氢氧化镁为中强碱,其不与过量的NaOH溶液发生反应,因此,沉淀不消失,A不正确;B.FeCl3溶液中滴加 KSCN洛液,溶液变血红色,实验室通常用这种方法检验的Fe3+存在;FeCl2溶液中滴加 KSCN洛液,溶液不变色,B不正确;C.AgI的溶解度远远小于AgCl,因此,向AgI悬浊液中滴加 NaCl溶液至过量,黄色沉淀不可能全部转化为白色沉淀,C不正确;D.酸性KMnO4溶液呈紫红色,其具有强氧化性,而乙醇具有较强的还原性,因此,酸性KMnO4溶液中滴加乙醇至过量后溶液紫红色褪去,D正确;综上所述,依据相关实验预测的实验现象正确的是D,本题选D。
第二部分:最新模拟精练
完卷时间:50分钟
可能用到的相对原子质量:C 12 Mg 24 Al 27 Br 80
一、选择题(每小题只有一个正确选项,共12*5分)
1.(2022·上海松江·一模)等量的铝分别与100mL、2mol·L-1的盐酸与NaOH溶液反应产生氢气体积比为6:7,则反应物的量的关系为
A.均恰好反应 B.酸过量 C.碱过量 D.酸、碱均过量
【答案】C
【解析】根据铝与盐酸反应的关系式:,铝与盐酸反应的关系式:,等量的铝分别与100mL、2mol·L-1的盐酸与NaOH溶液反应产生氢气体积比为6:7,产生的氢气后者较多,说明加入氢氧化钠溶液的铝完全反应,而加入盐酸溶液的铝未完全反应,故答案选C。
2.(2022·湖南常德·模拟预测)下列方法正确且涉及氧化还原反应的是
A.工业上电解熔融状态制备 B.可用试剂洗涤试管壁上的
C.利用单质与溶液制 D.用稀硝酸可除去试管壁上的
【答案】D
【解析】A.MgO熔点高,不能用电解熔融MgO的方法制备Mg,工业上应电解熔融状态MgCl2来制备,镁的化合价由+2变为0价,属于氧化还原反应,A不符合题意;B.S易溶于CS2,可用CS2试剂洗涤试管壁上的S,属于物理变化,不涉及氧化还原,B不符合题意;C.Al与NaOH溶液反应生成偏铝酸钠和氢气,不能用来制取氢氧化铝。AlCl3溶液中加入过量的氨水生成氢氧化铝和氯化铵,且氢氧化铝不溶于氨水,可制备氢氧化铝;或者偏铝酸钠溶液中通入二氧化碳制取氢氧化铝;或者氯化铝和偏铝酸钠溶液混合制取氢氧化铝,C不符合题意;D.稀硝酸和Ag反应生成硝酸银、一氧化氮和水,银的化合价由0价升高为+1价,化合价变化属于氧化还原反应,做法正确,D符合题意;故选D。
3.(2022·江苏·模拟预测)下列有关物质的性质与用途不具有对应关系的是
A.单质铝能导电,可用于制作导线
B.熔点很高,可用于治炼金属铝
C.有弱碱性,可用于治疗胃酸过多
D.明矾能水解形成胶体,可用于净水
【答案】B
【解析】A.金属铝具有良好的导电性,可以导电,可用于制作导线,故A不符合题意;B.熔点很高,不易熔化,可用作耐高温材料,氧化铝用于冶炼金属铝是因为其熔融状态下可以电离,故B符合题意;C.有弱碱性,可以与酸反应,且没有腐蚀性,可用于治疗胃酸过多,故C不符合题意;D.明矾溶于水电离出的铝离子能水解生成氢氧化铝胶体,可以吸附水中的悬浮物,可用于净水,故D不符合题意;故答案为:B
4.(2021·广东惠州·一模)下列关于物质的制备、生产的说法正确的是
A.用镁粉和空气反应制备
B.工业制取金属铝:电解熔融
C.实验室制取NH3:可用浓硫酸干燥
D.溶液与浓混合制备HI
【答案】B
【解析】A.镁是活泼的金属,在空气中燃烧镁不但与氧气、氮气反应,分别生成氧化镁和氮化镁,还能与CO2反应生成氧化镁 和单质碳,所以不能用镁粉和空气反应制备Mg3N2,A错误;B.AlCl3 是共价化合物,由分子构成,由于熔融状态时没有自由移动的离子,因此不能用AlCl3,要使用电解熔融Al2O3的方法治炼Al,B正确;C.NH3会与浓硫酸发生反应,所以干燥NH3不能用浓硫酸,C错误;D.浓硫酸能氧化HI,NaI与浓H2SO4混合不能生成HI,D错误;故选B。
5.(2022·湖南省桂东县第一中学二模)以混有的为原料制备氧化镁的实验流程如图:
下列说法错误的是
A.酸浸的离子方程式为
B.浸出渣的成分是
C.母液的主要溶质是
D.固体X是
【答案】A
【解析】盐酸酸浸,可溶,不溶,滤渣为,浸出液中主要成分是, 加入氨水沉镁,,母液主要溶质是,固体X为,以此解答。A.盐酸酸浸,是微溶物,不可拆成离子,故A错误;B.盐酸酸浸,可溶,不溶,滤渣为,故B正确;C.加入氨水沉镁,,母液主要溶质是,故C正确;D.沉镁过程中,加入氨水沉镁,,母液主要溶质是,固体X为,故D正确;故选A。
6.(2021·天津·三模)下列指定反应的离子方程式不正确的是
A.MgCl2溶液中加足量石灰乳:Mg2+(aq)+Ca(OH)2(s)=Mg(OH)2(s)+Ca2+(aq)
B.0.1mol·L-1CuSO4溶液中加入少量浓氨水:Cu2++2NH3·H2O=Cu(OH)2↓+2NH
C.向NaAlO2溶液中滴入足量Ca(HCO3)2溶液:AlO+HCO+H2O=Al(OH)3↓+CO
D.向铝片中加入氢氧化钠溶液:2A1+2OH-+2H2O=2AlO+3H2↑
【答案】C
【解析】A. MgCl2溶液中加足量石灰乳,石灰乳是悬浊液,不能拆分,离子方程式为Mg2+(aq)+Ca(OH)2(s)=Mg(OH)2(s)+Ca2+(aq),故A正确;B. 0.1mol·L-1CuSO4溶液中加入少量浓氨水,生成氢氧化铜沉淀,离子方程式为Cu2++2NH3·H2O=Cu(OH)2↓+2NH,故B正确;C. 向NaAlO2溶液中滴入足量Ca(HCO3)2溶液,生成氢氧化铝沉淀和碳酸钙沉淀,离子方程式为AlO+HCO+H2O+Ca2+=Al(OH)3↓+CaCO3↓,故C错误;D. 向铝片中加入氢氧化钠溶液生成偏铝酸钠溶液和氢气,离子方程式为2A1+2OH-+2H2O=2AlO+3H2↑,故D正确;故答案为:C
7.(2022·河北唐山·三模)化学与生产、生活、社会密切相关。下列有关说法中正确的是
A.可用明矾使海水淡化来解决饮水危机
B.雾是一种气溶胶,能产生丁达尔现象
C.在日常生活中,造成钢铁腐蚀的主要原因是化学腐蚀
D.工业上运输浓硫酸可以使用铝制槽罐车,因为铝与浓硫酸常温下不反应
【答案】B
【解析】A.明矾是净水剂,可以起到净水的作用,但不能使海水淡化,故A错误;B.雾是一种气溶胶,具有胶体的性质,能产生丁达尔现象,故B正确;C.在日常生活中,造成钢铁腐蚀的主要原因是电化学腐蚀,故C错误;D.工业上运输浓硫酸可以使用铝制槽罐车,因为常温下铝在浓硫酸中会发生钝化,阻碍反应的继续进行,并不是与浓硫酸常温下不反应,故D错误;故选B。
8.(2022·上海崇明·二模)核潜艇上的核反应堆使用液态铝钠合金作载热介质。有关说法中正确的是
A.该合金的熔点介于钠、铝之间
B.铝钠合金的良好传热性与自由电子有关
C.钠或铝形成的氧化物均为碱性氧化物
D.原子半径钠大于铝,金属键钠强于铝
【答案】B
【解析】A.一般情况下,合金的熔点比各组分的熔点都低,则合金的熔点比钠、铝的熔点都低,故A错误;B.铝钠合金属于金属晶体,温度高的区域自由电子的能量增大,运动速率加快,与金属离子的碰撞频率增加,自由电子把能量传递给金属离子,从而具有导热性,所以合金的良好传热性与自由电子有关,故B正确;C.钠或铝形成的氧化物中过氧化钠属于过氧化物,氧化铝属于两性氧化物,都不是碱性氧化物,故C错误;D.钠和铝形成的晶体都是金属晶体,钠原子的原子半径大于铝,价电子数小于铝,所以钠的金属键弱于铝,故D错误;故选B。
9.(2022·上海崇明·二模)将足量的CO2不断通入NaOH、Ba(OH)2、NaAlO2的混合溶液中,生成沉淀的物质的量与通入CO2的体积的关系可表示为
A. B.
C. D.
【答案】C
【解析】将足量的二氧化碳不断通入氢氧化钠、氢氧化钡、偏铝酸钠的混合溶液中,二氧化碳优先与氢氧化钡反应生成碳酸钡沉淀,沉淀的物质的量增大,当氢氧化钡溶液完全反应后,通入的二氧化碳与氢氧化钠溶液反应生成碳酸钠,沉淀的物质的量不变,当氢氧化钠溶液完全反应后,通入的二氧化碳与偏铝酸钠溶液反应生成氢氧化铝沉淀,沉淀的质量增大,当偏铝酸钠溶液完全反应后,通入的二氧化碳与反应生成的碳酸钠反应生成碳酸氢钠,沉淀的质量不变,当碳酸钠溶液完全反应后,通入的二氧化碳与反应生成的碳酸钡反应生成碳酸氢钡,沉淀的物质的量减少,则C图符合生成沉淀的物质的量与通入二氧化碳的体积的关系;故选C。
10.(2022·山东·模拟预测)明矾是常用的一种净水剂,某企业利用生活废旧铝制品(主要成分为Al、)制备明矾的工艺流程如下:
下列说法错误的是
A.为了安全生产,废旧铝制品也可在强热条件下直接用NaOH溶液溶解
B.“滤液II”可用于制备膨松剂
C.“滤渣II”溶解时,提供稀硫酸稍过量
D.“操作a ”包括蒸发浓缩,冷却结晶,过滤,洗涤
【答案】A
【解析】废旧铝制品经过焙烧,使Al转化为,溶于氢氧化钠溶液生成偏铝酸钠,然后过滤除去滤渣得到偏铝酸钠溶液,在偏铝酸钠溶液中通入过量的二氧化碳气体,生成氢氧化铝沉淀和碳酸氢钠,氢氧化铝沉淀溶于稀硫酸,加入硫酸钾混合,经过结晶得到明矾晶体。A.废旧铝制品如果不经过焙烧,其中的铝与氢氧化钠溶液会产生氢气,氢气是可燃气体,强热下,具有安全隐患,故A错误;B.经分析“滤液II”是碳酸氢钠溶液,碳酸氢钠可用于制备膨松剂,故B正确;C.经分析“滤渣II”是氢氧化铝沉淀,其和稀硫酸反应生成的硫酸铝容易水解,为防止水解,需稀硫酸稍过量,故C正确;D.“操作a ”是要把明矾晶体从溶液中析出,所以操作是蒸发浓缩,冷却结晶,过滤,洗涤,故D正确;答案A。
11.(2022·江苏盐城·三模)下列由废铝粉、稀盐酸和氨气为原料制取的实验原理和装置不能达到实验目的的是
A.用装置甲溶解废铝粉 B.用装置乙制取固体
C.用装置丙过滤得到固体 D.用装置丁灼烧固体制得
【答案】D
【解析】A.将废铝粉加入到盐酸中,适当加热和搅拌以加快反应速率,则用装置甲溶解废铝粉能够达到实验目的,A不合题意; B.向所得的AlCl3溶液中通入过量的氨气,来制备Al(OH)3固体,用装置乙可以制取固体,倒扣的漏斗能防止倒吸,B不合题意;C.分离固体和液体常用过滤操作,即用装置丙过滤得到固体,C不合题意; D.蒸发溶液用蒸发皿,而对固体加热则需用大试管或者坩埚,故用装置丁用蒸发皿灼烧固体制得不能达到实验目的,D符合题意;故答案为:D。
12.(2022·江苏江苏·二模)反应2Al+Fe2O32Fe+Al2O3可用于焊接钢轨。下列有关说法不正确的是
A.该反应吸收大量热 B.铝在反应中作还原剂
C.该反应属于置换反应 D.Al2O3 属于两性氧化物
【答案】A
【解析】A.该反应为铝热反应,会放出大量的热,A项错误;B.反应中Al的化合价由0价变为+3价,失电子发生氧化反应,是还原剂,B项正确;C.该反应由一种单质和一种化合物反应,生成另一种单质和另一种化合物,属于置换反应,C项正确;D.Al2O3 既能和强碱反应,又能和酸反应,属于两性氧化物,D项正确;答案选A。
二、主观题(共3小题,共40分)
13.(2021·浙江·模拟预测)(12分)某化合物 A 由两种元素组成,可以发生如下的转化。
已知∶标准状况下,气体B的密度是氢气的8倍;固体E既溶于NaOH溶液又可溶于稀硫酸。
请回答∶
(1)B的化学式是______
(2)组成A的元素有______
(3)请写出 A 与 NaOH溶液反应的化学方程式_______
【答案】 (1)CH4 (2)Al、C (3)
【解析】标准状况下,气体B的密度是氢气的8倍,则相对分子质量为16,应为CH4,则A含有C元素,该物质为金属碳化物,与水反应生成烃,故A中含有金属元素,C元素化合价应为−4价,溶液C通入过量二氧化碳生成固体D,应为Al(OH)3,固体E为Al2O3,20.4g Al2O3的物质的量为0.2mol,由铝元素守恒可知,A含有Al元素0.4mol,质量为10.8g,则含碳元素质量为14.4g-10.8g=3.6g,物质的量为0.3mol,n(Al):n(C)=0.4mol:0.3mol=4:3,则A应为Al4C3。
(1)标准状况下,气体B的密度是氢气的8倍,则相对分子质量为16,B的化学式应为CH4;
(2)A含有C元素,该物质为金属碳化物,与水反应生成烃,故A中含有金属元素,溶液C通入过量二氧化碳生成固体D,应为Al(OH)3,固体E为Al2O3,可能含有Al(OH)3,说明A含有Al元素,则A应为Al4C3,组成A的元素有Al、C;
(3) Al4C3与 NaOH溶液反应的化学方程式:。
14.(2022·四川德阳·三模)(15分)铝的阳极氧化是一种重要的表面处理技术,其原理是用电化学方法处理铝件表面,优化氧化膜结构,增强铝件的抗腐蚀性,同时便于表面着色。取铝片模拟该实验,并测定氧化膜厚度,操作步骤如下:
(1)铝片预处理
铝片表面除去油垢后,用2mol/LNaOH溶液在60~70℃下洗涤,除去铝表面薄氧化膜,离子方程式为:_______;再用10%(质量分数)的HNO3溶液对铝片表面进行化学抛光。若取一定体积68%(质量分数)的浓硝酸配制该化学抛光液,需要用到的玻璃仪器有_______、_______、玻璃棒和胶头滴管。
(2)电解氧化
取预处理过的铝片和铅做电极,控制电流恒定为0.06A,用直流电源在5~6mol/L硫酸中电解。其中铝片接电源_______极,产生氧化膜的电极反应式为氧化膜的生长过程可大致分为A、B、C三个阶段(如图所示),C阶段多孔层产生孔隙的离子反应方程式为_____,A阶段电压逐渐增大的原因是_____。
(3)氧化膜质量检验
取出阳极氧化并封闭处理过的铝片,洗净、干燥,在铝片表面滴一滴氧化膜质量检查液(3gK2Cr2O7+75mL水+25mL浓硫酸),用秒表测定表面颜色变为绿色(产生Cr3+)所需时间,可判断氧化膜的耐腐蚀性。写出该变色反应的离子方程式:_______。
(4)氧化膜厚度测定
①取氧化完毕的铝片,测得表面积为4.0cm2,洗净吹干,称得质量为0.7654g;
②将铝片浸于60℃的溶膜液中煮沸10分钟进行溶膜处理;
③取出铝片,洗净吹干,称得除膜后铝片质量为0.7442g。
已知氧化膜的密度为2.7g/cm3,可以计算得出氧化膜厚度为_______μm(1μm=1×10-4cm)。
【答案】(1) Al2O3+2OH-=2+H2O(2分) 烧杯(1分) 量筒(1分)
(2)正 (1分) 2Al-6e-+3H2O=Al2O3+6H+(2分)、Al2O3+6H+=Al3++3H2O(2分) 电流不变时,氧化膜覆盖阳极表面,电阻增大(2分)
(3)2Al++14H+=2Cr3++2Al3++7H2O(2分)
(4)19.6(2分)
【解析】(1)铝片表面除去油垢后,用2mol/LNaOH溶液在60~70℃下洗涤,除去铝表面薄氧化膜,即Al2O3与NaOH溶液反应的离子方程式为:Al2O3+2OH-=2+H2O,用浓硝酸配制一定量的10%(质量分数)的HNO3溶液,需要的实验步骤为:计算、量取、稀释、装瓶,需要用到的玻璃仪器有量筒、烧杯、玻璃棒和胶头滴管,故答案为:Al2O3+2OH-=2+H2O;量筒;烧杯;
(2)本电解的目的是将铝片电解氧化生成致密的氧化物保护膜,电解池中阳极发生氧化反应,则其中铝片接电源正极,产生氧化膜的电极反应式为氧化膜的生长过程可大致分为A、B、C三个阶段(如图所示),C阶段多孔层产生孔隙即生成有Al2O3保护膜,同时又被生成的H+消耗掉一部分Al2O3,从而形成多孔层产生空隙,该过程的离子反应方程式为2Al-6e-+3H2O=Al2O3+6H+、Al2O3+6H+=Al3++3H2O,随着电解的进行氧化膜覆盖阳极表面厚度加厚,电阻增大,则为了保持电流不变,则A阶段电压需逐渐增大,故答案为:正;2Al-6e-+3H2O=Al2O3+6H+、Al2O3+6H+=Al3++3H2O;电流不变时,氧化膜覆盖阳极表面,电阻增大;
(3)该变色反应即K2Cr2O7转化为了Cr3+,被还原,即Al参与该反应转化为Al3+,根据氧化还原反应配平可得,该反应的离子方程式为:2Al++14H+=2Cr3++2Al3++7H2O,故答案为:2Al++14H+=2Cr3++2Al3++7H2O;
(4)由题干可知,氧化膜的质量为:0.7654g-0.7442g=0.0212g,则氧化膜的体积为:=0.00785cm3,则氧化膜的厚度为:=0.00196cm=19.6um,故答案为:19.6。
15.(2021·吉林吉林·三模)(13分)无水MgBr2广泛用作有机反应催化剂。实验室采用镁屑与液溴为原料制备无水MgBr2,装置如图,主要步骤如下:
步骤1 三颈瓶中装入10g镁屑和150mL无水乙醚;装置 B中加入15mL液溴。
步骤2 缓慢通入干燥的氮气,直至溴完全导入三颈瓶中。
步骤3 反应完毕后恢复至室温,过滤,滤液转移至另一干燥的烧瓶中,冷却至0℃,析出晶体,再过滤得三乙醚合溴化镁粗品。
步骤4 常温下用苯溶解粗品,冷却至0℃,析出晶体,过滤,洗涤得三乙醚合溴化镁,加热至160℃分解得无水MgBr2产品。
已知:①Mg和Br2反应剧烈放热;乙醚极易挥发;
②MgBr2具有强吸水性。
③MgBr2+3C2H5OC2H5MgBr2·3C2H5OC2H5∆H<0
(1)仪器D的名称是_______;冷凝水从_______(填a或b)口流出;
(2)干燥的N2可将液溴吹出,是因为液溴具有_______的性质;实验中不能用干燥空气代替干燥N2,用化学方程式解释其原因_______;
(3)步骤3中,第一次过滤除去的物质是_______;
(4)试用平衡移动的原理说明得到三乙醚合溴化镁后,加热有利于其分解,得无水MgBr2产品的原因:_______;
(5)为测定产品的纯度,可用EDTA标准溶液滴定,反应的离子方程式:Mg2++EDTA=EDTA-Mg2+;测定前,先称取0.2000g无水MgBr2产品,溶解后,用0.1000mol/L的EDTA标准溶液滴定至终点,消耗EDTA标准溶液10.00mL,则测得无水MgBr2产品的纯度是_______(以质量分数表示,用百分数形式表示,保留到小数点后一位)。
(6)本实验乙醚的应用是关键,其同系物甲醚也有重要用途。某大学实验室在模拟研究固体载氢硝酸盐燃料电池的实验中发现新发明的固体氢气载体RCNT对甲醚有独特的装载、卸载特性。吸附的甲醚会在RCNT内部以CH3O-和CH形式分别嵌入内部空穴,可以表示为CH3O-RCNT-CH3,这种载体不仅对甲醚的装载、卸载率非常高(注意并没有完全卸载),而且不改变甲醚性质,安全、高效、体积小、容量大,具有很好的应用前景。如下图所示:
请写出这种RCNT固体载甲醚硝酸盐燃料电池负极电极反应方程式:_______。
【答案】(1)球形冷凝管 (1分) b (1分)
(2)极易挥发(1分) 2Mg+O2 =2MgO (2分)
(3)镁屑(1分)
(4)加热促使乙醚挥发,且逆反应是吸热反应,加热后平衡朝有利于三乙醚合溴化镁分解的方向移动(2分)
(5)92.0%(3分)
(6)CH3O-RCNT-CH3 -12xe-+12x=(1-x)CH3O-RCNT-(1-x)CH3+6xN2O5↑+2xCO2↑+3xH2O或CH3O-RCNT-CH3 -12xe-+12x=(1-x)CH3O-RCNT-(1-x)CH3+3xN2O5↑+2xCO2↑+6xHNO3(2分)
【解析】本实验的目的,是用Mg屑与液溴反应制取MgBr2,但Mg能与空气中的O2反应,所以需隔绝空气。为营造无氧环境,先将乙醚与镁屑混合于三颈烧瓶内,并用冰水保持低温环境,以减少乙醚挥发,将液溴用干燥的N2吹入三颈烧瓶内,与Mg反应生成MgBr2·3C2H5OC2H5,去除未反应的镁屑后,再加热让其分解,从而获得无水MgCl2。
(1)仪器D为内部为球形的冷凝管,名称是球形冷凝管;冷凝水流向总是下进上出,所以冷却水从b口流出;答案为:球形冷凝管;b;
(2)干燥的N2可将液溴吹出,此时液溴转化为溴蒸气,是因为液溴具有极易挥发的性质;因为空气中的O2能与Mg反应,所以实验中不能用干燥空气代替干燥N2,用化学方程式解释其原因为:2Mg+O2 =2MgO;答案为:极易挥发;2Mg+O2 =2MgO;
(3)步骤3中,由于镁屑未完全反应,所以会有部分剩余,则第一次过滤除去的物质是镁屑;答案为:镁屑;
(4)因为MgBr2+3C2H5OC2H5MgBr2·3C2H5OC2H5 ∆H<0,所以加热使平衡逆向移动,有利于MgBr2·3C2H5OC2H5分解,从而得无水MgBr2产品,原因是:加热促使乙醚挥发,且逆反应是吸热反应,加热后平衡朝有利于三乙醚合溴化镁分解的方向移动;答案为:加热促使乙醚挥发,且逆反应是吸热反应,加热后平衡朝有利于三乙醚合溴化镁分解的方向移动;
(5)由反应Mg2++EDTA=EDTA-Mg2+可知,n(Mg2+)=n(EDTA),则无水MgBr2产品的纯度是=92.0%。答案为:92.0%;
(6)从图中可以看出,1molCH3O-RCNT-CH3在熔融硝酸盐中失去12x mole-,转化为(1-x)CH3O-RCNT-(1-x)CH3、CO2等,则此燃料电池负极电极反应方程式:CH3O-RCNT-CH3 -12xe-+12x=(1-x)CH3O-RCNT-(1-x)CH3+6xN2O5↑+2xCO2↑+3xH2O或CH3O-RCNT-CH3 -12xe-+12x=(1-x)CH3O-RCNT-(1-x)CH3+3xN2O5↑+2xCO2↑+6xHNO3。答案为:CH3O-RCNT-CH3 -12xe-+12x=(1-x)CH3O-RCNT-(1-x)CH3+6xN2O5↑+2xCO2↑+3xH2O或CH3O-RCNT-CH3 -12xe-+12x=(1-x)CH3O-RCNT-(1-x)CH3+3xN2O5↑+2xCO2↑+6xHNO3。
相关课件
这是一份第09讲 镁、铝及其重要化合物(练习)-备战2024年高考化学一轮复习精品课件+讲义+练习(新教材新高考),文件包含第09讲镁铝及其重要化合物练习原卷版docx、第09讲镁铝及其重要化合物练习解析版docx等2份课件配套教学资源,其中PPT共0页, 欢迎下载使用。
这是一份第09讲 镁、铝及其重要化合物(讲义)-备战2024年高考化学一轮复习精品课件+讲义+练习(新教材新高考),文件包含第09讲镁铝及其重要化合物讲义原卷版docx、第09讲镁铝及其重要化合物讲义解析版docx等2份课件配套教学资源,其中PPT共0页, 欢迎下载使用。
这是一份新人教版高考化学一轮复习第3章金属及其重要化合物第11讲镁铝铜及其重要化合物金属冶炼课件,共60页。PPT课件主要包含了MgO+C,砖红色,碱式碳酸铜,CuSO4·5H2O,金属与非金属,金属特性,低碳钢,中碳钢,高碳钢,Hg+O2↑等内容,欢迎下载使用。

