人教版九年级上册课题1 空气单元测试课后测评
展开第二单元 我们周围的空气
选拔卷
(考试时间:60分钟 试卷满分:100分)
1
2
3
4
5
6
7
8
9
10
B
C
B
D
B
D
A
C
A
C
11
12
13
14
15
16
17
18
19
20
D
D
C
B
C
C
D
A
A
A
第Ⅰ卷(选择题 共40分)
一、选择题:本题共20个小题,每小题2分,共40分。在每小题给出的四个选项中,只有一项是
符合题目要求的。
1. (2022年黄冈市中考)2022年世界环境日中国主题为“共建清洁美丽世界”。下列做法与这一
主题不相符的是( )
A. 使用新能源公交车 B. 工业废水直接排放
C. 积极参与植树造林 D. 生活垃圾分类处理
【答案】B
【解析】A、使用新能源公交车,可以节约资源,保护环境,故A不符合题意;B、工业废水直接排放,会导致水体污染,故B符合题意;C、积极参与植树造林,可以保护环境,防止空气污染,故C不符合题意;D、生活垃圾分类处理,能通过资源的使用率,还能减轻对环境的污染,故D不符合题意。故选B。
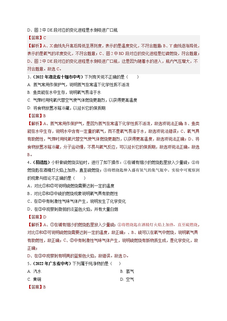
2.(2022·广东·铁一中学二模)为了更好的理解使用燃烧红磷法测定空气中氧气含量的实验原理,可以利用传感器技术实时测定图1实验装置内的压强、温度和氧气浓度变化,三条曲线变化趋势如图2所示。下列叙述错误的是( )
A.X曲线表示的是温度变化
B.Y曲线表示的是氧气的浓度变化
C.图2中CD段对应的变化进程是红磷燃烧
D.图2中DE段对应的变化进程是水倒吸进广口瓶
【答案】C
【解析】A、X曲线先升高后降低至原刻度,表示的是温度变化,不符合题意;B、Y曲线逐渐降低,表示的是氧气的浓度变化,不符合题意;C、图2中BD段对应的变化进程是红磷燃烧,符合题意;
D、图2中DE段对应的变化进程是水倒吸进广口瓶,这是因为随着水的进入,瓶内气压增大,不符合题意。故选C。
3.(2022年湖北省十堰市中考)下列有关说不正确的是( )
A. 氮气常用作保护气,说明氮气在常温下化学性质不活泼
B. 鱼类能在水中生存,说明氧气易溶于水
C. 气焊时用纯氧代替空气使气体燃烧更剧烈,以获得更高温度
D. 将食物放置冰箱冷藏,以延长它的保质期
【答案】B
【解析】A、氮气常用作保护气,是因为氮气在常温下化学性质不活泼,故选项说法正确;B、鱼类能在水中生存,说明水中含有一定量的氧气,而不是氧气易溶于水,故选项说法错误;C、氧气具有助燃性,气焊时用纯氧代替空气使气体燃烧更剧烈,以获得更高温度,故选项说法正确;D、将食物放置冰箱冷藏,分子运动慢,不易与氧气反应,可以延长它的保质期,故选项说法正确。故选B。
4.(易错题)小轩做硫燃烧实验时,进行了如下操作:①在铺有细沙的燃烧匙里放入少量硫;②将燃烧匙在酒精灯火焰上加热,直至硫燃烧;③将燃烧匙伸入盛有氧气的集气瓶中。实验中可观察到的现象与结论不正确的是( )
A.对比①和②可说明硫燃烧需要达到一定的温度
B.对比②和③中硫的燃烧现象说明氧气具有助燃性
C.在②中有刺激性气味气体产生,说明发生了化学变化
D.在③中观察到微弱的淡蓝色火焰,并有大量白烟
【答案】D
【解析】A、①在铺有细沙的燃烧匙里放入少量硫;②将燃烧匙在酒精灯火焰上加热,直至硫燃烧,对比①和②可说明硫燃烧需要达到一定的温度,故正确;、B、硫可以在氧气中燃烧,说明氧气具有助燃性,故正确;C、②中有刺激性气味气体产生,说明硫燃烧有新物质生成,是化学变化,故正确;
D、在③中观察到有明亮的蓝紫色火焰,故错误。故选D。
5.(2022年广东省中考)下列属于纯净物的是( )
A. 汽水 B. 氢气
C. 黄铜 D. 空气
【答案】B
【解析】A、汽水是由碳酸、水等混合而成,属于混合物,不符合题意;B、氢气由同种物质组成,属于纯净物,符合题意;C、黄铜由铜、锌等混合而成,属于混合物,不符合题意; D、空气由氮气、氧气等混合而成,属于混合物,不符合题意。故选B。
6.下列化学反应中既是化合反应也是氧化反应的是
A.水氢气+氧气 B.石蜡+氧气水+二氧化碳
C.碱式碳酸铜氧化铜+水+二氧化碳 D.铁+氧气四氧化三铁
【答案】D
【解析】A、水电解产生氢气和氧气,符合“一变多”的特征,属于分解反应,不符合题意;B、石蜡在氧气中燃烧生成水和二氧化碳,属于氧化反应,但是不符合“多变一”的特征,不属于化合反应,不符合题意;C、碱式碳酸铜分解生成氧化铜、水和二氧化碳,符合“一变多”的特征,属于分解反应,不符合题意;D、铁在氧气中燃烧生成四氧化三铁,属于氧化反应,同时符合“多变一”的特征,属于化合反应,符合题意。故选D。
7.(重点题)如图是关于氧气化学性质的部分知识网络,关于该图说法正确的是( )
A.I、Ⅱ两类反应均体现了氧气的氧化性
B.Fe在I、Ⅱ两类反应中的产物相同
C.Ⅰ类反应放出热量,Ⅱ类反应吸收热量
D.Ⅰ、Ⅱ两类反应均会发光
【答案】A
【解析】A、Ⅰ、Ⅱ两类有氧气参加的化学反应的相同点是都是氧化反应,均体现了氧气的氧化性,故A正确B、铁在氧气中燃烧,生成四氧化三铁;铁生锈主要成分是三氧化二铁,故B错误;C、燃烧和缓慢氧化都放出热量,故C错误;D、缓慢氧化不发光,故D错误。故选A。
8.(2022·四川省简阳中学九年级竞赛)为比较Fe3+和Cu2+对过氧化氢分解反应的催化效果,某同学设计了如图所示的实验(FeCl3溶液、CuSO4溶液中都含有阴阳离子和水分子),有关实验有如下说法:
①过氧化氢中氧元素的化合价为-1价;
②若图1所示实验中反应速率为①>②,则一定说明Fe3+比Cu2+对H2O2分解催化效果好;
③实验中可通过观察产生气泡快慢来比较反应速率;
④滴加FeCl3或CuSO4溶液后过氧化氢分解速率加快,则FeCl3或CuSO4是过氧化氢催化剂
以上说法不正确的是( )
A. ①② B.①④
C.②④ D.③④
【答案】C
【解析】①过氧化氢中氢显+1价,根据化合物中元素化合价之和为零,可知氧元素的化合价为-1价,故①正确;②因二者所含的阴离子不同,要证明Fe3+比Cu2+对H2O2分解催化效果好,还要使选择的试剂中阴离子种类相同,故②错误;③反应的剧烈程度与实验现象有关,反应越剧烈,产生气体的速率越快,产生气泡越快,故③正确;④证明氯化铁或硫酸铜是过氧化氢分解的催化剂,还需要验证质量和化学性质不变,故④错误。所以说法不正确的是②④。故选C。
9.(2022福建省厦门市二模)某兴趣小组用 30%的过氧化氢溶液完成以下实验。下列说法不正确的是( )
A.由图 1、4 对比可知,是否加入催化剂会影响化学反应
B.图 2中冰水混合物的作用是将水蒸气冷凝
C.图 3、4 对比可知,温度会影响化学反应速率
D.由图 1、2 对比可知,1 中未复燃是因为加热后产生大量的水蒸气,冲淡了氧气浓度
【答案】A
【解析】A、图1、4中反应物的温度不同,无法证明加入催化剂会影响化学反应速率,说法错误;B、由以上分析可知,图2中冰水混合物的作用是将水蒸气冷凝,说法正确;C、图3、4中唯一的不同点是图4中将反应容器放入凉水中,温度低,反应速率平缓,图3是在常温下,反应剧烈,二者对比可知,温度会影响化学反应速率,说法正确;D、图1和图2实验中,唯一的不同点是图2将生成的氧气用冰水混合物对气体进行了冷却,由图1实验中木条未复燃,而图2中的木条复燃对比可知,1中未复燃是因为加热后产生大量的水蒸气,冲淡了氧气浓度,说法正确;故选A。
10. 下列情况能引起大气污染的是( )
①燃烧烟煤;②燃放鞭炮;③工业废气的任意放;④植物的光合作用;⑤飞机、汽车排放尾气;⑥人和动物的呼吸
A.②③④⑥ B.①②④⑥
C.①②③⑤ D.①②③④⑤⑥
【答案】C
【解析】A、④植物的光合作用产生氧气,不污染空气,故选项错误;B、④植物的光合作用产生氧气,⑥人和动物的呼吸,呼出的二氧化碳也不污染空气,故选项错误;C、燃烧烟煤,产生烟尘;燃放鞭炮、工业废气的任意放和飞机、汽车排放尾气都会产生有害气体,故选项正确;D、④植物的光合作用产生氧气,⑥人和动物的呼吸,都不污染空气,故选项错误。故选C。
11.(拔高题)利用右图装置探究氧气的质量分数对燃烧的影响。点燃蜡烛后立即塞紧橡皮塞,待蜡烛熄灭后,将滴管中的水全部滴入集气瓶中,铝盒中的白磷立即燃烧。左图中①二氧化碳和②氧气的含量随时间变化的图象。下列有关说法错误的是( )
A.在t1至t2时间段内蜡烛已熄灭而白磷还没有开始燃烧
B.在t1至t3时间段气体含量的变化是因为磷燃烧消耗氧气生成固体
C.该实验证明了不同物质的燃烧对氧气的质量分数需求不同
D.该实验证明了蜡烛燃烧生成的二氧化碳气体仍能支持白磷的燃烧
【答案】D
【解析】A、在t1至t2时间段内二氧化碳和氧气的含量基本不变,说明蜡烛已熄灭而白磷还没有开始燃烧,不符合题意;B、因为磷燃烧消耗氧气生成固体,所以在t2至t3时间段二氧化碳含量略增大,而氧气含量迅速降低,不符合题意;C、蜡烛熄灭后,将滴管中的水全部滴入集气瓶中,铝盒中的白磷立即燃烧,这一现象说明不同物质的燃烧对氧气的质量分数需求不同,不符合题意;D、二氧化碳并不能支持白磷的燃烧,白磷燃烧需要氧气,这个实验证明白磷燃烧对氧气的质量分数需求较低,符合题意。故选D。
12.分别分解高锰酸钾、氯酸钾、过氧化氢三种物质,都可以制得氧气。这说明三种物质的组成中都含有( )
A.氧气 B.氧分子
C.氧化物 D.氧元素
【答案】D
【解析】A、高锰酸钾、氯酸钾、过氧化氢三种物质都是纯净物,则三种物质的组成中不会有氧气这种物质,故A项错误; B、纯净物中只有一种微粒构成,而氧气是由氧气分子构成的,则三种物质的组成中不会有氧分子,故B项错误;C、物质的组成是用元素来描述的,而氧化物是一种物质的类别,高锰酸钾、氯酸钾都属于化合物,不属于氧化物,故C项错误;D、物质是由元素组成的,三种物质都可以制得氧气,则三种物质中都含有氧元素,故D项正确;答案:D。
13.(重点题)下图是实验室氧气的制备、收集、检验、验证性质的操作,其中正确的是( )
A. B.
C. D.
【答案】C
【解析】A、用此装置制取氧气时,长颈漏斗的末端一定要伸入液面以下,以防装置漏气,故A错误;B、氧气的密度比空气大,用向上排空气法收集时,导管要伸入集气瓶底部,图中导气管太短,故B错误;C、氧气具有助燃性,能使带水星的木条复燃。检验氧气时,带火星的木条伸入集气瓶中,若木条复燃,证明是氧气,故C正确;D、铁丝在氧气中燃烧时,瓶内要放一些水或沙子,防止高温生成物溅落瓶底,使集气瓶炸裂,图示操作未放水或沙子,故D错误。故选C。
14.下列叙述中,正确的个数有( )
①用排水法收集氧气结束后,先熄灭酒精灯,再从水中拿出导管
②实验室用过氧化氢制取氧气时可以加入硫酸铜溶液以加快化学反应速率
③用排水法收集氧气后,先将集气瓶移出水槽,然后盖上玻璃片
④氧气的用途很多,比如可以做燃料⑤做铁丝在氧气中燃烧的实脸时需要在集气瓶底放少量的一层细沙
A.1个 B.2个 C.3个 D.4个
【答案】B
【解析】①用排水法收集氧气结束后,先从水中拿出导管,后熄灭酒精灯,以防冷水倒吸、炸裂试管,故错误;②硫酸铜也可以做过氧化氢分解的催化剂,所以实验室用过氧化氢制取氧气时可以加入硫酸铜溶液以加快化学反应速率。故正确;③用排水法收集氧气后,先在水面以下盖上玻璃片,再将集气瓶移出水槽,故错误;④氧气具有助燃性,没有可燃性,不能做燃料,故错误;⑤做铁丝在氧气中燃烧的实脸时需要在集气瓶底放少量的一层细沙,以防高温生成物溅落、炸裂瓶底,故正确。故选B。
15.(易错题)下列物质在空气或氧气中燃烧时,现象描述正确的是( )
A.镁条在空气中燃烧,冒出浓烈的白烟,放出热量,生成黑色粉末
B.铁丝在氧气中剧烈燃烧,火星四射,放出热量,生成红色粉末
C.木炭在氧气中燃烧,发出白光,放出热量,产生能使澄清石灰水变浑浊的气体
D.硫在氧气中燃烧,发出微弱的淡蓝色火焰,放出热量,产生没有气味的气体
【答案】C
【解析】A、镁条在空气中燃烧,发出耀眼的白光,冒出浓烈的白烟,放出热量,生成一种白色粉末状的固体,故选项A说法错误;B、铁丝在氧气中剧烈燃烧,火星四射,放出大量的热,生成一种黑色固体,故选项B说法错误;C、木炭在氧气中燃烧,发出白光,放出热量,生成能使澄清石灰水变浑浊的气体,故选项C说法正确;D、硫在氧气中燃烧,发出明亮的蓝紫色火焰,产生一种具有刺激性气味的气体,故选项D说法错误。故选C。
16.反思是进步的阶梯,下列实验反思错误的是( )
A.通过空气成分测定实验,我们可以反思得出氮气不支持燃烧
B.通过带火星的木条在氧气中复燃这个实验,我们可以反思得出检验氧气的方法
C.通过对人体吸入和呼出的气体的探究实验,我们可以反思得出收集所有气体都可以用排水法
D.通过碳、硫、磷、铁在空气中和氧气中燃烧的现象的不同,我们可以反思得出物质燃烧的剧烈程度和氧气的浓度有关
【答案】C
【解析】A、通过空气成分测定实验,足量的红磷最后在集气瓶中会有剩余,可以反思得出氮气不支持燃烧,该选项说法正确;B、通过带火星的木条在氧气中复燃这个实验,我们可以反思得出检验氧气的方法,即可以用带火星的木条检验氧气,该选项说法正确;C、有的气体不能用排水法收集,例如二氧化碳、二氧化硫能够溶于水,不能用排水法收集,该选项说法不正确;D、通过碳、硫、磷、铁在空气中和氧气中燃烧的现象的不同,我们可以反思得出物质燃烧的剧烈程度和氧气的浓度有关,即其它条件相同时,氧气浓度越大,反应越剧烈,该选项说法正确。故选:C。
17.化学反应之间、化学物质之间有包含、并列、交叉等关系。下表中X、Y符合下图所示交叉关系的是
A
B
C
D
X
燃烧
化合反应
纯净物
化合反应
Y
缓慢氧化
分解反应
混合物
氧化反应
【答案】D
【解析】A、燃烧是剧烈的氧化反应,和缓慢氧化是并列关系,故选项错误;B、化合反应是两种或两种以上物质反应后生成一种物质的反应,其特点可总结为“多变一”;分解反应是一种物质反应后生成两种或两种以上的物质的反应,其特点可总结为“一变多”;化合反应和分解反应是并列关系,故选项错误;C、纯净物是由一种物质组成的物质,混合物是由多种物质组成的物质,纯净物和混合物是并列关系,故选项错误;D、化合反应是两种或两种以上物质反应后生成一种物质的反应,其特点可总结为“多变一”;物质与氧发生的化学反应是氧化反应;有些化合反应属于氧化反应,有些不属于氧化反应;氧化反应中有的属于化合反应,有的不属于化合反应;化合反应和氧化反应属于交叉关系,故选项正确。故选D。
18.下列实验指定容器中的水,其解释没有体现水的主要作用的是( )
A
B
C
D
实
验
装
置
硫在氧气中燃烧
测定空气中氧气含量
铁丝在氧气中燃烧
排水法收集氢气(氢气难溶于水)
解释
集气瓶中的水:吸收放出的热量
量筒中的水:通过水体积的变化得出O2体积
集气瓶中的水:冷却溅落融熔物,防止集气瓶炸裂
集气瓶中的水:水先将集气瓶内的空气排净,后便于观察氢气何时收集满
【答案】A
【解析】A、硫在氧气中燃烧生成的二氧化硫气体有毒,扩散到空气中会污染空气,水能够吸收二氧化硫生成亚硫酸,从而防止了二氧化硫向外扩散。水的主要作用是吸收二氧化硫,防止空气污染,故选项没有体现水的主要作用;B、测定空气中氧气的体积分数时,通过量筒中水的体积变化可知氧气的体积,水的主要作用是间接测定氧气的体积,故选项体现了水的主要作用;C、铁在氧气中燃烧时,水的用途是冷却溅落的四氧化三铁,防止炸裂集气瓶,故选项体现了水的主要作用;D、用排水法收集氢气时集气瓶中加入水主要是为了是为了排出集气瓶中的空气,于观察氢气何时收集满,故选项体现了水的主要作用。故选A。
19.(2022·福建·福州江南水都中学九年级期中)下列各图,与该反应的过程不相符的是( )
A.在密闭容器中用红磷测定空气中氧气的含量
B.加热一定量的高锰酸钾,制取氧气
C.在一定量的氯酸钾中加入少量二氧化锰,加热制取氧气
D.a、b两份20g5%的过氧化氢溶液,a中加少量二氧化锰,b中不加二氧化锰
【答案】A
【解析】A、红磷燃烧生成五氧化二磷,完全反应后氧气消耗,最终压强小于原来的压强,该选项对应关系不正确;B、高锰酸钾受热分解生成锰酸钾、二氧化锰和氧气,由于刚开始温度较低,未产生氧气,一段时间后,生成氧气的质量逐渐增加,完全反应后氧气的质量不再增加,该选项对应关系正确;C、二氧化锰是反应的催化剂,化学反应前后质量不变,该选项对应关系正确;D、过氧化氧分解生成水和氧气,两份完全相同的双氧水在有无MnO2情况下产生O2,最终生成氧气质量相等,选项对应关系正确。故选A。
20.推理是学习化学的一种方法,以下推理正确的是( )
A.氢气由氢元素组成,所以制取氢气的反应物中,一定含有氢元素
B.催化剂可以改变化学反应速率,所以任何化学反应都需要催化剂
C.化学变化都遵循质量守恒定律,所以质量不发生改变的变化就是化学变化
D.铁丝在氧气可以燃烧,而在空气中不能燃烧,所以说明氧气具有可燃性
【答案】A
【解析】A、根据质量守恒定律可知,化学反应前后元素的种类不变,氢气由氢元素构成,所以制取氢气的反应物中,一定含有氢元素,故选项正确;B、催化剂可以改变化学反应速度,但不是任何化学反应都需要催化剂,如氢气燃烧就不需要催化剂,故选项错误;C、 化学变化都遵循质量守恒定律,但是质量不发生改变的变化不一定是化学变化,如水结成冰时质量也不变,但是该变化属于物理变化,故选项错误;D、 铁丝在氧气可以燃烧,而在空气中不能燃烧,说明铁燃烧与氧气的浓度有关,不能说明氧气具有可燃性,故选项错误。故选A。
第II卷(非选择题 共60分)
二、填空题
21.(1)空气是一种宝贵的资源,其中_______ 大约占0.94%,_______约占21%。
(2)现有如下几种物质:①洁净空气,②液氧,③高锰酸钾,④干冰,⑤自来水,⑥冰水混合物,⑦氯酸钾。其中属于混合物的是_______,属于纯净物的是_______ (填序号)。
(3)从①氧气、②二氧化碳、③氮气、④氦气、⑤水蒸气五种气体中,按题意选择适当的物质并用序号填空。
(A)空气中含量最多的是_______;
(B)光合作用的主要原料之一,也会产生温室效应的气体是_______;
(C)盛大节日可以用来充灌气球的是_______;
(D)能够供给动植物呼吸的气体是_______。
(4)下图为地球大气、火星大气及人体呼出气体组成(体积分数)示意图。
①其中表示地球大气组成(体积分数)的图是_______。
②从图上信息推测火星上没有生命的原因可能是_______。
【答案】稀有气体 氧气 ①⑤ ②③④⑥⑦ ③ ② ④ ① B 火星上没有氧气
【解析】(1)空气中稀有气体体积分数大约占0.94%,氧气约占21%,故填:稀有气体;氧气。
(2)①洁净空气⑤自来水,都由多种物质组成属于混合物,②液氧,③高锰酸钾,④干冰,⑥冰水混合物,⑦氯酸钾,都是由一种物质组成,属于纯净物,故填:①⑤;②③④⑥⑦。(3)(A)空气中含量最多的是氮气,故填:③;(B)二氧化碳是光合作用的主要原料之一,也会产生温室效应,故填:②;(C)氦气密度比空气小,盛大节日可以用来充灌气球,故填:④;(D)能够供给动植物呼吸的气体是氧气,故填:①。 (4)①地球大气主要成分是氮气,其次是氧气,再然后是其他成分,故选:B。②地球大气主要成分是氮气,其次是氧气,再然后是其他成分,呼出气体二氧化碳增加图是A,故C图是火星大气,由图可知火星大气没有氧气,故推测火星上没有生命,故填:火星上没有氧气。
22.如图是有关氧气的知识结构图(部分反应条件省略,参加反应的氧气为足量)请回答下列问题:
(1)反应①中二氧化锰起______作用;
(2)反应②的文字表达式是______;
(3)反应③完全分解后试管内的剩余固体是______;
(4)证明有④生成的实验操作是______;
(5) 写出生成⑤的实验现象______;
(6)上述6个反应属于化合反应的有______(填序号,下同),属于分解反应的有______。
【答案】催化 氯化钾和二氧化锰 将生成气体通入澄清石灰水中 产生大量白烟 ④⑤⑥ ①②③
【解析】(1)无色液体在二氧化锰的作用下反应生成氧气,故反应①是过氧化氢在二氧化锰的催化下分解生成水和氧气,在该反应中,二氧化锰是催化剂,起到催化作用;(2)暗紫色固体在加热的条件下反应生成氧气,可推出暗紫色固体为高锰酸钾,故反应②为高锰酸钾受热分解生成锰酸钾、二氧化锰和氧气,该反应的文字表达式为:;(3)反应③为氯酸钾在二氧化锰的催化下受热分解生成氯化钾和氧气,故反应③完全分解后试管内的剩余固体是:氯化钾和二氧化锰;(4)反应④为碳在氧气中燃烧生成二氧化碳,二氧化碳能使澄清石灰水变浑浊,故证明有④生成的实验操作是:将气体通入澄清石灰水中;(5)磷在氧气中燃烧,放出热量,产生大量白烟;(6)反应①为过氧化氢在二氧化锰的催化下分解为水和氧气,该反应符合“一变多”的特点,属于分解反应;反应②为高锰酸钾受热分解生成锰酸钾、二氧化锰和氧气,该反应符合“一变多”的特点,属于分解反应;反应③为氯酸钾在二氧化锰的催化下受热分解生成氯化钾和氧气,该反应符合“一变多”的特点,属于分解反应;反应④为碳在氧气中燃烧生成二氧化碳,该反应符合“多变一”的特点,属于化合反应;反应⑤为磷在氧气中燃烧生成五氧化二磷,该反应符合“多变一”的特点,属于化合反应;反应⑥为铁在氧气中燃烧生成四氧化三铁,该反应符合“多变一”的特点,属于化合反应。故属于化合反应的有:④⑤⑥;属于分解反应的有:①②③。
23.某兴趣小组利用下列所示的仪器进行实验并探究。
(1)实验室用氯酸钾和MnO2为原料制氧气,反应的化学方程式为______,若要收集到干燥的氧气,则收集装置为______(从A~E中选择)。
(2)若用H2O2溶液和MnO2来制氧气,应选用的发生装置是______(从A~E中选择)。为了证明MnO2的催化作用,甲同学通过以下装置来进行实验探究:
图1中加入amLH2O2溶液,然后塞入带火星木条的橡胶塞,如图2所示,观察到的现象是______。再通过漏斗加入 bg MnO2,如图3所示,此时观察到的现象是______。充分反应后,将图3的混合液进行过滤、洗涤、干燥、称量,固体仍为bg,甲同学认为MnO2是催化剂。
(3)乙同学认为甲同学的结论不严谨,请你帮乙同学说出理由:______。
(4)______(填“能”或“否”)用图4来探究铁在氧气中的燃烧实验。
【答案】(1);D ;(2)A ; 木条不复燃; 产生大量气泡,木条复燃 ;(3)未证明MnO2的化学性质也保持不变(或未重复上述实验,证明MnO2的质量仍然保持不变)(合理即可);(4)能
【解析】(1)氯酸钾在二氧化锰的催化下受热分解生成氯化钾和氧气,该反应的化学方程式为:;氧气不易溶于水,密度比空气大,可用排水法或向上排空气法收集,向上排空气法收集的氧气比较干燥,故收集装置选D;(2)若用过氧化氢和二氧化锰制取氧气,属于固液不加热反应,发生装置应选A;常温下,过氧化氢的分解速率很慢,故带火星的木条不复燃;
加入二氧化锰后,过氧化氢在二氧化锰的催化下分解为水和氧气,故现象为:产生大量气泡,带火星的木条复燃;(3)二氧化锰除了能改变化学反应速率,化学反应前后,其质量和化学性质不变,该实验未证明二氧化锰的化学性质没有改变,故结论不严谨;(4)图4中,集气瓶底部铺了一层细沙,能用图4来探究铁在氧气中的燃烧实验。
24.某同学做氧气的性质实验,下图为木炭在氧气中燃烧的实验示意图。
实验步骤:
①用排水法收集好一瓶氧气。②………………
③用坩埚钳夹取一小块木炭,在酒精灯上加热到发红,插入到盛满氧气的集气瓶中,燃烧停止后,取出坩埚钳。
④向集气瓶中加入少量澄清石灰水,振荡。
根据实验操作,通过分析,回答下列问题:
(1)步骤②具体操作为_______。
(2)步骤③操作中,最好是将烧红的木炭由瓶口缓慢插入到盛满氧气的集气瓶中,这一实验操作的主要目的是_______。
(3)步骤④操作中,可观察到澄清石灰水变浑浊,其发生反应的化学方程式为_______。
(4)酒精(化学式C2H5OH)和木炭都是常用的燃料,若取相同质量的C2H5OH和C在氧气中完全燃烧,两者中消耗O2的质量较少的是_______(填“C2H5OH”或“C”)。
【答案】(1)在水下盖上玻璃片,将集气瓶取出,正放在桌面上;(2)使氧气充分反应,现象明显 ;(3);(4) C2H5OH
【解析】(1)用排水法收集一瓶氧气,收集完毕,在水下盖上玻璃片,将集气瓶取出,正放在桌面上;(2)步骤③操作中,最好是将烧红的木炭由瓶口缓慢插入到盛满氧气的集气瓶中,这一实验操作的主要目的是使氧气充分反应,现象明显;(3)步骤④操作中,可观察到澄清石灰水变浑浊,是碳燃烧生成了二氧化碳,二氧化碳和氢氧化钙反应生成碳酸钙和水,该反应的化学方程式为:;(4)若取相同质量的C2H5OH和C在氧气中完全燃烧,酒精燃烧:,酒精与消耗氧气的质量比为:46:96=23:48,木炭燃烧: ,参加反应的碳与氧气的质量比为:12:32=3:8,碳消耗氧气的质量大,消耗氧气的质量较少的是C2H5OH。
三、探究题
25.(2022·四川·简阳市简城阳安学校九年级检测卷)某兴趣小组开展“测定密闭容器中某种气体的体积分数”的探究实验。
【实验步骤】
实验1:按图1所示装置,用红磷燃烧的方法测定空气中氧气的体积分数。
实验2:按图2所示装置,在集气瓶内壁用水均匀涂附铁粉除氧剂(其中辅助成分不干扰实验),利用铁锈蚀原理测定空气中氧气的体积分数。
【实验现象】
实验1中,红磷燃烧的主要现象是_____;红磷熄灭后,集气瓶冷却至室温,打开K,水能倒吸入集气瓶的原因是____,若发现进入装置中的水少于五分之一,可能的原因是____。
【分析实验】
(1)连接数字传感器,测得实验1、实验2中氧气的体积分数随时间变化的关系分别如图3、图4所示。依据图3,图4信息,___(填“实验1”或“实验2”)的测定方法更准确,判断依据是___。
(2)结合你的学习经验,若要寻找红磷或铁粉除氧剂的替代物,用图1或图2装置测定空气中氧气的体积分数,该替代物应满足的条件是______、______(写两点)。
【拓展延伸】分别用红磷(曲线①)和白磷(曲线②)燃烧测定密闭容器中氧气的含量,实验过程中用氧气传感器测得的密闭容器内氧气浓度如图所示:
(3)根据曲线分析,红磷与白磷,哪个消耗氧气的能力更强,并说明原因__________。
(4)实验结束后,小明得出结论,只要有氧气参加,红磷和白磷就能继续燃烧,请分析该结论是否正确,并说明原因_______。
【答案】产生大量白烟,放热 红磷燃烧,消耗了氧气,瓶内压强减小,小于外界气压,所以水会回流 装置漏气或红磷的量少或未冷却到室温,便打开止水夹 实验2 反应后,实验1集气瓶内剩余氧气体积分数是8.6%,实验2集气瓶内氧气几乎要耗尽 药品只与空气中的氧气反应 生成物不能是气体 白磷,由图可知,白磷在密闭容器中燃烧结束后剩余氧气浓度小于红磷燃烧后的氧气浓度 不正确,在氧气含量低至5.1%时,红磷和白磷都不能继续燃烧
【解析】[实验现象]实验1中,红磷燃烧的主要现象是:产生了大量的白烟,放热。红磷熄灭后,集气瓶冷却至室温,打开K,水能倒吸入集气瓶的原因是:氧气被消耗,集气瓶内气体压强小于大气压。若发现进入装置中的水少于五分之一,可能的原因有装置漏气或红磷的量少或未冷却到室温,便打开止水夹等。故填:产生大量白烟,放热;红磷燃烧,消耗了氧气,瓶内压强减小,小于外界气压,所以水会回流;装置漏气或红磷的量少或未冷却到室温,便打开止水夹。[分析实验](1)实验过程中,连接数字传感器,测得实验1、实验2中氧气的体积分数随时间变化的关系分别如图3、图4所示。依据图3,图4信息可知,实验2测定方法更准确,判断依据是:反应后,实验1集气瓶内剩余氧气的体积分是8.6%,实验2集气瓶内氧气几乎要耗尽。故填:实验2;反应后,实验1集气瓶内剩余氧气体积分数是8.6%,实验2集气瓶内氧气几乎要耗尽。(2)用图1或图2装置测定空气中氧气的体积分数,该替代物应满足的条件是药品只与空气中的氧气反应,生成物不是气体。
故填:药品只与空气中的氧气反应;生成物不能是气体。(3)根据曲线分析,红磷与白磷,白磷消耗氧气的能力更强,因为白磷在密闭容器中燃烧结束后剩余氧气浓度小于红磷燃烧后的氧气浓度,故白磷消耗氧气的能力更强。故填:白磷,由图可知,白磷在密闭容器中燃烧结束后剩余氧气浓度小于红磷燃烧后的氧气浓度。(4)分析曲线②可知,在氧气含量低至5.1%时,红磷和白磷都不能继续燃烧,所以小明的结论不正确。故填:不正确,在氧气含量低至5.1%时,红磷和白磷都不能继续燃烧。
26.实验室用下图所示的装置来制取氧气并进行氧气的性质实验。
(1)写出图中标号仪器名称:①____________ ②_________
(2)用装置AC制取氧气:
①反应原理为________________(用文字表达式表示)。装置A中试管口略向下倾斜的原因是_____________。
②为了使收集到的氧气较纯净,应等到_______________时开始收集氧气。实验时发现收集到的氧气呈紫红色,造成该现象的错误实验操作是_______________。
(3)用装置BD制取氧气反应原理为 ______________________(用文字表达式表示)。能选择装置B为发生装置,需满足的要求是_________________和________________。
(4)小明同学用向上排空气法收集氧气并验满。他用火柴做了如下图所示实验。
①根据图B和C,你认为C火柴熄灭的原因是_________________。
②根据图D和E,你得出的实验结论是________________。
(5)氯化铁溶液和过氧化氢酶都能催化过氧化氢分解。为比较两者催化效率高低,在28℃环境下进行如下探究。请在线上补充相关内容
①提出问题:过氧化氢酶和氯化铁催化效率哪个高?
②猜想与假设:___________________。
③实验材料:适宜浓度的氯化铁溶液和新鲜猪肝研磨液(含过氧化氢酶),3%过氧化氢溶液等。
④实验与事实
在上图中A处写出需加入试管乙中的物质和量______________;预测上图中的实验现象:_________________。
实验结论:28℃时过氧化氢酶催化效率比氯化铁溶液高。
【答案】 酒精灯 集气瓶 高锰酸钾锰酸钾+二氧化锰+氧气 防止冷凝水倒流引起试管破裂 气泡连续均匀冒出 未在试管口塞一团棉花 过氧化氢水+氧气 反应物为固体和液体 反应条件不加热 吹气使温度降低到火材着火点以下 集气瓶中装满了氧气或氧气能支持燃烧 氯化铁溶液催化效率高或过氧化氢酶催化效率高 2滴适当浓度的氯化铁溶液 甲试管产生气泡速度比较快
【解析】(1).标号①是酒精灯,标号②是集气瓶;(2).①使用AC装置制取氧气,是通过加热高锰酸钾制取和通过排水法收集氧气,所以反应的文字表达式为:高锰酸钾锰酸钾+二氧化锰+氧气;
人教版课题 1 金属材料精练: 这是一份人教版课题 1 金属材料精练,文件包含人教版九年级化学下册第八单元金属和金属材料选拔卷原卷版doc、人教版九年级化学下册第八单元金属和金属材料选拔卷解析版doc等2份试卷配套教学资源,其中试卷共33页, 欢迎下载使用。
初中化学课题1 空气单元测试课时练习: 这是一份初中化学课题1 空气单元测试课时练习,文件包含第二单元我们周围的空气单元测试A卷·夯实基础人教版解析版doc、第二单元我们周围的空气单元测试A卷·夯实基础人教版原卷版doc等2份试卷配套教学资源,其中试卷共18页, 欢迎下载使用。
初中化学沪教版九年级上册第3章 物质构成的奥秘综合与测试单元测试课堂检测: 这是一份初中化学沪教版九年级上册第3章 物质构成的奥秘综合与测试单元测试课堂检测,共20页。试卷主要包含了选择题,填空题,探究题,计算题等内容,欢迎下载使用。

