2019-2020学年天津河西区天津市新华中学高一上学期期中生物试题含解析
展开
这是一份2019-2020学年天津河西区天津市新华中学高一上学期期中生物试题含解析,共33页。试卷主要包含了单选题,综合题等内容,欢迎下载使用。
天津河西区天津市新华中学2019-2020学年高一上学期期中生物试题
学校:___________姓名:___________班级:___________考号:___________
一、单选题
1.以下不符合细胞学说叙述的是( )
A.揭示了动植物细胞的统一性和多样性
B.建立者主要是施莱登和施旺
C.新细胞可以由老细胞分裂产生
D.细胞是生命活动最基本的功能单位
【答案】A
【分析】细胞学说的主要内容:
1、细胞是一个有机体,一切动植物都由细胞发育而来,并由细胞和细胞产物所构成;
2、细胞是一个相对独立的单位,既有它自己的生命,又对与其他细胞共同组成的整体的生命起作用;
3、新细胞可以从老细胞产生。
【详解】A、细胞学说揭示了细胞统一性和生物体结构的统一性,A错误;
B、细胞学说的建立者主要是施莱登和施旺,魏尔肖对细胞学说进行了补充,B正确;
C、1858年,魏尔肖总结出“细胞通过分裂产生新细胞”,新细胞是由老细胞分裂产生的,C正确;
D、细胞是一个相对独立的单位,既有它自己的生命,又对与其他细胞共同组成的整体生命起作用,也即细胞是生命活动最基本的功能单位,D正确。
故选A。
2.用一般光学显微镜观察生物的细胞与组织,下列叙述不正确的是( )
A.用 倍物镜观察黑藻玻片时,玻片与物镜的距离为 ,若改用 倍物镜观察,则玻片与物镜的距离应调整在 左右
B.若载玻片上有 字母,则视野下呈现 字母
C.高倍镜观察叶片的保卫细胞时若发现保卫细胞偏右上方,则应先向右上方移动玻片
D.如果放大 倍时整个视野中最多可看到 个完整的细胞,放大 倍时,最多可看到 个完整的细胞
【答案】A
【分析】光学显微镜主要由物镜、管镜和目镜组成。标本经物镜和管镜放大后,形成放大倒立的实象;实象经目镜再次放大后,形成放大的虚象。因此若载玻片上有d字母,则视野下往往呈现p字母;但是显微镜下观察到的细胞质流动方向和实际情况是相同的。
【详解】A、用 10 倍物镜观察黑藻玻片时,玻片与物镜的距离为 1.5cm ,若改用 40 倍物镜观察,则玻片与物镜的距离应更近,A错误;
B、由于显微镜呈现的是倒立的虚像,因此若载玻片上有d字母,则视野下往往呈现p字母,B正确;
C、高倍镜观察叶片的保卫细胞时若发现保卫细胞偏右上方,实际上保卫细胞在载玻片的左下方,则应将玻片向右上方移动装片,C正确;
D、如果放大 50 倍时整个视野中最多可看到 20 个完整的细胞,放大 100 倍时,最多可看到20÷ (100/50)2= 5个完整的细胞,D正确。
故选A。
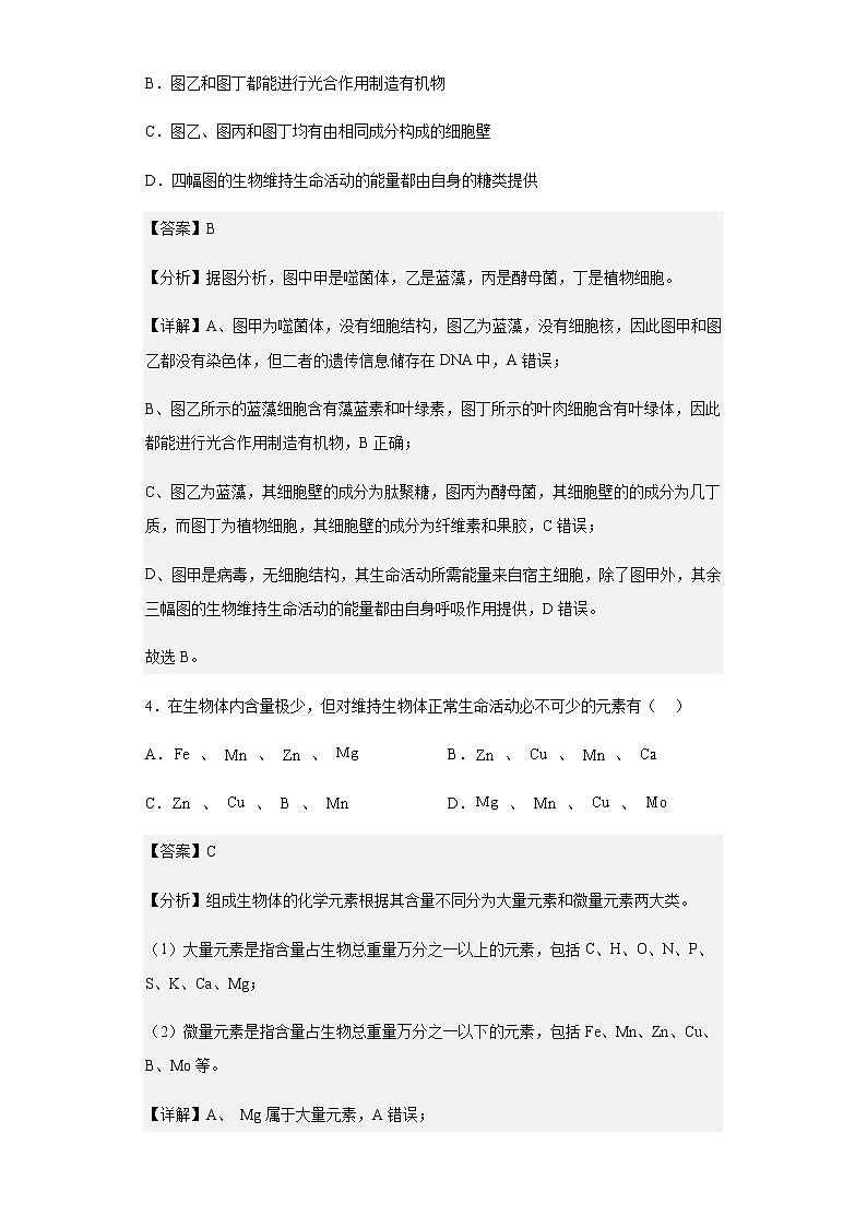
3.关于下图所示生物或细胞的叙述,正确的是( )
A.图甲和图乙没有染色体,遗传信息储存在 中
B.图乙和图丁都能进行光合作用制造有机物
C.图乙、图丙和图丁均有由相同成分构成的细胞壁
D.四幅图的生物维持生命活动的能量都由自身的糖类提供
【答案】B
【分析】据图分析,图中甲是噬菌体,乙是蓝藻,丙是酵母菌,丁是植物细胞。
【详解】A、图甲为噬菌体,没有细胞结构,图乙为蓝藻,没有细胞核,因此图甲和图乙都没有染色体,但二者的遗传信息储存在DNA中,A错误;
B、图乙所示的蓝藻细胞含有藻蓝素和叶绿素,图丁所示的叶肉细胞含有叶绿体,因此都能进行光合作用制造有机物,B正确;
C、图乙为蓝藻,其细胞壁的成分为肽聚糖,图丙为酵母菌,其细胞壁的的成分为几丁质,而图丁为植物细胞,其细胞壁的成分为纤维素和果胶,C错误;
D、图甲是病毒,无细胞结构,其生命活动所需能量来自宿主细胞,除了图甲外,其余三幅图的生物维持生命活动的能量都由自身呼吸作用提供,D错误。
故选B。
4.在生物体内含量极少,但对维持生物体正常生命活动必不可少的元素有( )
A. 、 、 、 B. 、 、 、
C. 、 、 、 D. 、 、 、
【答案】C
【分析】组成生物体的化学元素根据其含量不同分为大量元素和微量元素两大类。
(1)大量元素是指含量占生物总重量万分之一以上的元素,包括C、H、O、N、P、S、K、Ca、Mg;
(2)微量元素是指含量占生物总重量万分之一以下的元素,包括Fe、Mn、Zn、Cu、B、Mo等。
【详解】A、 Mg属于大量元素,A错误;
B、Ca属于大量元素,B错误;
C、Zn 、 Cu 、 B 、 Mn均属于微量元素,C正确;
D、Mg属于大量元素,D错误。
故选C。
5.下面是一组探究生物体内主要有机物存在与否的鉴别实验,按表中编号顺序① ⑤对应的内容,正确的是( )
待测物
试剂
颜色
蛋白质
①
④
脂肪
②
橘黄色
还原糖
③
⑤
A.双缩脲试剂、碘液、斐林试剂、紫色、红色
B.斐林试剂、碘液、双缩脲试剂、红色、紫色
C.双缩脲试剂、苏丹 染液、斐林试剂、紫色、砖红色
D.斐林试剂、苏丹 染液、双缩脲试剂、紫色、砖红色
【答案】C
【分析】生物组织中化合物的鉴定:(1)斐林试剂可用于鉴定还原糖,在水浴加热的条件下,溶液的颜色变化为砖红色;(2)蛋白质可与双缩脲试剂产生紫色反应;脂肪可用苏丹III染液鉴定,呈橘黄色。
【详解】蛋白质的鉴定需要用双缩脲试剂,两者反应呈紫色;脂肪可用苏丹III染液进行染色,两者反应呈橘黄色;还原糖的检测试剂是斐林试剂,两者可生成砖红色沉淀。
故选C。
6.下列各组物质中,由相同种类元素组成的是( )
A.胆固醇、磷脂、核酸 B.乳糖、脂肪、纤维素
C.甘氢酸、核糖、性激素 D.甲状腺激素、血红蛋白、叶绿素
【答案】B
【分析】化合物的元素组成:(1)蛋白质的组成元素有C、H、O、N元素构成,有些还含有S;(2)核酸的组成元素为C、H、O、N、P;(3)脂质的组成元素有C、H、O,有些还含有N、P;(4)糖类的组成元素一般为C、H、O。
【详解】A、胆固醇的组成元素是C、H、O,磷脂和核酸的组成元素是C、H、O、N、P,A错误;
B、乳糖、脂肪、纤维素都是由C、H、O组成的,B正确;
C、核糖和性激素(属于固醇)的组成元素只有C、H、O,甘氨酸含有N,C错误;
D、甲状腺激素含有I元素,血红蛋白的组成元素是C、H、O、N、Fe,叶绿素的组成元素是C、H、O、N、Mg,D错误。
故选B。
7.下列有关组成生物体化学元素和化合物的叙述,正确的是( )
A.磷是脂肪、 等不可缺少的成分
B.氨基酸和核酸是都含有氮元素的生物大分子
C.旱生植物细胞中含量最多的化合物是水
D.脂肪、糖原、淀粉、纤维素等是细胞内重要的储能物质
【答案】C
【分析】多糖(淀粉、糖原和纤维素)、蛋白质、核酸等生物大分子都是由许多单体连接而成,因而被称为多聚体,它们都是以碳链为基本骨架的生物大分子。糖类功能:细胞的主要能源物质,纤维素是构成植物细胞壁的成分。
【详解】A、脂肪的元素组成是C、H、O,A错误;
B、氨基酸和核酸都含有氮元素,氨基酸是小分子,核酸是生物大分子,B错误;
C、细胞中含量最多的化合物是水,旱生植物细胞也是这样,C正确;
D、脂肪、糖原、淀粉、是细胞内重要的储能物质,纤维素是构成植物细胞壁的成分,不是储能物质,D错误。
故选C。
8.下列有关水的叙述中错误的是( )
①参与运输营养物质和代谢废物的水为自由水
②生物体内化学反应离不开水
③由氨基酸脱水缩合时生成物水中的氢来自氨基和羧基
④人体细胞内水的存在形式为结合水和自由水
⑤自由水与结合水的比例与新陈代谢的强弱关系不大
⑥进入休眠期的植物体内自由水与结合水的比值通常会升高
A.①④⑤ B.①④⑤⑥ C.⑤⑥ D.②③④⑤⑥
【答案】C
【分析】细胞内水的存在形式为结合水和自由水。自由水:细胞中游离态的水,可以自由流动,作用有:细胞内的良好溶剂、参与细胞内的生化反应、运送养料和代谢废物、为细胞提供液体生活环境。结合水:细胞中与其他化合物结合的水,是细胞结构的组成成分。
【详解】①自由水在生物体内的流动,可以把营养物质运送到各个细胞,同时,也把各个细胞在新陈代谢中产生的废物,运送到排泄器官或者直接排出体外,①正确;
②多细胞生物的绝大多数细胞必须浸润在液体环境中,细胞内的许多生物化学反应必须有水参加,生物体内化学反应离不开水,②正确;
③氨基酸脱水缩合时由一个氨基酸的氨基和另一个氨基酸的羧基结合形成水,故由氨基酸脱水缩合时生成物水中的氢来自氨基和羧基,③正确;
④水在细胞中以两种形式存在,一种是结合水,约占细胞内全部水分的4.5%,其余为自由水,④正确;
⑤由于细胞内的生化反应需要自由水作为溶剂或者直接参与,自由水与结合水的比例高,细胞新陈代谢强,因此自由水与结合水的比例与新陈代谢的强弱关系很大,⑤错误;
⑥新陈代谢旺盛的细胞中自由水的比例高,新陈代谢不旺盛或衰老的细胞中自由水比例低,进入休眠期的植物体内自由水与结合水的比值通常会降低,⑥错误。
综上所述,⑤⑥错误,①②③④正确,ABD错误,C正确。
故选C。
9.英国医生塞达尼·任格在对离体蛙心进行实验中发现,用不含钙和钾的生理盐水灌注蛙心,收缩不能维持。用含少量钙和钾的钠盐溶液灌注时,蛙心可持续跳动数小时,实验说明钙盐和钾盐( )
A.是细胞中某些复杂化合物的重要组成部分
B.对维持生物体的生命活动有重要作用
C.对维持细胞的形态有重要作用
D.为蛙心的持续跳动提供能量
【答案】B
【分析】无机盐主要以离子的形式存在,其生理作用有:
1.细胞中某些复杂化合物的重要组成成分;如Fe2+是血红蛋白的组成成分;Mg2+是叶绿素的必要成分。
2.维持细胞的生命活动,如钙离子可调节肌肉收缩和血液凝固,血钙过高会造成肌无力,血钙过低会引起抽搐。
3.维持细胞的酸碱平衡和细胞的形态。
【详解】图中显示,用不含钙和钾的生理盐水灌注蛙心,心脏收缩不能维持;用含有少量钙和钾的生理盐水灌注时,蛙的心脏可持续跳动数小时,而蛙心脏的细胞收缩与持续跳动属于生命活动的范畴,因此该实验能说明钙盐和钾盐对维持生物体的生命活动有重要作用,B正确。
故选B。
10.下列哪些糖类物质能分别对应:①属于二糖且可用斐林试剂鉴定的糖类;②存在于 中而不存在于 中的糖类;③存在于植物细胞中而不存在于动物细胞中的糖类;④大肠杆菌、玉米、 病毒、酵母菌都具有的糖( )
A.乳糖、核糖、纤维素、糖原 B.麦芽糖、脱氧核糖、淀粉、核糖
C.麦芽糖、核糖、淀粉、纤维素 D.葡萄糖、脱氧核糖、糖原、淀粉
【答案】B
【分析】细胞中的糖类根据是否能够水解可分为单糖、二糖和多糖,其中二糖主要有麦芽糖、乳糖、蔗糖等,单糖主要有六碳糖和五碳糖,多糖主要有 糖原、淀粉和纤维素。
【详解】①属于二糖且可用斐林试剂鉴定的糖类为麦芽糖和乳糖,因为二糖中的麦芽糖和乳糖均具有还原性;
②存在于DNA中而不存在于RNA中的糖类是脱氧核糖;
③存在于植物细胞中而不存在于动物细胞中的糖类:单糖有果糖,二糖有蔗糖、麦芽糖,多糖有淀粉、纤维素;
④ HIV 病毒是RNA病毒,大肠杆菌、玉米、 HIV 病毒、酵母菌都具有的糖是核糖,即B正确。
故选B。
11.概念图是一种表示概念间关系的图示法,下列选项不符合下图所示概念间关系的是
A.1表示固醇的种类,2〜4分别表示胆固醇、磷脂、性激素
B.1表示核糖核苷酸的结构,2〜4分别表示含氮碱基、核糖、磷酸
C.1表示糖类的种类,2〜4分别表示单糖、二糖、多糖
D.1表示双层膜的细胞结构,2〜4分别表示线粒体、叶绿体、细胞核
【答案】A
【分析】脂质包括:磷脂、脂肪和固醇类。糖类包括单糖、二糖和多糖等。
【详解】A. 1表示固醇的种类,2〜4分别表示胆固醇、维生素D、性激素,A错误;B. 1表示核糖核苷酸的结构,2〜4分别表示含氮碱基、核糖、磷酸,B正确;C. 1表示糖类的种类,根据是否能够水解,2〜4分别表示单糖、二糖、多糖,C正确;D. 1表示双层膜的细胞结构,2〜4分别表示线粒体、叶绿体、细胞核,D正确。故选A。
【点睛】易错点:磷脂属于脂质,不属于固醇类。
12.图中①、②、③、④表示不同化学元素所组成的化合物,乙图表示由四个单体构成的化合物。以下说法正确的是( )
A.若甲图中的③是构成生物膜骨架的成分,则③是胆固醇
B.甲图中④只能存在于叶绿体中
C.乙图中若单体是氨基酸,则该化合物彻底水解后的产物中氧原子数增加 个
D.乙图中若单体是四种脱氧核苷酸,则该化合物的元素组成属于甲图的①
【答案】C
【分析】细胞膜主要由磷脂和蛋白质组成。一个氨基酸分子的羧基和另一个氨基酸分子的氨基相连接,同时脱去一分子水,这种结合方式叫做脱水缩合。核酸分子的单体是核苷酸,一个单体是由磷酸、五碳糖和碱基组成的。根据组成中糖类的不同,单体可以分为脱氧核苷酸和核糖核苷酸两种。
【详解】A、③含有C、H、O、N、P,且是构成生物膜骨架的成分,则③是磷脂,A错误;
B、④含有C、H、O、N、Mg,可能是叶绿素,主要存在于叶绿体中,蓝细菌也含有叶绿素。B错误;
C、乙图中若单体是氨基酸,四肽含有3个肽键,则该化合物彻底水解时需要消耗3个水分子,水解产物中氧原子数增加 3 个,C正确;
D、乙图中若单体是四种脱氧核苷酸,其元素组成含有C、H、O、N、P,D错误。
故选C。
13.下图是核酸的基本组成单位,则下列叙述不正确的是( )
A.若m为胸腺嘧啶,则b一定是构成DNA的基本单位
B.若m为胞嘧啶,则a为核糖或脱氧核糖
C.若m为尿嘧啶,则DNA中肯定不含b这种化合物
D.若m为腺嘌呤,则b肯定为腺嘌呤脱氧核苷酸
【答案】D
【解析】1.核苷酸是核酸的基本组成单位,一个核苷酸是由一分子含氮碱基、一分子五碳糖和一分子磷酸组成的。根据五碳糖的不同,可以将核苷酸分为脱氧核糖核苷酸和核糖核苷酸两种。DNA和RNA个含有4种碱基,组成二者的碱基种类有所不同。
2.由图可知,m为碱基,a为五碳糖,b为核苷酸。
【详解】A、若m为胸腺嘧啶,则b一定是胸腺嘧啶脱氧核糖核苷酸,是构成DNA的基本单位,A正确;
B、若m为胞嘧啶,则b可能是胞嘧啶核糖核苷酸或胞嘧啶脱氧核糖核苷酸,所以a为核糖或脱氧核糖,B正确;
C、若m为尿嘧啶,则b为尿嘧啶核糖核苷酸,只能够组成RNA,DNA中肯定不含b这种化合物,C正确;
D、若m为腺嘌呤,则b也可能为腺嘌呤核糖核苷酸,D错误。
故选D。
【点睛】
14.下列关于细胞中元素和化合物的叙述,正确的是( )
A.无机物不能作为细胞结构的重要组成成分
B. 、 、 、 都是组成生物大分子的必需元素
C.彻底水解糖原、淀粉、蔗糖和几丁质得到的单糖都是葡萄糖
D.如果一种生物的核酸只由 种核苷酸组成,则该生物一定不是细胞生物
【答案】D
【分析】1、组成细胞的无机物包括水和无机盐,结合水是细胞结构的重要组成成分,某些无机盐参与组成细胞结构。
2、多糖、核酸、蛋白质等都是由单体组成的生物大分子,多糖的组成元素是C、H、O,蛋白质的基本组成元素是C、H、O、N等,核酸的组成元素是C、 H、O、N、P。
【详解】A、无机盐也可作为细胞结构的重要组成成分,如Mg2+可参与构成叶绿素,A错误;
B、多糖也属于生物大分子,但糖原的元素组成只有CHO,B错误;
C、蔗糖的水解产物是葡萄糖和果糖,几丁质的基本单位不是葡萄糖,C错误;
D、细胞生物含有2种核酸,8种核苷酸,故如果一种生物的核酸只由 4 种核苷酸组成,则该生物一定不是细胞生物,应是病毒,D正确。
故选D。
15.下列对组成细胞分子的描述,正确的是( )
①核酸、抗体、果糖、脂肪均含有元素 、 、 、
②蛋白质彻底氧化分解的产物是氨基酸
③ 是高等动物和人类主要的遗传物质
④染色体、噬菌体和核糖体的成分都是由 和蛋白质组成
⑤生命体中无机盐多以离子形式存在,人体流失钙离子容易出现抽搐现象
⑥性激素的元素组成为 、 、 ,可用苏丹 染液检测
A.①②⑤ B.③④⑤ C.⑤⑥ D.⑤
【答案】D
【分析】1、蛋白质分子结构多样性的原因:氨基酸分子的种类、数量、排列次序不同,多肽链的空间结构不同。
2、核酸的功能特性:构成DNA的是4种脱氧核苷酸,但成千上万个脱氧核苷酸的排列顺序是多种多样的,DNA分子具有多样性。核酸的组成元素是C、H、O、N、 P。
【详解】①核酸的元素组成是C、H、O、N、 P,抗体的本质是蛋白质,元素组成主要是C、H、O、N,果糖和脂肪的元素组成是C、H、O,①错误;
②蛋白质水解的产物是氨基酸,氧化分解的产物包括二氧化碳和水等,②错误 ;
③DNA是高等植物和人类的遗传物质而非主要的遗传物质,③错误;
④核糖体的成分是RNA和蛋白质,④错误;
⑤生命体中无机盐多以离子形式存在,人体流失钙离子(钙离子不足)容易出现抽搐现象,⑤正确;
⑥性激素的元素组成为 C 、 H 、 O ,但苏丹III用于检测脂肪而不能检测性激素,⑥错误。
故选D。
16.下列关于细胞内化合物的叙述,不正确的是
A.核酸和磷脂的组成元素相同
B.核酸的合成需要相应蛋白质的参与
C.90℃高温会破坏蛋白质分子中的肽键和核酸分子中的磷酸二酯键
D.病毒的蛋白质需要在宿主细胞的核糖体上合成
【答案】C
【分析】1、化合物的元素组成:
(1)蛋白质的组成元素有C、H、O、N元素构成,有些还含有S;
(2)核酸的组成元素为C、H、O、N、P;
(3)脂质的组成元素有C、H、O,有些还含有N、P;
(4)糖类的组成元素为C、H、O。
2、高温破坏蛋白质的空间结构,蛋白质分子中的肽键并未破坏。
【详解】A、核酸和磷脂的组成元素都是C、H、O、N、P,A正确;
B、核酸包括DNA和RNA,两者的合成都需要相关酶的催化,而这些酶的化学本质是蛋白质,B正确;
C、90℃高温破坏蛋白质分子中的氢键、二硫键和核酸分子中的氢键,C错误;
D、病毒的蛋白质只能在宿主细胞的核糖体上合成,D正确。
故选C。
17.下列与细胞中的化合物有关的叙述,正确的是( )
A.淀粉和纤维素是植物细胞壁的主要成分,其是植物特有的多糖
B.细胞中的 、 、 、 四种碱基参与形成的脱氧核苷酸种类数为
C.由n个氨基酸m条肽链构成的某蛋白质,至少含有n-m个氮原子
D.人体的胰岛素和血红蛋白可以使用双缩脲试剂检测和区分
【答案】B
【分析】核酸的基本单位是核苷酸,组成DNA的是4种脱氧核苷酸,组成RNA的是4种核糖核苷酸。蛋白质与双缩脲试剂发生作用,产生紫色反应。脱水缩合:氨基酸经脱水缩合形成蛋白质。在脱水缩合过程中一个氨基酸的羧基和另一个氨基酸的氨基分别脱下—OH和—H结合形成H2O,同时形成一个肽键。
【详解】A、植物细胞壁的主要成分是纤维素和果胶,A错误;
B、细胞中的 A 、 U 、 C 、 G 四种碱基中能参与形成脱氧核苷酸的是A 、 C 、 G,U不参与形成脱氧核苷酸,B正确;
C、由n个氨基酸m条肽链构成的某蛋白质,含有n个氨基酸,每个氨基酸至少含有一个氨基(-NH2),则该蛋白质至少含有n个氮原子,C错误;
D、人体的胰岛素和血红蛋白都是蛋白质,都能与双缩脲试剂检反应生成紫色,D错误。
故选B。
18.下列四图代表生物体内的四种化合物,有关叙述错误的是( )
A.图甲为人体内的某种氨基酸, 、 中至少有一个是
B.图丁为磷脂分子,其头部为亲水端,排列在膜中磷脂双分子层的外侧
C.图丙可能是由两个葡萄糖分子构成的二糖
D.图乙所示存在于烟草花叶病毒中,其可能组成两种物质
【答案】D
【分析】据图分析,图中甲可以代表氨基酸,是蛋白质的基本组成单位;乙为核苷酸,是核酸的基本组成单位;丙为二糖,丁为磷脂分子示意图。
【详解】A、组成蛋白质的氨基酸至少含有一个氨基和一个羧基,且二者连在同一个碳原子上,图甲X、Y中至少有一个是—NH2,A正确;
B、磷脂分子头部为亲水端,细胞膜的两侧均有水存在,排列在膜中磷脂双分子层的外侧,B正确;
C、图丙可能是由两个葡萄糖分子构成的二糖(麦芽糖),C正确;
D、乙为核苷酸,是核酸的基本组成单位,烟草花叶病毒只含有一种核酸RNA,故图乙所示存在于烟草花叶病毒中,只能组成一种物质,即腺嘌呤核糖核苷酸,D错误。
故选D。
19.下列关于人体细胞内化合物及其功能的叙述,正确的是
A.核苷酸可用来鉴定不同个体之间是否有亲缘关系
B. 与 的分子结构相似,由四种核苷酸组成,可以储存遗传信息
C.某些糖类和脂质可以参与细胞间的信息交流
D.胆固醇的合成场所是高尔基体,在人体内参与血液中脂质的运输
【答案】C
【分析】核酸是一切生物的遗传物质。有细胞结构的生物含有DNA和RNA两种核酸,但其细胞核遗传物质和细胞质遗传物质都是DNA。
【详解】A、核苷酸是组成核酸的基本单位,用于鉴定不同个体之间是否有亲缘关系的是DNA而非核苷酸,A错误;
B、RNA为单链结构,DNA为规则的双螺旋结构,两者分子结构不同,二者均由四种核苷酸组成,可以储存遗传信息,B错误;
C、性激素属于脂质,激素可作为信息分子调节机体活动;某些糖类参与糖蛋白的组成,而糖蛋白在细胞间的信息交流中作为受体,识别信号分子,故某些糖类和脂质可以参与细胞间的信息交流,C正确;
D、胆固醇属于脂质,其合成场所是内质网,在人体内参与血液中脂质的运输,D错误。
故选C。
20.下列关于生物体内化合物的叙述,正确的是( )
A.多糖、脂肪、蛋白质和核酸都是生物大分子,都能为生命活动提供能量
B.高温加热的蛋白质遇双缩脲试剂仍然出现紫色
C.葡萄糖是动、植物唯一共有的单糖
D.肌糖原通过水解为葡萄糖直接补充人体降低的血糖
【答案】B
【分析】多糖、蛋白质、核酸等都是生物大分子,都是由许多基本的组成单位连接而成的,这些基本单位称为单体。这些生物大分子又称为单体的多聚体,每一个单体都以若干个相连的碳原子构成的碳链为基本骨架,有许多单体连接成的多聚体,也是由碳原子构成的碳链作为基本骨架。
【详解】A、多糖、蛋白质和核酸都是生物大分子,其中核酸不能为生命活动提供能量,能为生命活动提供能量的物质是糖类、脂肪和蛋白质,A错误;
B、高温加热的蛋白质中依然含有肽键,因而能与双缩脲试发生紫色反应,B正确;
C、葡萄糖、脱氧核糖和核糖都是动、植物体内共有的单糖,C错误;
D、肝糖原可通过水解为葡萄糖直接补充血糖,从而可使血糖含量上升,从而可以保证组织细胞对能量的需求,而肌糖原不能直接水解成葡萄糖,D错误。
故选B。
21.如图是动物细胞亚显微结构模式图,下列关于① ④的名称、结构及功能的叙述正确的是( )
A.①是线粒体、具单层膜结构,是有氧呼吸的主要场所
B.②是内质网,具单层膜结构,是细胞内蛋白质合成和加工以及脂质合成的“车间“
C.③和④均不含磷脂分子
D.③是中心体,仅由两个相互垂直的中心粒构成,存在于动物和低等植物体内
【答案】C
【分析】据图分析,①是线粒体,②是高尔基体,③是中心体,④是核糖体。
【详解】A、①是线粒体,具双层膜结构,是有氧呼吸的主要场所,A错误;
B、②是高尔基体,具单层膜结构,B错误;
C、③是中心体,④是核糖体,两者均无膜结构,不含磷脂分子,C正确;
D、③是中心体,两个相互垂直的中心粒及周围物质构成,存在于动物和低等植物体内,D错误。
故选C。
22.下列与如图相关叙述不正确的是( )
A.上图反映了细胞膜具有细胞间信息交流的功能
B.细胞膜的主要成分是蛋白质和脂质
C.细胞膜上的蛋白质的种类和数量越多,功能越复杂
D.图中 表示细胞膜上的载体,是细胞间信息交流所必需的结构
【答案】D
【分析】据图分析,a是信息分子,b是细胞膜上的受体。
【详解】A、据图可知,图中细胞间可通过信息分子进行交流,体现了细胞膜具有细胞间信息交流的功能,属于间接交流,A正确;
B、细胞膜的主要成分是蛋白质和脂质(磷脂),B正确 ;
C、蛋白质是生命活动的主要承担者,一般而言,细胞膜上的蛋白质的种类和数量越多,功能越复杂,C正确;
D、b是细胞膜上的受体,且受体不是细胞间进行信息交流的必需结构,如高等植物细胞可以通过胞间连丝进行的,D错误。
故选D。
23.生物膜的“流动镶嵌模型”如下图所示,① ④表示其中的物质。下列叙述正确的是( )
A.①、④是静止不动的,②、③是可以流动的
B.不同生物膜功能不同的主要原因是④不同
C.生物膜中的糖类均与蛋白质相连形成糖蛋白
D.生物膜的结构特点是选择透过性
【答案】B
【分析】据图分析,图中①是糖蛋白,②是磷脂分子,③胆固醇、④是蛋白质。
【详解】A、①是糖蛋白,②是磷脂分子,③胆固醇、④是蛋白质,生物膜的组成成分①②③④大都是可以运动的,A错误;
B、蛋白质是生命活动的主要承担者,不同生物膜功能不同的主要原因是④蛋白质的种类和数量不同,B正确;
C、生物膜中的部分多糖可与蛋白质结合形成糖蛋白,糖蛋白主要分布在细胞膜的外侧,C错误;
D、生物膜的结构特点是具有一定的流动性,功能特点是选择透过性,D错误。
故选B。
24.下图是某些细胞器的亚显微结构模式图,相关叙述正确的是( )
A.①是中心体,与洋葱根尖细胞有丝分裂有关
B.②是线粒体,是真核细胞有氧呼吸的主要场所
C.③是叶绿体,与光合作用有关的色素分布在叶绿体基质中
D.④是内质网,主要与细胞制造细胞壁有关
【答案】B
【分析】据图分析可知,①是中心体,存在于动物细胞和某些低等的植物细胞,与细胞的有丝分裂有关;②是线粒体,是细胞有氧呼吸的主要场所;③是叶绿体,是绿色植物进行光合作用的场所;④是内质网,是细胞内蛋白质合成和加工,以及脂质合成的“车间”。
【详解】A、洋葱为高等植物细胞,无中心体,A错误;
B、②是线粒体,是真核细胞有氧呼吸的主要场所,B正确;
C、③是叶绿体,是植物叶肉细胞进行光合作用的场所,与光合作用有关的色素分布在叶绿体类囊体薄膜上,C错误;
D、④是内质网,是细胞内蛋白质加工的“车间”和脂质的合成场所,高尔基体与细胞壁的形成有关,D错误。
故选B。
25.下列细胞结构与对应功能表述正确的是( )
A.线粒体内膜向内折叠形成嵴,大大扩大了内膜面积
B.生物膜系统是由生物体内的膜在结构和功能上相互联系构成的
C.核仁与核糖体的形成密切相关,没有核仁的细胞无法形成核糖体
D.细胞内所有的酶都分布在生物膜上
【答案】A
【分析】生物膜系统包括细胞器膜和细胞膜、核膜等结构,这些生物膜的组成成分和结构很相似,在结构和功能上紧密联系,许多重要的化学反应都在生物膜上进行,这些化学反应需要酶的参与,广阔的膜面积为多种酶提供大量的附着位点。
【详解】A、线粒体的内膜向内腔折叠形成峭,使膜面积大大增加,为有氧呼吸相关酶提供更多的附着位点,有利于细胞进行有氧呼吸,A正确;
B、生物膜系统包括细胞器膜和细胞膜、核膜等结构,不是生物体内的膜结构,如视网膜、大网膜不属于生物膜系统,B错误;
C、原核细胞无细胞核,不具有核仁,但也有核糖体,C错误;
D、并非所有的酶都分布在生物膜上,如线粒体基质中也含有酶,D错误。
故选A。
26.下列说法正确的是( )
A.细胞骨架与细胞膜的基本骨架成分相同,但功能不同
B.高尔基体仅存在于具有分泌功能的细胞中
C.液泡可以调节植物细胞内部环境,保持细胞形态
D.细胞核、线粒体和核糖体均含有尿嘧啶和磷脂
【答案】C
【分析】细胞骨架是真核细胞中由蛋白质聚合而成的三维的纤维状网架体系。细胞骨架包括微丝、微管和中间纤维。细胞骨架在细胞分裂、细胞生长、细胞物质运输、细胞壁合成等等许多生命活动中都具有非常重要的作用。
【详解】A、细胞骨架的主要成分为蛋白质,细胞膜的基本骨架为磷脂双分子层,可见二者的成分不同,且二者的功能也不同,A错误;
B、在植物 细胞中高尔基体与细胞壁的形成有关,可见高尔基体不只存在于具有分泌功能的细胞中,B错误;
C、液泡与植物细胞的吸水和失水有关,因而可以调节植物细胞内部环境,保持细胞正常形态,C正确;
D、细胞核、线粒体均具有膜结构,且含有RNA,因而二者均含有尿嘧啶和磷脂,而核糖体不具有膜结构,因而其成分中不含磷脂,但其中含有RNA,因而含有尿嘧啶,D错误。
故选C。
27.动物细胞自噬的具体过程如图所示,下列有关叙述错误的是( )
A.自噬溶酶体的形成体现了生物膜的结构特点
B.溶酶体合成多种水解酶,能分解衰老、损伤的细胞器
C.细胞自噬有利于维持细胞内的稳态
D.图中自噬体的膜由 磷脂分子组成
【答案】B
【分析】溶酶体是由高尔基体断裂产生,是细胞内具有单层膜囊状结构的细胞器,溶酶体内含有许多种水解酶类,能够分解很多种物质,溶酶体被比喻为细胞内的“酶仓库”“消化系统”。
【详解】A、自噬溶酶体的形成体现了生物膜的结构特点-具有一定的流动性,A正确;
B、溶酶体中的水解酶与分泌蛋白的合成、运输和分泌相似,直接参与的细胞器涉及核糖体、内质网和高尔基体,而线粒体提供能量,即溶酶体中的水解酶是在核糖体上合成的,B错误;
C、细胞自噬去除老化的蛋白质等,有利于维持细胞内的相对稳定,C正确;
D、图中自噬体含有双层膜,故自噬体的膜由4层磷脂分子组成,D正确。
故选B。
28.如图表示某细胞的部分结构,下列有关叙述不正确的是( )
A.分离多种细胞器时经常采用的方法是差速离心法
B.结构①具有双层膜,⑤具有单层膜
C.细胞核是细胞遗传信息储存、复制和代谢的中心
D.分泌蛋白的合成和分泌的研究方法是放射性同位素标记法
【答案】C
【分析】据图分析,①是线粒体,②是中心体,③是核糖体,④是内质网,⑤是高尔基体,⑥是核仁,⑦是染色质。
【详解】A、由于各种细胞器的密度不同,分离多种细胞器时经常采用的方法是差速离心法,A正确;
B、①是线粒体,线粒体具有双层膜结构,⑤是高尔基体,高尔基体具有单层膜结构,B正确;
C、细胞核是遗传信息库,是细胞代谢和遗传的控制中心,细胞的代谢中心是细胞质基质,C错误;
D、分泌蛋白的合成和分泌的研究方法是放射性同位素标记法,用3H标记,D正确。
故选C。
29.下列有关细胞核及其相关结构和功能的叙述,正确的是( )
A.核孔是大分子物质进出的通道,不具有选择性
B.核膜具有两层磷脂分子层,把核内物质与细胞质分开
C.染色质主要由 和蛋白质组成,易被碱性染料染成深色
D. 和蛋白质在核仁中合成并组装成核糖体
【答案】C
【分析】细胞核的结构:
核膜是双层膜,外膜上附有许多核糖体,常与内质网相连;其上有核孔,是核质之间频繁进行物质交换和信息交流的通道;在代谢旺盛的细胞中,核孔的数目较多;核膜的成分主要是脂质分子和蛋白质分子;核膜起作用,把核内物质与细胞质分隔开;控制细胞核与细胞质之间的物质交换和信息交流
核仁:与某种RNA的合成以及核糖体的形成有关.在有丝分裂过程中,核仁有规律地消失和重建;
染色质:细胞核中能被碱性染料染成深色的物质,其主要成分是DNA和蛋白质。
【详解】A、核孔是大分子物质如RNA和蛋白质等进出细胞核的通道,但核孔具有选择透过性,如DNA不能通过核孔,A错误;
B、核膜是双层膜结构,含有四层磷脂分子,可把核内物质与细胞质分开,有选择性,B错误;
C、染色质主要由DNA和蛋白质组成,染色体与染色质是同种物质在不同时期的两种表现形态,易被碱性染料染成深色,C正确;
D、核仁与某种RNA(rRNA)的合成以及核糖体的形成有关,但RNA主要在细胞核中合成,蛋白质在核糖体上合成,D错误。
故选C。
30.下列关于细胞的叙述,不能体现“结构与功能相适应”观点的是( )
A.豚鼠胰腺腺泡细胞代谢旺盛,核仁的体积较大
B.人体细胞的细胞膜两侧均分布有糖蛋白,有利于接收信息
C.细胞的生物膜系统具有广阔的膜面积,为多种酶提供大量的附着位点
D.植物根尖成熟区细胞含有大液泡,有利于调节细胞的渗透压
【答案】B
【分析】1、细胞核包括核膜、核仁、核基质和染色质等构成,核膜上有核孔,核孔是细胞核和细胞质之间进行物质交换和信息交流的通道,染色质由DNA和蛋白质组成,其中DNA是遗传物质,核仁与核糖体和某种RNA的形成有关。
2、细胞膜的功能:一是将细胞与外界隔开;二是控制物质进出细胞;三是进行细胞间的信息交流。
3、液泡分布在成熟的植物细胞中,能调节植物细胞内的环境,充盈的液泡使植物细胞保持坚挺。
【详解】A、豚鼠胰腺腺细胞分泌的消化酶为分泌蛋白,该细胞中的核仁体积较大,有利于分泌蛋白的合成,A不符合题意;
B、人体细胞的细胞膜外侧分布有糖蛋白,有利于接收信息,实现细胞间的信息交流,B符合题意;
C、细胞的生物膜系统具有广阔的膜面积,为多种酶提供大量的附着位点,有利于催化细胞内的化学反应,C不符合题意;
D、植物根尖成熟区细胞含有大液泡,含有细胞液,有利于调节细胞的渗透压而进行渗透吸水,D不符合题意。
故选B。
31.下列有关细胞结构和功能的叙述,错误的是( )
A.一般来说,核孔数量越多的细胞代谢活动越旺盛
B.线粒体内膜上的蛋白质含量高于外膜,内膜的功能更复杂
C.内质网只能参与物质合成,不能参与物质运输
D.分泌蛋白合成旺盛的细胞中,高尔基体膜成分的更新速度快
【答案】C
【分析】分泌蛋白的合成与分泌过程:附着在内质网上的核糖体合成蛋白质→内质网进行粗加工→内质网“出芽”形成囊泡→高尔基体进行再加工形成成熟的蛋白质→高尔基体“出芽”形成囊泡→细胞膜,整个过程还需要线粒体提供能量。
【详解】A、核孔是实现核质之间频繁的物质交换和信息交流的通道,一般来说,核孔数量越多的细胞代谢活动越旺盛,A正确;
B、蛋白质是生命活动的主要承担者,线粒体内膜是有氧呼吸第三阶段的场所,因而其上的蛋白质含量高于外膜,即内膜的功能更复杂,B正确;
C、内质网是脂质合成的场所,且能参与分泌蛋白的加工和运输过程,C错误;
D、高尔基体动物细胞中与分泌蛋白的加工、分类运输有关。在分泌蛋白合成旺盛的细胞中,高尔基体不断接受和分泌囊泡,因而实现了膜成分的更新,D正确。
故选C。
32.蝎毒“染色剂”氯代毒素是由蝎子毒液中的一种蛋白质制成的,它可以选择性地绑定在癌细胞上,使癌症手术更加容易和有效。下列关于这种“染色剂”说法不正确的是( )
A.蝎毒“染色剂”的化学成分中含有 、 、 、 等大量元素
B.氯代毒素能选择性地绑定在癌细胞上,可能与癌细胞细胞膜表面的糖蛋白有关
C.患者可用口服的方法摄入这种“染色剂”
D.这种染色剂的合成、加工及分泌涉及的细胞器有核糖体、内质网、高尔基体、线粒体
【答案】C
【分析】分泌蛋白是指分泌到细胞外发挥作用的蛋白质,如胰岛素、抗体等。其合成、加工、分泌过程:①(内质网上的)核糖体合成分泌蛋白;②内质网对分泌蛋白进行初步加工,高尔基体对分泌蛋白进行进一步加工和分选;③高尔基体包裹分泌蛋白以囊泡的形式与细胞膜融合,将分泌蛋白分泌出去。④各细胞器执行功能所需的能量主要由线粒体提供。在细胞膜的外表面有一层糖蛋白,由细胞膜上的蛋白质与糖类结合形成,叫糖被,具有细胞识别、免疫反应、血型鉴定、保护润滑等作用。
【详解】A、蝎毒“染色剂”氯代毒素是由蝎子毒液中的一种蛋白质制成的,蛋白质的元素组成有C、H、O、N等,A正确;
B、氯代毒素能选择性地绑定在癌细胞上,说明该过程具有识别作用,与癌细胞细胞膜表面的糖蛋白有关,B正确;
C、口服会因该种染色剂被消化酶催化分解而失效,C错误;
D、核糖体合成蛋白质,内质网对蛋白质进行加工,高尔基体进行进一步加工和分泌,线粒体为整个过程提供能量,D正确。
故选C。
33.如图表示分泌蛋白的合成、加工和运输过程,①、②、③表示细胞器, 、 、 表示某些过程,下列有关说法不正确的是( )
A.吞噬细胞中高尔基体加工的蛋白质可转移至溶酶体
B.该过程可以说明各细胞器的结构和功能之间具有密切的关系
C. 表示脱水缩合过程, 、 表示蛋白质的加工及运输过程
D.图解中含有 的结构只有③
【答案】D
【分析】分泌蛋白的合成与分泌过程大致是:首先在游离的核糖体中以氨基酸为原料开始多肽链的合成,当合成了一段肽链后,这段肽链会与核糖体一起转移到粗面内质网上继续其合成过程,并且边合成边转移到内质网腔内,再经过加工、折叠,形成具有一定空间结构的蛋白质。内质网膜鼓出形成囊泡,包裹着蛋白质离开内质网,到达高尔基体,与高尔基体膜融合,囊泡膜成为高尔基体膜的一部分。高尔基体对蛋白质做进一步的修饰加工,然后由高尔基体膜形成包裹着蛋白质的囊泡,囊泡转运到细胞膜,与细胞膜融合,将蛋白质分泌到细胞外。在分泌蛋白的合成、加工、运输的过程中,需要消耗能量,这些能量主要来自线粒体。
题图分析,①是内质网,②是高尔基体,③是线粒体;a表示脱水缩合,b表示蛋白质的初步加工的过程,c表示蛋白质的进一步加工及运输过程。
【详解】A、吞噬细胞中溶酶体数量较多,其形成过程是高尔基体加工的水解酶类蛋白质在囊泡的包裹下形成囊泡而后转移至溶酶体,因而溶酶体中含有多种水解酶,被称为酶仓库,因而吞噬细胞可发挥吞噬、消化功能,A正确;
B、分泌蛋白合成分泌过程内质网形成的囊泡膜 可以成为高尔基体膜,因而该过程可以说明细胞器的结构和功能之间具有密切的联系,B正确;
C、a表示氨基酸脱水缩合形成多肽的过程,b表示内质网对肽链进行初步加工,形成较成熟的蛋白质,c表示高尔基体对蛋白质进一步加工、修饰及运输到细胞膜的过程,C正确;
D、图解中含有 RNA 的结构有③线粒体和核糖体,D错误。
故选D。
34.已知分泌蛋白的新生肽链上有一段可以引导其进入内质网的特殊序列(如图中P肽段),若P肽段功能缺失,则该蛋白( )
A.无法继续合成 B.可以进入高尔基体
C.合成起始于固着型核糖体 D.无法被分泌到细胞外
【答案】D
【分析】分泌蛋白合成与分泌过程:核糖体合成蛋白质→内质网进行粗加工→内质网“出芽”形成囊泡→高尔基体进行再加工形成成熟的蛋白质→高尔基体“出芽”形成囊泡→细胞膜。
【详解】在核糖体上翻译出的肽链进入内质网腔进行加工,而后才能成为比较成熟的蛋白质。然后由高尔基体进一步的加工使之成为成熟的蛋白质。最后细胞膜通过胞吐的方式将蛋白质分泌到细胞外。P肽段可以引导其进入内质网,若P肽段缺失,则肽链无法进入内质网,也就无法分泌到细胞外,即D正确。
故选D。
35.有一条多肽链,分子式为 ,将它彻底水解后,只得到下列四种氨基酸,分析推算可知,水解得到的赖氨酸个数为( )
A.p-q+1 B. p-q C. p-q -1 D.q-p+1
【答案】D
【分析】脱水缩合:氨基酸经脱水缩合形成蛋白质。在脱水缩合过程中一个氨基酸的羧基和另一个氨基酸的氨基分别脱下—OH和—H结合形成H2O,同时形成一个肽键。
【详解】ABCD、由题意可知,四种氨基酸都只有一个氨基,该多肽含有p个O原子,则该肽链的氨基酸总数=p-1。只有赖氨酸的R基上有氨基,分子式中的N原子应是肽键中的N原子数+游离的氨基中的N原子数,则赖氨酸个数=q-p+1,ABC错误,D正确。
故选D。
二、综合题
36.下图是 种生物的基本结构示意图,请根据图回答下面的问题。
(1)既有核糖体,也有染色体的是____。(填字母)
(2) 、 在细胞结构上最根本的区别是____; 、 细胞质中都具有的结构是____。
(3) 细胞中两种半自主性细胞器分别是[ ]____,[ ]____。
(4) 中①的成分是____, 的遗传物质初步水解的产物是____。
【答案】(1)
(2) 有无核膜包被的细胞核 核糖体
(3) ;叶绿体 ;线粒体
(4) 肽聚糖 核糖核苷酸
【分析】A图是细菌模式图,其中结构①~⑤依次为细胞壁、细胞膜、拟核、细胞质基质、核糖体。B图是植物细胞亚显微结构模式图,结构1~14依次表示细胞膜、细胞壁、细胞质基质、叶绿体、高尔基体、核仁、染色质、核膜、核液、细胞质基质、线粒体、内质网、核糖体、液泡。C图为动物细胞模式图。D图没有细胞结构,为病毒结构模式图,含RNA,故为RNA病毒。
(1)
只有真核细胞含有染色体,因此既有核糖体,也有染色体的是B植物细胞,C动物细胞。
(2)
A为原核细胞,B为真核细胞,两者在细胞结构最根本的区别是前者无以核膜包被的细胞核;两者细胞质中共有的结构是核糖体。
(3)
B细胞中两种半自主性细胞器分别4叶绿体,11线粒体。
(4)
A 中①是细胞壁,成分是肽聚糖,D是RNA病毒,遗传物质初步水解的产物是4种核糖核苷酸。
37.请根据下列化合物的结构式分析回答:
(1)该化合物称为____,它们的 基序号依次是____。
(2)形成该化合物的生物化学反应叫做____,发生的场所是____。
(3)该化合物形成后比原来的氨基酸的相对分子质量总和减少了____。
【答案】(1) 四肽 ②④⑥⑧
(2) 脱水缩合 核糖体
(3)
【分析】分析题图可知,该化合物是肽链的结构,其中①是氨基,②④⑥⑧是R基,③⑤⑦是肽键,⑨是羧基;该化合物含有4个R基,是由4个氨基酸经过脱水缩合反应脱去3分子水形成的四肽化合物。
(1)
图中含有三个肽键,由4个氨基酸组成的四肽化合物;根据氨基酸结构特点可判断它们的R基序号依次是 ②④⑥⑧。
(2)
该化合物是氨基酸脱水缩合形成的,发生的场所是核糖体。
(3)
该化合物形成过程中失去了三个水分子,所以比原来氨基酸的相对分子质量总和减少了18×3=54。
38.如图所示的图解表示构成生物体的元素、化合物及其作用,其中 、 、 、 代表小分子, 、 、 、 代表不同的生物大分子,请据图回答下列问题:
(1)物质 表示____,其彻底水解产物共有____种。
(2)若 是动物细胞中特有的储能物质则 是____,其在人体中主要分布于____细胞。
(3)物质 是____,合成 的场所是____。物质 是____,其在动植物细胞中均可含有,并且由于含能量多而且占体积小被生物作为长期储备能源的物质。
(4)图中的“?”是指____元素, 分子结构多种多样,其直接原因是____。若某种 分子由 个 (平均相对分子质量为 )形成的两条链组成,则该 分子的相对分子质量大约为____。
【答案】(1) 核苷酸
(2) 糖原 肝脏细胞和肌肉细胞
(3) 性激素 内质网 脂肪
(4) 组成蛋白质的氨基酸的种类,数目,排列顺序以及空间结构的不同
【分析】分析题图:A、B是病毒的组成成分,为蛋白质和核酸,其中A的组成成分是C、H、O、N、P,为核酸,B是蛋白质,a是核酸的基本组成单位核苷酸,b是蛋白质的基本组成单位氨基酸;E是主要的能源物质为糖类且属于大分子,因此是淀粉或糖原,e是其基本组成单位葡萄糖;d的功能看属于性激素,性激素属于脂质中的固醇,F的组成元素是C、H、O,可能是脂肪。
(1)
物质a由C、H、O、N、P五种元素组成,又是病毒的主要成分,所以A表示核酸,a表示核苷酸,核酸包括DNA和RNA,彻底水解产物共有8种,分别是5种含氮碱基,2种核糖和1种磷酸。
(2)
E是主要的能源物质,是糖类,若E是动物细胞特有的储能物质,则E是糖原,包括肝糖原和肌糖原,主要储存在肝脏细胞和肌肉细胞中。
(3)
物质d能促进生殖器官的发育,激发并维持雌性动物的第二性征,说明是雌性激素;性激素的化学本质为固醇,在内质网上合成;因为物质F在动植物细胞中均可含有,并且由于含能量多而且占体积小,被生物体作为长期储备能源的物质,所以是脂肪。
(4)
物质b是构成B的单体,而物质B是蛋白质,b是氨基酸,氨基酸一定含有C、H、O、N,所以“?”指的是N元素。B分子为蛋白质,蛋白质多样性的原因是组成蛋白质的氨基酸的种类、数目、排列顺序不同,以及肽链的盘曲、折叠方式及其形成的空间结构千差万别;蛋白质的相对分子质量=氨基酸数×氨基酸的平均相对分子质量-脱去水分子数×18,若某种 B 分子由 n 个 b (平均相对分子质量为 m )形成的两条链组成,则该 B 分子的相对分子质量大约为mn-18(n-2)。
39.如图是两种细胞的亚显微结构示意图,请据图回答:
(1)构成图乙⑩的化学成分主要是____,它对细胞有支持和保护作用,⑩的形成与[ ]____有关。
(2)图乙与图甲相比其特有的结构是____(写结构名称)。图乙构成的生物的细胞间通过____相连进行信息交流。
(3)与图乙相比图甲中特有的细胞器是[ ]____,其作用是与____有关。
(4)图甲中分泌蛋白合成和运输过程中依次经过的细胞结构为____(用图中序号和箭头表示)。在这一过程中还需要[ ]____提供能量。
【答案】(1) 果胶和纤维素 ② 高尔基体
(2) 细胞壁、液泡、叶绿体 胞间连丝
(3) ⑥ 中心体 有丝分裂
(4) ④ ③ ② ⑨ ⑤线粒体
【分析】分析题图:图甲②高尔基体,③是内质网,④核糖体,⑤线粒体,⑥是中心体,⑧是细胞核,⑨是细胞膜。
(1)
图乙⑩是细胞壁,细胞壁的主要成分是纤维素和果胶;细胞壁的形成与高尔基体有关,对应图中的②。
(2)
图乙是植物细胞,图甲是动物细胞,图乙与图甲相比其特有的结构是细胞壁、液泡、叶绿体;图乙是高等植物细胞,高等植物细胞之间通过胞间连丝进行信息交流。
(3)
图乙属于高等植物细胞,与图乙相比,图甲动物细胞特有的细胞器是⑥ 中心体,中心体与细胞的有丝分裂有关,只存在于动物和低等植物细胞中。
(4)
分泌蛋白合成和运输过程中依次经过的细胞结构为④核糖体、③内质网、②高尔基体、⑨细胞膜,即依次经过的细胞结构为④ → ③ → ② → ⑨,该过程还需要⑤线粒体提供能量。
相关试卷
这是一份2023-2024学年天津市河西区实验中学高三上学期期中生物试题含解析,文件包含天津市河西区2023-2024学年高三上学期期中生物试题原卷版docx、天津市河西区2023-2024学年高三上学期期中生物试题Word版含解析docx等2份试卷配套教学资源,其中试卷共30页, 欢迎下载使用。
这是一份2023-2024学年天津市河西区实验中学高一上学期期中生物试题含答案,文件包含天津市河西区2023-2024学年高一上学期期中生物试题原卷版docx、天津市河西区2023-2024学年高一上学期期中生物试题Word版含解析docx等2份试卷配套教学资源,其中试卷共40页, 欢迎下载使用。
这是一份2023天津市新华中学高三上学期期末生物试题含解析,文件包含天津市新华中学2022-2023学年高三上学期期末生物试题含解析docx、天津市新华中学2022-2023学年高三上学期期末生物试题无答案docx等2份试卷配套教学资源,其中试卷共31页, 欢迎下载使用。

