


所属成套资源:全套人教版高考化学一轮复习专项突破练含答案
人教版高考化学一轮复习第2章化学物质及其变化专项突破练含答案
展开
这是一份人教版高考化学一轮复习第2章化学物质及其变化专项突破练含答案
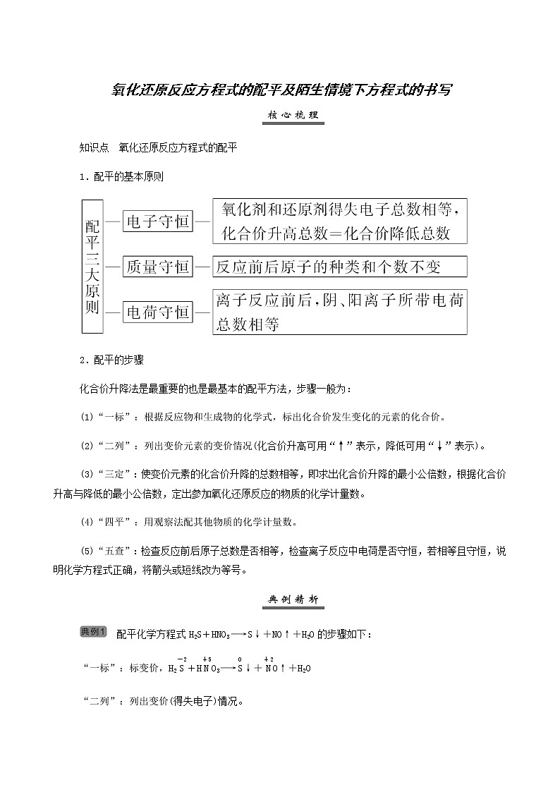
氧化还原反应方程式的配平及陌生情境下方程式的书写知识点 氧化还原反应方程式的配平1.配平的基本原则2.配平的步骤化合价升降法是最重要的也是最基本的配平方法,步骤一般为:(1)“一标”:根据反应物和生成物的化学式,标出化合价发生变化的元素的化合价。(2)“二列”:列出变价元素的变价情况(化合价升高可用“↑”表示,降低可用“↓”表示)。(3)“三定”:使变价元素的化合价升降的总数相等,即求出化合价升降的最小公倍数,根据化合价升高与降低的最小公倍数,定出参加氧化还原反应的物质的化学计量数。(4)“四平”:用观察法配其他物质的化学计量数。(5)“五查”:检查反应前后原子总数是否相等,检查离子反应中电荷是否守恒,若相等且守恒,说明化学方程式正确,将箭头或短线改为等号。 配平化学方程式H2S+HNO3―→S↓+NO↑+H2O的步骤如下:“一标”:标变价,H2eq \o(S,\s\up6(-2))+Heq \o(N,\s\up6(+5))O3―→eq \o(S,\s\up6(0))↓+eq \o(N,\s\up6(+2))O↑+H2O“二列”:列出变价(得失电子)情况。 H2eq \o(S,\s\up6(-2)) Heq \o(N,\s\up6(+5))O3 失去2e-↓ ↓得到2e- eq \o(S,\s\up6(0)) eq \o(N,\s\up6(+2))O“三定”:使变价元素的化合价升降的总数相等,从而确定氧化剂(或还原产物)和还原剂(或氧化产物)的化学计量数。 H2eq \o(S,\s\up6(-2)) Heq \o(N,\s\up6(+5))O3 失去2e-×3↓ ↓得到3e-×2 eq \o(S,\s\up6(0)) eq \o(N,\s\up6(+2))O故H2S的化学计量数为3,HNO3的化学计量数为2。“四平”:先配平变价元素,再利用原子守恒配平其他元素。3H2S+2HNO3===3S↓+2NO↑+4H2O“五查”:查守恒,其他原子在配平时相等,最后利用O原子守恒来进行验证。配平下列化学方程式或离子方程式。1.____KI+____KIO3+____H2SO4===____I2+____K2SO4+____H2O答案:5 1 3 3 3 32.____MnOeq \o\al(-,4)+____H++____Cl-===____Mn2++____Cl2↑+____H2O答案:2 16 10 2 5 83.____S+____KOH===____K2S+____K2SO3+____H2O答案:3 6 2 1 34.____P4+____KOH+____H2O===____K3PO4+____PH3答案:2 9 3 3 55.____(NH4)2Cr2O7===____N2+____Cr2O3+____H2O答案:1 1 1 46.____MnOeq \o\al(-,4)+____H2O2+____===____Mn2++____O2↑+____H2O答案:2 5 6H+ 2 5 87.____ClO-+____Fe(OH)3+____===____Cl-+____FeOeq \o\al(2-,4)+____H2O答案:3 2 4OH- 3 2 58.____Mn2++____ClOeq \o\al(-,3)+____H2O===____MnO2↓+____Cl2+____答案:5 2 4 5 1 8H+配平的基本技能(1)“全变从左边配”:氧化剂、还原剂中某元素化合价是全变的,一般从左边反应物着手配平。(2)“自变从右边配”:自身氧化还原反应(包括分解、歧化)一般从右边着手配平。(3)缺项配平法:先将得失电子数配平,再观察两边电荷。若反应物这边缺正电荷,一般加H+,生成物一边加水;若反应物这边缺负电荷,一般加OH-,生成物一边加水,然后进行两边电荷数配平。(4)当方程式中有多个缺项时,应根据化合价的变化找准氧化剂、还原剂、氧化产物、还原产物。知识点 陌生情境下的氧化还原反应方程式的书写陌生情境下的氧化还原反应方程式是指用文字描述或化工流程的方式叙述一个化学反应的过程,需要从文字信息或化工流程中提炼反应物、生成物,进而分析反应中电子得失情况,书写流程为: (1)NaClO溶液可由低温下将Cl2缓慢通入NaOH溶液中而制得。制备NaClO的离子方程式为_______________________________________________________________________________;用于环境杀菌消毒的NaClO溶液须稀释并及时使用,若在空气中暴露时间过长且见光,将会导致消毒作用减弱,其原因是_____。(2)聚合硫酸铁[Fe2(OH)6-2n(SO4)n]m广泛用于水的净化。以FeSO4·7H2O为原料,经溶解、氧化、水解聚合等步骤,可制备聚合硫酸铁。①将一定量的FeSO4·7H2O溶于稀硫酸,在约70 ℃下边搅拌边缓慢加入一定量的H2O2溶液,继续反应一段时间,得到红棕色黏稠液体。H2O2氧化Fe2+的离子方程式为______________________;水解聚合反应会导致溶液的pH________;②测定聚合硫酸铁样品中铁的质量分数,可称取一定量样品,置于锥形瓶中,加入适量稀盐酸,加热,滴加稍过量的SnCl2溶液(Sn2+将Fe3+还原为Fe2+),充分反应后,除去过量的Sn2+。用K2Cr2O7溶液滴定至终点。滴定过程中Cr2Oeq \o\al(2-,7)与Fe2+反应的离子方程式为________________________________________________________________________________________________________;上述实验中若不除去过量的Sn2+,样品中铁的质量分数的测定结果将________(填“偏大”或“偏小”或“无影响”)。解析:(1)由题意可知,氯气通入氢氧化钠中产生次氯酸钠,同时产生氯化钠,反应的离子方程式为Cl2+2OH-===ClO-+Cl-+H2O;次氯酸钠溶液长期暴露在空气中会吸收空气中的二氧化碳气体,因次氯酸酸性比碳酸弱,因此次氯酸钠可以与二氧化碳在水中反应产生HClO,HClO具有不稳定性,在受热或见光条件下会发生分解反应,产生HCl和O2,从而使次氯酸钠失效,故答案为Cl2+2OH-===ClO-+Cl-+H2O;NaClO溶液吸收空气中的CO2后产生HClO,HClO见光分解。(2)①Fe2+具有还原性,在溶液中被氧化成Fe3+,H2O2具有氧化性,其还原产物为H2O,根据得失电子守恒可写出反应:2Fe2++H2O2―→2Fe3++2H2O,根据溶液呈酸性,结合原子守恒和电荷守恒,H2O2氧化Fe2+的离子方程式为2Fe2++H2O2+2H+===2Fe3++2H2O;H2O2氧化后的溶液为Fe2(SO4)3溶液,Fe2(SO4)3发生水解反应Fe2(SO4)3+(6-2n)H2OFe2(OH)6-2n (SO4)n+(3-n)H2SO4,Fe2(OH)6-2n(SO4)n聚合得到聚合硫酸铁,根据水解方程式知水解聚合反应会导致溶液的酸性增强,pH减小;②Cr2Oeq \o\al(2-,7)具有氧化性,其产物是Cr3+,Fe2+具有还原性,在溶液中被氧化成Fe3+,根据溶液呈酸性,结合原子守恒和电荷守恒,离子方程式为Cr2Oeq \o\al(2-,7)+14H++6Fe2+===6Fe3++2Cr3++7H2O;根据题意,Sn2+能将Fe3+还原为Fe2+,发生的反应为Sn2++2Fe3+===Sn4++2Fe2+,根据还原性:还原剂>还原产物,则还原性Sn2+>Fe2+。实验中若不除去过量的Sn2+,则加入的K2Cr2O7先氧化过量的Sn2+再氧化Fe2+,导致消耗的K2Cr2O7溶液的体积偏大,则样品中铁的质量分数的测定结果将偏大。答案:(1)Cl2+2OH-===ClO-+Cl-+H2O NaClO溶液吸收空气中的CO2后产生HClO,HClO见光分解 (2)①2Fe2++H2O2+2H+=== 2Fe3++2H2O 减小 ②Cr2Oeq \o\al(2-,7)+14H++6Fe2+===6Fe3++2Cr3++7H2O 偏大1.高铁酸钾(K2FeO4)是一种新型、高效、多功能水处理剂,湿法制备高铁酸钾是在强碱性条件下向氢氧化铁中加入次氯酸钠。写出并配平湿法制高铁酸钾反应的离子方程式:________________;每生成1 mol FeOeq \o\al(2-,4)转移________mol电子。解析:制备高铁酸钾时,Fe(OH)3失电子被氧化生成K2FeO4,则ClO-作氧化剂被还原生成Cl-,离子方程式为2Fe(OH)3+3ClO-+4OH-===2FeOeq \o\al(2-,4)+3Cl-+5H2O。由反应的离子方程式知每生成1 mol K2FeO4转移电子的物质的量为3 mol。答案:2Fe(OH)3+3ClO-+4OH-===2FeOeq \o\al(2-,4)+3Cl-+5H2O 32.ClO2是一种具有强氧化性的黄色气体,常用于水的净化和纸浆、纺织品的漂白。草酸(H2C2O4)是一种弱酸,利用硫酸酸化的草酸还原氯酸钠,是生产ClO2常用的方法,反应的离子方程式为____________________________________________________________________________________________________________。解析:H2C2O4被强氧化剂氧化时一般被氧化成CO2,因此该反应的离子方程式是H2C2O4+2ClOeq \o\al(-,3)+2H+===2CO2↑+2ClO2↑+2H2O。答案:H2C2O4+2ClOeq \o\al(-,3)+2H+===2CO2↑+2ClO2↑+2H2O 3.(2020·天津卷节选)(1)Co(OH)3与盐酸反应有黄绿色气体生成,写出反应的离子方程式:____________________________________________________________________________________。(2)工业上选用H2SO4和HNO3的混酸与Ni反应制备NiSO4。此法制备NiSO4的化学方程式为_______________________________________________________________________________________。解析:(1)Co(OH)3与盐酸反应有黄绿色气体生成,发生氧化还原反应生成Cl2、CoCl2、H2O,其离子方程式为2Co(OH)3+6H++2Cl-===Cl2↑+2Co2++6H2O。(2)工业上选用H2SO4和HNO3的混酸与Ni反应制备NiSO4。根据硝酸浓度不同得到NO或NO2,此法制备NiSO4的化学方程式为3Ni+3H2SO4+2HNO3===3NiSO4+2NO↑+4H2O或Ni+H2SO4+2HNO3===NiSO4+2NO2↑+2H2O。答案:(1)2Co(OH)3+6H++2Cl-===Cl2↑+2Co2++6H2O(2)3Ni+3H2SO4+2HNO3===3NiSO4+2NO↑+4H2O(或Ni+H2SO4+2HNO3===NiSO4+2NO2↑+2H2O)4.(2020·天津卷节选)利用太阳能光解水,制备的H2用于还原CO2合成有机物,可实现资源的再利用。回答下列问题:半导体光催化剂浸入水或电解质溶液中,光照时可在其表面得到产物。下图为该催化剂在水中发生光催化反应的原理示意图。若将该催化剂置于Na2SO3溶液中,产物之一为SOeq \o\al(2-,4),另一产物为__________。若将该催化剂置于AgNO3溶液中,产物之一为O2,写出生成另一产物的离子反应式:____________________________________________________。解析:若将该催化剂置于Na2SO3溶液中,产物之一为SOeq \o\al(2-,4),SOeq \o\al(2-,3)被氧化成SOeq \o\al(2-,4),则H+被还原为H2,即另一产物为H2。若将该催化剂置于AgNO3溶液中,产物之一为O2,氧元素的化合价升高,O2为氧化产物,则生成另一产物的反应为还原反应。由于Ag+得电子能力大于H+,故生成另一产物的离子反应式为Ag++e-===Ag。答案:H2 Ag++e-===Ag5.由含碘废水制取碘酸钾的一种工艺如下:(1)通入SO2的目的是将I2还原为I-,该反应的离子方程式为____________________________________________________。(2)工艺中五种物质的制备反应中,不涉及氧化还原反应的步骤是“制________”。(3)“制KIO3溶液”反应的离子方程式为_________________________________________________________________________。解析:由含碘废水制取碘酸钾晶体,根据实验流程可知,含碘废水中加入SO2和硫酸铜制备CuI,发生反应2SO2+I2+2Cu2++4H2O===2CuI↓+2SOeq \o\al(2-,4)+8H+,滤液1含硫酸,过滤得到的滤渣中加入铁粉、水制备FeI2,过滤得到滤渣1中含有Fe和Cu,滤液中加入碳酸钾制备KI,发生反应K2CO3+FeI2===FeCO3↓+2KI,滤渣2为FeCO3;酸性条件下KI、过氧化氢发生氧化还原反应生成碘,滤液2含硫酸钾,然后碘、氯气、KOH发生反应5Cl2+I2+12OH-=== 2IOeq \o\al(-,3)+10Cl-+6H2O。(1)通入SO2的目的是将I2还原为I-,二氧化硫被氧化生成硫酸,反应的离子方程式为SO2+I2+2H2O===SOeq \o\al(2-,4)+2I-+4H+(或2SO2+I2+2Cu2++4H2O===2CuI↓+2SOeq \o\al(2-,4)+8H+)。(2)根据工艺流程图,五种物质的制备反应中,只有制备KI溶液的过程中没有元素化合价的变化,不涉及氧化还原反应,故答案为KI(aq)。(3)“制KIO3溶液”时,氯气和碘单质与氢氧化钾溶液反应生成KIO3和氯化钾,反应的离子方程式为5Cl2+I2+12OH-=== 2IOeq \o\al(-,3)+10Cl-+6H2O。答案:(1)SO2+I2+2H2O===SOeq \o\al(2-,4)+2I-+4H+(或2SO2+I2+2Cu2++4H2O===2CuI↓+2SOeq \o\al(2-,4)+8H+)(2)KI(aq) (3)5Cl2+I2+12OH-===2IOeq \o\al(-,3)+10Cl-+6H2O6.(2020·广东省模拟节选)钼酸钠晶体(Na2MoO4·2H2O)是一种金属腐蚀抑制剂。工业上利用钼精矿(主要成分是不溶于水的MoS2)制备钼酸钠的两种途径如图所示。(1)途径Ⅰ碱浸时发生反应的化学方程式为_____________________________________________________________________。(2)途径Ⅱ氧化时还有Na2SO4生成,则反应的离子方程式为_____________________________________________________。解析:根据流程,利用钼精矿(主要成分是MoS2)制备钼酸钠有两种途径:途径Ⅰ是先在空气中灼烧生成MoO3,然后再用纯碱溶液溶解MoO3,发生反应MoO3+Na2CO3===Na2MoO4+CO2↑,得到钼酸钠溶液,最后结晶得到钼酸钠晶体;途径Ⅱ是直接用NaClO溶液在碱性条件下氧化钼精矿得到钼酸钠溶液,反应为MoS2+9ClO-+6OH-===MoOeq \o\al(2-,4)+9Cl-+2SOeq \o\al(2-,4)+3H2O,结晶后得到钼酸钠晶体,据此分析解答。(1)途径Ⅰ碱浸时MoO3和纯碱溶液反应生成钼酸钠,同时得到CO2气体,反应方程式为MoO3+Na2CO3===Na2MoO4+CO2↑。(2)途径Ⅱ氧化时还有Na2SO4生成,反应物NaClO在碱性条件下氧化MoS2,得到钼酸钠和NaCl、硫酸钠和水,本质为次氯酸根离子氧化MoS2中的钼和硫,发生反应的离子方程式为MoS2+9ClO-+6OH-===MoOeq \o\al(2-,4)+9Cl-+2SOeq \o\al(2-,4)+3H2O。答案:(1)MoO3+Na2CO3===Na2MoO4+CO2↑(2)MoS2+9ClO-+6OH-===MoOeq \o\al(2-,4)+9Cl-+2SOeq \o\al(2-,4)+3H2O1.实验探究中的氧化还原方程式书写方法(1)细读题干寻找实验目的,通读题目从实验步骤中了解操作步骤,结合装置分析实验过程,应与实验目的相对应。(2)根据题意确定反应物和生成物,结合溶液环境配平方程式,注意质量守恒、电子守恒、电荷守恒。2.工艺流程中的氧化还原方程式书写方法(1)细读题干寻找提纯对象,结合工艺流程示意图分析被提纯元素的存在形式及杂质的去除情况。(2)确定未知反应的反应物和生成物,根据题意分析溶液环境,配平氧化还原方程式。
相关试卷
这是一份人教版高考化学一轮复习第12章物质结构与性质专项突破练含答案
这是一份人教版高考化学一轮复习第11章有机化学基础专项突破练含答案
这是一份人教版高考化学一轮复习第10章化学实验专项突破练含答案