













人教版九年级全册第3节 电阻教案配套ppt课件
展开
这是一份人教版九年级全册第3节 电阻教案配套ppt课件,文件包含第3节电阻pptx、第3节电阻导学案doc、第3节电阻教案doc、1探究导体电阻与哪些因素有关材料wmv、1探究导体电阻与哪些因素有关横截面积wmv、1探究导体电阻与哪些因素有关长度wmv等6份课件配套教学资源,其中PPT共33页, 欢迎下载使用。
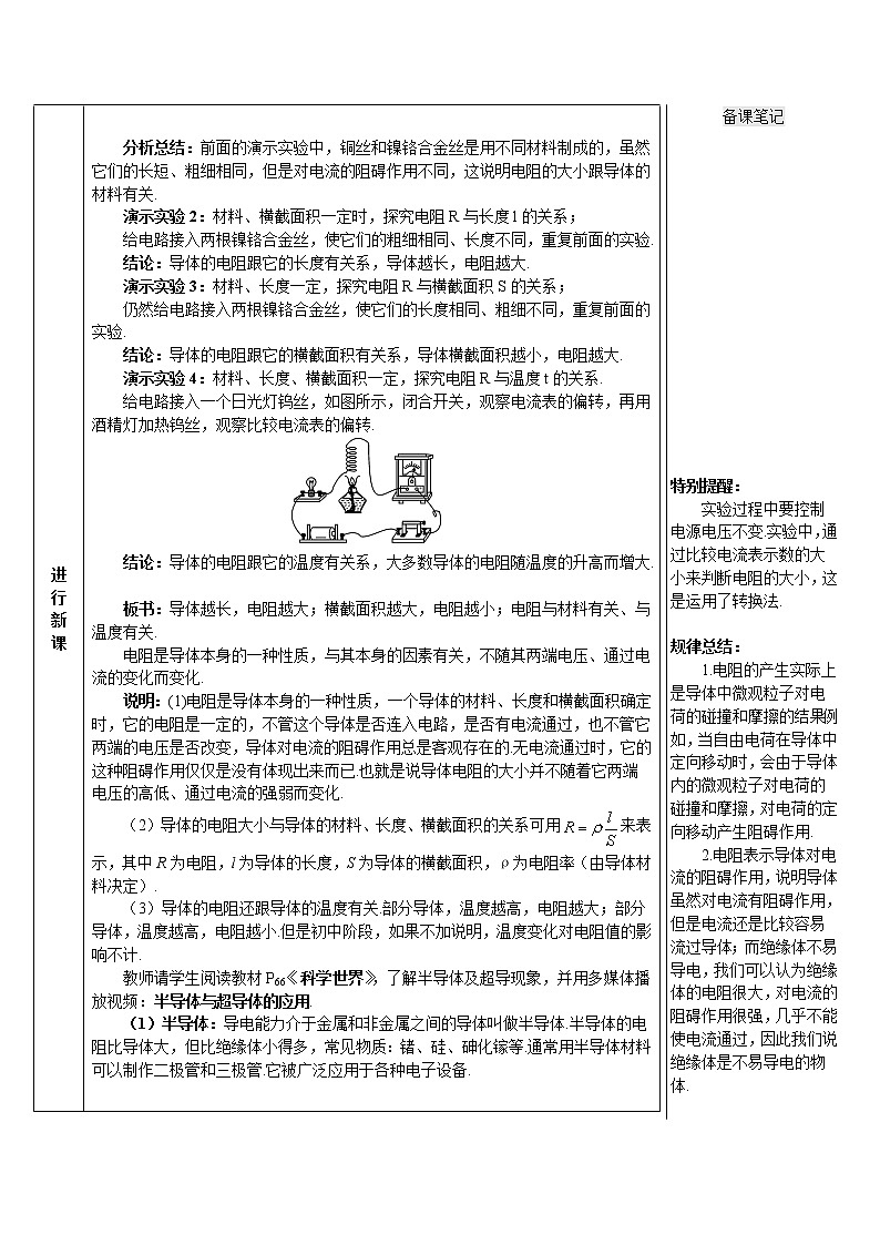
第3节 电阻【教学目标】一、知识与技能1.初步学习电阻的概念、电阻的单位及其换算关系;2.理解电阻是导体本身的一种性质,理解电阻的大小与导体的材料、长度、横截面积等因素有关.二、过程与方法1.探究决定电阻大小的因素,培养学生观察、分析、比较、概括的能力.2.学习研究问题的一种方法——控制变量法.三、情感、态度与价值观1.激发学生对电阻大小与哪些因素有关产生兴趣,让学生积极动手进行实验.2.通过了解半导体及超导在现代科技中的应用,开阔视野,激发学生的求知欲.【教学重点】电阻的概念.【教学难点】决定电阻大小的因素.【教具准备】接线板、演示用电流表、干电池组、开关、导线若干、小灯泡、长短粗细相同的镍铬合金丝及铜丝各一段、酒精灯、日光灯钨丝、多媒体课件等.【教学课时】1.5课时【巩固复习】教师引导学生复习上一课时内容,并讲解学生所做的课后作业(教师可针对性地挑选部分难题讲解),加强学生对知识的巩固.【新课引入】教师用电池、灯泡、开关、导线组成一个简单电路,闭合开关,观察灯泡亮度;换一个规格不同的灯泡接入电路,再次观察灯泡的亮度,发现灯泡变暗了.(以实验导入课题)师 为什么电压一样,这个灯泡却变暗了呢?看来同样是灯丝,有的灯丝容易导电,有的却不容易导电,今天我们就研究导体的这种差异.【进行新课】知识点1 电阻及其单位1.电阻的定义提出问题:为什么铜导线与镍铬导线的用途不同呢?同是导体为什么它们导电的能力又有不同呢?(下面进行实验探究)演示实验:教师演示教材P63页《演示》中图16.3-1所示实验,把镍铬合金丝和铜丝分别接入电路,观察一下灯泡的亮度有什么不同?步骤:①先将镍铬合金丝接入电路,合上开关,观察小灯泡的亮度.②将镍铬合金丝换成长短、粗细相同的铜丝,合上开关,观察小灯泡的亮度.现象:接铜丝时灯泡亮,接镍铬合金丝时灯泡暗.分析:实验中用的是相同的电池,也就是说电压相同,为什么两条导线中的电流不同呢?原来,导体能导电,但同时对电流又有阻碍作用;相同电压下,导线中电流不同,说明两条导线对电流的阻碍作用不同.在物理学中用“电阻”这个物理量来表示导体对电流阻碍作用的大小.板书:电阻是导体对电流的一种阻碍作用.2.电阻的单位及其换算板书:(1)电阻的符号:R;电路图中的符号是.(2)电阻的单位:欧姆,简称欧,符号是Ω.常用单位:千欧(kΩ),兆欧(MΩ).1kΩ=103Ω;1MΩ=106Ω.几种常见的电阻值:手电筒的小灯泡灯丝电阻为几欧到十几欧;日常用的白炽灯灯丝电阻为几百欧到几千欧.实验室用的约1m长的铜导线电阻小于百分之几欧,通常可以略去不计.课堂演练完成本课时对应课堂练习. 知识点2 决定导体电阻大小的因素提出问题:决定导体电阻大小的因素有哪些呢?师 请同学们看教材P64页《实验》——“探究影响导体电阻大小的因素”,你能猜测出影响电阻大小的因素吗?进行猜想:电阻的大小可能与导体长度、横截面积、材料、温度有关.设计实验:应该采用控制变量的方法进行研究.演示实验1:长度、横截面积一定,探究电阻R与材料ρ的关系(可参考前面的演示实验);分析总结:前面的演示实验中,铜丝和镍铬合金丝是用不同材料制成的,虽然它们的长短、粗细相同,但是对电流的阻碍作用不同,这说明电阻的大小跟导体的材料有关.演示实验2:材料、横截面积一定时,探究电阻R与长度l的关系;给电路接入两根镍铬合金丝,使它们的粗细相同、长度不同,重复前面的实验.结论:导体的电阻跟它的长度有关系,导体越长,电阻越大.演示实验3:材料、长度一定,探究电阻R与横截面积S的关系;仍然给电路接入两根镍铬合金丝,使它们的长度相同、粗细不同,重复前面的实验.结论:导体的电阻跟它的横截面积有关系,导体横截面积越小,电阻越大.演示实验4:材料、长度、横截面积一定,探究电阻R与温度t的关系.给电路接入一个日光灯钨丝,如图所示,闭合开关,观察电流表的偏转,再用酒精灯加热钨丝,观察比较电流表的偏转.结论:导体的电阻跟它的温度有关系,大多数导体的电阻随温度的升高而增大. 板书:导体越长,电阻越大;横截面积越大,电阻越小;电阻与材料有关、与温度有关.电阻是导体本身的一种性质,与其本身的因素有关,不随其两端电压、通过电流的变化而变化.说明:(1)电阻是导体本身的一种性质,一个导体的材料、长度和横截面积确定时,它的电阻是一定的,不管这个导体是否连入电路,是否有电流通过,也不管它两端的电压是否改变,导体对电流的阻碍作用总是客观存在的.无电流通过时,它的这种阻碍作用仅仅是没有体现出来而已.也就是说导体电阻的大小并不随着它两端电压的高低、通过电流的强弱而变化.(2)导体的电阻大小与导体的材料、长度、横截面积的关系可用R=ρ来表示,其中R为电阻,l为导体的长度,S为导体的横截面积,ρ为电阻率(由导体材料决定).(3)导体的电阻还跟导体的温度有关.部分导体,温度越高,电阻越大;部分导体,温度越高,电阻越小.但是初中阶段,如果不加说明,温度变化对电阻值的影响不计.(4)控制变量法:物理学中对于多因素(多变量)的问题,常常采用控制因素(变量)的办法,把多个因素的问题变成多个单因素的问题,分别加以研究,最后再综合解决,这种方法叫控制变量法.例题教师用多媒体展示练习册中对应题目或本节配套课件中的例题,先让学生思考,后讲解.课堂演练完成本课时对应课堂练习.教师请学生阅读教材P66页《科学世界》,了解半导体及超导现象,并用多媒体播放视频:半导体与超导体的应用.(1)半导体:导电能力介于金属和非金属之间的导体叫做半导体.半导体的电阻比导体大,但比绝缘体小得多,常见物质:锗、硅、砷化镓等.通常用半导体材料可以制作二极管和三极管.它被广泛应用于各种电子设备.(2)超导现象:某些物质在很低的温度时,电阻就变成了零,这就是超导现象.能够发生超导现象的物质叫做超导体.物质电阻变为零的温度称为临界温度.当外界温度低于该物质的临界温度时,该物质具有超导性.如铝在1.39K(-271.76℃)以下电阻就变成了零.超导现象应用于实际的好处是:①在电厂发电、输送电能、储存电能方面可以大大降低由于电阻引起的电能损耗;②制造电子元件时不必考虑散热问题,可以大大缩小元件尺寸,实现电子设备的微型化.超导现象的具体应用有:制造超导电机、超导电缆,利用超导体可制造磁悬浮列车、发电机、电动机等.目前,超导体还没有广泛应用于实际的原因是还没有发现常温下的超导材料.【教师结束语】这节课我们学习了电阻的概念,知道了导体中都有一种阻碍电流的性质,我们把它叫做电阻;其单位是以物理学家欧姆的名字命名的,其它的单位还有千欧和兆欧,我们要知道它们之间的单位换算.决定电阻大小的因素有长度、横截面积、材料和温度,前三个都是导体内部本身的因素所决定的,只有最后一个温度取决于外界的条件.课后作业完成本课时对应课后练习.1.这节课主要讲电阻的概念、单位及决定电阻大小的因素,另外这节的实验也有很多物理方法(如控制变量法、比较法)渗透其中,若实验器材充分,可以把该演示实验变成学生实验,进一步锻炼学生的动手能力,同时也扩大了学生的知识面.2.关于电阻是导体的一种属性的论断学生不好理解,有的还怀疑,这个问题现在提出来,待到得出欧姆定律后,再解释就会透彻了.3.光敏电阻和热敏电阻如果能结合实际的物品展示给学生就更好了,它在许多自动化控制方面有着不可替代的作用,让学生接触一下高科技的东西对他们兴趣的提高是有很大帮助的.
相关课件
这是一份物理九年级全册第十七章 欧姆定律第3节 电阻的测量优质备课课件ppt,文件包含精编九年级全一册物理同步备课系列人教版第173节电阻的测量教学课件pptx、精编九年级全一册物理同步备课系列人教版第173节电阻的测量分层作业解析版docx、精编九年级全一册物理同步备课系列人教版第173节电阻的测量导学案解析版docx、精编九年级全一册物理同步备课系列人教版第173节电阻的测量教学设计docx、精编九年级全一册物理同步备课系列人教版第173节电阻的测量分层作业原卷版docx、精编九年级全一册物理同步备课系列人教版第173节电阻的测量导学案原卷版docx等6份课件配套教学资源,其中PPT共60页, 欢迎下载使用。
这是一份初中物理人教版九年级全册第3节 电阻优秀备课ppt课件,文件包含精编九年级全一册物理同步备课系列人教版第163节电阻教学课件pptx、精编九年级全一册物理同步备课系列人教版第163节电阻分层作业解析版docx、精编九年级全一册物理同步备课系列人教版第163节电阻教学设计docx、精编九年级全一册物理同步备课系列人教版第163节电阻导学案解析版docx、精编九年级全一册物理同步备课系列人教版第163节电阻分层作业原卷版docx、精编九年级全一册物理同步备课系列人教版第163节电阻导学案原卷版docx等6份课件配套教学资源,其中PPT共60页, 欢迎下载使用。
这是一份初中物理人教版九年级全册第1节 电压背景图ppt课件,文件包含第1节电压课件pptx、第1节电压教案doc、第1节电压导学案doc、1电压视频wmv、161水果电池mp4、水压wmv等6份课件配套教学资源,其中PPT共27页, 欢迎下载使用。
