





【备战2023高考】物理专题讲与练——考向12《静电场及其应用》全能练(含解析)(全国通用)
展开考向12 静电场及其应用
【重点知识点目录】
- 静电现象 库伦定律的理解与应用
- 电场线的理解与应用
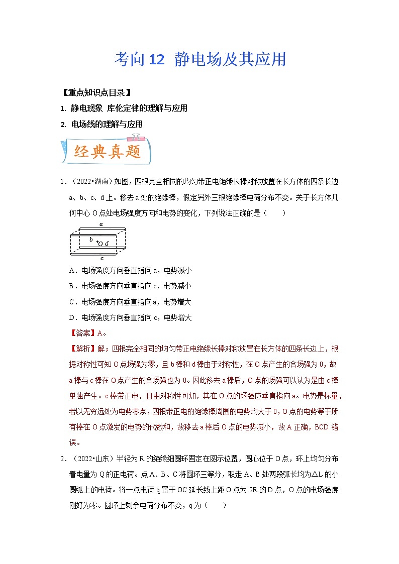
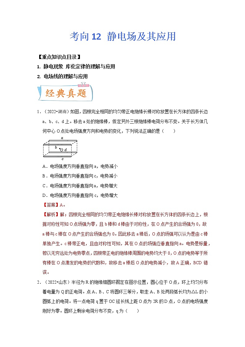
1.(2022•湖南)如图,四根完全相同的均匀带正电绝缘长棒对称放置在长方体的四条长边a、b、c、d上。移去a处的绝缘棒,假定另外三根绝缘棒电荷分布不变。关于长方体几何中心O点处电场强度方向和电势的变化,下列说法正确的是( )
A.电场强度方向垂直指向a,电势减小
B.电场强度方向垂直指向c,电势减小
C.电场强度方向垂直指向a,电势增大
D.电场强度方向垂直指向c,电势增大
【答案】A。
【解析】解;四根完全相同的均匀带正电绝缘长棒对称放置在长方体的四条长边上,根据对称性可知O点场强为零,且b棒和d棒由于对称性,在O点产生的合场强为0,故a棒与c棒在O点产生的合场强也为0。因此移去a棒后,O点的场强可以认为是由c棒单独产生。c棒带正电,且由对称性可知,其在O点的场强应垂直指向a。电势是标量,若以无穷远处为电势零点,四根带正电的绝缘棒周围的电势均大于0,O点的电势等于所有棒在O点激发的电势的代数和,故移去a棒后O点的电势减小,故A正确,BCD错误。
2.(2022•山东)半径为R的绝缘细圆环固定在图示位置,圆心位于O点,环上均匀分布着电量为Q的正电荷。点A、B、C将圆环三等分,取走A、B处两段弧长均为ΔL的小圆弧上的电荷。将一点电荷q置于OC延长线上距O点为2R的D点,O点的电场强度刚好为零。圆环上剩余电荷分布不变,q为( )
A.正电荷, B.正电荷,
C.负电荷, D.负电荷,
【答案】C。
【解析】解:因为电荷在细圆环上均匀分布,所以弧长为ΔL的小圆弧上所带的电荷量为:
Q'=
在ΔL足够小时,可以将取走的部分看作点电荷,细圆环带正电,根据圆环的对称性,可以得到取走A、B处两段弧长均为ΔL的小圆弧上的电荷后,细圆环在O点产生的电场如图:
根据库仑定律及矢量的叠加可知细圆环在O点产生的合场强大小为:
E'=E=,方向水平向右
将q置于OC延长线上距O点为2R的D点,O点的电场强度刚好为零,所以点电荷q在O点产生的场强应向左,大小等于E',故q为负电荷
根据库仑定律有:E'=
解得:
故ABD错误,C正确;
3.(2022•上海)水平面上有一带电量为Q的均匀带电圆环,圆心为O。其中央轴线上距离O点为d的位置处有一带电量为q的点电荷。若点电荷受到的电场力为F,则F < k(k为静电力恒量)(选填“>”、“<”或“=”)。静电力恒量k的单位可表示为 kg•m3•s﹣4•A﹣2 (用“SI单位制”中的基本单位表示)。
【答案】<;kg•m3•s﹣4•A﹣2。
【解析】解:将带电圆环平均分成无数份,则都可以看成点电荷,则与点电荷q的距离为
根据对称性可知,圆环上的电荷对q位置处的场强水平分量被抵消,只剩竖直分量,且半径大于d,因此F<k。
用“SI单位制”中的基本单位表示F的单位是kg•m/s2,距离的单位是m,电荷量的单位是A•s,故静电力常量k的单位可表示为kg•m3•s﹣4•A﹣2。
4.(2021•海南)如图,V型对接的绝缘斜面M、N固定在水平面上,两斜面与水平面夹角均为α=60°,其中斜面N光滑。两个质量相同的带电小滑块P、Q分别静止在M、N上,P、Q连线垂直于斜面M,已知最大静摩擦力等于滑动摩擦力。则P与M间的动摩擦因数至少为( )
A. B. C. D.
【答案】D。
【解析】解:滑块Q在光滑斜面N上静止,则P与Q带电同性,两者之间为库仑斥力设为F,两滑块的受力分析和角度关系如图所示
对Q物体在沿着斜面方向有
mgcos30°=Fcos30°
可得F=mg
而对P物体动摩擦因数最小时有
N2=F+mg sin 30°
f=μN2
f=mgcos30°
联立解得μ=,故ABC错误,D正确;
1 电荷守恒及分布规律: 处于静电平衡的带电导体电荷只能分布在外表面上,而导体外表面上的电荷分布又与表面形状有关,因此当完全相同的带电金属球相接触时,同种电荷电量平均分配,异种电荷先中和后平分. 2.电场线与带电粒子在电场中的运动轨迹的关系: 根据电场线的定义,一般情况下,带电粒子在电场中的运动轨迹不会与电场线重合,只有同时满足以下三个条件时, 两者才会重合: (1)电场线为直线; (2)电荷初速度为零,或速度方向与电场线平行; (3)电荷仅受电场力或所受其他力合力的方向与电场线平行. 3.关于电场线的问题往往与带电粒子的运动联系起来进行考查,解答这类问题应抓住以下几个关键: (1)分析清楚粒子的运动情况,特别是速度和加速度如何变化; (2)根据力和运动的关系,确定粒子所受电场力的大小方向如何变化; (3)根据电场力与场强的关系,确定场强的大小、方向如何变化,从而确定电场线的分布规律. (4)熟悉几种常见电场的电场线分布特点.
|
1.元电荷:是自然界中带电量最小的电荷,任何带电体的电量都是元电荷的整数倍,元电荷是质子或电子所带的电量,即e=1.60×10-19C。
2.点电荷:带一定电荷量,忽略带电体的大小和形状的一种理想化模型。
3.电荷守恒定律:
(1)起电方式:摩擦起电、接触起电、感应起电.
(2)带电实质:物体带电的实质是得失电子.
(3)内容:电荷既不能创生,也不能消灭,只能从一个物体转移到另一个物体,或者从物体的一部分转移到另一部分,在转移的过程中,电荷的总量保持不变.这个结论叫做电荷守恒定律.
注意:当完全相同的带电金属球相接触时,同种电荷电量平均分配,异种电荷先中和后平分.
4 库仑定律
内容:在真空中两个静止的点电荷间的作用力跟它们的电量的乘积成正比,跟它们之间的距离的平方成反比,作用力的方向在它们的连线上.
表达式:,式中k表示静电力常量,.
适用条件:真空中的静止点电荷.
5 电场
(1)定义:存在于电荷周围,能传递电荷间相互作用的一种特殊物质.
(2)(2)基本性质:对放入其中的电荷有电场力的作用.
6.电场强度与电场力
意义:是描述电场的强弱和方向(即力的性质)的物理量。
定义:放入电场中某点的电荷所受的电场力F跟它的电荷量q的比值。
定义式:E=F/q
单位:牛/库(N/C)或伏/米(V/m)。
矢量性:规定正电荷所受电场力的方向为该点的场强方向。
真空中点电荷产生的电场中,场强的决定式:E=kQ/r2
匀强电场中,场强E与电势差U的关系式:E=U/d。
7 电场线
1).定义:为了形象描述电场中各点电场强度的强弱及方向,在电场中画出一些曲线,曲线上每一点的切线方向都跟该点的场强方向一致,曲线的疏密程度表示电场的强弱.
2)2).特点:
3)(1)电场线始于正电荷(或无穷远),终于负电荷(或无穷远);
4)(2)电场线互不相交;
5)(3)电场线和等势面在相交处互相垂直;
6)(4)沿着电场线的方向电势降低;
7)(5)电场线密的地方等差等势面密;等差等势面密的地方电场线也密.
8)3).几种典型的电场线.
9)
10)注意:电场中某点场强的大小和方向与该点放不放电荷以及所放电荷的大小和电性无关,由电场本身决定.
11)4).等量同种电荷和等量异种电荷的电场
12)
13)(1)等量同种电荷的电场如图2甲所示
14)①两点电荷连线中点O处的场强为零,此处无电场线.
15)②两点电荷连线中点O附近电场线非常稀疏,但场强不为零.
16)③从两点电荷连线中点O沿中垂面(线)到无限远,电场线先变密后变疏,即场强先变大后变小.
17)④两点电荷连线中垂线上各点的场强方向和中垂线平行.
18)⑤关于O点对称的两点A与A′、B与B′的场强等大、反向.
19)(2)等量异种电荷的电场如图2乙所示.
20)①两点电荷连线上各点的场强方向从正电荷指向负电荷,沿电场线方向场强先变小再变大.
21)②两点电荷连线的中垂面(线)上,电场线的方向均相同,即场强方向相同,且与中垂面(线)垂直.
22)③关于O点对称的两点A与A′、B与B′的场强等大同向.
6 电场强度的三个公式及其叠加原理
(1)三个公式的比较
(2)电场强度的叠加原理
多个电荷在电场中某点的电场强度为各个点电荷单独在该点产生的电场强度的矢量和,这种关系叫电场强度的叠加.电场强度的叠加遵循平行四边形定则.
在求解电场强度问题时,应分清所叙述的场强是合场强还是分场强,若求分场强,要注意选择适当的公式进行计算;若求合场强时,应先求出分场强,然后再根据平行四边形定则求解.
易错题【01】
要熟悉等量异种电荷以及等量同种电荷的电场线分布以及等势面分布。
易错题【02】
搞清楚三个自由电荷在同一直线上平衡时需要满足的条件,“两同夹异,两大夹小,近小远大”。
5.(2022春•广州期末)带电量分别为+4Q和﹣6Q的两个相同的金属小球,相距为r时,相互作用力的大小为F。若把它们接触一下后分开固定距离变为,它们的相互作用力的大小变为( )
A. B. C. D.
6.(2022春•深圳期末)如图所示,真空中质量为m的带电小球N用绝缘细线悬挂,另一电荷量为+Q的小球M固定在绝缘支架上,两球均可视为质点。小球N平衡时,细线与竖直方向夹角为θ,且两球在同一水平线上,距离为L。已知重力加速度为g,静电力常数为k。下列说法正确的是( )
A.球N带负电
B.球M在N处产生的电场方向水平向右
C.球M在N处产生的电场强度大小为
D.球N受到的电场力大小为mgcosθ
7.(2022春•如皋市期中)如图所示,电荷量为q的负点电荷与均匀带电薄板相距2d,点电荷到带电薄板的垂线通过板的几何中心.若图中A点的电场强度为0,则B点的电场强度( )
A.大小为,方向沿AB向左
B.大小为,方向沿AB向右
C.大小为,方向沿AB向左
D.大小为,方向沿AB向右
8.(2022•福建模拟)如图所示,正方体ABCD﹣A'B'C'D'的顶点A、D'处有带电量为﹣q(q>0)的点电荷,B、C'处有带电量为+q的点电荷,O点为正方体的中心,取无穷远处电势为0,则下列说法正确的是( )
A.O点的电势为0
B.O点场强为0
C.A'与C点场强大小、电势均相同
D.A'与C点场强大小、电势均不相同
9.(2022春•深州市校级期末)如图所示,在边长为a的正方形ABCD的A、B、C三个顶点上各放置一个带电荷量为q的点电荷,已知静电力常量为k,则正方形中心点O处的电场强度大小为( )
A. B. C. D.
10.(2022•广西模拟)屏蔽装置原理类似于图中的金属容器,将金属容器置于绝缘板上,用绝缘细线把带电小球悬挂于容器中,达到静电平衡后容器内的电场线分布如图所示。A、B为容器内表面上的两点,C点为容器内的一点,下列说法正确的是( )
A.小球一定带负电
B.A点的电场强度方向与该处内表面垂直
C.C点的电势比B点的低
D.将某检验电荷从C点移到B点电场力所做的功大于将同样的检验电荷从C点移到A点电场力所做的功
11.(2022•保定二模)均匀带电球体在球的外部产生的电场与一个位于球心的、电荷量相等的点电荷产生的电场相同。如图所示,半径为R的球体上均匀分布着正电荷,在过球心O的直线上有A、B、C三个点,OB=BA=R,CO=2R。若以OB为直径在球内挖一球形空腔,球的体积公式为V=πr3,则A、C两点的电场强度大小之比为( )
A.9:25 B.25:9 C.175:207 D.207:175
12.(2022•三模拟)如图所示为真空中等量异种点电荷的电场,O为两电荷连线的中点,A、B是连线的中垂线上关于O点对称的两点、C、D为过O点的某一直线上关于O点对称的两点,在该电场中放一正的试探电荷。对这个试探电荷,以下说法正确的是( )
A.在C、D两点的电势能相同
B.在A、B两点所受电场力相同鮝
C.在外力作用下沿直线从C经O移到D点的过程中,电场力先做正功后做负功
D.在A点获得AB方向的速度后,仅电场力作用时一定沿直线AB做匀速直线运动
13.(2022春•合肥期中)如图所示的坐标系中,在(﹣a,0)位置放置电荷量为q的正点电荷,在(0,﹣a)位置放置电荷量为q的负点电荷,现要在两坐标轴上的某点放置一个点电荷Q,使得P(﹣a,﹣a)点的电场强度为零,则关于Q的说法正确的是( )
A.点电荷Q的坐标为(0,﹣2a),带负电荷,电荷量q
B.点电荷Q的坐标为(0,0),带正电荷,电荷量2q
C.点电荷Q的坐标为(﹣2a,0),带负电荷,电荷量2q
D.点电荷Q的坐标为(﹣2a,0),带正电荷,电荷量q
14.(2022春•柳州期末)如图所示为真空中两点电荷A、B形成的电场中的部分电场线,已知该电场线关于图中虚线对称,O点为A、B两点电荷连线的中点,a、b为A、B两点电荷连线的中垂线上关于O点对称的两点,则下列说法中正确的是( )
A.A、B可能为等量异号点电荷
B.A、B可能为电荷量不相等的正电荷
C.a、b两点处无电场线,故其电场强度可能为零
D.同一试探电荷在a、b两点处所受的电场力大小相等,方向相反
15.(2022•河北)如图,真空中电荷量为2q和﹣q(q>0)的两个点电荷分别位于M点与N点,形成一个以MN延长线上O点为球心、电势为零的等势面(取无穷远处电势为零)。P为MN连线上的一点。S为等势面与直线MN的交点,T为等势面上一点。下列说法正确的是( )
A.P点电势低于S点电势
B.T点电场强度方向指向O点
C.除无穷远处外,MN直线上还存在两个电场强度为零的点
D.将正试探电荷q0从T点移到P点,静电力做正功
16.(2022•岳阳县模拟)如图,电荷量分别为2q和﹣q(q>0)的点电荷固定在边长为L的正方体的两个顶点上,A是正方体的另一个顶点,如果点电荷2q、﹣q连线中点O的电场强度大小是E,则正方体A点的电场强度大小是( )
A. B. C. D.
17.(2022•黄浦区二模)如图所示,空间存在一水平向左的匀强电场,两个带电小球P、Q用相同的绝缘细绳悬挂在水平天花板下,两细绳都恰好竖直,则( )
A.P、Q均带正电 B.P、Q均带负电
C.P带正电、Q带负电 D.P带负电、Q带正电
18.(2022春•沙坪坝区校级月考)如图所示,固定光滑直杆上套有一个质量为m,带电盘为+q的小球和两根原长均为l的轻弹簧,两根轻弹簧的一端与小球相连,另一端分别固定在杆上相距为2l的A、B两点,空间存在方向竖直向下的匀强电场。已知直杆与水平面的夹角为θ,两弹簧的劲度系数均为,小球在距B点的P点处于静止状态,Q点距A点,重力加速度为g,下列选项正确的是( )
A.匀强电场的电场强度大小为
B.若小球从P点以初速度沿杆向上运动,恰能到达Q点
C.从固定点B处剪断弹簧的瞬间小球加速度大小为gsinθ,方向向上
D.小球从Q点由静止下滑过程中动能最大为
19.(2022•零陵区校级模拟)如图所示,质量分别为m1、m2的两个带同种电荷的小球A、B,分别用长为L的绝缘细线悬挂在同一点O,两细线与竖直方向各成一定的角度α、β,两小球用一绝缘轻质弹簧相接,A、B球连线与过O点竖直线交于C点,初始时刻弹簧处在压缩状态,现增加A球的电荷量,下列说法中正确的是( )
A.两细线的拉力之比变大 B.两细线的夹角不变
C.AC与BC的长度之比不变 D.OC长度一定变大
20.(2021秋•河南期末)如图所示,两根长度均为L的绝缘轻绳分别将小球M和N悬挂在水平向右的匀强电场中,悬点均为O,两小球质量均为m,带等量异种电荷。平衡时两轻绳与竖直方向的夹角均为θ=45°。若仅将两小球的电荷量同时变为原来的2倍,两小球仍在原位置平衡。已知静电力常量为k,重力加速度大小为g,下列说法正确的是( )
A.M带正电荷
B.匀强电场的电场强度大小为
C.小球所带电荷量为
D.若小球M的电荷量变为原来的四倍,N电荷量不变,两小球仍能在原位置平衡
21.(2021秋•南开区期末)如图所示的实线为电场线,电场线分布及a、e两点均于直线OO′对称,带电粒子仅在电场力作用下从a点沿虚线adb运动到b点,过直线OO′时速度方向恰好与OO′垂直,不计粒子重力,则下列说法正确的是( )
A.a、e两点的场强相同
B.b点的场强为零
C.带电粒子从a运动到b,其电势能增大
D.过b点后带电粒子可能运动到c点
22.(2021秋•贺州期末)如图所示,真空中电荷均匀分布的带正电圆环,半径为r,带电量为Q,圆心O在x轴的坐标原点处,圆环的带电量Q被无限分割,假设每一份的电量为q,其中一份q在x轴的M点处产生的电场强度的大小为E0=,静电力常量为k,则整个圆环在M点的电场强度大小为( )
A. B. C. D.
23.(2022•浙江)某种气体一电子放大器的局部结构是由两块夹有绝缘介质的平行金属薄膜构成,其上存在等间距小孔,其中相邻两孔截面上的电场线和等势线的分布如图所示。下列说法正确的是( )
A.a点所在的线是等势线
B.b点的电场强度比c点大
C.b、c两点间的电势差的值比a、c两点间的大
D.将电荷沿图中的线从d→e→f→g移动时电场力做功为零
24.(2021•湖南)如图,在(a,0)位置放置电荷量为q的正点电荷,在(0,a)位置放置电荷量为q的负点电荷,在距P(a,a)为a的某点处放置正点电荷Q,使得P点的电场强度为零。则Q的位置及电荷量分别为( )
A.(0,2a),q B.(0,2a),2q C.(2a,0),q D.(2a,0),2q
25.(2019•浙江)用长为1.4m的轻质柔软绝缘细线,拴一质量为1.0×10﹣2kg、电荷量为2.0×10﹣8C的小球,细线的上端固定于O点。现加一水平向右的匀强电场,平衡时细线与铅垂线成37°,如图所示。现向左拉小球使细线水平且拉直,静止释放,则(sin37°=0.6,g取10N/kg)( )
A.该匀强电场的场强为3.75×107N/C
B.平衡时细线的拉力为0.17N
C.经过0.5s,小球的速度大小为6.25m/s
D.小球第一次通过O点正下方时,速度大小为7m/s
【备战2023高考】物理专题讲与练——考向22《交变电流》全能练(含解析)(全国通用): 这是一份【备战2023高考】物理专题讲与练——考向22《交变电流》全能练(含解析)(全国通用),文件包含备战2023高考物理专题讲与练考向22《交变电流》全能练全国通用解析版docx、备战2023高考物理专题讲与练考向22《交变电流》全能练全国通用原卷版docx等2份试卷配套教学资源,其中试卷共49页, 欢迎下载使用。
【备战2023高考】物理专题讲与练——考向18《安培力》全能练(含解析)(全国通用): 这是一份【备战2023高考】物理专题讲与练——考向18《安培力》全能练(含解析)(全国通用),文件包含备战2023高考物理专题讲与练考向18《安培力》全能练全国通用解析版docx、备战2023高考物理专题讲与练考向18《安培力》全能练全国通用原卷版docx等2份试卷配套教学资源,其中试卷共46页, 欢迎下载使用。
【备战2023高考】物理专题讲与练——考向17《光》全能练(含解析)(全国通用): 这是一份【备战2023高考】物理专题讲与练——考向17《光》全能练(含解析)(全国通用),文件包含备战2023高考物理专题讲与练考向17《光》全能练全国通用解析版docx、备战2023高考物理专题讲与练考向17《光》全能练全国通用原卷版docx等2份试卷配套教学资源,其中试卷共53页, 欢迎下载使用。