所属成套资源:备战2023年高考地理一轮复习精讲精练
专题11 自然地理环境的整体性与差异性-备战2023年高考地理一轮复习精讲精练
展开
这是一份专题11 自然地理环境的整体性与差异性-备战2023年高考地理一轮复习精讲精练,文件包含专题11自然地理环境的整体性与差异性-备战2023年高考地理一轮复习精讲精练解析版docx、专题11自然地理环境的整体性与差异性-备战2023年高考地理一轮复习精讲精练原卷版docx等2份试卷配套教学资源,其中试卷共34页, 欢迎下载使用。
专题11 自然地理环境的整体性与差异性
知识梳理
知识点1地理环境的整体性
1、自然地理环境的组成要素:
大气、水、岩石、生物、土壤、地形等地理要素组成。自然地理环境各要素通过水循环、大气循环、生物循环和岩石圈物质循环等过程,进行着物质迁移和能量交换,形成了一个相互制约和相互联系的整体。
2、生物循环:生物通过光合作用将二氧化碳和水及无机盐合成为贮藏能量的有机物(主要是糖类),并且释放出氧,同时光合作用合成的有机物又成为动物的食物。植物和动物的有机残体被微生物分解后,又以无机物的形式归还到周围环境中。这种有机质的合成与分解过程,称为生物循环。
生物循环促使自然界物质和化学元素不断地迁移运动,能量不断地流动、转化,从而把自然地理环境中的有机界和无机界联系起来。
3、生物在地理环境中的作用
生物既是自然地理环境的产物,又是自然地理环境的创造者。
(1)现今地球大气组成,是生物生命活动参与的结果。大气中的氧主要来源于植物的光合作用,大气中的氮也有一部分来自生物的作用。
(2)生物生命活动在一定程度上制约陆地水的化学成分。
(3)加快了岩石的风化,促成了土壤的形成。
(4)生物多次对自然地理环境中的物质进行加工。使地球面貌发生了根本的变化,从而形成了适宜人类生存的自然地理环境。
4、地理要素间相互作用产生新功能
(1)生产功能:指自然地理环境具有合成有机物的能力——生产功能主要依赖于光合作用。
(2)平衡功能:各自然地理要素通过物质和能量交换,使自然地理要素的性质保持稳定的能力。(大气本身不具备减缓co2 增加的功能,但是在自然地理环境中通过各要素的相互作用,却能消除部分新增的co2
5、自然地理环境具有统一的演化过程
(1)自然地理环境各要素时刻在演化(气候变化、地貌变化)
(2)地理环境各要素并不是孤立存在和发展的,而是作为整体的一部分发展变化着。一个要素的演化伴随着其他要素的演化。
知识点2地理环境的差异性
1.概念
全球地理环境是一个统一的整体,但是这个整体的不同地区,却经常表现出极为显著的地域差异。
2.自然带
概念:陆地上不同的地区,由于所处的纬度位置、海陆位置互不相同,水热组合不同,形成不同的气候类型。不同的气候类型,又对应了与之统一的植被类型和土壤类型。相应的气候、植被和土壤共同形成了具有一定宽度、呈带状分布的陆地自然带。
3.自然带的划分(北半球为例)利用气候图对照分析自然带的分布。
热带雨林气候(南北纬10°之间)
热带草原带(萨瓦纳带)(南北纬10°—南北回归线之间的大陆中西部)
热带荒漠带(南北回归线—南北纬30°之间的大陆中西部)
热带季雨林带(北纬10°—25°之间的亚洲大陆东部)
亚热带常绿阔叶林带(南北纬25°—35之间的大陆东部)
亚热带常绿硬叶林带(南北纬30°—40°之间的大陆西部)
温带落叶阔叶林带(35°—50°之间的大陆东部和40°—60°之间的大陆西部)
亚寒带针叶林带(北纬50°—70°之间)
温带草原带、温带荒漠带、苔原带、冰原带
4.地理环境的地域分异规律
(1)由赤道到两极的地域分异规律(纬度地带性)
这种地域分异规律是以热量为基础的。纬度方向上的地域分异,包括低纬和高纬地区横穿整个大陆的地带,以及中纬度在一定范围内东西向延伸南北向更替的地带。
(2)由沿海向内陆的地域分异规律(经度地带性)
这种地域分异规律是以水分为基础的,在中纬度地区表现较为明显。由于受海洋水汽的影响,从沿海到内陆,自然景观呈现出森林带、草原带、荒漠带的有规律变化
5.山地的垂直地域分异规律
随着海拔的变化,从山麓到山顶的水热状况差异很大,从而形成了垂直气候带,自然景观也相应地呈现出垂直分布规律。山地垂直带是在水平地带的基础上发展起来的,山麓与水平带一致,垂直带谱与其所在纬度向较高纬度方向上的水平地带谱相似。垂直地域分异与山地所在纬度、高度密切相关,即山地所在纬度越低,海拔越高,垂直带数目越多,垂直带谱越完整
重难点探究
1.如何认识地理环境的整体性和地域差异
(1)所谓整体性,就是陆地环境各要素之间的内在联系。它有两种表现:①陆地环境各要素的关联性。环境中的各要素相互联系,相互渗透,构成一个整体。各个要素都是作为整体的一部分发展变化的。②陆地环境各要素的制约性。整体性还表现在某一要素的变化会导致其他要素甚至整个环境状态的变化,即“牵一发而动全身”。
(2)所谓地域差异,是指不同地区由于环境要素不同,分化成不同的地域单位。①由于太阳辐射在地球表面不均匀,形成与纬线大体平行的热量带。②受大气环流和行星风系、海陆分布、地面起伏等因素影响,不同的地域单位分别有一定的热量和水分组合,以及有代表性的植被,在地球表面形成有一定宽度的、呈条带状分布的自然带,显示出地理环境的地域特征。各地的地理环境有相似的,而绝没有相同的。
2.如何认识自然带分布的规律
(1)由赤道向两极的分异在低纬和高纬表现明显。
低纬地区:自然带由热带雨林带→热带草原带→热带荒漠带过渡
高纬地区:自然带由亚寒带针叶林带→苔原带→冰原带过渡
(2)由沿海向内陆的干湿度地带性在大陆中纬度表现明显
大陆西岸----------受西风控制降水量较多
大陆内部----------深居内陆,离海较远,水分趋于减少
大陆东部----------受季风影响降水较多
(3)垂直地带性
①垂直地带性从山麓到山顶的变化规律相似于从赤道向两极的变化规律
②山麓带基本上与当地自然带相一致
③山坡自然带谱的多少与山地所处的地理纬度、山地海拔高度及坡向等因素有关
④中低纬度高海拔山脉表现最明显
例题探究
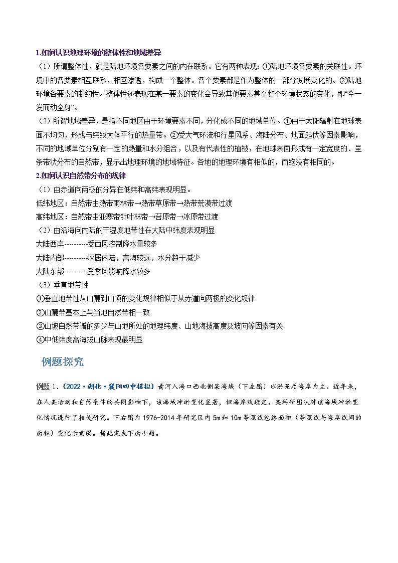
例题1.(2022·湖北·襄阳四中模拟)黄河入海口西北侧某海域(下左图)以淤泥质海岸为主。近年来,在人类活动和自然条件的共同影响下,该海域冲淤变化显著,但海岸线稳定。某科研团队对该海域冲淤变化情况进行了相关研究。下右图为1976-2014年研究区内5m和10m等深线包络面积(等深线与海岸线间的面积)变化示意围。据此完成下面小题。
1.研究区域内5m等深线距海岸的平均距离变化最小的时段是( )
A.① B.② C.③ D.④
2.1976-2014年,研究区近岸海域( )
A.持续淤积 B.持续侵蚀 C.先淤积后侵蚀 D.先侵蚀后淤积
3.据图推测2002-2014年黄河流域( )
①降水量减少 ②水库泄洪量增加
③森林覆盖率增加 ④耕地面积增加
A.①③ B.①④ C.②③ D.②④
【答案】1.B 2.C 3.A
【详解】1.图中5m等深线大致与海岸线平行,5m等深线包络面积与海岸线间距离呈正相关,图示4个时段包络面积的变化可直接反映与海岸距离的变化。1976年的包络面积为60km2,1986年的包络面积为110km2,1996年的包络面积为115km2,2002年的包络面积为 110km2,2014年的包络面积为70km2,结合①②③④时段所跨的年份数,即可求出②时段,区域内5m等深线距海岸的平均距离变化最小,B正确,ACD错误。故选B。
2.据图可知,1976—2014 年,研究区近岸海域5m等深线与海岸线间的面积呈现由小到大再变小的变化趋势,说明5m等深线距海岸的平均距离经历了由近到远再到近的过程,5m等深线距海岸的距离由近到远,说明海岸附近淤积加重,海水变浅,据此可推测研究区近岸海域先淤积变浅、后侵蚀变深,C正确,ABD错误。故选C。
3.结合上题分析可知,2002-2014年,研究区近岸海域5m等深线与海岸线间的面积呈现由大到小的变化特点,说明该海域5m等深线距海岸的平均距离减小,泥沙淤积减少,侵蚀加剧,进而可推测黄河口入海泥沙量减少,最可能是流域森林覆盖率增加,水土流失减少,流域降水减少,流量减少,到达入海口的泥沙来源减少,而耕地面积增加,不合理地开垦耕地会导致水土流失量增加,黄河口入海泥沙量应增多,水库水库泄洪量增加,黄河口入海泥沙量也会增多,研究区近岸海域应该变浅,5m等深线包络面积应增大,综上可知,①③对,②④错,A正确,BCD错误。故选A。
例题2.(2022·江苏省梁丰高级中学三模)下表示意1955~2015年天山和阿尔卑斯山两山区冰川概况,下图示意两座山脉冰川平衡(某时段冰川固态、液态水的收支状况)随时间的变化。据此完成下面小题。
地区
冰河代号
朝向
物质平衡/(毫米·年-1)
天山
T1
N
-423
T2
NE
-116
T3
W
261
阿尔卑斯山
T1
N
-455
T2
NE
-381
T3
NW
56
T4
SE
27
1.导致两山区不同坡向冰川物质平衡差异的主要因素是( )
A.主导风向 B.与海距离 C.植被覆盖 D.山地坡度
2.1990年以后,两山区冰川的变化反映出( )
A.天山冰川消融量较大 B.天山冰川扩张更明显
C.二者的平均雪线高度都在上升 D.阿尔卑斯山冰川积累速度较快
【答案】1.A 2.C
【详解】1.读表可知,两山北坡、东北坡物质平衡均为负值,冰川净消融量较大,而偏西坡物质平衡均为正值,冰川相对净累积,结合所学知识,两山偏西坡均受盛行西风的影响,降雪量较多,冰川相对净累积,两山区不同坡向冰川物质平衡差异的主要因素是主导风向,A正确。天山深居内陆,阿尔卑斯山相对距离海洋更近,但两山偏北坡和偏西坡的冰川物质平衡规律相似,说明不是受距海远近的影响,B错误。冰川分布区植被覆盖率很低,与植被覆盖关系不大,C错误。材料并无信息反映不同坡向的坡度差异,D错误。故选A。
2.1990年以后,两座山脉冰川累积物质平衡数值下降,且始终为负值,即冰川的收入小于支出,冰川消融量大,表明气候变暖,反映二者的平均雪线高度都在上升,C正确。1990年以后, 两山相比,阿尔卑斯山的冰川消融量更大,AD错误。天山的冰川平衡为负值,天山冰川消融而非扩张,B错误。 故选C。
例题3.(2022·福建·厦门一中模拟)先锋植物指群落演替中最先出现的植物。巴西高原某地为石英岩阶梯状地貌,先锋草本多在其陡坎上部的节理(即裂隙)薄弱带率先发育,随着演替持续,灌木发育,阶梯平台逐渐后退。下图是厦门中学生助手地理研究小组制作的示意该石英岩阶梯状地貌演变过程。据此完成下面小题。
1.陡坎上部的节理薄弱带率先发育先锋草本的关键因素是( )
A.光照 B.气温 C.降水 D.土壤
2.与先锋草本相比,灌木( )
A.对水肥需求少 B.根系伸展空间比较大
C.环境适应性强 D.改造地表形态作用弱
3.后期,石英岩阶梯状地貌陡坎变化的主要外力作用是( )
A.生物风化 B.流水侵蚀 C.物理风化 D.风力侵蚀
【答案】1.D 2.B 3.A
【详解】1.根据材料“先锋草本多在其陡坎上部的节理(即裂隙)薄弱带率先发育”,因为陡坎上部的节理薄弱带裂隙岩石破碎,松散碎屑物质多,有少量土壤存留,利于草本植物生长发育,故其关键因素是土壤,D正确;该处光照、 气温和降水均无明显差异,不是其形成的关键因素,ABC错误。故选D。
2.根据上题和材料信息,先锋草本多在裂隙处率先发育,对环境要求较低,土壤发育差,随着演替持续,松散碎屑物质增多,土壤增多,灌木发育,因此,与先锋草本相比,灌木对水肥需求多,根系伸展空间比较大,环境适应性差,改造地表形态作用强,B正确,ACD错误。故选B。
3.后期,石英岩阶梯状地貌的陡坎变化,主要是因为灌木等植物根系的顶托作用使得岩石破碎,形成碎屑堆和松散巨石,此种作用属于生物风化作用,A正确;该地为石英岩地貌,岩层较为坚硬,流水侵蚀、 物理风化和风力侵蚀均不是其地貌陡坎变化主要的外力作用,BCD错误。故选A。
例题4.(2022·陕西·宝鸡中学模拟)林下植被生物量的分布特征主要受林龄和林分郁闭度(在阳光直射下,森林中乔木树冠在地面的总投影面积与林地总面积的比,反映了林分的密度)的影响。木质物残体指森林中一定直径大小的死亡木质性残体或碎片。下图示意黑龙江省某林场长白落叶松人工林碳储量(生态系统中碳元素的储备量)分配情况。据此完成下面小题。
1.随着林龄升高( )
A.灌草层碳储量占比保持稳定 B.乔木层碳储量与林龄成正比
C.乔木层林分郁闭度逐渐减小 D.木质物层碳储量占比在减小
2.林龄7年以上的人工林中,灌草层碳储量占比迅速下降的主要原因是( )
A.土壤肥力降低 B.林下气温升高 C.林下光照变弱 D.林下水分减少
3.影响该林场人工林树种选择的主要因素是( )
A.树苗价格 B.区域气候 C.造林面积 D.人工成本
【答案】1.D 2.C 3.B
【详解】1.读图可知随着树龄升高,木质物层碳储量占比在减小,D正确;而灌草层占比波动较大,A错误;乔木层碳储量和树龄也不成反比,B错误;乔木层郁闭度在增大,C错误。所以选D。
2.随着树龄增大,郁闭度变大,林下光照条件变差,限制林下植被生长,灌草层生物量快速下降,导致灌草层碳储量迅速下降,C正确;树龄增加,枯枝落叶增加,导致土壤肥力升高,A错误;郁闭度变大,林下气温降低,B错误;郁闭度增加,导致林下蒸发量减少,林下水分增加,D错误。所以选C。
3.影响植被生长的因素主要为水分和热量,所以选择人工林树种主要考虑区域气候,故B正确。材料没有表现出树苗价格、造林面积和人工成本的相关信息,且树苗价格、造林面积和人工成本不是影响林场人工林选择的主要因素,故ACD错误。所以选B。
同步练习
一、单选题
(2022·湖北·襄阳四中模拟)尤卡坦半岛受信风带影响大,西海岸离岸风比向岸风更强,东海岸则相反。半岛西海岸海风登陆时,遇到陆地上稳定的信风,形成海风锋。一般情况下,温度相同时湿空气要比干空气密度小。下图示意尤卡坦半岛位置和地形。据此完成下面小题。
1.下列关于图示区域描述正确的是( )
A.地处太平洋板块与美洲板块边界 B.区域东北侧以热带雨林植被为主
C.北部太阳高度的年变化小于南部 D.区域南部的渔业资源比北部丰富
2.关于尤卡坦半岛西部海风锋分析正确的是( )
①形成过程类似与暖锋 ②春季白天出现频率高
③春季夜晚出现频率高 ④形成过程类似与冷锋
A.①② B.①③ C.②④ D.③④
3.造成尤卡坦半岛东西海岸的离(向)岸风强度差异的原因是( )
①信风带风向年内变化较小 ②东海岸海洋的水体更大更深
③信风与海陆风的叠加不同 ④东西海岸的海陆风强度不同
A.①② B.①③ C.②④ D.③④
【答案】1.D 2.A 3.B
【详解】1.读图可知,该地地处南极洲板块与美洲板块边界,A错误;尤卡坦半岛东北部主要受东北信风影响,但东北部地形较平坦,抬升不明显,降水较少,而该地纬度低,蒸发旺,主要以热带草原植被为主,B错误;受东北信风影响,岛屿南侧受上升补充流明显,有利于渔场的形成,渔业资源比北部丰富,D正确;正午太阳高度角的年变化规律:回归线以外是46°52',回归线以内是23°26'+当地纬度,该地北部正午太阳高度年变化大于南部,C错误。故选D。
2.由材料可知海风锋的形成是海风遇到东北信风,温度相同时湿空气要比干空气密度小,海风来自海洋,密度轻,类似暖气团主动移至冷气团,形成过程类似暖锋;春季西侧多晴天,白天吹海风,易形成海风锋。①②正确,③④错误,故选A。
3.结合经纬网和大气环流可知该地受东北信风的控制,东北信风对于西海岸是离岸风,对于东海岸是向岸风,即信风与海陆风的叠加情况不同,③正确;由材料“西海岸离岸风比向岸风更强,东海岸则相反”可知东北信风势力强,原因是信风带风向常年稳定,①正确,B正确;东北信风势力强,也说明海陆风强度较弱,东西海岸的海陆风强弱无法比较,④错误,排除CD;读图中等高线可知东海岸海洋水体更深,但海洋水体深度与风的强度关系较小,②错误,排除A;故选B。
(2022·湖北·襄阳四中模拟)白河属于黄河的一级支流,蜿蜓曲折,河湾迁移较频繁,基本无人为干扰。某科研团队在白河中游某段进行河湾迁移调查,发现河湾弯顶处为面积较大的砾石边滩,从西南到东北发育多种植被。下左图为科考队根据实地调查绘制的当地植被分布图,并绘制河湾迁移速率与凹岸植被生物量的关系图(下右图)。据此完成下面小题。
4.关于图中砾石滩描述正确的是( )
①夏季面积最大,冬季面积最小 ②受弯道环流影响,横向输沙而成
③地下水埋藏浅,植被分布稀少 ④附近水域比较深,适宜修建码头
A.①② B.①④ C.②③ D.③④
5.对图示区域植被演化关系推测正确的是( )
①自西南向东北演替,灌木植被年龄大 ②自东北向西南演替,湿生植被年龄小
③凹岸植被生物量大,边滩植被演化快 ④凹岸植被生物量小,边滩植被演化快
A.①③ B.①④ C.②③ D.②④
6.推测科研团队研究估算该处河湾的迁移速率,可能采用的方法是( )
①不同时期的遥感影像②利用树木年轮估算③河流凹岸的弯曲系数④边滩沉积物的厚度
A.①② B.①④ C.②③ D.③④
【答案】4.C 5.B 6.A
【详解】4.由“白河属于黄河的一级支流……基本无人为干扰。”说明该河流位于人烟稀少的地区,且河曲具有湿生植被、草本植被、灌木植被,缺少木本植被,说明气温较低,热量不足,据此可以推知,此河曲应位于青藏高原黄河上游河段,补给类型主要是高山冰雪融水补给,夏季冰雪融化量大,河流水量大,该地地形平坦,砾石滩被淹没,面积小;冬季为枯水期,裸露面积大;砾石滩位于河流凸岸一侧,以沉积为主,受弯道环流影响,横向输沙而成;砾石滩靠近河流,地下水埋藏较浅且土壤发育条件差,土壤少,常被淹没,导致植被少;砾石滩位于凸岸,以沉积为主,水比较浅,不适合修建码头。综上可知,①④错,②③对,则C正确,ABD错误。故选C。
5.图中砾石滩、植被区均位于河流凸岸,凸岸逐渐接受沉积,因此凸岸延伸方向应该是从东北向西南,因此东北植被的年龄较大,西南植被年龄较小,①错,②对。读右图可知,河湾迁移速率与凹岸植被生物量呈负相关,凹岸植被生物量大,边滩植被演化慢; 凹岸植被生物量小,边滩植被演化快,③错,④对。综上可知,B正确,ACD错误。故选B。
6.估算河湾的迁移速度,需要知道时间和距离,利用不同时期的遥感影像,可以快速估算凸岸移动距离,并且影像上有时间记录,可测算速度;利用树木年轮可知时间,具体测距离,可测算速度,而河流冲刷的速度和沉积物的厚度、凹岸弯曲系数因水量、岩性、植被等多种因素影响,无法用来估算河湾迁移速率,故A正确,BCD错误。故选A。
(2022·西藏·拉萨中学高三)土壤全氮含量是指土壤中各种形态氮素之和。下面图甲为贡嘎山植被垂直分布图(海拔3500m处为林线),图乙为贡嘎山东坡表层土壤有机质含量和全氮含量沿海拔变化图。据此完成下列小题。
7.a植被对应的自然带是( )
A.针叶林带 B.常绿阔叶林带
C.山地荒漠草原带 D.针阔混交林
8.贡嘎山东坡表层土壤有机质含量和全氮含量( )
A.随海拔的升高而逐渐增大 B.随气温的降低而逐渐增大
C.在a、b植被过渡带处较大 D.均不受植被类型的影响
9.贡嘎山东坡( )A.次生阔叶林处微生物活动微弱
B.林线附近残枝落叶的分解速度较快
C.a植被归还地表的生物量大于落叶林
D.a植被处有机质含量和全氮含量高于次生阔叶林处
【答案】7.A 8.C 9.D
【详解】7.随着海拔高度的增加,水热条件变化,植被从常绿阔叶林,向针阔混交林、针叶林、高山灌丛过度,可知图中b为针阔混交林,a为针叶林。故选A。
8.读图分析,贡嘎山东坡表层土壤有机质含量和全氮含量随海拔升高,气温降低,土壤有机质含量和全氮含量先增大再降低,再增大,再降低,B错;从图中看 在a、b植被过渡带(2500-2700m)处土壤有机质含量和全氮含量较大,C对;植被类型随海拔变化而变化,表层土壤有机质含量和全氮含量随海拔变化即随植被类型变化而变化,故均受植被类型的影响,D错。故选C。
9.读图分析,次生阔叶林处土壤有机质含量和全氮含量小,说明微生物活动强,分解快,A错; 林线附近(3700m以上)气温低,残枝落叶的分解速度较慢,B错; a植被(针叶林)海拔高,水热条件较差,归还地表的生物量小于落叶林,C错; a植被处(2900m)有机质含量和全氮含量高于次生阔叶林处(1700m),D对。故选D。
(2022·河南·模拟)新西兰南岛多山地,其中尖顶山和平顶山集中区有着明显的界线(如下图),尖顶山地势更高。在尖顶山范围内,西南部的山体形态更尖。据此完成下面小题。
10.目前,该岛尖顶山一侧比平顶山一侧( )
①抬升速率快②侵蚀速率快③相对高差大④地震频次高
A.①② B.①④ C.②③ D.③④
11.与该岛的西北部相比,该岛的西南部尖顶山形态更尖,主要取决于( )
A.流水侧蚀作用 B.流水下蚀作用 C.风力侵蚀作用 D.冰川刨蚀作用
12.与该岛平顶山和尖顶山的分界线大致重合的是( )
A.等积温线 B.等降水量线 C.等高线 D.海平面等压线
【答案】10.C 11.D 12.B
【详解】10.尖顶山地势更高不一定是因为目前抬升速率快,可能是抬升开始早或者抬升次数多,①错误;尖顶山地势更高,山顶与山麓(海洋)的相对高差更大,平均坡度更大,因此遭到侵蚀速率更快,②③正确;该地位于板块消亡边界,多火山、地震,但地震频次与山的形态没有直接联系,④错误,所以选择C选项,ABD选项错误。
11.南岛西南部海岸线曲折深邃,推测为峡湾地貌。该地历史时期冰川广布,古冰川刨蚀作用强烈,导致山脉形成角峰、刃脊,尖顶山形态更尖,D选项正确;流水侧蚀作用在河流中下游较为明显,地貌特征表现为U形河谷,A选项错误;流水下蚀作用多塑造高山深谷,以V形谷为代表,B选项错误;风力侵蚀多出现在干旱半干旱地区,风力强劲的地区,C选项错误,所以选择D选项。
12.等积温线主要受纬度影响,为东西走向,A选项错误;该地地处西风带,分界线西侧更接近迎风坡,东侧大致为背风坡,降水量差异较大,等降水量线可能与该岛平顶山和尖顶山的分界线大致重合,B选项正确;等高线应是自沿海向山地(多道)闭合状分布,C选项错误;等压线受短时大气环流形势影响明显,比较多变,D选项错误,所以选择B选项。
(2022·湖南·高三)将养殖场废弃物和农田秸秆等处理生成甲烷,并通过内燃发电机组进行发电,是生物质天然气利用的重要方式,既可发电还为农田提供优质肥料。下图为该项目实施示意图。完成下面小题。
13.影响该项目布局的主导因素是( )
A.原料 B.交通 C.市场 D.劳动力
14.处理后的沼渣、沼液施用于农田,会( )
A.减少土壤有机碳含量 B.减弱土壤通气性
C.改变土壤养分循环状况 D.降低土壤微生物活性
【答案】13.A 14.C
【详解】13.根据材料信息可知,该项目主要依靠养殖场废弃物以及农田秸秆等为原料,产出电力和肥料等,原料的运输成本更高,所以其布局应该靠近原料产地,A选项正确;交通、市场、劳动力对其布局影响较小,BCD选项错误,所以选A。
14.根据材料和图示信息可知,处理后的沼渣、沼液是农田的优质肥料,可以增加土壤有机质含量,提高土壤微生物活性,提高土壤透气性,改变土壤的养分循环状况,C选项正确;ABD选项错误。所以选C。
(2022·湖南·高三)我国西北某内流河下游河岸地带发育着荒漠植物群落,胡杨为主要建群种,该地地下水平均埋深3~4米。下表反映该植物群落属性及影响因子随离河岸距离增加的变化情况(其中土壤容重与土壤有机质含量呈负相关,土壤电导率与土壤含盐量呈正相关)。据此完成下面小题。
离河岸距离(m)
群落属性
影响因子
群落结构
群落盖度(%)
海拔(m)
土壤含水量(%)
土壤容重
(g/cm3)
土壤电导率(mS/cm)
50
乔—灌—草
30.33
916
5.73
1.41
0.36
200
乔—灌—草
34.00
917
5.04
1.50
0.59
350
乔—灌—草
40.33
914
4.42
1.50
0.37
500
乔—灌—草
46.67
914
18.51
1.41
2.56
650
乔—灌—草
74.33
913
19.27
1.37
0.40
800
乔—灌—草
68.67
913
15.23
1.38
1.02
950
乔—草
45.00
912
7.78
1.40
0.50
1100
乔—草
40.33
916
3.06
1.58
0.66
1250
乔—草
34.33
915
2.32
1.62
1.98
15.随离河岸距离的增加,变化趋势与群落盖度总体相似的影响因子有( )
①海拔②土壤含水量③土壤有机质含量④土壤含盐量
A.①② B.②③ C.②④ D.③④
16.浅根系草本植物在该植物群落中分布广泛,主要得益于( )
A.胡杨涵养水源 B.草本植物水分竞争力强
C.地下水埋深浅 D.草本植物耐盐碱能力强
17.在离河岸950米到1250米的地段,该植物群落中灌木消失的主要原因可能是( )
A.土壤有机质减少 B.乔木与灌木水分竞争
C.土壤含盐量增加 D.草本与灌木水分竞争
【答案】15.B 16.A 17.B
【详解】15.读表可知,随离河岸距离的增加,群落盖度大致先增后降,海拔高度变化规律不明显,土壤含水量大致先增后降,土壤容重大致先降后升,土壤电导率变化规律不明显,材料信息表明,土壤容重与土壤有机质含量呈负相关,土壤电导率与土壤含盐量呈正相关,因此随离河岸距离的增加,土壤有机质含量大致先增后降,土壤含盐量变化规律不明显,由此可知,随离河岸距离的增加,变化趋势与群落盖度总体相似的影响因子有土壤含水量和土壤有机质含量,即②、③符合题意,①、④不符合题意。综上所述,B符合题意,排除ACD。故选B。
16.材料信息表明,该地地下水平均埋深3~4米,浅根系草本植物很难直接获得地上水,但该地胡杨为主要建群种,具有较强的涵养水源作用,从而为浅根系草本植物提供水源,因此浅根系草本植物在该植物群落中分布广泛,A符合题意,排除C;草本植物根据较浅,因此水分竞争力并不强,排除B;该区域地下水较深,盐碱化现象并不严重,因此草本植物耐盐碱能力强不是广泛分布的主要原因,排除D。故选A。
17.干旱地区植物得以生存主要取决于水分水源条件,由于乔木与灌木的根系较深,在缺水地区存在明显的水分竞争状况,由乔木比灌木水分竞争能力更强,使得在离河岸950米到1250米的地段,该植物群落中灌木消失,B符合题意;草本根系较浅,与灌木的水分竞争中,灌木竞争能力更强,因此灌木消失不是草本与灌木水分竞争的结果,排除D;在离河岸950米到1250米的地段,乔木与草本植物均能生长,因此土壤有机质减少、土壤含盐量增加不是导致灌木消失的主要原因,排除AC。故选B。
二、综合题
18.(2022·湖南·高三)阅读图文材料,完成下列要求。
土壤有机质包括腐殖质、生物残体等,大多以有机碳的形式存在。土壤有机碳密度是指单位面积内一定深度的土壤有机碳储量。海南岛某自然保护区内保存着较完整的热带山地雨林,此地常受台风影响。下图示意该保护区内一块样地的地形及该样地内部分点位土壤表层(0~10cm)的有机密度(单位:kg/m2)。
(1)指出该样地山脊与山谷土壤表层有机碳密度的差异,并分析其原因。
(2)该地森林固碳能力比长白山更强,请说明理由。
(3)森林固碳是降低大气二氧化碳浓度的重要途径,提出增强当地森林碳吸收能力的主要措施。
【答案】(1)差异:山脊土壤表层有机碳密度较大,山谷土壤表层有机碳密度较小。原因:与山谷相比,山脊受台风影响更大,易使植被倾倒死亡、腐烂,树木更新快,增加土壤中有机碳输入。
(2)与长白山相比,该地水热条件更好,植被更茂密,热带森林光合作用更强,吸收二氧化碳更多,把碳大量固定在植物体内。
(3)积极恢复森林,扩大森林面积;加强森林抚育和管理,注重林木的保护性间伐与更新,提升森林固碳能力等。
【详解】(1)首先在等高线图中读出哪里是山谷、哪里是山脊,然后观测山脊和山谷中点位的土壤表层(0~10cm)的有机密度,会发现山脊土壤表层有机碳密度较大,山谷土壤表层有机碳密度较小。土壤有机质含量由有机质输入和分解两方面决定,图中显示,该样地内相对高差不大,山谷与山脊的气温相差不大,且均比较水分充足,因此山谷与山脊有机质的分解差异不大,而土壤中有机质主要通过枯枝落叶来输入,材料信息表明,当地常受台风影响,与山谷相比,山脊受台风影响更大,易使植被倾倒死亡、腐烂,增加土壤中有机碳输入,也因此树木更新快,有机碳的输入来源较多,从而使得山脊土壤表层有机碳密度较大。
(2)森林固碳能力包括土壤固碳能力和生物体固碳能力。由于长白山地区气候冷湿,土壤的有机碳含量高于海南岛,因此该地森林固碳能力比长白山更强应表现在生物体固碳能力。与长白山相比,该地属于山地雨林地区,水热条件更好,植被生物条件更优,植被更茂密,热带森林光合作用更强,吸收二氧化碳更多,从而把碳大量固定在植物体内,因此该地森林固碳能力比长白山更强。
(3)森林固碳是降低大气二氧化碳浓度的重要途径,森林的固碳能力取决于森林的数量和质量,从数量来看,当地应积极恢复森林,扩大森林面积,从而增强当地森林碳吸收能力;从质量来看,应加强森林抚育和管理,注重林木的保护性间伐与更新,使得森林生长更加旺盛,从而提升森林固碳能力。
19.(2022·江西·临川一中模拟)阅读图文材料,完成下列要求。
赛里木湖是新疆天山地区海拔最高的封闭高山微咸冷水湖,海拔约2073米,全年盛行偏西风,年降水量约385.9mm,湖面年蒸发量约550mm,湖滨地带草类茂盛,是优良的夏牧场。湖岸岩性较为单一,多为粘性差、易透水的粉砂层。近30年来,湖泊面积总体呈上升趋势,随着湖面扩大,环湖岸坎多处坍塌,东岸尤为严重。下图示意赛里木湖的区域位置。
(1)据材料推测赛里木湖湖畔的天山北坡从山麓到山顶可能出现的自然带。
(2)分析赛里木湖成为微咸冷水湖的原因。
(3)根据赛里木湖面积变化说明该地区气候变化特点。
(4)分析赛里木湖崩岸的原因并提出应对措施。
【答案】(1)山地草原带(典型草原带)、山地针叶林带(森林带或森林草原带)、高山草甸带、高寒荒漠带、冰川积雪带。
(2)微咸:赛里木湖为内流湖,径流注入带来盐分,无径流将盐分排出;海拔高,气温低,蒸发弱,盐度较低;盐度较低的冰雪融水注入。冷水:所处纬度较高、湖面海拔高,热量(净)收入较少;水温较低的冰川(雪)融水是湖水的重要补给来源,且补给流程短。
(3)赛里木湖面积总体呈扩大趋势,说明其入湖水量不断增多;西风从大西洋带来的水汽受地形抬升作用,局部丰富的降水,注入赛里木湖,说明降水量近些年有增加的趋势;赛里木湖还受高山冰雪融水补给,说明全球气候有变暖趋势,从而大量冰雪消融,入湖补给随之增加。
(4)原因:湖岸岩性抗侵蚀能力弱;盛行西风势力强,易受风浪、湖冰的侵蚀;湖泊面积变大,湖泊水位上涨,对湖岸的侵蚀作用增强。措施:抛石固岸(工程措施加固湖岸)。
【详解】(1)推测赛里木湖湖畔的天山北坡从山麓到山顶可能出现的自然带主要从山脚下的自然带在温度与降水的变化下发生的变化来分析,由于湖滨地带草类茂盛,所以山麓是山地草原带,随着海拔高度的升高,气温逐渐的降低,降水逐渐发生变化,所以从山麓到山顶可能的自然带依次是山地草原带、山地针叶林带、高山草甸带、高寒荒漠带、冰川积雪带。
(2)赛里木湖成为微咸冷水湖的原因分别从咸水与冷水两个角度来分析,从咸水的角度来说,赛里木湖为内流湖,所以有大量的携带盐分的径流注入湖中,但是湖水无法外排,所以是咸水,由于赛里木湖海拔较高,所以气温较低,蒸发较弱,因此盐度较低,并且还有盐度较低的冰雪融水注入湖中,所以是微咸的湖水。从冷水的角度来说,由于赛里木湖所处的纬度较高,并且海拔较高,所以整体温度较低,同时还有冰川融水进入湖中,冰川融水水温较低,所以赛里木湖是一个微咸冷水湖。
(3)由于赛里木湖面积总体呈扩大趋势,说明其入湖水量是在不断增加的,因此可以判断出,降水量与冰川融水量升高,由于该地区受盛行西风的影响,西风从大西洋中带来的水汽在地形的作用下抬升,产生局部的地形与注入赛里木湖,说明近些年降水量有增加的趋势。另外,由于冰雪融水量增多,说明近些年全球气候有变暖的趋势,所以大量的冰川融水补给湖泊。
(4)赛里木湖崩岸是由于赛里木湖湖岸的岩性决定的,由于赛里木湖湖岸抗侵蚀能力较弱,并且该地区盛行西风比较强,所以湖岸在风浪与湖冰的侵蚀作用下出现了崩岸的现象,并且湖泊面积扩大,导致湖水水位上涨,对湖岸的侵蚀作用加强,进一步引起塔里木湖的崩岸现象,为应对塔里木湖的崩岸现象,可以采取的措施有抛石固岸或者用工程性措施来加固护岸等方法。
20.(2022·湖北·黄冈中学三模)阅读图文材料,完成下列问题。
威宁草海国家级自然保护区位于贵州省西部(图),湖区冬季较暖、时间长,春秋相连无夏,多年平均降雨量951mm。该地区石灰岩广泛发育,草海原先为古河流,15万年前,由于强烈的地壳运动,该地形成断陷盆地,后积水成湖(图示意草海形成过程)。草海水域面积46.5平方千米,平均水深2米,是黑颈鹤等228种鸟类的重要越冬地和迁徙中转站。湖区生物多样性丰富,有“生物基因库”的美誉。草海湖水清澈,大量水生植物密布“海底”,形成了极为壮观的“水下草原”景观。
(1)简述草海的形成过程。
(2)分析草海形成“水下草原”的自然条件。
(3)从地理环境整体性角度分析下列问题(两个问题中任选其一进行作答)。
问题①说明草海被称为“生物基因库”的原因。
问题②分析草海成为众多鸟类越冬地和迁徙中转站的有利自然条件。
【答案】(1)地壳运动,古草海断裂下陷,形成断陷盆地;石灰岩广泛发育,流水侵蚀形成落水洞;落水洞周围受流水不断侵蚀形成裂隙,裂隙进一步扩大,岩石崩落堵塞落水洞;该地降水量较大,河流发育,经地表汇水,积水成湖。
(2)湖泊面积大,湖水较浅,为水草生长提供了广阔的生存空间;湖水水质清澈,透光性强,利于水草生长;鸟类及水生动物繁多,排泄的粪便为水草生长提供丰富的营养物质。
(3)问题①:湖中水草覆盖率高,水生植物丰富;水生植物为底栖动物提供了良好的生存环境和丰富的食物,水生动物丰富;气候适宜,动、植物食源丰富,鸟类繁多;国家级自然保护区,生物多样性得到保护。
问题②:湿地面积大,为鸟类越冬和迁徙中转提供广阔空间;湿地水草繁茂,水生生物量大,为鸟类提供丰富的食物来源;水深较浅,利于鸟类捕食;纬度较低,冬季温暖而长,利于鸟类越冬。
【详解】(1)根据材料,15万年前,由于地壳的强烈运动,该地形成断陷盆地,后积水成湖。由于地壳运动,古草海四周断块不断上升,该地相对下陷,形成断陷盆地;根据文字材料及草海形成过程图可知,该地区石灰岩广泛发育,加上温暖湿润的气候,流水溶蚀形成落水洞;落水洞周围受流水不断侵蚀形成裂隙。裂隙在流水的溶蚀作用下进一步扩大,岩石崩落堵塞落水洞;该地降水量较大,河流发育,经地表汇水,积水成湖。
(2)根据材料,草海水域面积46.5平方千米,平均水深2米,说明水域面积广阔,湖水较浅,为水草生长提供了广阔的生存空间;湖水水质清澈,透光性强,水中光照较强,利于水草生长;根据材料,草海是黑颈鹤等228种鸟类的重要越冬地和迁徙中转站,鸟类及水生动物繁多,排泄的粪便为水草生长提供丰富的营养物质。所以形成极为壮观的“水下草原”景观。
(3)问题①:说明草海被称为“生物基因库”的原因。根据第二题信息,观察到大量水生植物密布“海底”,形成了极为壮观的“水下草原”景观,说明湖中水草覆盖率高,水生植物丰富;丰富水生植物为底栖动物提供了良好的生存环境和丰富的食物,水生动物丰富;根据材料,湖区冬季较暖、时间长,春秋相连无夏,多年平均降雨量951mm,气候适宜,加上湖中动、植物食源丰富,是黑颈鹤等228种鸟类的重要越冬地和迁徙中转站,鸟类繁多;由材料可知,草海是国家级自然保护区,可推测其生物多样性得到保护。问题②:说明草海成为众多鸟类越冬地和迁徙中转站的有利自然条件。根据材料,草海水域面积46.5平方千米,平均水深2米,说明湿地面积大,为鸟类越冬和迁徙中转提供广阔空间;草海有着水下草原“的美称,说明湿地水草繁茂;水生生物量大,为鸟类提供丰富的食物来源;根据材料,湖区冬季较暖、时间长,春秋相连无夏,冬季温暖而长,利于鸟类越冬。
相关试卷
这是一份专题11 自然地理环境的整体性与差异性-备战2023年高考地理一轮复习精讲精练(原卷版),共14页。试卷主要包含了自然地理环境的组成要素,生物循环,生物在地理环境中的作用,地理要素间相互作用产生新功能,自然地理环境具有统一的演化过程等内容,欢迎下载使用。
这是一份专题21 中国地理-备战2023年高考地理一轮复习精讲精练,文件包含专题21中国地理-备战2023年高考地理一轮复习精讲精练解析版docx、专题21中国地理-备战2023年高考地理一轮复习精讲精练原卷版docx等2份试卷配套教学资源,其中试卷共48页, 欢迎下载使用。
这是一份专题19 世界地理分区-备战2023年高考地理一轮复习精讲精练,文件包含专题19世界地理分区-备战2023年高考地理一轮复习精讲精练解析版docx、专题19世界地理分区-备战2023年高考地理一轮复习精讲精练原卷版docx等2份试卷配套教学资源,其中试卷共39页, 欢迎下载使用。

