





精品解析:广东省茂名高州市2021-2022学年高二(上)期末物理试题
展开高州市2021~2022学年度第一学期高二教学质量监测
物理
2022.1
考生注意:
1.本试卷分选择题和非选择题两部分。满分100分,考试时间75分钟。
2.考生作答时,请将答案答在答题卡上。选择题每小题选出答案后,用2B铅笔把答题卡上对应题目的答案标号涂黑:非选择题请用直径0.5毫米,黑色墨水签字笔在答题卡上各题的答题区域内作答,超出答题区域书写的答案无效,在试题卷、草稿纸上作答无效。
3.本卷命题范围:新粤教版必修三、选择性必修一。
一、单项选择题:本题共7小题,每小题4分,共28分。在每小题给出的四个选项中,只有一项是符合题目要求的。
1. 电场中有一点P,下列说法正确的是( )
A. 若放在P点的电荷的电荷量翻倍,则P点场强翻倍
B. P点的场强越大,则同一电荷在P点所受的静电力越大
C. P点的场强方向为试探电荷在该点的受力方向
D. 若P点没有试探电荷,则P点的场强为零
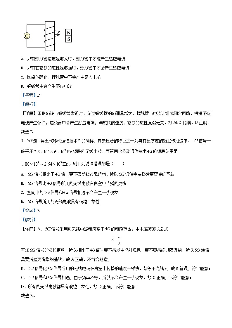
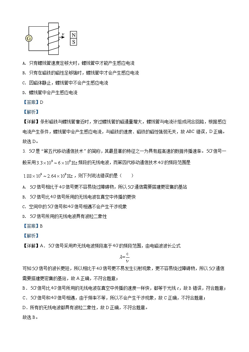
2. 如图所示,螺线管及灵敏电流计构成的回路整体向右以速度v靠近条形磁铁,下面几种说法中正确的是( )
A. 只有螺线管速度足够大时,螺线管中才能产生感应电流
B. 只有在磁铁磁性足够强时,螺线管中才会产生感应电流
C 因磁体静止,螺线管中不会产生感应电流
D. 螺线管中会产生感应电流
3. 是“第五代移动通信技术”的简称,其最显著的特征之一为具有超高速的数据传播速率。信号一般采用频段的无线电波,而第四代移动通信技术的频段范围是,则下列说法错误的是( )
A. 信号相比于信号更不容易绕过障碍物,所以通信需要搭建更密集的基站
B. 信号比信号所用的无线电波在真空中传播的更快
C. 空间中的信号和信号相遇不会产生干涉现象
D. 信号所用的无线电波具有波粒二象性
4. 质量为的物体做直线运动,其速度一时间图像如图所示。则物体在前内所受外力的冲量是( )
A. 0 B. C. D.
5. 如图所示,平行板电容器充电后断开开关,下极板接地。一带电油滴位于电容器中的P点且恰好处于平衡状态。现将平行板电容器的上极板竖直向上移动一小段距离,则( )
A. 带电油滴将沿竖直方向向上运动
B. P点的电势将不变
C. 带电油滴电势能将减小
D. 电容器的电容减小,极板带电荷量将增大
6. 如图所示,为匀强电场边长为L的正三角,电场线与正三角形平面平行,将一个电荷量为q的正电荷若从A点移到B点,电场力所做的正功为,若从A点移到C点,电场力所做的正功为,则下列说法正确的是( )
A. 电场方向由C指向A
B. 若电荷从B移到C,电荷的电势能增加
C. 电场强度大小
D. A、B、C三点中,B点的电势最高
7. 如图所示,长度为L的轻绳上端固定在O点,下端系一小球(小球可以看成质点)。在O点正下方的P点固定一颗小钉子。现将小球拉到点A处,轻绳被拉直,然后由静止释放小球。点B是小球运动的最低位置,点C(图中未标出)是小球能够到达的左方最高位置。已知点A与点B之间的高度差为h,。A、B、P、O在同一竖直平面内。小球第一次从A点到B点所用时间为,小球第一次从B点到C点所用时间为,已知,、与之间的夹角很小。则的长度为( )
A. B. C. D.
二、多项选择题:本题共3小题,每小题6分,共18分。每小题有多个选项符合要求。全部选对的得6分,选对但不全的得3分,有错选的得0分。
8. 纸面内水平向右的匀强磁场中,有一等腰直角三角形MNQ在Q点固定一根垂直纸面的通电导线,导线中通入如图所示方向的电流。已知∠NQM=90°,MN边沿水平方向,则下列说法中正确的是( )
A. M、N两点合磁场的磁场方向不同
B. M、N两点合磁场的磁场方向相同
C. 从M点沿直线到N点,合磁场的大小先增大后减小
D. 从M点沿直线到N点,合磁场大小先减小后增大
9. 一列简谐横波在时刻的波形图如图甲所示,图中P、Q两质点的平衡位置分别位于和处,P点的振动图像如图乙所示,则下列说法正确的( )
A. 波沿x轴负方向传播 B. 波的传播速度为
C. 质点P比质点Q晚振动 D. 时,质点Q在波峰
10. 将一电源与一电阻箱连接成闭合回路,测得电阻箱所消耗功率P与电阻箱读数R变化的曲线如图所示,由此可知( )
A. 电阻箱读数和电阻箱读数时,电源的输出功率相同
B. 电源电动势为
C. 电源电动势为
D. 电阻箱所消耗功率P最大时,电源效率为
三、实验题:本题共2小题,共16分。
11. 如图是利用双缝干涉测定光波波长的实验装置,双缝之间的距离,光屏与双缝之间的距离,测得第1条到第9条亮条纹中心间的距离为。则相邻干涉条纹间距_______;实验中测得的单色光的波长为_________m。
12. 小明和他的同学利用如图甲所示电路测量干电池的电动势和内电阻。改变电阻箱的阻值,记录电阻箱阻值及对应的电流表的读数。
(1)用图像法处理数据,得到的图像如图乙所示,若不考虑电流表的内阻,图像的横轴x代表的物理量是_________;
(2)根据图像数据,得出电动势测量值_____V;电源内阻测量值_______。(保留1位小数)
(3)用、分别表示干电池电动势和内阻的真实值,由于系统误差的影响,电动势测量值______,电池内电阻测量值r______;(均填“>”“<”或“=”)
(4)某同学将一理想电压表跟本实验中的电流表并联。开关闭合后,当电流表读数为时,电压表读数为,则干电池内阻更准确的测量值为__________。(保留1位小数)
四、计算题:本题共3小题,共38分。解答题应写出必要的文字说明、方程式和重要的演算步骤。只写出最后答案的不能得分。有数值计算的题,答案中必须明确写出数值和单位。
13. 如图所示,质量为m、电荷量为q的带正电小球处在匀强电场中,给小球施加一个斜向右上、与竖直方向成的恒力F,使小球从A点沿竖直方向匀速运动到B点,之间的距离为d,重力加速度为g,,不计空气阻力,求:
(1)匀强电场的电场强度;
(2)A、B两点的电势差为多少。
14. 如图所示,截面为圆的四分之三的玻璃柱,O为圆弧的圆心,圆弧的半径为R,圆弧外表面镀银,使光进入玻璃柱体后,在圆弧上只能发生反射。一细光束垂直并从的中点D射入玻璃柱,玻璃柱对该光的折射率为,已知光在真空中的传播速度为c。求:
(1)光从玻璃柱中射出时的光线与入射光的夹角;
(2)光在玻璃柱中传播的时间。
15. 如图所示,半径为R的竖直光滑半圆轨道与水平光滑轨道在b点平滑连接,可视为质点的物体A和B之间压缩有一处于锁定状态的轻弹簧(弹簧不与A、B连接)。某时刻解除锁定,在弹力作用下,A从静止开始向左运动,B从静止开始向右运动,B沿轨道恰好经过最高点c点,落点p与b点间距离为。已知A质量为,B质量为m,重力加速度为g,不计空气阻力,求:
(1)B经b时速度的大小;
(2)锁定状态的弹簧具有的弹性势能。
精品解析:广东省珠海市2021-2022学年高二(上)期末物理试题: 这是一份精品解析:广东省珠海市2021-2022学年高二(上)期末物理试题,文件包含精品解析广东省珠海市2021-2022学年高二上期末物理试题解析版doc、精品解析广东省珠海市2021-2022学年高二上期末物理试题原卷版doc等2份试卷配套教学资源,其中试卷共28页, 欢迎下载使用。
精品解析:广东省茂名市信宜市2021-2022学年高二(上)期末考试物理试题: 这是一份精品解析:广东省茂名市信宜市2021-2022学年高二(上)期末考试物理试题,文件包含精品解析广东省茂名市信宜市2021-2022学年高二上期末物理试题解析版docx、精品解析广东省茂名市信宜市2021-2022学年高二上期末物理试题原卷版docx等2份试卷配套教学资源,其中试卷共22页, 欢迎下载使用。
精品解析:广东省茂名市电白区2021-2022学年高二(上)期末物理试题(选择性): 这是一份精品解析:广东省茂名市电白区2021-2022学年高二(上)期末物理试题(选择性),文件包含精品解析广东省茂名市电白区2021-2022学年高二上期末物理试题选择性解析版docx、精品解析广东省茂名市电白区2021-2022学年高二上期末物理试题选择性原卷版docx等2份试卷配套教学资源,其中试卷共24页, 欢迎下载使用。