资料中包含下列文件,点击文件名可预览资料内容






还剩4页未读,
继续阅读
所属成套资源:2022全国卷丨清华大学11月高三中学生标准学术能力诊断测试及答案(九科)
成套系列资料,整套一键下载
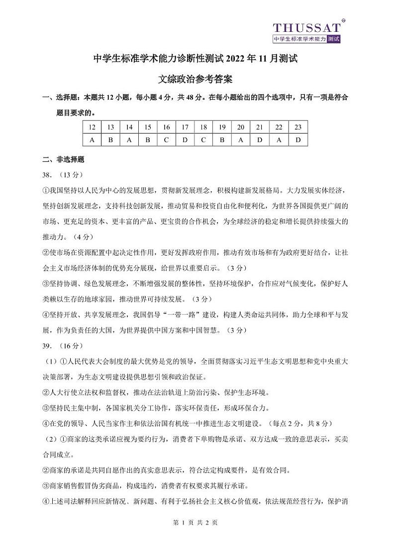
2022全国卷丨清华大学11月高三中学生标准学术能力诊断测试文综试卷可编辑PDF版含答案
展开
这是一份2022全国卷丨清华大学11月高三中学生标准学术能力诊断测试文综试卷可编辑PDF版含答案,文件包含THUSSAT2022年11月诊断性测试文科综合试卷pdf、历史答案pdf、地理答案pdf、政治答案pdf等4份试卷配套教学资源,其中试卷共13页, 欢迎下载使用。
相关试卷
中学生标准学术能力诊断性测试2024年1月测试文综试卷及答案:
这是一份中学生标准学术能力诊断性测试2024年1月测试文综试卷及答案,共16页。试卷主要包含了选择题,非选择题等内容,欢迎下载使用。
2024中学生标准学术能力诊断性测试高三上学期11月测试文综PDF版含答案:
这是一份2024中学生标准学术能力诊断性测试高三上学期11月测试文综PDF版含答案,文件包含中学生标准学术能力诊断性测试2023-2024学年高三上学期11月测试文科综合pdf、中学生标准学术能力诊断性测试2023-2024学年高三上学期11月测试文科综合历史答案pdf、中学生标准学术能力诊断性测试2023-2024学年高三上学期11月测试文科综合地理答案pdf、中学生标准学术能力诊断性测试2023-2024学年高三上学期11月测试文科综合政治答案pdf等4份试卷配套教学资源,其中试卷共12页, 欢迎下载使用。
2022届全国中学生标准学术能力诊断性测试高三3月测试 文综(PDF版):
这是一份2022届全国中学生标准学术能力诊断性测试高三3月测试 文综(PDF版),文件包含文科综合试题pdf、文综历史答案pdf、文综地理答案pdf、文综政治答案pdf等4份试卷配套教学资源,其中试卷共12页, 欢迎下载使用。