所属成套资源:2020-2022年近三年全国中考生物真题汇编
2020-2022年湖南中考生物3年真题汇编 专题08 人体内物质的运输(学生卷+教师卷)
展开
这是一份2020-2022年湖南中考生物3年真题汇编 专题08 人体内物质的运输(学生卷+教师卷),文件包含专题08人体内物质的运输-三年2020-2022中考生物真题分项汇编湖南专用解析版docx、专题08人体内物质的运输-三年2020-2022中考生物真题分项汇编湖南专用原卷版docx等2份试卷配套教学资源,其中试卷共21页, 欢迎下载使用。
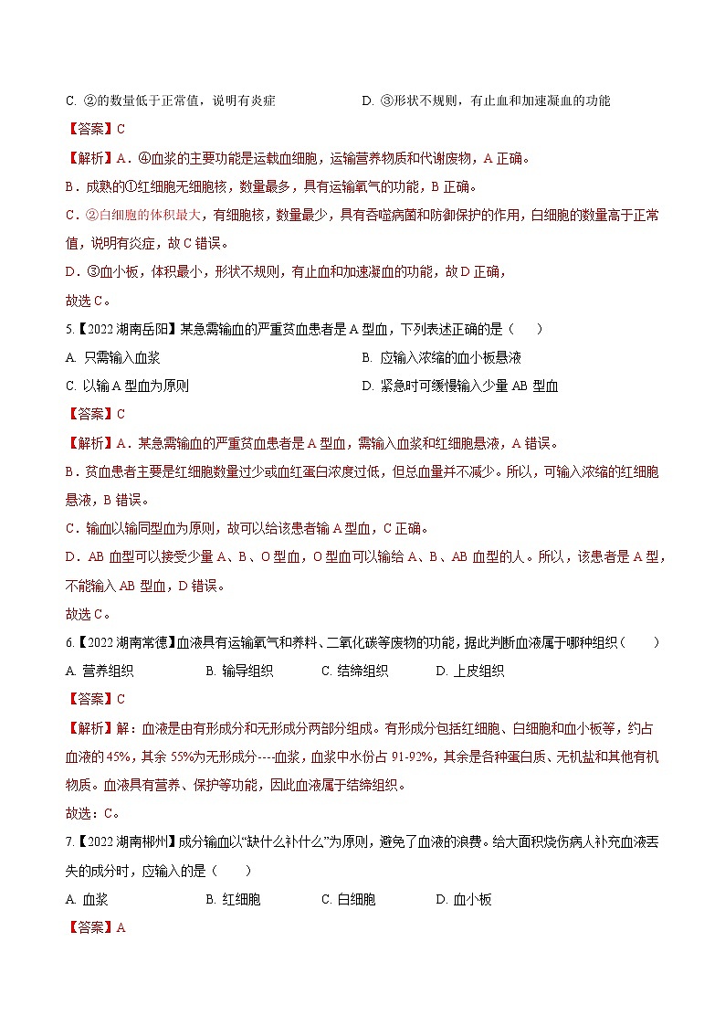
专题08 人体内物质的运输1.【2022湖南株洲】动脉血管中流动的血液就是动脉血。 。【答案】错误【解析】动脉血是氧气与血红蛋白结合后,含氧气较多,含二氧化碳较少,颜色鲜红的血液;静脉血是氧气与血红蛋白分离,含氧气较少,颜色暗红的血液。动脉血、静脉血的区别主要是含氧量的高低以及颜色是鲜红还是暗红。动脉血管里流动的不一定是动脉血,静脉血管里流动的不一定是静脉血,如肺动脉里流的是静脉血,肺静脉里流的是动脉血。故题干说法错误。2.【2022湖南怀化】下列血管内具有瓣膜的是( )A. 主动脉 B. 肺动脉 C. 四肢静脉 D. 毛细血管【答案】C【解析】A.在左心室和主动脉之间有动脉瓣,动脉里没有瓣膜,A错误。B.右心室和肺动脉之间有动脉瓣,动脉里没有瓣膜,B错误。C.在人的四肢的静脉内表面通常具有防止血液倒流的静脉瓣,C正确。D.毛细血管中没有瓣膜,D错误。故选C。3.【2022湖南湘西】一名AB型血的人因流血过多需要输血时,原则上应该输入( )A. A型 B. B型 C. AB型 D. O型【答案】C【解析】输血时应该以输同型血为原则,但在紧急情况下,AB血型的人可以接受任何血型,O型血可以输给任何血型的人,但O型血的人只能接受O型血,要注意的是如果异血型者之间输血输得太快太多,输进来的凝集素来不及稀释,也可能引起凝集反应。因此,一名AB型血的人因流血过多需要输血时,原则上应该输入AB型。故选C。4.【2022湖南衡阳】图为显微镜下观察到的人血涂片视野。下列说法错误的是( )A. ④是血浆,能运载血细胞和运输营养物质及废物 B. ①数量最多,具有运输氧气的功能C. ②的数量低于正常值,说明有炎症 D. ③形状不规则,有止血和加速凝血的功能【答案】C【解析】A.④血浆的主要功能是运载血细胞,运输营养物质和代谢废物,A正确。B.成熟的①红细胞无细胞核,数量最多,具有运输氧气的功能,B正确。C.②白细胞的体积最大,有细胞核,数量最少,具有吞噬病菌和防御保护的作用,白细胞的数量高于正常值,说明有炎症,故C错误。D.③血小板,体积最小,形状不规则,有止血和加速凝血的功能,故D正确,故选C。5.【2022湖南岳阳】某急需输血的严重贫血患者是A型血,下列表述正确的是( )A. 只需输入血浆 B. 应输入浓缩的血小板悬液C. 以输A型血为原则 D. 紧急时可缓慢输入少量AB型血【答案】C【解析】A.某急需输血的严重贫血患者是A型血,需输入血浆和红细胞悬液,A错误。B.贫血患者主要是红细胞数量过少或血红蛋白浓度过低,但总血量并不减少。所以,可输入浓缩的红细胞悬液,B错误。C.输血以输同型血为原则,故可以给该患者输A型血,C正确。D.AB血型可以接受少量A、B、O型血,O型血可以输给A、B、AB血型的人。所以,该患者是A型,不能输入AB型血,D错误。故选C。6.【2022湖南常德】血液具有运输氧气和养料、二氧化碳等废物的功能,据此判断血液属于哪种组织( )A. 营养组织 B. 输导组织 C. 结缔组织 D. 上皮组织【答案】C 【解析】解:血液是由有形成分和无形成分两部分组成。有形成分包括红细胞、白细胞和血小板等,约占血液的45%,其余55%为无形成分----血浆,血浆中水份占91-92%,其余是各种蛋白质、无机盐和其他有机物质。血液具有营养、保护等功能,因此血液属于结缔组织。
故选:C。
7.【2022湖南郴州】成分输血以“缺什么补什么”为原则,避免了血液的浪费。给大面积烧伤病人补充血液丟失的成分时,应输入的是( )A. 血浆 B. 红细胞 C. 白细胞 D. 血小板【答案】A 【解析】解:身体大面积烧伤的病人,其伤面有大量液体渗出,患者丢失的主要是血浆,如果输全血,可能使体内红细胞浓度过高,增加血液的粘滞性而影响血液循环,所以应输入血浆。
故选:A。
8.【2022湖南益阳】如图为用显微镜观察人血永久涂片的一个视野。有关叙述正确的是( )A.给A型血的人输入B型血时,①不会发生凝集反应 B.外伤出血时,②会聚集在伤口处促进止血,加速凝血 C.当人体内出现急性炎症时,③的数量会明显增加 D.益阳人到西藏后,①内血红蛋白与氧结合会减少【答案】D【解答】解:A、异型输血时,会发生①红细胞凝集。A错误。B、③血小板的作用是止血和加速凝血。B错误。C、当人体内出现急性炎症时,②白细胞的数量会明显增加。C错误。D、西藏地区海拔高,空气中的氧气稀薄。所以从平原地区到西藏后,红细胞内血红蛋白与氧结合会减少。D正确。故选:D。9.【2022湖南湘潭】下列关于血管的叙述错误的是( )A.动脉把血液从心脏运送到全身各处 B.毛细血管分布最广,内径很小,红细胞单行通过 C.血液的流向为静脉→毛细血管→动脉 D.手臂上的“青筋”是静脉血管【答案】C【解答】解:A、动脉是把心脏中的血液输送到全身各处的血管,A正确。B、毛细血管官腔极细,分布最广,红细胞呈单行通过,B正确。C、血液在血管中流动方向是:动脉→毛细血管→静脉,C错误。D、静脉有的分布较浅,如手臂上的“青筋”属于静脉,D正确。故选:C。10.【2022湖南株洲】地中海贫血症是遗传性贫血疾病。下列说法错误的是( )A. 血液由血浆和血细胞构成B. 贫血最主要的原因是血量过少C. 中度地中海贫血需要输血治疗,一般实行同型输血D. 重度地中海贫血可通过骨髓移植治疗,因为骨髓中有造血干细胞【答案】B【解析】A.结合分析可知,血液由血浆和血细胞构成,A正确。B.血液中红细胞的数量过少或血红蛋白的含量过低都叫贫血,B错误。C.输血时,如果受血者和献血者的血型不合,输血后受血者的红细胞会凝集成团,阻碍血液循环,而给受血者带来严重的后果,甚至死亡。因此,安全输血非常重要,安全输血以输同型血为原则,C正确。D.健康人的骨髓中含有大量的造血干细胞,可不断产生新类型的血细胞。所以,重度地中海贫血可通过骨髓移植治疗,因为骨髓中有造血干细胞,D正确。故选B。11.【2022湖南岳阳】图为心脏及部分血管的结构解剖图,下列说法正确的是( )A. ①中流静脉血 B. 左、右心室壁厚度相同C. 动脉出血需压迫近心端止血并送医 D. 心室与主动脉之间无瓣膜【答案】C【解析】A.①左心房流的血液是来自肺静脉流出的含氧丰富的动脉血,A错误。B.心脏四个腔中,心室壁比心房壁厚,左心室壁比右心室壁厚,B错误。C.动脉出血应该按压近心端进行止血严重时,应该送医院治疗。动脉血是从心脏输出流向全身的,因此动脉出血,止血在近心端,尽早压迫动脉近心端,可以让血液减少流动,减少出血量,C正确。D.心房与心室之间,心室与动脉之间,有瓣膜,这有利于保证血液按照一定的方向流动,D错误。故选C。12.【2022湖南益阳】2022年4月,以色列科研人员分离出脂肪细胞,运用基因改造技术将其转变成干细胞,利用这些干细胞获得心肌细胞和血管细胞,然后将这些细胞与其他生物材料加工成的水凝胶混合制成“生物墨水”,借助3D打印机打印出全球首颗拥有心肌、血管和心腔的“心脏”。下列叙述错误的是( )A.心肌细胞和血管细胞是干细胞经过分化形成的 B.心肌细胞和血管细胞是构成3D心脏的基本单位 C.3D心脏的心腔中,与动脉血管相连的是左心室、右心室 D.3D心脏的右心房收缩时,心腔内的血流方向是由心室流向心房【答案】D【解答】解:A、干细胞形成心肌细胞和血管细胞的过程属于细胞分化,正确。B、细胞是生物体结构和功能的基本单位,故心肌细胞和血管细胞是构成3D心脏的基本单位,正确。C、心脏的心腔中,与动脉血管相连的是右心室(连肺动脉)和左心室(连主动脉),正确。D、正常心脏的心房收缩时,房室瓣打开,动脉瓣关闭,心腔内的血流方向是心房流向心室,错误。故选:D。13.【2022湖南湘西】如图是心脏结构图,心脏内部有瓣膜可以保证血液沿着一定的方向流动,房室瓣可以防止血液( )A. 由①流入② B. 由②流入④ C. 由④流入③ D. 由③流入①【答案】D【解析】心房和心室之间有朝向心室的房室瓣,房室瓣有防止血液倒流的作用,使血液只能由心房流向心室。由此可知,D正确。故选D。14.【2021年湖南省怀化】人体内输送血液的泵指的是( )A. 心脏 B. 动脉 C. 毛细血管 D. 静脉【答案】A【解析】解:在人体内,血管和心脏构成了物质运输的管道系统。其中,心脏是血液循环的动力器官,血管是血液流经的管道。心脏昼夜不停的跳动,推动者血液在血管内流动,所以,心脏是输送血液的泵,是发动机。 故选:A。15.【2021湖南衡阳】某人意外受伤,需要输血,其血型为A型,可以接受的血型是( )A.A型 B.B型 C.AB型 D.O型【答案】A【解答】解:一般来说,输血时应以输同型血为原则。只有在紧急情况下,如果找不到同型血,O型血可以少量的输给其它三种血型的病人,AB型血的病人原则上可以接受所有血型的血液。某人的血型是A型,输A型血不会出现红细胞凝集现象。所以最适合输给达赤的血型是A型血。故选:A。16.【2020湖南长沙】5月27日中国2020珠峰高程测量登山队的8名队员成功登顶,鲜艳的五星红旗在世界最高峰迎风招展!登顶前队员在高原上进行了长期的训练,以适应空气稀薄的环境。训练后其血液中明显增加的成分是( )A. 红细胞 B. 白细胞 C. 血小板 D. 血浆【答案】A【解析】血液的组成包括血浆和血细胞,血细胞包括红细胞、白细胞和血小板。红细胞富含血红蛋白,血红蛋白是一种红色含铁的蛋白质,它在氧浓度高的地方与氧结合,在氧浓度低的地方与氧分离。高原地区同平原地区相比,空气中氧的含量比较少。平原上的人到了高原地区,身体会做相应的调节,血液中的红细胞数量的含量会增加,这样,参与运输氧的红细胞的数量增多,可以运输更多的氧,来满足人体对氧气的需要。因此,登顶前队员在高原上进行了长期的训练,以适应空气稀薄的环境。训练后其血液中明显增加的成分是红细胞,故选A。17.【2020湖南岳阳】成分输血以“缺什么补什么”为原则,严重贫血者运输氧气功能不足,治疗时应输入( )A. 白细胞 B. 血小板 C. 红细胞 D. 血浆【答案】C【解析】人体血液中的红细胞内有一种红色含铁的蛋白质,缺铁或缺蛋白质易患贫血,严重贫血患者主要是红细胞数量过少或血红蛋白浓度过低,但总血量并不减少,所以输入浓缩的红细胞悬液即可。故选C。18.【2020湖南岳阳】心脏能不停地收缩和舒张为血液循环提供动力,构成它的主要组织是( )A. 肌肉组织 B. 神经组织 C. 结缔组织 D. 上皮组织【答案】A【解析】A.肌肉组织主要由肌细胞构成,具有收缩、舒张功能。心脏主要由心肌构成,分为四腔:左心房、右心房、左心室、右心室,心肌能收缩和舒张主要由肌肉组织构成,正确。B.神经组织主要由神经细胞构成,能够产生和传导兴奋,错误。C.结缔组织的种类很多,骨组织、血液、肌腱、韧带、淋巴、皮下脂肪等都属于结缔组织。具有连接、支持、保护、营养的作用,错误。D.上皮组织由上皮细胞构成,具有保护、分泌等功能,错误。故选A。19.【2021湖南娄底】用显微镜观察人血的永久涂片(如图),对观察到的几种血细胞说法,不正确的是( )A. ①是白细胞,能将病菌包围、吞噬,是人体的“卫士”B. 如果某人有炎症应该是①的数量高于②C. 如果某人贫血,可能是②红细胞的数量低于正常值D. ③是血小板,作用是止血,加速凝血【答案】B【解析】A.①白细胞是数量最少的血细胞,有细胞核,但比红细胞大,能吞噬病菌,有防御保护功能,是是人体的“卫士”,A正确。B.白细胞的主要功能为吞噬病菌、防御和保护等。当病菌侵入人体后,白细胞数量增多,能穿过毛细血管壁进入组织,聚集在发炎部位并将病菌吞噬,炎症消失后,白细胞数量恢复正常。因此体内炎症使白细胞增多,但不会增多的比红细胞还多,B错误。C.②是红细胞,血液中红细胞数量过少或红细胞中血红蛋白的含量过少称为贫血,C正确。D.③是血小板,血小板是体积最小的血细胞,无细胞核,形状不规则,有止血和凝血的作用,D正确。故选B。20.【2021年湖南省怀化】如图是人血永久涂片在显微镜下的物像,下列说法错误的是( )A. ①是血浆B. ②数量最多,具有运输氧气的功能C. 身体有炎症时,③的数量会减少D. ④形状不规则,没有细胞核【答案】C【解析】解:A、图中①是血浆,A正确; B、②红细胞最多,而且呈两面凹的圆饼状,主要功能是运输氧气,B正确; C、③白细胞能吞噬细菌,据有防御功能,所以人体出现炎症时血液中的③白细胞的数量会明显增多,C错误; D、④血小板个体最小,形状不规则,没有细胞核,用光学显微镜不易被观察到,它能促进止血和加速凝血,D正确。 故选:C。21.【2021湖南长沙】某种遗传病患者体内的红细胞呈镰刀状。这种红细胞易破裂,会导致患者( )A.运输氧气能力下降,出现贫血症状 B.吞噬病菌数量增多,出现炎症反应 C.凝血止血功能丧失,伤口血流不止 D.代谢废物排出减少,出现中毒症状【答案】A【解答】解:镰刀型细胞贫血症患者的红细胞呈镰刀状,容易破裂导致贫血。红细胞的功能是运输氧,所以贫血患者血液运输氧的能力降低,致使组织细胞因氧气含量不足影响能量的释放。贫血患者应适当多吃富含蛋白质和铁丰富的食物。故选:A。22.【2021湖南娄底】生物兴趣小组在观察小鱼尾鳍内的血液流动时,下列做法及判断不科学的是( )A. 用浸湿的棉絮将小鱼头部的鳃盖和躯干部包裹起来B. 用显微镜观察尾鳍的流动情况时,应该先用低倍物镜观察C. 小组成员看到视野中的某条血管时,判断为毛细血管,其依据是红细胞呈单行通过D. 组成员看到视野中的某条血管时,判断为小动脉,其依据为血液由小血管流向主干【答案】D【解析】A.小鱼生活在水中,用鳃呼吸,来获得水中的溶解氧,因此在观察小鱼尾鳍内血液的流动的实验过程中,要用浸湿的棉絮,并经常滴加清水,将小鱼的头部的鳃盖和躯干包裹起来,目的主要是保持小鱼正常的呼吸,A正确。B.小鱼尾鳍内含色素,颜色深,视野较暗,因此观察小鱼尾鳍内的血液流动应该用低倍的显微镜,低倍镜比高倍镜的视野亮且视野宽,B正确。C.毛细血管的特点是:管腔最细,只允许红细胞单行通过;管壁最薄,只有一层上皮细胞构成;血流速度最慢;这些特点都有利于血液与组织细胞间进行物质交换。故判断为毛细血管,其依据是红细胞呈单行通过,C正确。D.从主干流向分支的血管是动脉,由分支流向主干的血管是静脉,D错误。故选D23.【2020湖南长沙】在人体心脏结构中,左右心房之间及左右心室之间是互不相通的,其作用是( )A. 为血液循环提供动力 B. 为心脏提供营养物质C. 防止动、静脉血混合 D. 防止心脏内血液倒流【答案】C【解析】心脏是血液循环的动力器官,主要由心肌构成心脏有四个腔:左心房、左心室、右心房、右心室,它们分别和不同的血管相连,其中左心房与肺静脉相连;左心室与主动脉相连;右心房与上、下腔静脉相连;右心室与肺动脉相连。心房和心室之间有房室瓣,心室和动脉之间有动脉瓣,防止血液的倒流,保证血液按照一定的方向流动。心脏同侧的腔体相通,异侧的腔体不直接相通,这样避免动、静脉血混合,左心室射出的血液中的氧气含量较高,所以在人体心脏结构中,左右心房之间及左右心室之间是互不相通的,其作用是防止动、静脉血混合。故选C。24.【2021湖南湘潭】如表是杨女士在医院体检时检验报告单中的部分数据,分析她可能存在的问题是( )血液细胞计数(个/立方毫米) 红细胞(百万)白细胞(百万)血小板(万)正常 3.5~5.0 40~100 10~30 杨女士 2.81 81 27A.无能力抵抗疾病 B.皮肤划伤小口后会出血不止 C.心跳不规则 D.组细胞中氧含量较低【答案】D【解答】解:红细胞具有运输氧的功能,白细胞具有吞噬病菌,防御疾病的作用,血小板具有凝血和止血的作用。阅读化验单可知,该患者红细胞的测定值,明显低于正常值因此组细胞中氧含量较低。故选:D。25.【2021湖南岳阳】心房舒张心室收缩时,房室瓣、动脉瓣的开闭情况是( )A.房室瓣关闭,动脉瓣打开 B.房室瓣打开,动脉瓣打开 C.房室瓣关闭,动脉瓣关闭 D.房室瓣打开,动脉瓣关闭【答案】A【解答】解:心房舒张,房室瓣关闭,防止血液由心室倒流回心房;心室收缩,动脉瓣打开,保证血液由心室进入动脉,同时由于心房处于舒张状态,使静脉中的血液进入心房。故选:A。26.【2021湖南湘潭】如图表示人体内部分血管及血流方向,下列说法错误的是( )A.A、C血管中的成分可能是一样的 B.如果A血管内流的是静脉血,C血管内流的一定是动脉血 C.若B是毛细血管,A、C可能都是小动脉 D.B血管管壁只有一层上皮细胞构成,适于进行物质交换【答案】A【解答】解:A、血液由A到C,经过了毛细血管,进行了物质交换或过滤作用,A、C血管中的成分不可能是一样的,A错误。B、由分析可知A血管为静脉血管,经过B肺部毛细血管,C肺静脉血管内流的一定是动脉血,B正确。C、若B是肾小球处的毛细血管,则A、C就为入球小动脉和出球小动脉,C正确。D、B毛细血管管壁只有一层上皮细胞构成,适于进行物质交换,D正确。故选:A。27.【2021湖南张家界】如图图示中,图甲是某种物质(Y)依次经过Ⅰ、Ⅱ、Ⅲ三种结构时含量的变化曲线,图乙和图丙是血管示意图(箭头表示血液流向)。下列描述错误的是( )A.图甲中,若Y表示血液中二氧化碳,则Ⅲ可能是肺静脉 B.图甲中,若Y表示血液中生长激素,则Ⅱ为垂体外的毛细血管 C.图乙血管内的血流速度快,能将血液运送到全身毛细血管 D.图丙中b表示肾小球,则c血管里流的是动脉血【答案】B【解答】解:A、经过肺部毛细血管后,血液中二氧化碳减少,因此如果Y表示血液中二氧化碳的浓度,则Ⅲ可能是是肺静脉,A正确。B、垂体能分泌生长激素,垂体外的毛细血管中生长激素应该增多,而图甲中Y经过II后含量减少,因此II不可能是垂体外的毛细血管,B错误。C、图乙血管由主干到分支为动脉血管,血管内的血流速度快,能将血液运送到全身毛细血管,C正确。D、图丙中b表示肾小球,则a入球小动脉和c出球小动脉里都流动脉血,D正确。故选:B。28.【2020湖南衡阳】图是心脏的结构示意图,下列相关叙述正确的是( )A. 心脏上方是心室,下方是心房B. 右心室的壁最厚C. A、B内流的均是静脉血D. 从④向心脏内注水,水从③流出【答案】C【解析】A.心脏包括A右心房、B右心室、C左心房、D左心室四个空腔,上面两个是心房,下面两个是心室,A错误。B.图中D左心室是体循环的起点,只有肌肉发达才能收缩有力,推动着血液长距离循环,因此D左心室的壁最厚,B错误。C. 血液循环的途径如图所示:分析血液循环图可知,即左心房、左心室里流的是动脉血,右心房、右心室里流的是静脉血;肺动脉、上下腔静脉里流的是静脉血,主动脉、肺静脉里流的是动脉血,C正确。D.在C左心房和D左心室之间具有开向D左心室的房室瓣,保证血液从C左心房流向D左心室,而不能倒流;在D左心室与②主动脉之间具有开向②主动脉的动脉瓣,保证血液从D左心室流向②主动脉,而不能倒流。因此,从④肺静脉注水,水首先进入C左心房,再进入D左心室,再从②主动脉流出,D错误。故选C。29.【2020湖南衡阳】表为小芳爷爷的体检报告单,图2为人体肾小管及相关结构模式图。请回答下列问题:检查项目检查报告参考值(正常值)血常规红细胞(RBC)3.8×1012个/升(4.0-5.5)×1012个/升白细胞(WBC)9.4×109个/升(4.0-10)×109个/升血小板(PLT)1.5×1011个/升(1-3)×1011个/升胸部CT肺部感染、双肺肺气肿 (1)根据表血常规,推测爷爷可能患___________,医生建议他多补充目含蛋白质和铁的食物。(2)肺气肿影响了___________的气体交换,导致组织细胞缺氧,影响呼吸作用。通过口服药物可治疗肺气肿,药物主要在消化道的___________吸收,最先到达心脏的____________.(3)由图可知,肾小管壁由一层上皮细胞构成,肾小管壁细胞朝向管腔的细胞膜具有毛刷状突起,这种结构的意义是________________________________。(4)当血液流经肾小管时发生气体交换,则A代表的物质是____________,B代表的气体是在肾小管细胞的___________(部位)中产生的。(5)人工肾脏是根据肾脏的工作原理制成的机器,其内有专门起过滤作用的半透膜,这些半透膜相当于肾单位中的________________________。【答案】 (1). 贫血 (2). 肺与外界;小肠;右心房 (3). 增大重吸收的面积 (4). 氧气;线粒体;(5). 肾单位中的肾小球和肾小囊内壁【解析】(1)贫血是由于血液中的红细胞数目减少,或者血液中血红蛋白的数目减少而造成的,红细胞的正常值是(4.0-5.5)×1012个/L,而此人测定值为3.8×1012/L,此人红细胞的数量较正常值少,故此人可能患有贫血,应多吃一些含铁或是蛋白质丰富的食物。(2)肺气肿影响了肺与外界的气体交换,导致组织细胞缺氧。人体消化食物和吸收营养物质的主要器官是小肠,通过口服药物可治疗肺部感染和肺气肿,药物主要在消化道的小肠被吸收。最先到达心脏的右心房,再经过肺循环输送到肺部细胞。(3)由图可知,肾小管管壁和毛细血管管壁都由一层上皮细胞构成;肾小管壁细胞朝向管腔的细胞膜具有毛刷状突起,这种结构的意义是增大重吸收的表面积。(4)血液经过入球小动脉流入,再经过出球小动脉分出第二次毛细血管,围绕在肾小管周围的细胞处,血液中的氧气进入组织细胞,组织细胞产生的二氧化碳扩散到血液内,交换的结果是由动脉血变成静脉血。二氧化碳是在细胞内的线粒体内通过呼吸作用产生的。因此,当血液流经肾小管管壁细胞附近时发生气体交换、则A代表的物质是氧气,B代表的气体为二氧化碳,是在肾小管细胞的线粒体中产生的。(5)人工肾脏是根据肾脏的工作原理制成的一种机器,其内有专门起过滤作用的半透膜,这些半透膜相当于肾单位中的肾小球和肾小囊内壁。
相关试卷
这是一份2020-2022年山东中考生物3年真题汇编 专题08 动物的运动和行为(学生卷+教师卷),文件包含专题08动物的运动和行为-三年2020-2022中考生物真题分项汇编山东专用解析版docx、专题08动物的运动和行为-三年2020-2022中考生物真题分项汇编山东专用原卷版docx等2份试卷配套教学资源,其中试卷共16页, 欢迎下载使用。
这是一份2020-2022年湖北中考生物3年真题汇编 专题06 人体内物质的运输(学生卷+教师卷),文件包含专题06人体内物质的运输-三年2020-2022中考生物真题分项汇编湖北专用解析版docx、专题06人体内物质的运输-三年2020-2022中考生物真题分项汇编湖北专用原卷版docx等2份试卷配套教学资源,其中试卷共22页, 欢迎下载使用。
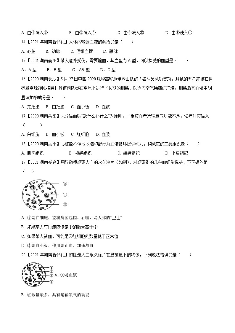
这是一份2020-2022年湖南中考生物3年真题汇编 专题18 生物技术(学生卷+教师卷),文件包含专题18生物技术-三年2020-2022中考生物真题分项汇编湖南专用解析版docx、专题18生物技术-三年2020-2022中考生物真题分项汇编湖南专用原卷版docx等2份试卷配套教学资源,其中试卷共14页, 欢迎下载使用。

