资料中包含下列文件,点击文件名可预览资料内容
还剩4页未读,
继续阅读
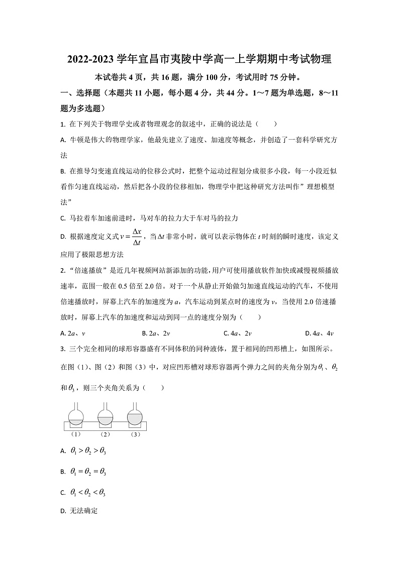
2022-2023学年湖北省宜昌市夷陵中学高一上学期期中考试物理试题
展开
这是一份2022-2023学年湖北省宜昌市夷陵中学高一上学期期中考试物理试题
相关试卷
2022-2023学年湖北省宜昌市协作体高二下学期期中考试物理试题 Word版:
这是一份2022-2023学年湖北省宜昌市协作体高二下学期期中考试物理试题 Word版,共7页。试卷主要包含了 答题前,考生务必用直径0, 本卷命题范围等内容,欢迎下载使用。
湖北省宜昌市协作体2022-2023学年高一下学期期中考试物理试题:
这是一份湖北省宜昌市协作体2022-2023学年高一下学期期中考试物理试题,共8页。试卷主要包含了本试卷分选择题和非选择题两部分,答题前,考生务必用直径0,本卷命题范围等内容,欢迎下载使用。
2022届湖北省宜昌市夷陵中学高三(下)考前练笔物理试题(一)含解析:
这是一份2022届湖北省宜昌市夷陵中学高三(下)考前练笔物理试题(一)含解析,共21页。试卷主要包含了选择题,实验题等内容,欢迎下载使用。

